Наноантитело широкого спектра к гемагглютинину вируса гриппа А подтипа Н3
- Авторы: Щебляков Д.В.1, Воронина Д.В.1, Фаворская И.А.1, Есмагамбетов И.Б.1, Алексеева И.А.1, Коробкова А.И.1, Рябова Е.И.1,2, Деркаев А.А.1, Кан В.Ю.1, Джаруллаева А.Ш.1, Тухватулин А.И.1, Банделюк А.С.1, Шмаров М.М.1, Логунов Д.Ю.1, Гинцбург А.Л.1
-
Учреждения:
- Национальный исследовательский центр эпидемиологии и микробиологии имени почетного академика Н.Ф. Гамалеи Минздрава России
- Московская государственная академия ветеринарной медицины и биотехнологии – МВА имени К.И. Скрябина
- Выпуск: Том 16, № 1 (2024)
- Страницы: 101-110
- Раздел: Экспериментальные статьи
- URL: https://journal-vniispk.ru/2075-8251/article/view/263367
- DOI: https://doi.org/10.32607/actanaturae.27374
- ID: 263367
Цитировать
Аннотация
Моноклональные антитела (мАт) и их антигенсвязывающие фрагменты являются перспективным средством борьбы с инфекционными заболеваниями. Наноантитела (VHH), благодаря уникальной структуре своего паратопа, имеют ряд преимуществ перед классическими мАт, особенно в случае вирусных инфекций. Вирусы гриппа А (ВГА) остаются серьезной угрозой для общественного здравоохранения. Основным протективным и иммунодоминантным антигеном ВГА является белок гемагглютинин (НА). В данной работе выделены три наноантитела с широкой реактивностью (D9.2, E12.2 и D4.2) к различным штаммам гриппа H3N2, а также получены и охарактеризованы слитые с Fc-фрагментом VHH (VHH-Fc). Эта модификация улучшила связывающую способность VHH и позволила взаимодействовать с более широким спектром штаммов. Антитело D9.2-Fc продемонстрировало 100% защиту мышей от летального исхода in vivo. Кроме того, показано, что протективная активность D9.2-Fc обусловлена Fc-FcγR-взаимодействием. Представленные результаты говорят о том, что антитело D9.2-Fc может применяться как препарат, эффективный против инфекции, вызванной H3N2.
Ключевые слова
Полный текст
СПИСОК СОКРАЩЕНИЙ
ВГА – вирус гриппа А; НА – гемагглютинин; VHH – вариабельный домен тяжелоцепочечных антител представителей семейства Camelidae, наноантитело; ИФА – иммуноферментный анализ; EC50 – полумаксимальная эффективная концентрация; ЛД50 – полулетальная доза; мАт – моноклональные антитела; Fc – кристаллизующийся фрагмент антитела; SDS-PAGE – электрофорез белков в полиакриламидном геле; HRP – пероксидаза хрена; ОП450 нм – оптическая плотность, измеренная при длине волны 450 нм; РТГА – реакция торможения гемагглютинации; РН – реакция нейтрализации; ДТТ – дитиотреитол; SEM – стандартная ошибка среднего.
ВВЕДЕНИЕ
Вирусы H3N2 являются одними из возбудителей ежегодных сезонных эпидемий гриппа; представители данного подтипа ВГА циркулируют в человеческой популяции с 1968 г. [1]. Сезонную инфекцию H3N2 в разные годы связывают с беспрецедентным увеличением количества госпитализаций пациентов с пневмонией в отделения интенсивной терапии [2], а также с высокой летальностью и частотой осложнений [3–5].
Вакцинация остается наиболее распространенной мерой борьбы с гриппом; однако ее эффективность сильно варьирует в различные эпидсезоны [6, 7]. Помимо низкой эффективности профилактических мер, активность современных противовирусных препаратов также снижается из-за растущей резистентности вируса [8, 9]. В связи с этим актуальна разработка новых универсальных противовирусных препаратов и терапевтических мАт против гриппа. Антигенсвязывающие фрагменты тяжелоцепочечных антител представителей семейства Camelidae (наноантитела, VHH) являются перспективным инструментом для ранней этиотропной терапии инфекционных заболеваний. VHH представляют собой полностью функциональный домен, который связывается с антигеном с высокой аффинностью и специфичностью. Наноантитела также обладают выдающимися биохимическими характеристиками, такими, как хорошая растворимость и термическая/pH стабильность [10]. Более того, VHH кодируются одним полипептидом, поэтому их можно легко модифицировать, например, слить с Fc IgG [11, 12].
Основной мишенью иммунного ответа является гликопротеин НА; на сегодняшний день известно 18 различных вариантов НА [13, 14], образующих две филогенетические группы [15]. НА состоит из двух субъединиц – НА1 и НА2, играющих разную роль в инициации инфекционного процесса. Описано несколько антител, специфичных к НА подтипа H3 или всей филогенетической группе 2, с различными механизмами действия [16–27]. Одним из таких механизмов, вовлеченных в ликвидацию гриппозной инфекции, являются Fc-опосредованные функции антител [28, 29].
В данной работе мы выделили три H3-специфичных VHH, которые связываются с HA различных штаммов H3N2, выделенных в разные годы. Мы расширили спектр связывания и активность VHH путем их слияния с Fc-фрагментом. Наиболее перспективное антитело D9.2-Fc при профилактическом или терапевтическом введении защищает мышей от летальной инфекции, вызванной вирусом H3N2.
ЭКСПЕРИМЕНТАЛЬНАЯ ЧАСТЬ
Клеточные линии
Клеточная линия CHO-S получена от Thermo Fisher Scientific, США (кат. № R80007), клеточные линии MDCK и Caco2 – из Российской коллекции клеточных культур позвоночных (Санкт-Петербург, Россия).
Вирусы
Использовали адаптированный к мышам ВГА A/Aichi/2/68 (H3N2).
Рекомбинантные белки
Список использованных в работе антигенов представлен в табл. 1.
Таблица 1. Рекомбинантные белки НА, использованные в исследованиях in vitro
Подтип | Аббревиатура | Описание | Источник | Кат. № | № в базе данных GenBank или GISAID |
H3 | H3 HA1 Swiz | HA1 A/Switzerland/9715293/2013 (H3N2) | Sino Biological | 40497-V08H1 | EPI541659 |
H3 HA1 Vic | HA1 A/Victoria/210/2009 (H3N2) | Immune Technology | IT-003-00421p | EPI272062 | |
H3 Swiz | HA0 A/Switzerland/9715293/2013 (H3N2) | Sino Biological | 40497-VNAB | EPI541659 | |
H3 Aichi | HA0 A/Aichi/2/1968 (H3N2) | Sino Biological | 11707-V08H | AAA43178.1 | |
H3 Perth | HA0 A/Perth/16/2009 (H3N2) | Sino Biological | 40043-VNAB | ACS71642.1 | |
H3 Sing | HA0 A/Singapore/INFIMH-16-0019/2016 (H3N2) | Xema | - | EPI1341068 | |
H3 HK | HA0 A/Hong Kong/45/2019 (H3N2) | - | - | EPI1691930 | |
H4 | H4 | HA0 A/mallard/Ohio/657/2002 (H4N6) | Sino Biological | 11714-V08H1 | ABI47995.1 |
H7 | H7 Anhui | HA0 A/Anhui/1/2013 (H7N9) | Sino Biological | 40103-V08H | EPI439507 |
H10 | H10 | HA0 A/Jiangxi-Donghu/346/2013 (H10N8) | Sino Biological | 40359-VNAB | EPI497477 |
Иммунизация верблюда, получение иммунной библиотеки, селекция индивидуальных клонов, экспрессия и очистка VHH
Двугорбого верблюда пятикратно иммунизировали рекомбинантным НА H3 HK внутримышечно в дозе 100 мкг с гидроксидом алюминия в качестве адъюванта. Спустя 5 дней после последней иммунизации проводили отбор крови (50 мл) у животного для выделения фракции периферических лимфоцитов.
Конструирование библиотеки и специфический скрининг клонов проводили согласно [30] с использованием в качестве антигена инактивированного ВГА A/Aichi/2/68 (H3N2).
Экспрессию и очистку наноантител выполняли как описано ранее [30].
Получение конструкций VHH-Fc, экспрессия и очистка модифицированных VHH
С помощью ПЦР получены последовательности генов D9.2-Fc, E12.2-Fc и D4.2-Fc, кодирующих соответствующее наноантитело, слитое с шарнирным участком и Fc человеческого IgG1 (GenBank: JQ666008.1). Полученные гены клонировали в вектор для эукариотической экспрессии pCEP4 (Thermo Fisher Scientific, США). Аналогичным образом получали плазмиду pCEP4-D9.2-mG2a, кодирующую наноантитело D9.2 с шарнирным участком и Fc IgG2а мыши (GenBank: V00798.1). Для создания плазмидной конструкции pCEP4-D9.2-mG2a LALA-PG в плазмиду pCEP4-D9.2-mG2a с помощью сайт-направленного мутагенеза вносили точечные мутации [31]. Экспрессию и очистку антител проводили как описано в [32]. Чистоту антител определяли с помощью электрофореза в полиакриламидном геле (SDS-PAGE) по Лэммли в восстанавливающих и невосстанавливающих условиях.
Аналогичным образом получали и анализировали контрольное VHH-Fc – SD36-Fc, соответствующее наноантителу (SD36) к стеблевому домену (субъединица НА2) НА Н3, аминокислотную последовательность которого брали согласно [33], слитому с Fc IgG1 человека.
Иммуноферментный анализ (ИФА)
ИФА выполняли согласно [32]. Для детекции антител в сыворотке крови верблюда использовали конъюгированные с пероксидазой хрена (HRP) anti-Llama IgG (Bethyl, A160-100P). HRP-конъюгированные вторичные антитела anti-c-Myc (ab1326, Abcam), anti-human IgG и anti-mouse IgG (A8667 и A9044, MilliporeSigma, США) использовали для выявления связавшихся с антигеном VHH и VHH-Fc с Fc-фрагментом человека и мыши соответственно. Значения полумаксимальной эффективной концентрации (EC50) рассчитывали с использованием четырехпараметрической логистической регрессии в GraphPad Prism 7 (GraphPad Software Inc., США).
Для проведения конкурентного ИФА VHH последовательно разводили в блокирующем буфере со стартовой концентрацией 800 нМ (~10 мкг/мл). Конкурентные антитела в формате VHH-Fc (5 нМ) добавляли в равном объеме в лунки, содержащие VHH. Связавшиеся VHH-Fc детектировали с использованием anti-human IgG HRP (A8667, MilliporeSigma, США). Оптическую плотность (OП450 нм) в лунках, содержащих только VHH-Fc, принимали за 100% уровень сигнала. Ингибирование выражали как процент снижения OП450 нм в лунках, содержащих смесь VHH/VHH-Fc, по сравнению с лунками без VHH.
Вестерн-блотинг
Белки разделяли с использованием 10% готовых гелей Mini-PROTEAN® (Bio-Rad, США) и переносили на нитроцеллюлозную мембрану Amersham™ Hybond™ P (Cytiva, США). После блокировки мембраны добавляли VHH-Fc в конечной концентрации 1 мкг/мл. Далее вносили антитела anti-human IgG HRP (A8667, MilliporeSigma, США). Иммунодетекцию проводили с использованием субстрата Clarity™ Western ECL (Bio-Rad).
Реакция торможения гемагглютинации (РТГА)
РТГА проводилась согласно [34].
Реакция нейтрализации (РН) вируса
РН в формате микронейтрализации в 96-луночных культуральных планшетах проводили как описано ранее [35]. Не нейтрализованные вирусные частицы выявляли с использованием поликлональных антител кролика к белку NP и anti-Rabbit IgG HRP вторичные антитела (Cat: 11675-T62 и SSA003, Sino Biological, Китай).
Способность антител ингибировать выход вирусного потомства из клетки и уменьшать размер бляшек оценивали с помощью описанных методик [16].
Оценка профилактической и терапевтической эффективности антител in vivo
Все эксперименты с животными, проведенные в соответствии с Директивой 2010/63/EU, рекомендациями FELASA [36], были одобрены этическим комитетом ФГБУ НИЦЭМ им. Н.Ф. Гамалеи (протокол № 19 от 2022 г.).
Во всех экспериментах использовали SPF мышей линии BALB/c в возрасте 6–8 недель, полученных из НПП «Питомник лабораторных животных» ФИБХ РАН. Животных интраназально инфицировали 5 ЛД50 вируса A/Aichi/2/68 (H3N2), адаптированного к мышам. За животными наблюдали в течение 14 дней после заражения и ежедневно взвешивали, после чего эвтаназировали. Мышей, масса тела которых снизилась на 25% или более, эвтаназировали.
Подробная информация о схемах введения антител представлена в разделе «Результаты».
Выживаемость анализировали с использованием теста Мантела–Кокса в GraphPad Prism 7 (GraphPad Software Inc., США).
РЕЗУЛЬТАТЫ
Для получения наноантител, связывающихся с НА подтипа Н3, двугорбого верблюда (Camelus bactrianus) иммунизировали рекомбинантным полноразмерным белком HA0 Н3 НК, ранее полученным в клетках CHO-S (рис. 1А). Мониторинг уровня НА-специфических антител в сыворотке крови верблюда осуществляли методом ИФА (рис. 1Б). Иммунная сыворотка, полученная после всего цикла иммунизаций, проявляла, в отличие от контрольной, специфическую активность в отношении белка H3 HK с титром связывания более 1:1 500 000. Фаговую библиотеку размером 1.4 × 107 конструировали из кДНК, кодирующей последовательности VHH, выделенные из В-клеток. VHH, специфичные для НА H3, были отобраны методом фагового дисплея в ходе трех раундов биопэннинга против инактивированного вируса A/Aichi/2/68 (H3N2) (рис. 1А). После третьего раунда пэннинга наблюдали значительное обогащение специфичными VHH к вирусу H3N2 (рис. 1В). Из полученной панели антител для дальнейших исследований отобрали три VHH (D4.2, D9.2 и E12.2), которые связывались с H3 HК (рис. 1А).
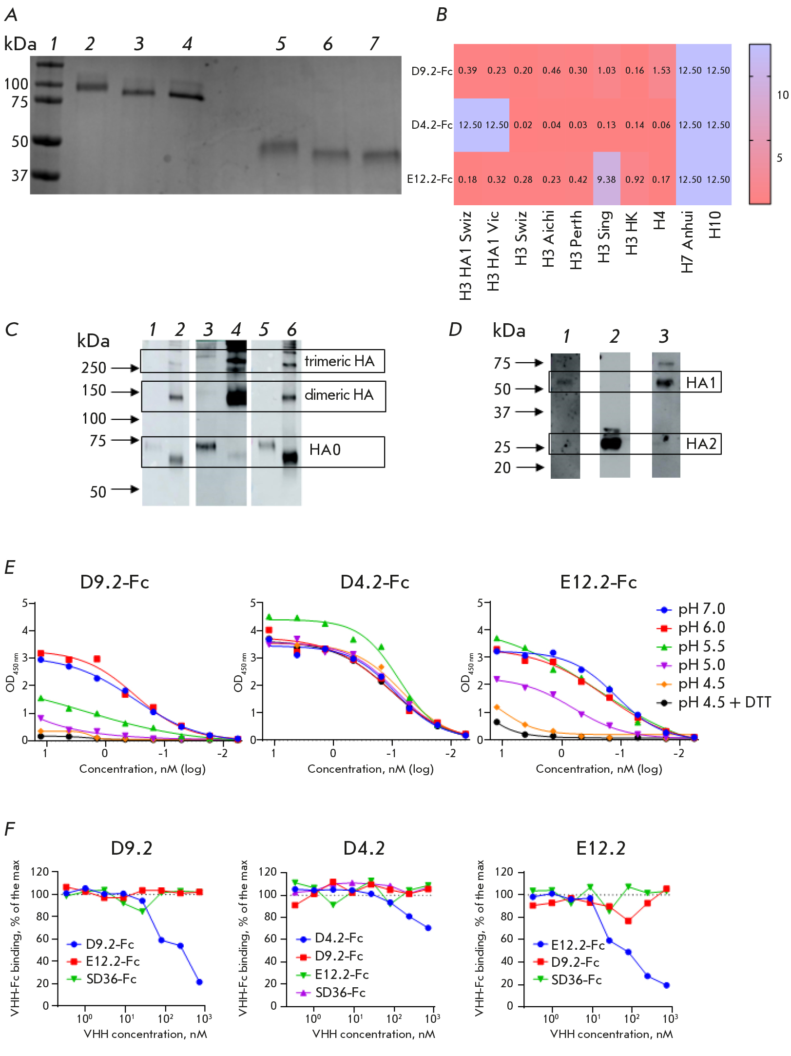
Рис. 1. Схема получения VHH, оценка связывающей способности выбранных VHH и схема их модификации: А – стратегия иммунизации животного и отбора VHH;Б – ИФА, показывающий уровень H3-специфичных антител в сыворотке крови верблюда до и после пятой иммунизации; В – результаты поликлонального фагового ИФА. BSA – бычий сывороточный альбумин, H3N2 – инактивированный ВГА A/Aichi/2/1968, старт. библ. – стартовая библиотека; Г – активность отобранных VHH в ИФА в отношении НА филогенетической группы 2 подтипов Н3, Н4, Н7 и Н10, выраженная в ЕС50 (нМ); Д – схема повышения эффективности VHH – модификация Fc-фрагментом
Иммунореактивность VHH анализировали с помощью ИФА на рекомбинантных HA, принадлежащих к подтипам H3, H4, H7 и H10 (рис. 1Г). Все VHH прочно связывались с иммобилизованными НА разных штаммов H3N2, включая изоляты 2009, 2013 и 2019 гг. Кроме того, E12.2 и D4.2 связывали НА штамма A/Aichi/2/1968. E12.2 также взаимодействовал с НА подтипа H4. И D9.2, и E12.2 узнавали субъединицу HA1 белка HA. В свою очередь, D4.2 не связывался с HA1, но взаимодействовал с полноразмерными HA0.
Для того чтобы повысить активность выбранных наноантител посредством естественной димеризации, увеличить период полувыведения из сыворотки и добавить Fc-опосредованные эффекторные функции, мы модифицировали VHH Fc-фрагментом (рис. 1Д). Последовательности выбранных VHH были слиты с шарнирной областью и Fc-доменом IgG1 человека. Таким образом получали конструкции VHH-Fc: D9.2-Fc, D4.2-Fc и E12.2-Fc. Димеризацию VHH-Fc подтверждали с помощью электрофореза (рис. 2А). Полоса с молекулярной массой примерно 80–90 кДа в невосстанавливающих условиях соответствует димерной форме VHH-Fc.
Широту связывающей способности VHH-Fc изучали в непрямом ИФА с использованием рекомбинантных белков HA0 и HA1 разных штаммов ВГА (рис. 2Б). Введение Fc-фрагмента в структуру молекулы VHH повышало эффективность связывания каждого выбранного VHH-Fc, но в разной степени. Наиболее заметное увеличение аффинности продемонстрировало D4.2-Fc: его значение EC50 для H3 Swiz составило 22 пМ, в то время как EC50 мономера – 1642 пМ. Мономерная форма D9.2 едва могла связываться с H3 Aichi, в то время как EC50 Fc-слитой формы для этого штамма составила 0.46 нМ. И D9.2-Fc, и D4.2-Fc также получили способность связывать НА подтипа H4. Наименее выраженный эффект модификация Fc-фрагментом оказала на E12.2.
Оценка специфичности VHH-Fc в вестерн-блот-анализе показала, что все отобранные антитела распознают как мономерную, так и ди- и тримерную формы НА (рис. 2В). Также с помощью иммуноблотинга показано, что антитела D9.2-Fc и E12.2-Fc специфически связываются с субъединицей НА1, в то время как D4.2-Fc – с субъединицей НА2 (рис. 2Г). Далее мы определяли, разрушаются ли распознаваемые нашими антителами эпитопы при снижении рН (рис. 2Д). Как известно, в процессе слияния мембран НА претерпевает значительные конформационные изменения, вызванные понижением рН в эндосомах клетки-хозяина. Несмотря на то, что субъединица НА1 не претерпевает таких серьезных перестроек, как НА2 [37, 38], активность связывающих HA1 антител (D9.2-Fc и E12.2-Fc) уменьшалась с уменьшением pH и полностью терялась при добавлении ДТТ, поскольку он удаляет субъединицу HA1 из HA. Однако D4.2-Fc одинаково связывалось с HA при различных значениях рН, как и с HA, обработанным ДТТ, что подтверждает нахождение его эпитопа именно в субъединице НА2.
По результатам конкурентного ИФА показано, что три отобранных клона VHH-Fc узнают различные не перекрывающиеся эпитопы на поверхности НА (рис. 2Е). Связывающее субъединицу НА2 антитело D4.2-Fc не конкурировало с контрольным VHH-Fc к НА2, SD36-Fc.
Рис. 2. Получение VHH-Fc и их характеристика in vitro: А – SDS-PAGE очищенных VHH-Fc в невосстанавливающих (2–4) и восстанавливающих (5–7) условиях: маркер молекулярных масс (1), D9.2-Fc (2, 5), E12.2-Fc (3, 6) и D4.2-Fc (4, 7); Б – спектр связывания VHH-Fc с различными НА филогенетической группы 2 по результатам ИФА, выражен в ЕС50 (нМ); В – вестерн-блот-анализ специфичности антител D9.2-Fc (1, 2), D4.2-Fc (3, 4) и E12.2-Fc (5, 6) к HA0 H3 Swiz в восстанавливающих (1–3) и невосстанавливающих (4–6) условиях; Г – вестерн-блот-анализ специфичности VHH-Fc к НА1 или НА2 субъединице НА: инактивированный ВГА A/Aichi/2/1968 в восстанавливающих условиях, детектированный D9.2-Fc (1), D4.2-Fc (2) или E12.2-Fc (3);Д – результаты непрямого ИФА, показывающие связывание VHH-Fc с H3 Aichi, обработанным трипсином-TPCK и инкубированным в буферах с различным pH или ДТТ;Е – конкурентный ИФА для определения эпитопной специфичности VHH-Fc
Протективную активность VHH-Fc in vivo изучали с использованием летальной мышиной модели (рис. 3). Мышам BALB/c интраназально вводили 1 мг/кг VHH-Fc за 1 ч до инфицирования. Животным контрольной группы вводили изотип IgG1 – нерелевантное VHH-Fc к S-белку вируса SARS-CoV-2; положительным контролем служило антитело SD36-Fc.
Рис. 3. Профилактическая эффективность VHH-Fc in vivo: А – кривые выживаемости, показано различие между контрольной и группой D9.2-Fc (**p = 0.002); Б – кривые изменения массы тела выживших мышей, данные представлены как средние значения ± SЕМ
Антитело D9.2-Fc защищало 100% животных от летального исхода, потеря веса в данной группе в среднем не превышала 10%, к концу эксперимента вес мышей превышал изначальный. В свою очередь, ни E12.2-Fc, ни D4.2-Fc не показали протективной активности, поэтому D9.2-Fc было выбрано для дальнейшего исследования in vivo.
Далее мы оценили профилактическую эффективность системного введения D9.2-Fc в отношении летальной инфекции H3N2 (рис. 4А,Б). Мышам вводили антитела в дозе 10 мг/кг внутрибрюшинно за 24 ч до заражения ВГА. У животных, получавших D9.2-Fc, не наблюдалось признаков заболевания, потеря веса отсутствовала или была незначительной, в то время как контрольные мыши пали спустя 7 суток.
Для определения терапевтической эффективности D9.2-Fc мышам вводили внутрибрюшинно 40 мг/кг D9.2-Fc спустя 24 ч после инфицирования (рис. 4В,Г). Мыши из контрольной группы пали к 9 дню после заражения. Из животных, получивших D9.2-Fc, 80% выжили; изменение массы тела не превышало 15%, к концу наблюдения вес всех мышей вернулся к начальным значениям.
Рис. 4. Эффективность D9.2-Fc in vivo в режиме профилактического (А и Б) и терапевтического (В и Г) введения: А и В – кривые выживаемости (***р = 0.0002, **p = 0.0021); Б и Г – кривые изменения массы тела выживших мышей, данные представлены как средние значения ± SЕМ
Чтобы изучить механизм противовирусного действия D9.2-Fc, мы оценивали активность VHH-Fc в РТГА и различных вариантах РН. Данное антитело не тормозило гемагглютинирующую активность ВГА в реакции микронейтрализации, и в реакции нейтрализации бляшкообразования D9.2-Fc не обладало вируснейтрализующей активностью. При определении способности VHH-Fc ингибировать выход вируса из клетки антитело D9.2-Fc также не показало нейтрализующих свойств.
Поскольку D9.2-Fc не обладало способностью нейтрализовать ВГА, мы предположили, что эффективность данного антитела in vivo опосредована Fc-зависимыми эффекторными функциями. Поэтому были получены две дополнительные формы D9.2: VHH с Fc IgG2a мыши (D9.2-mG2a), а также D9.2-mG2a LALA-PG, в которой в Fc внесены мутации L234A, L235A и P329G (рис. 5). Комплекс мутаций LALA-PG ингибирует связывание с FcγR и C1q, в то время как взаимодействие с FcRn и стабильность Fc не затрагиваются [39]. С помощью ИФА показано, что эти мутации не влияют на связывание D9.2 с НА (рис. 5Б). Для оценки и сравнения протективных свойств полученных конструкций мышам вводили внутрибрюшинно антитела в дозе 5 мг/кг за 24 ч до заражения (рис. 5В,Г). Мыши (4 из 5), получавшие антитело D9.2-mG2a, были защищены от летального исхода, тогда как все мыши, получавшие антитело LALA-PG, пали к 6 дню, как и мыши контрольной группы. Следовательно, взаимодействие Fc-FcγR необходимо для защиты животных in vivo с помощью ненейтрализующего антитела D9.2.
Рис. 5. Протективность D9.2 in vivo зависит от Fc-FcγR-взаимодействий. А – SDS-PAGE-анализ полученных конструкций в невосстанавливающих (1, 3) и восстанавливающих (2, 4) условиях: D9.2-mG2a (1, 2) и D9.2-mG2a LALA-PG (3, 4), маркер молекулярных масс (5). Б – результаты ИФА, отражающие связывание указанных антител с НА Н3 Aichi и H3 Sing. В – кривые выживаемости (различия между группами D9.2-mG2a и IgG1: *р = 0.0361; между группами D9.2-mG2a и LALA-PG – * p = 0.0116). Г – кривые изменения массы тела выживших мышей, представлены средние значения ± SЕМ
ОБСУЖДЕНИЕ
В настоящее время одним из перспективных направлений в медицине является использование мАт для профилактики и лечения инфекций. В частности, наноантитела (VHH) рассматриваются как практичная и эффективная альтернатива классическим IgG. В последнее время активно изучается возможность использования VHH в качестве антибактериальных [40, 41] или противовирусных антител [32, 42, 43]. VHH, состоящие из одного полипептида, могут успешно использоваться для пассивной иммунизации в составе аденовирусных векторов [44, 45], аденоассоциированных вирусных векторов [46, 47] или мРНК [48]. В данной работе нами выделены три VHH: D9.2, D4.2 и E12.2, специфичные к разным эпитопам молекулы НА вируса H3N2. D9.2 и E12.2 связываются с субъединицей HA1, тогда как D4.2 взаимодействует с субъединицей HA2. Полученные VHH узнают HA различных штаммов H3N2. Кроме того, E12.2 в формате мономера может связывать HA подтипа H4.
Ранее сообщалось об усилении противовирусного действия VHH путем мультимеризации. Например, димеризация VHH P2C5 приводила к 200-кратному увеличению нейтрализующей активности против SARS-CoV-2 [49], в то время как димер другого анти-S VHH Fu2 в 10 раз эффективнее нейтрализовал вирус в отличие от его мономерной формы [50]. Согласно данным Hultberg A. и соавт., можно получить 4000-кратное усиление активности VHH, что и было показано для бивалентной формы VHH, нейтрализующего респираторно-синцитиальный вирус [12]. Аналогичное наблюдение сделано для молекул VHH, слитых с Fc, так как через Fc-фрагмент происходит естественная димеризация [51, 52]. Более того, показано расширение спектра связывания некоторых VHH в результате мультимеризации. Например, противогриппозный VHH R1a-B6 в бивалентном формате приобрел способность нейтрализовать вирусы H2N2 [53], а G2.3, слитый с Fc-фрагментом, подтипы H5N2 и H9N2 [32]. Fc-слитая форма VHH, активного в отношении SARS-CoV-1, демонстрировала перекрестную реактивность с SARS-CoV-2 [54]. Кроме того, модификация с помощью Fc позволяет задействовать эффекторные функции, включая активацию комплемента и/или антителозависимую клеточную цитотоксичность и фагоцитоз, которые имеют решающее значение при гриппозной инфекции [29]. Поэтому мы объединили наши VHH с Fc IgG1 человека, и опосредованная Fc димеризация привела к увеличению связывающей активности наряду с появлением способности реагировать с белком НА подтипа H4 (для VHH D9.2 и D4.2). Однако модификация E12.2 привела к минимальному (по сравнению с другими VHH) улучшению связывающей способности, что позволяет предположить, что потенциал увеличения эффективности и ширины спектра связывания антитела за счет мультимеризации зависит от его эпитопа.
Мы исследовали эффективность выбранных антител in vivo и показали, что D9.2-Fc при его интраназальном введении за 1 ч до заражения полностью защищает животных от летального исхода, тогда как D4.2-Fc и E12.2-Fc не смогли обеспечить защиту животных. Учитывая эти результаты, D9.2-Fc отобрали для дальнейшей оценки его профилактических и терапевтических свойств in vivo. При системном введении D9.2-Fc за 24 ч до заражения наблюдали 100% протективность данного антитела, в то время как при введении через сутки после инфицирования выживало 80% животных, получивших D9.2-Fc.
Мы оценили также вируснейтрализующую активность D9.2-Fc in vitro. Однако D9.2-Fc не обладает способностью нейтрализовать вирус H3N2, поэтому мы предположили, что его протективные свойства in vivo зависят от Fc-опосредованных эффекторных функций антитела. Как известно, Fc-фрагмент IgG1 человека способен связывать FcγR мыши [55]. Тем не менее, в определенных случаях подтип IgG играет решающую роль в протективности мАт на летальной мышиной модели. Например, показано, что связывающиеся с субъединицей НА2, а также и нацеленные на интерфейс HA варианты мАт с константной областью тяжелой цепи IgG2a мыши улучшают защиту in vivo по сравнению с исходным субтипом IgG. Причиной этого является более высокое сродство Fc-фрагмента субтипа IgG2a к FcγR по сравнению с IgG1 [56, 57]. Несмотря на различия в представлениях ученых о том, до какой степени противовирусный эффект in vivo мАт, специфичных к НА1, зависит от Fc-опосредованных функций, опубликованы данные, подтверждающие по крайней мере частичную зависимость протективности анти-НА1 мАт от Fc-FcγR-взаимодействия [19, 25, 26, 58]. Мы сравнили протективные свойства in vivo D9.2, слитого с Fc IgG2a мыши (D9.2-mG2a), и D9.2 с мутациями LALA-PG (D9.2-mG2a LALA-PG) и показали, что D9.2-mG2a обеспечивало выживаемость 80% животных, в то время как вся группа мышей, получавших LALA-PG, пала. Таким образом установлено, что D9.2-Fc защищает животных благодаря Fc-FcγR-взаимодействию.
ВЫВОДЫ
В данной работе мы идентифицировали три клона VHH, узнающие неперекрывающиеся эпитопы в структуре НА и активные в отношении НА различных штаммов вируса гриппа H3N2. Мы расширили спектр их связывания, модифицировав VHH Fc-фрагментом. Из трех отобранных VHH-Fc только D9.2-Fc продемонстрировало протективную активность in vivo на мышиной модели гриппозной инфекции. Несмотря на отсутствие нейтрализующей активности в отношении ВГА H3N2, D9.2-Fc способно обеспечивать эффективную защиту in vivo с помощью Fc-опосредованных механизмов.
Исследование выполнено в рамках Государственного задания Министерства здравоохранения Российской Федерации № 121031800132-4.
Об авторах
Д. В. Щебляков
Национальный исследовательский центр эпидемиологии и микробиологии имени почетного академика Н.Ф. Гамалеи Минздрава России
Email: daryavoronin2009@yandex.ru
Россия, Москва, 123098
Д. В. Воронина
Национальный исследовательский центр эпидемиологии и микробиологии имени почетного академика Н.Ф. Гамалеи Минздрава России
Автор, ответственный за переписку.
Email: daryavoronin2009@yandex.ru
Россия, Москва, 123098
И. А. Фаворская
Национальный исследовательский центр эпидемиологии и микробиологии имени почетного академика Н.Ф. Гамалеи Минздрава России
Email: daryavoronin2009@yandex.ru
Россия, Москва, 123098
И. Б. Есмагамбетов
Национальный исследовательский центр эпидемиологии и микробиологии имени почетного академика Н.Ф. Гамалеи Минздрава России
Email: daryavoronin2009@yandex.ru
Россия, Москва, 123098
И. А. Алексеева
Национальный исследовательский центр эпидемиологии и микробиологии имени почетного академика Н.Ф. Гамалеи Минздрава России
Email: daryavoronin2009@yandex.ru
Россия, Москва, 123098
А. И. Коробкова
Национальный исследовательский центр эпидемиологии и микробиологии имени почетного академика Н.Ф. Гамалеи Минздрава России
Email: daryavoronin2009@yandex.ru
Россия, Москва, 123098
Е. И. Рябова
Национальный исследовательский центр эпидемиологии и микробиологии имени почетного академика Н.Ф. Гамалеи Минздрава России; Московская государственная академия ветеринарной медицины и биотехнологии – МВА имени К.И. Скрябина
Email: daryavoronin2009@yandex.ru
Россия, Москва, 123098; Москва, 109472
А. А. Деркаев
Национальный исследовательский центр эпидемиологии и микробиологии имени почетного академика Н.Ф. Гамалеи Минздрава России
Email: daryavoronin2009@yandex.ru
Россия, Москва, 123098
В. Ю. Кан
Национальный исследовательский центр эпидемиологии и микробиологии имени почетного академика Н.Ф. Гамалеи Минздрава России
Email: daryavoronin2009@yandex.ru
Россия, Москва, 123098
А. Ш. Джаруллаева
Национальный исследовательский центр эпидемиологии и микробиологии имени почетного академика Н.Ф. Гамалеи Минздрава России
Email: daryavoronin2009@yandex.ru
Россия, Москва, 123098
А. И. Тухватулин
Национальный исследовательский центр эпидемиологии и микробиологии имени почетного академика Н.Ф. Гамалеи Минздрава России
Email: daryavoronin2009@yandex.ru
Россия, Москва, 123098
А. С. Банделюк
Национальный исследовательский центр эпидемиологии и микробиологии имени почетного академика Н.Ф. Гамалеи Минздрава России
Email: daryavoronin2009@yandex.ru
Россия, Москва, 123098
М. М. Шмаров
Национальный исследовательский центр эпидемиологии и микробиологии имени почетного академика Н.Ф. Гамалеи Минздрава России
Email: daryavoronin2009@yandex.ru
Россия, Москва, 123098
Д. Ю. Логунов
Национальный исследовательский центр эпидемиологии и микробиологии имени почетного академика Н.Ф. Гамалеи Минздрава России
Email: daryavoronin2009@yandex.ru
Россия, Москва, 123098
А. Л. Гинцбург
Национальный исследовательский центр эпидемиологии и микробиологии имени почетного академика Н.Ф. Гамалеи Минздрава России
Email: daryavoronin2009@yandex.ru
Россия, Москва, 123098
Список литературы
- Cockburn W.C., Delon P.J., Ferreira W. // Bull W. Hlth Organ. 1969. V. 41. P. 345–348.
- Burrell A., Huckson S., Pilcher D.V. // N. Engl. J. Med. 2018. V. 378. № 22. P. 2138–2139.
- Huang S.Y., Huang W.C., Chen Y.C., Tsai C.Y., Lee I.K. // Am. J. Trop. Med. Hygiene. 2017. V. 97. № 6. P. 1945–1951.
- Nateghian A., Gouya M.M., Nabavi M., Soltani H., Mousavi S.V., Agah E., Erfani H., Parchami P., Dadras M., Robinson J.L. // J. Clin. Virol. 2020. V. 124. P. 104281.
- Tekin S., Keske S., Alan S., Batirel A., Karakoc C., Tasdelen-Fisgin N., Simsek-Yavuz S., Işler B., Aydin M., Kapmaz M., et al. // Inter. J. Infect. Dis. 2019. V. 81. P. 6–9.
- Darvishian M., van den Heuvel E.R., Bissielo A., Castilla J., Cohen C., Englund H., Gefenaite G., Huang W.T., la Bastide-van Gemert S., Martinez-Baz I., et al. // Lancet Respir. Med. 2017. V. 5. № 3. P. 200–211.
- Lewnard J.A., Cobey S. // Vaccines (Basel). 2018. V. 6. № 2. P. 28.
- Hayden F.G., Sugaya N., Hirotsu N., Lee N., de Jong M.D., Hurt A.C., Ishida T., Sekino H., Yamada K., Portsmouth S., et al. // N. Eng. J. Med. 2018. V. 379. № 10. P. 913–923.
- Stephenson I., Democratis J., Lackenby A., McNally T., Smith J., Pareek M., Ellis J., Bermingham A., Nicholson K., Zambon M. // Clin. Infect. Dis. 2009. V. 48. № 4. P. 389–396.
- Huang K., Ying T., Wu Y. // Viruses. 2022. V. 14. № 6. P. 1162.
- Hoefman S., Ottevaere I., Baumeister J., Sargentini-Maier M.L. // Antibodies. 2015. V. 4. № 3. P. 141–156.
- Hultberg A., Temperton N.J., Rosseels V., Koenders M., Gonzalez-Pajuelo M., Schepens B., Ibañez L.I., Vanlandschoot P., Schillemans J., Saunders M., et al. // PLoS One. 2011. V. 6. № 4. P. e17665.
- Ferrara F., Molesti E., Temperton N. // Future Virol. 2015. V. 10. № 6. P. 731–749.
- Wu Y., Wu Y., Tefsen B., Shi Y., Gao G.F. // Trends Microbiol. 2014. V. 22. № 4. P. 183–191.
- Tong S., Zhu X., Li Y., Shi M., Zhang J., Bourgeois M., Yang H., Chen X., Recuenco S., Gomez J., et al. // PLoS Pathog. 2013. V. 9. № 10. P. e1003657.
- Bangaru S., Lang S., Schotsaert M., Vanderven H.A., Zhu X., Kose N., Bombardi R., Finn J.A., Kent S.J., Gilchuk P., et al. // Cell. 2019. V. 177. № 5. P. 1136–1152.e18.
- Benjamin E., Wang W., McAuliffe J.M., Palmer-Hill F.J., Kallewaard N.L., Chen Z., Suzich J.A., Blair W.S., Jin H., Zhu Q. // J. Virol. 2014. V. 88. № 12. P. 6743–6750.
- DiLillo D.J., Palese P., Wilson P.C., Ravetch J.V. // J. Clin. Invest. 2016. V. 126. № 2. P. 605–610.
- Henry Dunand C.J., Leon P.E., Huang M., Choi A., Chromikova V., Ho I.Y., Tan G.S., Cruz J., Hirsh A., Zheng N.Y., et al. // Cell Host Microbe. 2016. V. 19. № 6. P. 800–813.
- Iba Y., Fujii Y., Ohshima N., Sumida T., Kubota-Koketsu R., Ikeda M., Wakiyama M., Shirouzu M., Okada J., Okuno Y., et al. // J. Virol. 2014. V. 88. № 13. P. 7130–7144.
- Kubota-Koketsu R., Mizuta H., Oshita M., Ideno S., Yunoki M., Kuhara M., Yamamoto N., Okuno Y., Ikuta K. // Biochem. Biophys. Res. Commun. 2009. V. 387. № 1. P. 180–185.
- Lee J., Boutz D.R., Chromikova V., Joyce M.G., Vollmers C., Leung K., Horton A.P., DeKosky B.J., Lee C.H., Lavinder J.J., et al. // Nat. Med. 2016. V. 22. № 12. P. 1456–1464.
- McCarthy K.R., Watanabe A., Kuraoka M., Do K.T., McGee C.E., Sempowski G.D., Kepler T.B., Schmidt A.G., Kelsoe G., Harrison S.C. // Immunity. 2018. V. 48. № 1. P. 174–184.e9.
- Son S., Ahn S. Bin, Kim G., Jang Y., Ko C., Kim M., Kim S.J. // Antiviral Res. 2023. V. 213. P. 105591.
- Tan G.S., Leon P.E., Albrecht R.A., Margine I., Hirsh A., Bahl J., Krammer F. // PLoS Pathog. 2016. V. 12. № 4. P. e1005578.
- Watanabe A., McCarthy K.R., Kuraoka M., Schmidt A.G., Adachi Y., Onodera T., Tonouchi K., Caradonna T.M., Bajic G., Song S., et al. // Cell. 2019. V. 177. № 5. P. 1124–1135.e16.
- Yoon A., Yi K.S., Chang S.Y., Kim S.H., Song M., Choi J.A., Bourgeois M., Hossain M.J., Chen L.M., Donis R.O., et al. // PLoS One. 2015. V. 10. № 10. P. e0141312.
- Gao R., Sheng Z., Sreenivasan C.C., Wang D., Li F. // Viruses. 2020. V. 12. № 3. P. 276.
- Boudreau C.M., Alter G. // Front. Immunol. 2019. V. 10. P. 440.
- Voronina D.V., Shcheblyakov D.V., Esmagambetov I.B., Derkaev A.A., Popova O., Shcherbinin D.N. // Acta Naturae. 2021. V. 13. № 4. P. 33–41.
- Saunders K.O. // Front. Immunol. 2019. V. 10. P. 1296.
- Voronina D.V., Shcheblyakov D.V., Favorskaya I.A., Esmagambetov I.B., Dzharullaeva A.S., Tukhvatulin A.I., Zubkova O.V., Popova O., Kan V.Y., Bandelyuk A.S., et al. // Viruses. 2022. V. 14. № 11. P. 2485.
- Laursen N.S., Friesen R.H.E., Zhu X., Jongeneelen M., Blokland S., Vermond J., van Eijgen A., Tang C., van Diepen H., Obmolova G., et al. // Science. 2018. V. 362. № 6414. P. 598–602.
- Kaverin N.V., Rudneva I.A., Govorkova E.A., Timofeeva T.A., Shilov A.A., Kochergin-Nikitsky K.S., Krylov P.S., Webster R.G. // J. Virol. 2007. V. 81. № 23. P. 12911–12917.
- He W., Mullarkey C.E., Miller M.S. // Methods. 2015. V. 90. P. 95–100.
- Mähler M., Berar M., Feinstein R., Gallagher A., Illgen-Wilcke B., Pritchett-Corning K., Raspa M. // Lab. Anim. 2014. V. 48. № 3. P. 178–192.
- Benhaim M.A., Prasad V.M., Garcia N.K., Guttman M., Lee K.K. // Sci. Adv. 2020. V. 6. № 18. P. eaaz8822.
- Benton D.J., Gamblin S.J., Rosenthal P.B., Skehel J.J. // Nature. 2020. V. 583. № 7814. P. 150–153.
- Mausser E., Nador E., Politch J.A., Pauly M.R., Marathe J.G., Moench T.R., Zeitlin L., Whaley K.J., Anderson D.J. // PLoS One. 2023. V. 18. № 3. P. e0282147.
- Cawez F., Mercuri P.S., Morales-Yãnez F.J., Maalouf R., Vandevenne M., Kerff F., Guérin V., Mainil J., Thiry D., Saulmont M., et al. // Antimicrob. Agents Chemother. 2023. V. 67. № 4. P. e01499-22.
- Kumar S., Athreya A., Gulati A., Nair R.M., Mahendran I., Ranjan R., Penmatsa A. // Commun. Biol. 2021. V. 4. № 1. P. 836.
- Esmagambetov I.B., Shcheblyakov D.V., Egorova D.A., Voronina O.L., Derkaev A.A., Voronina D.V., Popova O., Ryabova E.I., Shcherbinin D.N., Aksenova E.I., et al. // Acta Naturae. 2021. V. 13. № 4. P. 53–63.
- Wang R., Zhang H., Peng C., Shi J., Zhang H., Gong R. // Virol. Sin. 2021. V. 36. № 6. P. 1600–1610.
- Burmistrova D.A., Tillib S.V., Shcheblyakov D.V., Dolzhikova I.V., Shcherbinin D.N., Zubkova O.V., Ivanova T.I., Tukhvatulin A.I., Shmarov M.M., Logunov D.Y., et al. // PLoS One. 2016. V. 11. № 3. P. e0150958.
- Tutykhina I.L., Sedova E.S., Gribova I.Y., Ivanova T.I., Vasilev L.A., Rutovskaya M.V., Lysenko A.A., Shmarov M.M., Logunov D.Y., Naroditsky B.S., et al. // Antiviral Res. 2013. V. 97. № 3. P. 318–328.
- Derkaev A.A., Ryabova E.I., Esmagambetov I.B., Shcheblyakov D.V., Godakova S.A., Vinogradova I.D., Noskov A.N., Logunov D.Y., Naroditsky B.S., Gintsburg A.L. // Front Microbiol. 2022. V. 13. P. 960937.
- Esmagambetov I.B., Ryabova E.I., Derkaev A.A., Shcheblyakov D.V., Dolzhikova I.V., Favorskaya I.A., Grousova D.M., Dovgiy M.A., Prokofiev V.V., Gosudarev A.I., et al. // Front. Immunol. 2023. V. 14. P. 1129245.
- Panova E.A., Kleymenov D.A., Shcheblyakov D.V., Bykonia E.N., Mazunina E.P., Dzharullaeva A.S., Zolotar A.N., Derkaev A.A., Esmagambetov I.B., Sorokin I.I., et al. // Front. Immunol. 2023. V. 14. P. 1098302.
- Favorskaya I.A., Shcheblyakov D.V., Esmagambetov I.B., Dolzhikova I.V., Alekseeva I.A., Korobkova A.I., Voronina D.V., Ryabova E.I., Derkaev A.A., Kovyrshina A.V., et al. // Front Immunol. 2022. V. 13. P. 822159.
- Hanke L., Das H., Sheward D.J., Perez Vidakovics L., Urgard E., Moliner-Morro A., Kim C., Karl V., Pankow A., Smith N.L., et al. // Nat. Commun. 2022. V. 13. № 1. P. 155.
- Liu H., Wu L., Liu B., Xu K., Lei W., Deng J., Rong X., Du P., Wang L., Wang D., et al. // Cell Rep. Med. 2023. V. 4. № 2. P. 100918.
- Schepens B., van Schie L., Nerinckx W., Roose K., Fijalkowska D., Devos S., Weyts W., De Cae S., Vanmarcke S., Lonigro C., et al. // Sci. Transl. Med. 2021. V. 13. №. 621. P. eabi7826.
- Hufton S.E., Risley P., Ball C.R., Major D., Engelhardt O.G., Poole S. // PLoS One. 2014. V. 9. № 8. P. e103294.
- Wrapp D., De Vlieger D., Corbett K.S., Torres G.M., Wang N., van Breedam W., Roose K., van Schie L., Hoffmann M., Pöhlmann S., et al. // Cell. 2020. V. 181. № 5. P. 1004–1015.e15.
- Derebe M.G., Nanjunda R.K., Gilliland G.L., Lacy E.R., Chiu M.L. // Immunol. Lett. 2018. V. 197. P. 1–8.
- DiLillo D.J., Tan G.S., Palese P.R.J.V. // Nat. Med. 2014. V. 20. № 2. P. 143–151.
- Bruhns P. // Blood. 2012. V. 119. № 24. P. 5640–5649.
- Ko Y.A., Yu Y.H., Wu Y.F., Tseng Y.C., Chen C.L., Goh K.S., Liao H.Y., Chen T.H., Cheng T.J.R., Yang A.S., et al. // PLoS Pathog. 2021. V. 17. № 8. P. e1009724.
Дополнительные файлы






