Scientific and Technical Basis for the Development of an Induction Heating Unit for Milk Pasteurization
- Authors: Neverov E.N.1, Vladimirov A.A.1, Korotkih P.S.1, Nikolaeva E.V.1, Porokhnov A.N.1
-
Affiliations:
- Kemerovo State University
- Issue: Vol 34, No 1 (2024)
- Pages: 128-144
- Section: Food Systems
- Submitted: 28.08.2024
- Accepted: 28.08.2024
- Published: 29.08.2024
- URL: https://journal-vniispk.ru/2658-4123/article/view/262595
- DOI: https://doi.org/10.15507/2658-4123.034.202401.128-144
- ID: 262595
Cite item
Full Text
Abstract
Introduction. Induction heating is a preferred heating technique for industrial, medical and consumer systems, because it has a number of advantages over traditional heat transfer methods. The advantages include energy efficiency, heating rate, safety of operation, cleanliness of the process, low metal consumption, simple design, and precise control of the temperature of the heated raw materials. An induction heating unit is especially important for farms involved in processing of milk and producing milk-based products.
Aim of the Study. The study is aimed at developing a prototype unit for long-term pasteurization of milk using a container heated by induction currents and at selecting optimal operating conditions for the developed prototype unit.
Materials and Methods. There was used 3D modeling in the KOMPAS-3D computer-aided design system to develop the main components of a milk pasteurization prototype unit with induction heating. The container for raw materials, stirrer and lid are made of stainless steel AISI 304 and AISI 430. The inductor is a frame made of polymer material with a litz wire arranged in a spiral manner. The body of the prototype unit is made of aluminum composite material. The developing and debugging of the electronic circuit of the prototype unit power part was carried out with the use of the design program Proteus 7.10. The microcontroller Mega 2560 was used to make the power part of the electromagnetic induction generation unit. The controlled temperature was monitored by using the waterproof temperature sensor DS18B20. A thermal imager was used to visualize the propagation of the thermal field over the surface of the container walls.
Results. The structure diagram of the developed prototype unit with induction heating for long-term pasteurization of milk is presented. The article gives grounds to the use of the necessary elements and actuators in the unit for pasteurization of milk in a container heated by induction currents. There are presented a diagram of the developed power part for the prototype unit and the results of testing it when heating containers made of various materials. An algorithm has been developed to control the operation and PID regulation of the milk pasteurization in an experimental unit with the use the Raspberry Pi microcomputer. The graphs of transient processes when changing the coefficients of PID temperature control are presented.
Discussion and Conclusion. When testing the induction heating principle on stainless steels of different compositions, it has been concluded that for the efficiency of heating the container, there is required a ferromagnetic steel pad welded on top of the main container made of food-grade stainless steel. The developed system of inductors made it possible to create a prototype unit with two heating zones depending on the volume of processed raw materials that is important for small farms engaged in processing milk and producing milk-based products.
Keywords
Full Text
Введение
Традиционным методом, используемым для термической обработки жидких пищевых продуктов, является пастеризация, технология которой разрабатывалась десятилетиями и является эффективным и экономичным методом обработки в пищевой промышленности. Эти методы в основном основаны на конвективной и кондуктивной передаче тепла, при которой тепловая энергия передается от горячей среды к более холодному продукту, что приводит к большим температурным градиентам.
Для термической обработки пищевого сырья (молока, сока, морса, джема и др.) в пищевой промышленности применяют установки с промежуточным теплоносителем. Так, наиболее распространенными промежуточными носителями являются водяной пар или вода, которые усложняют конструкцию. Из-за этого возникают сложности с автоматизацией технологического процесса, увеличиваются масса и габариты установки, требуются затраты на обслуживания дополнительного оборудования, например, парового котла. Также непосредственно перед тепловой обработкой самого сырья необходима энергия для получения пара или нагрева воды. По этой причине в настоящее время продолжается разработка высокоэффективных устройств с улучшенными техническими характеристиками.
Обзор литературы
Такие технологии обработки продуктов как ультразвуковая [1; 2], инфракрасным и ультрафиолетовым облучениями [3; 4], кавитация [5], высоким давлением [6], солнечной энергией [7] и другие [8; 9] не получили широкого распространения или находятся на стадии исследования и разработки. Также при поиске новых способов пастеризации важно учитывать их влияние на компоненты пищевого сырья, пищевую ценность и биологически активные соединения. В работе [10] авторами приведены нетермические методы пастеризации и стерилизации молока, а также их воздействие на микроорганизмы, биологические вещества и физико-химические свойства продукта.
Перспективным методом кондуктивной передачи тепла является магнитно-индукционный нагрев, который широко применяется в быту [11; 12], в пищевой и металлургической промышленности [13; 14], а также в дорожном строительстве [15].
Использование такого метода нагрева демонстрирует в процессе пастеризации высокую энергоэффективность, быстрый нагрев, безопасность, чистоту, малую металлоемкость, простоту конструкции и точный контроль температуры нагреваемого сырья. Как бесконтактный метод прямого нагрева материала он основан на джоулевом нагреве и магнитном гистерезисе. Данные механизмы вызывают нагрев за счет неравномерного распределения тока в области проводящего материала из-за образования переменного магнитного поля.
В работах [16; 17] приведено обоснование конструктивных параметров для проточного пастеризатора индукционного типа с выдерживателем. Однако рабочая частота данного пастеризатора составляет 50 Гц, и его конструкция предполагает использование в промышленных масштабах.
А. А. Багаев и С. О. Бобровский [18] на основе энергетического и эксенергетического анализа, сравнив пастеризаторы молока типа «водяной пар – молоко», пастеризатор индукционного типа и пастеризатор термосифонного типа, отметили, что перспективным направлением исследований является совершенствование установки с индукционным принципом работы. Зарубежные авторы [19] в своем исследовании по термической обработке 500 л клубничного джема установили, что для системы с индукционным нагревателем затрачивается меньше энергии и эксенергии, нежели для системы электрического нагревателя с водяной рубашкой.
Преимущества индукционного нагрева и его влияние на физико-химические свойства продукта показаны в работах, описывающих стерилизацию сока киви [20], яблочного сока [21], пастеризацию сока гуавы [22], томатной пасты [23], яичных белков [24]. Авторами исследования [25] показана эффективность внедрения технологии индукционного нагрева при пастеризации молока на заводе.
В работах [26–28] описываются универсальные индукционные системы, которые применяются в пищевой промышленности. В таких системах в качестве основных элементов используются индукционные катушки, блок питания высоковольтного генератора, микроконтроллер и колебательный контур.
С целью повышения эффективности управления работой аппаратов пищевых производств в различных технологических процессах авторами в работах [29] используется автоматизация, которая позволяет освободить человека от выполнения рутинных задач, повышая производительность его труда. Кроме того, автоматические устройства минимизирует участие человека в том или ином процессе, минимизируют вероятность ошибки в определении различных величин. Автоматические системы гораздо точнее и своевременнее реагируют на изменения тех или иных параметров.
Автоматизация технологических процессов с использованием PID-контроллера на базе микрокомпьютера, описываемая в работах [30–31], является не просто полезной, но и незаменимой в предлагаемых случаях, когда необходимо учитывать большое количество параметров технологического процесса и максимально точно их поддерживать в пределах задаваемых величин.
В исследованиях [32–34] описываются устройства пастеризации молока с использованием PID-контроллера, где в отличие от ручного или автоматического управления PID-регулирование позволяет повысить качество пастеризованного молока и с более высокой вероятностью уничтожить бактерии, которые находятся в сыром молоке.
Материалы и методы
Основной частью прототипа установки является резонансный колебательный LC-контур, в состав которого входит емкость пастеризации, индукторы, отвечающие за нагрев установки, и силовая часть.
В качестве материала для изготовления емкости, мешалки и крышки была выбрана используемая для производства пищевого оборудования нержавеющая сталь марки AISI 304 (российский аналог по ГОСТу – сталь марки 08X18H10) аустенитного класса с толщиной стенок 2 мм. Она имеет удельное электрическое сопротивление 0,73 мкОм∙м и относительную магнитную проницаемость около 0,8–1, что показывает отсутствие способности нержавеющих сталей к намагниченности в отличие от ферромагнитных. Токи Фуко, наводимые индуктором на поверхность металла, возникают в ферромагнитных материалах, поэтому для локализации места индукционного нагрева к емкости приварены пластины толщиной 2 мм из нержавеющей стали марки AISI 430 ферритного класса.
Индуктор представляет собой каркас со спиралевидно расположенным в нем проводом. Такое расположение оставляет на поверхности каркаса максимально возможное свободное пространство, совместимое с его размерами и числом витков для прохождения силовых линий магнитного поля. Также при таком расположении силовые линии переменного магнитного поля не пронизывают проводник, уменьшая явление самонагрева индуктора. При равномерном нагреве цилиндрической емкости для сырья каркас индуктора повторяет ее профиль.
Генерируемое переменное электромагнитное поле проходит через каркас и концентрируется на внешней поверхности накладки из ферритной нержавеющей стали. Таким образом, вихревые токи распределяются на поверхности накладок на цилиндрической емкости, и выделение тепла происходит в основном на площади по внешнему периметру индуктора.
В качестве провода для индуктора был выбран многожильный медный провод – литцендрат, поскольку он отличается высокой гибкостью и простотой укладывания. Также, как известно, при повышении частоты тока возникает скин-эффект, то есть происходит смещение тока к поверхности проводника, из-за которого увеличивается сопротивление. В литцендрате же ток проходит по поверхностному слою каждой жилы, таким образом увеличивается площадь протекания тока и уменьшаются потери.
Каркас для индуктора выполнен из полимерного материала, выбранного исходя из основного параметра – температуры эксплуатации. Данный каркас образует дополнительный слой, который исключает вероятность короткого замыкания литцендрата с металлической емкостью.
Корпус прототипа устройства пастеризации и силового блока изготовлен из алюминиевого композиционного материала. Для теплоизоляции емкости использовали гибкую каучуковую теплоизоляцию толщиной 6 мм.
Разработку основных элементов прототипа проводили с использованием 3D моделирования в системе автоматизированного проектирования «КОМПАС-3D». Для изготовления основных элементов и узлов прототипа использовались современные лазерные фрезерные и аддитивные технологии. Разработку и отладку электронной схемы силовой части прототипа устройства авторы настоящего исследования проводили в программе для проектирования Proteus 7.10. Для изготовления силовой части блока генерации электромагнитной индукции использовали микроконтроллер Mega 2560 на базе платформ Arduino Mega 2560 и Iskra Mega. Контроль регулируемой температуры осуществлялся с помощью водонепроницаемого датчика температуры DS18B20, для визуализации распространения теплового поля по поверхности стенок емкости применяли тепловизор.
Для написания программ управления работой прототипа пастеризатора на языке программирования Python на микрокомпьютере Raspberry Pi использовалась среда разработки Thonny с соответствующими библиотеками.
Результаты исследования
Внешний вид схемы прототипа разрабатываемого устройства для пастеризации молока индукционного типа объемом 75 л представлен на рисунке 1.
Рис. 1. Схема прототипа пастеризатора: 1 ‒ бак пастеризатора; 2 ‒ ферромагнитные накладки; 3 ‒ стол для размещения пастеризатора; 4 – корпус; 5 ‒ элементы корпуса; 6 ‒ крышка; 7 ‒ индукторы; 8 ‒ крепление индуктора; 9 ‒ блок панели управления; 10 ‒ стойка; 11 ‒ мешалка; 12 ‒ электромотор; 13 – теплоизоляционная рубашка
Fig.1. Diagram of a pasteurizer prototype: 1 – pasteurizer tank; 2 – ferromagnetic pads; 3 – table for the pasteurizer; 4 – body; 5 – body elements; 6 – cover; 7 – inductors; 8 – inductor mounting; 9 – control panel block; 10 – stand; 11 – stirrer; 12 – electric motor; 13 – thermal insulation jacket
В ходе выполнения конструкторских работ было принято решение об использовании системы индукторов из двух параллельно соединенных пар. Такое расположение позволяет контролировать зону нагрева, допуская технически разработать установку пастеризации молока с разными областями нагрева в зависимости от объема обрабатываемого сырья, что актуально для малых крестьянских фермерских хозяйств, занимающихся переработкой молока и производством продуктов питания на его основе.
В процессе исследования была разработана силовая плата для сопряжения уровней сигналов в микроконтроллере (далее ‒ МК), были созданы схемы драйвера ключей на полевых транзисторах IGBT. В основе силовой части прототипа устройства находится МК Mega 2560, который контролирует аналоговые сигналы датчика температуры среды (TSRED), датчика температуры емкости (TMAIN), датчика температуры с транзистора IGBT (TIGBT), задает сигнал широтно-импульсной модуляции (ШИМ) для управления мощностью выходных транзисторов (PWM IGBT). МК при необходимости включает вентилятор охлаждения транзисторов IGBT (FAN) и в случае ошибки подает звуковой сигнал (BAZZER).
Рис. 2. Функциональная блок-схема силового модуля прототипа пастеризатора с индукционным нагревом
Fig.2. Functional block diagram of the power module of the prototype pasteurizer with induction heating
На рисунке 2 показана функциональная блок-схема силового модуля прототипа устройства для пастеризации молока.
На плате питания вход переменного тока 220 В преобразуется в напряжение с максимальным значением до 300 В мостовым выпрямителем. В модуле ACDC добавляется 18 В и 5 В. LC-индуктор питается от источника до 300 В для создания магнитного поля и нагрева емкости пастеризации за счет Джоулева тепла.
Рис. 3. Графики изменения значения сопротивления (R) и индуктивности (L) при работе генератора с использованием нагрузки – емкости из разных материалов
Fig.3. Graphs of changes in the value of resistance (R) and inductance (L) when the generator operates using a load – a container made of different materials
Для обоснования выбора марки стали, необходимой для изготовления емкости и осуществления принципа индукционного нагрева, были проведены испытания генератора с использованием в качестве нагрузки емкости из нержавеющей стали разных марок. На рисунке 3 показаны результаты изменения сопротивлений и индуктивности при изменении силы от 1 до 25 А при фиксированном значении резонансной частоты ƒ = 40 кГц на ферромагнитной (AISI 430) и неферромагнитной (AISI 304) емкостях.
Неферромагнитная емкость не имеет гистерезисных потерь, но имеет относительный уровень магнитной проницаемости, приблизительно равный 1. Соответственно, на значения R и L неферромагнитного материала емкости не повлияли приложенные значения силы тока (по сравнению с ферромагнитным материалом).
Рис. 4. Результаты испытаний работы пастеризатора с индукционным нагревом при оптимальных значениях основных величин U, R, L и I
Fig.4. Results of testing the operation of a pasteurizer with induction heating at optimal values of the main quantities U, R, L and I
На рисунке 4 показаны результаты испытаний работы пастеризатора с индукционным нагревом и с пустой емкостью при определенных значениях основных величин U, R, L и I. Из рисунка видно, что по данным съемки с тепловизора Testo 875-1i идет эффективный нагрев стенок емкости, изготовленной из нержавеющей стали марки AISI 430.
Таким образом, в рабочем прототипе для получения эффективных температурных интервалов в разных областях емкости пастеризатора нами используется металлическая накладка из нержавеющей стали ферритного класса (AISI 430), навариваемая поверх основной емкости, изготовленной из пищевой нержавеющей стали (AISI 304).
Для управления работой установки PID-регулирования процесса пастеризации и для взаимодействия с различными его периферийными устройствами, датчиками, измеряющими различные параметры пастеризации молока, использовали микрокомпьютер Raspberry Pi. Сопряжение микрокомпьютера Raspberry Pi с Arduino Mega 2560 или Iskra Mega проводили с помощью интерфейса ввода и вывода общего назначения (GPIO). Данный интерфейс позволяет программам обмениваться с внешними по отношению к микрокомпьютеру устройствами низкоуровневыми цифровыми сигналами, устанавливать состояние ввода и вывода, а также уровень сигнала в момент чтения или записи.
Рис. 5. Графики переходных процессов при изменении коэффициентов PID-регулирования температуры
Fig.5. Graphs of transient processes when changing PID temperature control coefficients
На рисунке 5 указаны 2 различных переходных процесса регулирования температурой относительно задаваемой температуры уставки 65 ºС, необходимой для пастеризации 50 л сырья. Из эксперимента следует, что в течение 30 мин. происходит нагрев сырья до температуры уставки, далее установка переходит в режим выдержки. В первом случае подбора коэффициентов PID-регулирования наблюдается сильное увеличение статистической ошибки за счет неоптимальных коэффициентов, температура после выхода на режим выдерживания (65 °С) относительно уставки на 5–7 °С превышает заданное значение. Во втором случае регулирование происходит плавно, при оптимальных значениях коэффициентов PID-регулирования статистическая ошибка температуры не превышает 3 ºС.
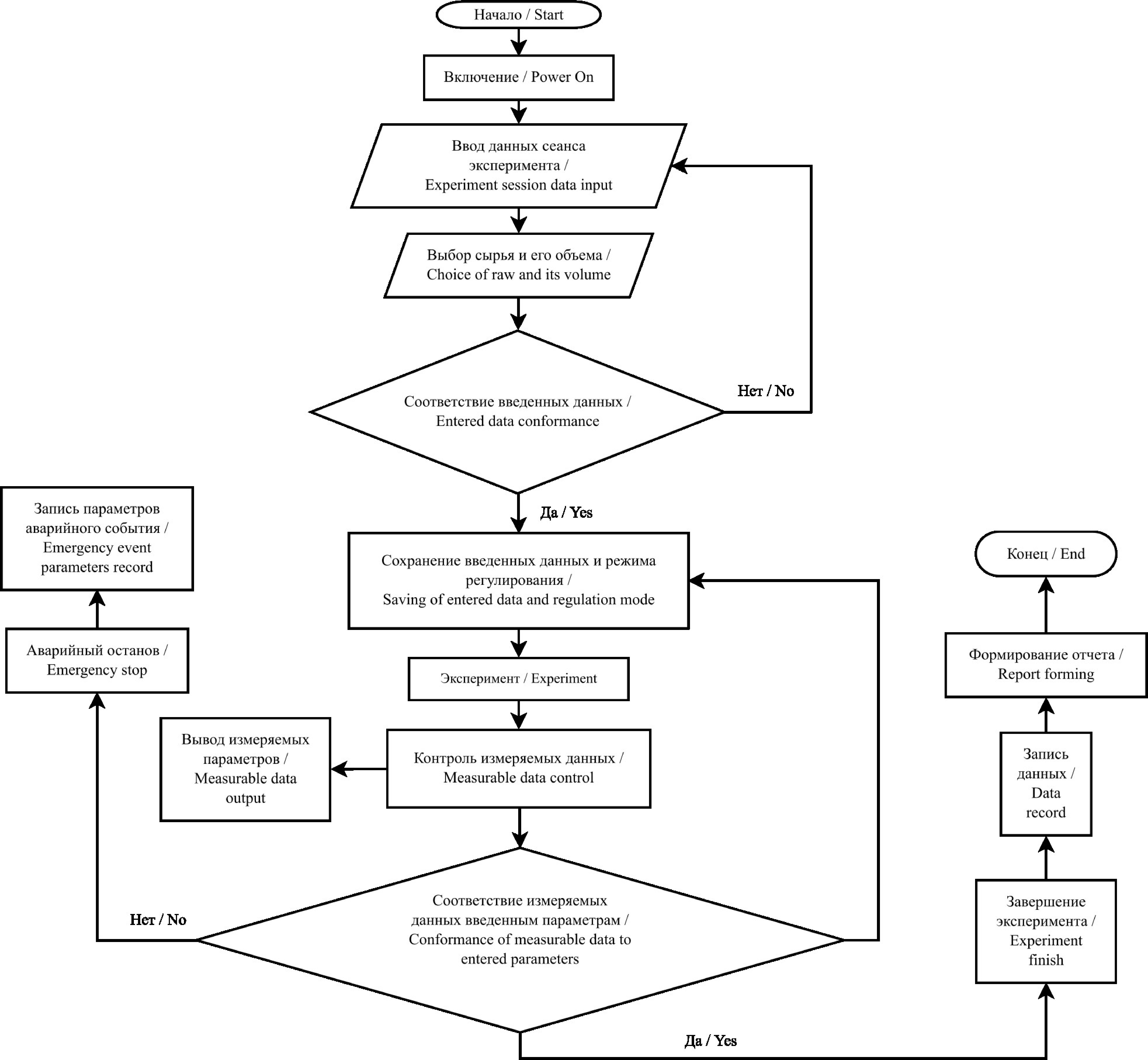
Алгоритм регулирования процессом пастеризации молока в экспериментальной установке представлен на рисунке 6. После включения установки проходит ее инициализация – проверка базовых параметров, несоответствие которых с предусмотренными значениями не позволяет проводить процесс пастеризации. Такими параметрами являются ток и напряжение питания, подаваемые на индуктор, а также скорость перемешивания и температура пастеризации. Если эти параметры не соответствуют предусмотренным значениям, установка перезапускается.
Рис. 6. Алгоритм регулирования процесса пастеризации молока в экспериментальной установке
Fig.6. Algorithm for regulating the milk pasteurization process in an experimental unit
При соответствии введенных данных происходит запуск эксперимента пастеризации молока, следует постоянный анализ данных, получаемых с датчиков, и их вывод на экран панели управления.
Если на протяжении всего эксперимента все измеряемые данные не превышают допустимых пределов, эксперимент завершается в штатном режиме, данные записываются в файлы, а некоторые выводятся на экран. После окончания измерений в окно «Меню» выводится график зависимости температуры пастеризации от времени. После построения графика происходит его сохранение в формате изображения PNG, формируется отчет эксперимента.
Обсуждение и заключение
Разработано конструктивное решение расположения основных элементов и узлов для установки длительной пастеризации молока с индукционным нагревом. В ходе испытаний принципа индукционного нагрева на нержавеющих сталях разного состава AISI 304 и AISI 430 при выбранных значениях основных величин U, R , L и I и фиксированном значении резонансной частоты 40 кГц сделан вывод, что для осуществления возникновения индукционных токов на поверхности емкости необходима накладка из ферромагнитной стали AISI 430, навариваемая поверх основной емкости, изготовленной из пищевой нержавеющей стали AISI 304, применяемой в пищевой промышленности. Использование системы индукторов, повторяющих цилиндрический профиль емкости, позволило создать прототип установки двумя зонами нагрева в зависимости от объема обрабатываемого сырья.
В процессе выполнения работы была разработана силовая плата для сопряжения уровней сигналов в МК, созданы схемы драйвера ключей на полевых транзисторах IGBT. Также разработан алгоритм для управления работой и PID-регулирования процесса пастеризации молока в экспериментальной установке на базе микрокомпьютера Raspberry Pi, позволяющего учитывать параметры технологического процесса и максимально точно их поддерживать в пределах задаваемых величин. Подобраны оптимальные значения коэффициентов PID-регулирования, с помощью которых возможно удерживать заданную температуру пастеризации, способную эффективно нейтрализовать все патогенные бактерии.
About the authors
Evgeny N. Neverov
Kemerovo State University
Author for correspondence.
Email: neverov42@mail.ru
ORCID iD: 0000-0002-3542-786X
ResearcherId: Н-3524-2017
Dr.Sci. (Engr.), Professor, Head of the Chair of Technosphere Safetyat the Institute of Engineering Technologies
Russian Federation, 6 Krasnaya St., Kemerovo 650000
Alexander A. Vladimirov
Kemerovo State University
Email: fizickemsu@mail.ru
ORCID iD: 0000-0002-8438-2872
Cand.Sci. (Engr.), Project Manager of P.A. Chikhachev HSC
Russian Federation, 6 Krasnaya St., Kemerovo 650000Pavel S. Korotkih
Kemerovo State University
Email: korotkix42@gmail.com
ORCID iD: 0000-0002-4546-0276
Cand.Sci. (Engr.), Senior Lecturer at the Department of Heat and Cooling Engineering
Russian Federation, 6 Krasnaya St., Kemerovo 650000Elena V. Nikolaeva
Kemerovo State University
Email: nevkem@yandex.ru
ORCID iD: 0000-0001-6393-1898
Cand. Sci (Phys.-Math.), Head of P.A. Chikhachev HSC
Russian Federation, 6 Krasnaya St., Kemerovo 650000Andrey N. Porokhnov
Kemerovo State University
Email: porohnov@gmail.com
ORCID iD: 0000-0002-6416-4122
ResearcherId: O-8306-2017
Director of P.A. Chikhachev HSC
Russian Federation, 6 Krasnaya St., Kemerovo 650000References
- Baboli Z.M., Williams L., Chen G. Design of a Batch Ultrasonic Reactor for Rapid Pasteurization of Juices. Journal of Food Engineering. 2020;268:109736. https://doi.org/10.1016/j.jfoodeng.2019.109736
- Samarin G.N., Skoptsova T.I., Eventeva E.A., Krivoguzov D.Yu. Ultrasonic Treatment of a Liquid Medium. Proceedings of the State Agricultural Academy of Velikie Luki. 2017;(5):41–45. (In Russ.) EDN: YLSEGX
- Kuzmichyov A.V. Modular Plant with Infrared, Ultraviolet and Ultrasonic Treatment of Liquid With Active Heat Exchanger. Innovations in agriculture. 2019;(4):290–298. (In Russ.) EDN: ARGLTA
- Altemimi A.B., Al-Hilphy A.R.S., Abedelmaksoud T.G., Aboud S.A., Badwaik L.S., Noore S., et al. Infrared Radiation Favorably Influences the Quality Characteristics of Key Lime Juice. Applied Sciences. 2021;11(6):2842. https://doi.org/10.3390/app11062842
- Sun X., Xuan X., Ji L., Chen S., Liu J., Zhao S., et al. A Novel Continuous Hydrodynamic Cavitation Technology for the Inactivation of Pathogens in Milk. Ultrasonics Sonochemistry. 2021;71:105382. https://doi.org/10.1016/j.ultsonch.2020.105382
- Bogahawaththa D., Buckow R., Chandrapala J., Vasiljevic T. Comparison Between Thermal Pasteurization and High Pressure Processing of Bovine Skim Milk in Relation to Denaturation and Immunogenicity of Native Milk Proteins. Innovative Food Science & Emerging Technologies. 2018;47:301–308. https://doi.org/10.1016/j.ifset.2018.03.016
- Tigabe S., Bekele A., Pandey V. Performance Analysis of the Milk Pasteurization Process Using a Flat Plate Solar Collector. Journal of Engineering. 2022;2022:6214470. https://doi.org/10.1155/2022/6214470
- Ansari A., Parmar K., Shah M. Comprehensive Study on Decontamination of Food-Borne Microorganisms by Cold Plasma. Food Chemistry: Molecular Sciences. 2022;4:00098. https://doi.org/10.1016/j.fochms.2022.100098
- Arshad R.N., Abdul-Malek Z., Roobab U., Munir M.A., Naderipour A., Qureshi M., et al. Pulsed Electric Field: a Potential Alternative Towards a Sustainable Food Processing. Trends in Food Science & Technology. 2021;111:43–54. https://doi.org/10.1016/j.tifs.2021.02.041
- Pegu K., Arya S.S. Non-Thermal Processing of Milk: Principles, Mechanisms and Effect on Milk Components. Journal of Agriculture and Food Research. 2023;14:100730. htps://doi.org/10.1016/j.jafr.2023.100730
- Park S.M., Jang E., Park J.S., Kim J.-H., Choi J.-H., Lee B.K. Optimal Design of High-Frequency Induction Heating Apparatus for Wafer Cleaning Equipment Using Superheated Steam. Energies. 2020;13:6196. https://doi.org/10.3390/en13236196
- Lucia O., Maussion P., Dede E., Burdio J.M. Induction Heating Technology and Its Applications: Past Developments, Current Technology, and Future Challenges. IEEE Transactions on Industrial Electronics. 2014;61(5):2509–2520. https://doi.org/10.1109/TIE.2013.2281162
- Zhang L., Liu F., Jin Y., Wu S., Xu X., Yang N. Current Applications and Challenges of Induced Electric Fields for the Treatment of Foods. Food Engineering Reviews. 2022;14:491–508. https://doi.org/10.1007/s12393-022-09314-2
- Li L., Mi G., Wang C. A Comparison Between Induction Pre-Heating and Induction Post-heating of Laser-Induction Hybrid Welding on S690QL Steel. Journal of Manufacturing Processes. 2019;43:276–291. https://doi.org/10.1016/j.jmapro.2019.05.003
- Li H., Yu J., Wu S., Liu Q., Li Y., Wu Y., et. al. Investigation of the Effect of Induction Heating on Asphalt Binder Aging in Steel Fibers Modified Asphalt Concrete. Materials. 2019;12(7):1067. https://doi.org/10.3390/ma12071067
- Kaunova L.M. Substantiation of the Design Parameters of an Induction Heater for Milk Pasteurization. AgroEcoEngineeriya. 2022;(3):141–148. (In Russ.) https://doi.org/10.24412/2713-2641-2022-3112-141-148
- Soloviev S.V., Morozov V.V., Radkevich E.V., Kartashov L.P., Makarovskaya Z.V. Rationale of Parameters of Constructive Elements of an Induction Heater for Pasteurizing Milk in a Stream. Izvestia Orenburg State Agrarian University. 2019;(1):100–103. (In Russ.) EDN: YXZMVV
- Bagaev А., Bobrovskiy О. Electrotechnological Heat Treatment of Milk: Energy and Exergy Efficiency. Food Processing: Techniques and Technology. 2023;53(2):272–280. https://doi.org/10.21603/2074-9414-2023-2-2428
- Başaran A., Yilmaz T., Çivi C. Energy and Exergy Analysis of Induction-Assisted Batch Processing in Food Production: a Case Study-Strawberry Jam Production. Journal of Thermal Analysis and Calorimetry. 2020;140:1871–1882. https://doi.org/10.1007/s10973-019-08931-0
- He C., Yang N., Jin Y., Wu S., Pan Y., Xu X., et al. Application of Induced Electric Field for Inner Heating of Kiwifruit Juice and its Analysis. Journal of Food Engineering. 2021;306(12):110609. https://doi.org/10.1016/j.jfoodeng.2021.110609
- Wu S., Xu X., Yang N., Jin Y., Jin Z., Xie Z. Inactivation of Escherichia Coli O157:H7 in Apple Juice Via Induced Electric Field (IEF) and its Bactericidal Mechanism. Food Microbiology. 2022;102:103928. https://doi.org/10.1016/j.fm.2021.103928
- Lamo C., Shahi N.C., Singh A., Singh A.K. Pasteurization of Guava Juice Using Induction Pasteurizer and Optimization of Process Parameters. LWT. 2019;112:108253. https://doi.org/10.1016/j.lwt.2019.108253
- Başaran A., Yılmaz T., Çivi C. Application of Inductive Forced Heating as a New Approach to Food Industry Heat Exchangers. Journal of Thermal Analysis and Calorimetry. 2018;134:2265–2274. https://doi.org/10.1007/s10973-018-7250-7
- Wang G., Wan Z., Yang X. Induction Heating by Magnetic Microbeads for Pasteurization of Liquid Whole Eggs. Journal of Food Engineering. 2020;284:110079. https://doi.org/10.1016/j.jfoodeng.2020.110079
- Başaran A., Yılmaz T., Azgın Ş.T., Çivi C. Comparison of Drinking Milk Production with Conventional and Novel Inductive Heating in Pasteurization in Terms of Energetic, Exergetic, Economic and Environmental Aspects. Journal of Cleaner Production. 2021;317:128280. https://doi.org/10.1016/j.jclepro.2021.128280
- Wu S., Yang N., Jin Y., Li D., Xu Y., Xu X., et al. Development of an Innovative Induction Heating Technique for the Treatment of Liquid Food: Principle, Experimental Validation and Application. Journal of Food Engineering. 2020;271:109780. https://doi.org/10.1016/j.jfoodeng.2019.109780
- Razak R.A., Ibrahim N.M., Rahman A.S.F., Fayzul1 M., Azizan1 M.M, Hashim U., et al. Induction Heating as Cleaner Alternative Approach in Food Processing Industry. Journal of Physics: Conference Series. 2021;1878:012053. https://doi.org/10.1088/1742-6596/1878/1/012053
- Serrano J., Acero J., Lope I., Carretero C., Burdío J.M. A Flexible Cooking Zone Composed of Partially Overlapped Inductors. IEEE Trans. Ind. Electron. 2018;65(10): 7762–7771. https://doi.org/10.1109/TIE.2018.2801815
- Jibril M., Tadese M., Alemayehu E. Temperature Control of Stirred Tank Heater using Optimal Control Technique. ScienceOpen Preprints. 2020. https://doi.org/10.14293/S2199-1006.1.SOR-.PPVT203.v1
- Septiani N.I., Bayusari I., Caroline, Haiyunnisa T., Suprapto B.Y. Optimization of Pid Control Parameters with Genetic Algorithm Plus Fuzzy Logic in Stirred Tank Heater Temperature Control Process. 2017 International Conference on Electrical Engineering and Computer Science (ICECOS). 2017;61–66. https://doi.org/10.1109/ICECOS.2017.8167167
- Divya Priya A.V., Tamilselvan G.M., Rajesh T. Real Time Implementation of Fuzzy Based PID Controller Tuning for Continuous Stirred Tank Heater (CSTH) Process. Journal of Fuzzy Systems. 2018;10(3):78–81. Available at: https://www.i-scholar.in/index.php/CiiTFS/article/view/172673/0 (accessed 01.07.2023).
- Alamirew T., Balaji Dr.V., Gabbeye N. Comparison of PID Controller with Model Predictive Controller for Milk Pasteurization Process. Bulletin of Electrical Engineering and Informatics. 2017;6(1):24–35. https://doi.org/10.11591/eei.v6i1.575
- Hariyadi E., Singgih H. Optimization of Pid Controler in Temperature Control System Processes Pasteurization of Milk. American Journal of Engineering Research (AJER). 2017;6(9):175–187. Available at: https://www.ajer.org/papers/v6(09)/V0609175187.pdf (accessed 01.07.2023).
- Vishnuram P., Ramachandiran G., Sudhakar Babu T., Nastasi B. Induction Heating in Domestic Cooking and Industrial Melting Applications: A Systematic Review on Modelling, Converter Topologies and Control Schemes. Energies. 2021;14(20):6634. https://doi.org/10.3390/en14206634
Supplementary files
























