Особенности проявления флексомагнитоэлектрического эффекта во внешнем магнитном поле
- Авторы: Вахитов Р.М.1, Солонецкий Р.В.1, Низямова А.Р.1
-
Учреждения:
- Уфимский университет науки и технологий
- Выпуск: Том 124, № 1 (2023)
- Страницы: 10-16
- Раздел: ЭЛЕКТРИЧЕСКИЕ И МАГНИТНЫЕ СВОЙСТВА
- URL: https://journal-vniispk.ru/0015-3230/article/view/139324
- DOI: https://doi.org/10.31857/S0015323022601350
- EDN: https://elibrary.ru/KQLORM
- ID: 139324
Цитировать
Полный текст
Аннотация
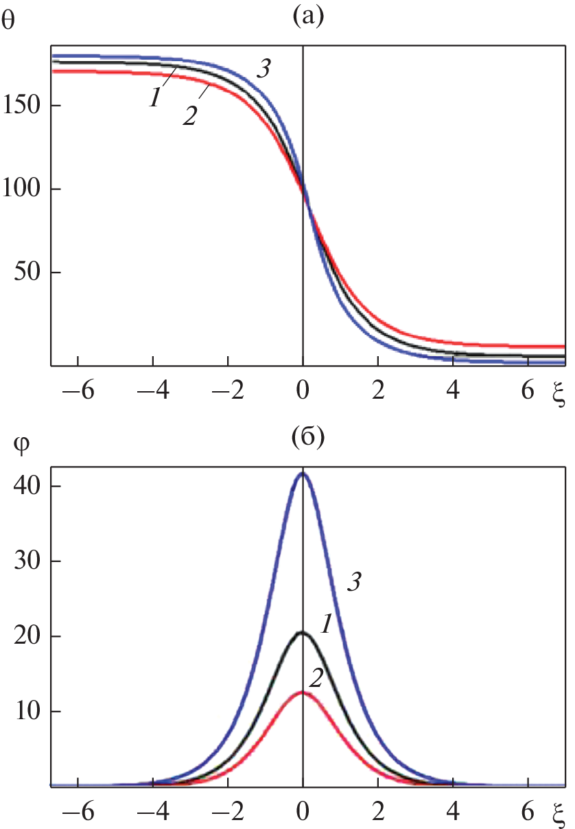
Исследуется влияние магнитного поля на поведение 180-градусных доменных границ в одноосной ферромагнитной пленке с неоднородным магнитоэлектрическим взаимодействием. Показано, что в зависимости от величины и направления поля можно усилить или ослабить флексомагнитоэлектрический эффект в исследуемом в образце. Кроме того, было установлено, что в обратном поле возможен эффект переключения характера взаимодействия источника электрического поля с доменной стенкой с притяжения на отталкивание.
Об авторах
Р. М. Вахитов
Уфимский университет науки и технологий
Email: vakhitovrm@yahoo.com
Россия, 450076, Уфа, ул. Заки Валиди, 32
Р. В. Солонецкий
Уфимский университет науки и технологий
Email: vakhitovrm@yahoo.com
Россия, 450076, Уфа, ул. Заки Валиди, 32
А. Р. Низямова
Уфимский университет науки и технологий
Автор, ответственный за переписку.
Email: vakhitovrm@yahoo.com
Россия, 450076, Уфа, ул. Заки Валиди, 32
Список литературы
- Пятаков А.П., Звездин А.К. Магнитоэлектрические материалы и мультиферроики // УФН. 2012. Т. 182. № 6. С. 593–620.
- Spaldin N.A., Ramesh R. Advances in magnetoelectric multiferroics // Nature Mater. 2019. V. 18. P. 203–212.
- Кричевцов Б.Б., Павлов В.В., Писарев Р.В. Линейное воздействие электрического поля на процессы намагничивания в пленках ферритов-гранатов// Письма в ЖЭТФ. 1989. Т. 31. № 7. С. 77–88.
- Логгинов А.С., Мешков Г.А., Николаев А.В., Пятаков А.П. Магнитоэлектрическое управление доменными границами в пленке феррита-граната // Письма в ЖЭТФ. 2007. Т. 86. № 2. С. 124–127.
- Барьяхтар В.Г., Львов В.А., Яблонский Д.А. Теория неднородного магнитоэлектрического эффекта // Письма в ЖЭТФ. 1983. Т. 37. № 12. С. 565–567.
- Meshkov G.A., Pyatakov A.P., Belanovsky A.D., Zvezdin K.A., Logginov A.S. Writing Vortex Memory Bits Using Electric Field // J. Magn. Soc. Jpn. 2012. V. 36. P. 45–48.
- Вахитов Р.М., Харисов А.Т., Николаев Ю.Е. Влияние электрического поля на структуру доменных границ в магнетиках с флексомагнитоэлектрическим эффектом // ДАН. Физика. 2014. Т. 455. № 2. С. 150–152.
- Борич М.А., Танкеев А.П., Смагин В.В. Структура и динамические свойства скрученной магнитной доменной границы в электрическом поле // ФТТ. 2016. Т. 58. № 1. С. 63–72.
- Борич М.А., Танкеев А.П., Смагин В.В. Микромагнитная структура доменной границы с блоховскими линиями в электрическом поле // ФТТ. 2016. Т. 58. № 7. С. 1329–1337.
- Вахитов Р.М., Исхакова Р.Р., Юмагузин А.Р. Магнитные фазы и неоднородные микромагнитные структуры в феррит-гранатовой пленке с ориентацией (210) // ФТТ. 2018. Т. 60. № 5. С. 923–932.
- Pyatakov P., Belotelova V.I., Kulikova D.P., Khokhlova N.E., Pyatakova Z.A. Magnetoelectricity in topological magnetic textures // J. Magn. Magn. Mater. 2017. V. 440. P. 60–62.
- Кабыченков А.Ф., Лисовский Ф.В., Мансветова Е.Г. Магнитоэлектрический эффект в пленках гранатов с наведенной магнитной анизотропией в неоднородном электрическом поле // Письма в ЖЭТФ. 2013. Т. 9. № 5. С. 304–308.
- Арзамасцева Г.В., Балбашов А.М., Лисовский Ф.В., Мансветова Е.Г., Темирязев A.Г., Темирязева М.П. Свойства обладающих магнитоэлектрическим эффектом эпитаксиальных пленок ферритов-гранатов с (210)-ориентацией // ЖЭТФ. 2015. Т. 147. № 4. С. 793–810.
- Veshchunov I.S., Mironov S.V., Magrini W., Stolyarov V.S., Rossolenko A.N., Skidanov V.A., Trebbia J.B., Buzdin A.I., Tamarat P., Lounis B. Direct Evidence of Flexomagnetoelectric Effect Revealed by Single-Molecule Spectroscopy// Phys. Rev. Lett. 2015. V. 115. P. 027 601(5).
- Пятаков А.П., Сергеев А.С., Николаева Е.П., Косых Т.Б., Николаев А.В., Звездин А.К. Микромагнетизм и топологические дефекты в магнитоэлектрических средах // УФН. 2015. Т. 185. № 10. С. 1077–1088.
- Сергеев А.С., Сечин Д.А., Павленко О.В., Николаева Е.П., Николаев А.В., Косых Т.Б., Пятаков А.П. Влияние магнитного поля на микромагнитную структуру и электростатические свойства доменных границ // Изв. РАН. Сер. физическая. 2013. Т. 77. С. 1523–1526.
- Куликова Д.П., Пятаков А.П., Николаева Е.П., Сергеев А.С., Косых Т.Б., Пятакова З.А., Николаев А.В., Звездин А.К. Зарождение цилиндрических магнитных доменов в пленках ферритов гранатов с помощью электрического зонда // ЖЭТФ. 2016. Т. 104. С. 196–200.
- Sechin D.A., Nikolaeva E.P., Pyatakov A.P., Nikolaev A.B., Kosykh T.B. The Influence of the Magnetic Field on Electrically Induced Domain Wall Motion // Solid State Phenomena. 2015. V. 233–234. P. 443–446.
- Vakhitov R.M., Solonetsky R.V., Gurjanova V.R., Nizyamova A.R., Sechin D.A., Gareev T.T., Pyatakov A.P. Magnetic-field tuning of domain-wall multiferroicity // Phys. Rev. 2021. B 104. P. 144407(1–5).
- Магадеев Е.Б., Вахитов Р.М. Топология уединенных магнитных неоднородностей в тонкой ферромагнитной пленке // ТМФ. 2012. Т. 171. № 3. С. 511–518.
- Вахитов Р.М., Гареева З.В., Солонецкий Р.В., Мажитова Ф.А. Микромагнитные структуры, индуцированные неоднородным электрическим полем, в магнитодноосных пленках с флексомагнитоэлектрическим эффектом // ФТТ. 2019. Т.61. № 6. С. 1120–112.
- Малоземов А., Слонзуски Дж. Доменные стенки в материалах с цилиндрическими магнитными доменами. Мир, 1982. С. 382.
- Dzyaloshinskii I.E. Magnetoelectricity in ferromagnets // Europhys. Lett. 2008.V. 83. № 6. P. 67001(1–2).
- Плавский В.В., Шамсутдинов М.А., Филиппов Б.Н. Cтруктура и ориентация доменных границ в (111)-пластинах кубических ферромагнетиков // ФММ. 1999. Т. 88. № 3. С. 22–29.
- Maksutova F.A, Solonetskiy R.V., Vakhitov R.M., Pyatakov A.P. The electric-field–induced “zero-degree domain walls” in ferromagnets // Europhys. Lett. 2020. V. 129. P. 27004(1–5).
- Khodenkov H.E., Kudelkin N.N., Randoskin V.V. The Break-Down of the 360° Bloch Domain Wall in Bubble Magnetic Films // Phys. Status Solidi A. 1984. V. 84. K13.
Дополнительные файлы











