Прогнозирование концентрационной зависимости поверхностного натяжения тройных систем
- Авторы: Дадашев Р.Х.1,2, Элимханов Д.З1,3, Хазбулатов З.Л.1,3
-
Учреждения:
- Чеченский государственный университет им. А.А. Кадырова
- Комплексный научно-исследовательский институт им. Х. И. Ибрагимова РАН
- Академия наук Чеченской Республики
- Выпуск: Том 124, № 4 (2023)
- Страницы: 444-450
- Раздел: ПРОЧНОСТЬ И ПЛАСТИЧНОСТЬ
- URL: https://journal-vniispk.ru/0015-3230/article/view/139417
- DOI: https://doi.org/10.31857/S0015323022601866
- EDN: https://elibrary.ru/VIBXBH
- ID: 139417
Цитировать
Полный текст
Аннотация
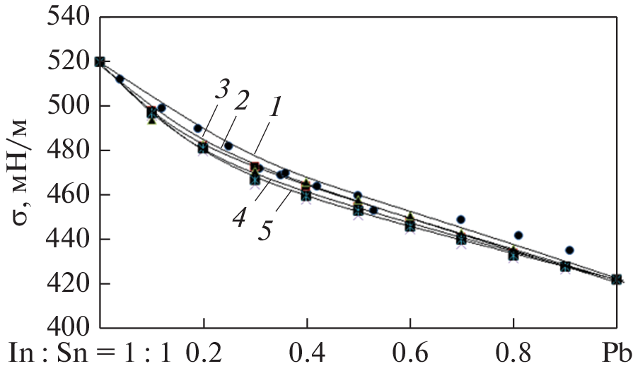
Проведен сравнительный анализ полуэмпирических методов прогноза, поверхностного натяжения (ПН) тройных систем, базирующихся на моделях Колера, Бонье, Тупа. Расчеты концентрационной зависимости ПН проведены в системах индий–олово–свинец и индий–олово–галлий. Тройная система индий–олово–свинец характеризуется тем, что изотермы избыточного ПН всех боковых двойных расплавов имеют симметричную форму относительно эквимолярного состава, такие системы называют симметричными. В тройной системе индий–олово–галлий изотермы избыточного ПН боковых двойных систем индий–галлий и олово–галлий характеризуются ярко выраженной асимметрией относительно эквимолярного состава, такие системы называют асимметричными. Показано, что метод, основанный на модели Колера, достаточно точно описывает концентрационную зависимость поверхностного натяжения симметричных тройных систем. При этом этот метод не прогнозирует концентрационную зависимость поверхностного натяжения асимметричных систем. Выявлено, что концентрационную зависимость ПН асимметричных трехкомпонентных систем с сильной асимметрией изотерм избыточного ПН двух боковых двойных систем, независимо от степени сложности изотерм ПН, в пределах суммарной погрешности эксперимента, могут прогнозировать модели Бонье и Тупа.
Ключевые слова
Об авторах
Р. Х. Дадашев
Чеченский государственный университет им. А.А. Кадырова; Комплексный научно-исследовательский институт им. Х. И. Ибрагимова РАН
Email: edzhabrail@mail.ru
Россия, 364024, Грозный, ул. А. Шерипова, 32; Россия, 364051, Грозный, ул. В. Алиева, 21а
Д. З Элимханов
Чеченский государственный университет им. А.А. Кадырова; Академия наук Чеченской Республики
Email: edzhabrail@mail.ru
Россия, 364024, Грозный, ул. А. Шерипова, 32; Россия, 364051, Грозный, ул. В. Алиева, 19а
З. Л. Хазбулатов
Чеченский государственный университет им. А.А. Кадырова; Академия наук Чеченской Республики
Автор, ответственный за переписку.
Email: edzhabrail@mail.ru
Россия, 364024, Грозный, ул. А. Шерипова, 32; Россия, 364051, Грозный, ул. В. Алиева, 19а
Список литературы
- Гиббс Дж.В. Термодинамика. Статистическая механика. М.: Наука, 1982. 582 с.
- Гуггенгейм Е.А. Современная термодинамика, изложенная по методу Гиббса. Л.: ГНТИ хим. лит-ры, 1941. 188 с.
- Русанов А.И. Фазовые равновесия и поверхностные явления Л.: Химия, 1967. 388 с.
- Алчагиров Б.Б., Афаунова Л.Х., Горчханов В.Г., Дадашев Р.Х., Дышекова Ф.Ф., Таова Т.М. Прибор для совместного измерения поверхностного натяжения и работы выхода электрона жидкометаллических систем с участием компонентов с высокой упругостью пара // Изв. РАН. Сер. физическая. 2012. Т. 76. № 13. С. 33–36.
- Алчагиров Б.Б., Дадашев Р.Х., Хоконов Х.Б., Дышекова Ф.Ф., Кясова О.Х., Лесев В.Н., Таова Т.М. Внедрение в научные исследования и учебную практику новых изобретений и патентов. Ч. 2. Приборы и методы для измерения поверхностного натяжения жидкометаллических расплавов // Изв. Кабардино-Балкарского государственного ун-та. 2019. Т. 9. № 3. С. 66–76.
- Алчагиров Б.Б., Альбердиева Д.Х., Дадашев Р.Х., Хибиев А.Х., Элимханов Д.З. Прибор для изучения влияния газовой атмосферы на поверхностное натяжение металлов и сплавов // Вестник Академии наук Чеченской Республики. 2016. № 4(33). С. 10–15.
- Патент на изобретение RU 2511277 C2, МПК G01N 13/02 (2006.01) Прибор для совместного измерения поверхностного натяжения и работы выхода электрона жидкометаллических систем с участием компонентов с высокой упругостью насыщенного пара металлов и сплавов 2012115798/28: заявлено 19.04.2012: опубликовано 10.04.2014 Бюл. № 10 / Алчагиров Б.Б., Альбердиева Д.Х., Архестов Р.Х., Горчханов В.Г., Дадашев Р.Х., Дышекова Ф.Ф., Таова Т.М.; заявитель КБГУ им. Х.М. Бербекова. 11 с.
- Дадашев Р.Х., Кутуев Р.А., Созаев В.А. Поверхностные свойства сплавов на основе свинца, олова, индия, кадмия М.: Наука, 2016. 208 с.
- Камболов Д.А., Кашежев А.З., Кутуев Р.А., Понежев М.Х., Созаев В.А., Шерметов А.Х. Политермы плотности и поверхностного натяжения расплава цинк–алюминий–молибден–магний // Изв. РАН. Сер. физическая. 2014. Т. 78. № 8. С. 1016–1018.
- Елекоева К.М. Касумов Ю.Н., Кутуев Р.А., Манукянц А.Р., Понежев М.Х., Созаев В.А., Хасцаев Б.Д. Политермы углов смачивания цинком и сербской бронзой вольфрам-кобальтовых подложек // Поверхность. Рентгеновские, синхротронные и нейтронные исследования. 2017. № 12. С. 62–65.
- Moser Z., Gasior W., Bukat K., Pstrus´ J., Kisiel R., Sitek J., Ishida K., Ohnuma I. Pb-Free Solders: Part III. Wettability Testing of Sn–Ag–Cu–Bi Alloys with Sb // JPEDAV. 2007. P. 433–438.
- Fima P. Surface tension and density of liquid Sn–Ag–Cu alloys // Intern. J. Mater. Research. 2012. V. 103. № 12. P. 1455–1461.
- Еременко В.Н., Василиу М.Н. Классификация жидких металлических систем по типам изотерм поверхностного натяжения // Укр. хим. журн. 1972. Т. 38. № 2. С. 118–121.
- Ниженко В.И., Флока Л.И. Поверхностное натяжение жидких металлов и сплавов (одно- и двухкомпонентные системы): справочник. М.: Металлургия, 1981. 208 с.
- Попель С.И. Поверхностные явления в расплавах. М.: Металлургия, 1994. 440 с.
- Gao S., Jiao K., Zhang J. Review of viscosity prediction models of liquid pure metals and alloys // Philosoph. Magazine. 2019. V. 99. P. 853–868.
- Belashchenko D.K. Computer simulation of liquid metals // Usp. Fiz. Nauk, Russian Academy Sci. 2013. V. 56. № 12. P. 1176–12163.
- Laffitte M., Bros J.-P., Bergman C. Enthalpies de formation des alliages ternaires liquides etain-gallium-indium Bull // SOC. Chim. Belges. 1972. V. 81. P. 163–169.
- Дадашев Р.Х. Термодинамика поверхностных явлений. М: Физматлит, 2007. 278 с.
- Дадашев Р.X., Ибрагимов Х.И., Саввин B.C. Прогноз поверхностного натяжения многокомпонентных систем // Поверхностные свойства расплавов. Киев: Наукова думка. 1982. С. 7–11.
- Дадашев Р.Х. Прогнозирование физико-химических свойств многокомпонентных металлических расплавов // Расплавы. 1994. № 6. С. 72–84.
- Офицеров А.А., Жуховицкий А.А., Пугачевич П.П. Поверхностное натяжение тройных идеальных металлических растворов // Изв. Вузов. Черная металлургия. 1966. № 9. С. 5–10.
- Дадашев Р.Х., Хоконов Х.Б., Ибрагимов Х.И., Элимханов Д.З., Кутуев Р.А. Поверхностное натяжение и молярные объемы тройных расплавов щелочных металлов / Материалы Всероссийской научной конференции. Комплексный научно-исследовательский институт РАН. 2003. С. 105–114.
- Дадашев Р.Х., Элимханов Д.З. Сравнительный анализ методов прогноза поверхностного натяжения многокомпонентных металлических расплавов // Вестник Академии наук Чеченской Республики. 2021. № 1(52). С. 23–28.
- Джамбулатов Р.С., Дадашев Р.Х., Элимханов Д.З. Теоретические модели для прогноза поверхностного натяжения растворов диоксан 1.4-ацетон-вода // Вестник Академии наук Чеченской Республики. 2015. № 1(26). С. 5–8.
- Dadashev R.Kh., Kutuev R.A., Elimkhanov D.Z., Bichueva Z.I. Surface tension of indium-tin-gallium melts // Russian J. Phys. Chem. A. 2007. T. 81. № 11. C. 1734–1737.
- Дадашев Р.Х., Ибрагимов Х.И., Юшаев С.М. Поверхностные свойства расплавов индий–олово и таллий–висмут // Изв. вузов. Цветная металлургия. 1984. № 1. С. 121–122.
- Ибрагимов Х.И., Паскачева Б.Х. Теплофизические свойства металлических и полимерных расплавов. М.: Интермет Инжиниринг, 2006. 287 с.
- Алчагиров Б.Б. Поверхностные свойства щелочных металлов и бинарных металлических систем диссертация доктора физико-математических наук. Кабардино-Балкарский госуниверситет. Нальчик, 1992. 275 с.
- Kohler F. Zur Berechnung der thermodynamischen Daten eines ternären Systems aus den zugehörigen binären Systemen // Monatsch. Chem. 1965. P. 1228–1251.
- Boinnier E., Caboz R. The estimation of free energy of mixing certain ternary liquid metals alloys // Compt. Rend. 1960. V. 250. P. 527–529.
- Toop G. Predicting ternary activities using binary data // Trans. Metal. Soc. AIME. 1965. V. 233. P. 850–854.
- Морачевский А.Г., Фирсова Е.Г. Физическая химия. Гетерогенные системы: Учебное пособие. 2-е изд., стер. СПб.: Изд. “Лань”, 2015. 192 с.
Дополнительные файлы






