Physcomitrium patens – модель для изучения эволюции белков с лектиновыми доменами у растений
- Authors: Агълямова А.Р.1, Хакимова А.Р.1, Горшков О.В.1, Горшкова Т.А.1
-
Affiliations:
- Казанский институт биохимии и биофизики Федерального исследовательского центра “Казанский научный центр Российской академии наук”
- Issue: Vol 71, No 2 (2024)
- Pages: 193-204
- Section: ЭКСПЕРИМЕНТАЛЬНЫЕ СТАТЬИ
- URL: https://journal-vniispk.ru/0015-3303/article/view/261885
- DOI: https://doi.org/10.31857/S0015330324020061
- EDN: https://elibrary.ru/OBJKHV
- ID: 261885
Cite item
Full Text
Abstract
Мох Physcomitrium (ранее Physcomitrella) patens (Hedw.) Mitt. – бессемянное и бессосудистое растение с расшифрованным геномом, представитель наиболее древних из ныне живущих таксонов наземных растений – удобная модель для изучения эволюционного развития растений. С целью изучения формирования набора и функций углевод-связывающих белков у растений в ходе эволюции проведен полногеномный скрининг генов, кодирующих белки с лектиновыми доменами, в геноме P. patens, и проанализирована их экспрессия в различных клетках и тканях мха. Выявлен 141 ген, кодирующий белки из 15 семейств, набор и число представителей которых существенно отличались от проанализированных ранее покрытосеменных растений. У P. patens некоторые из белков с лектиновыми доменами обладали специфичной доменной архитектурой, не представленной у высших семенных растений. Кластеризация генов по уровню их экспрессии в различных тканях мха выявила три паттерна экспрессии генов белков с лектиновыми доменами, из которых третий кластер, представленный в клетках с концевым типом роста (в каулонеме, хлоронеме и ризоидах мха), характеризовался наибольшим количеством активно экспрессирующихся генов. Полученные результаты подтверждают идею о раннем появлении у растений генов, кодирующих лектины, и дальнейшем расширении семейств белков с лектиновыми доменами с усложнением организации растений.
Keywords
Full Text
Дополнительные материалы размещены в электронном виде по DOI статьи: 10.31857/S0015330324020061
Сокращения: CrRLK1L – белки, подобные рецептор-подобной киназе 1 Catharantus roseus (от англ. Catharantus roseus Receptor-Like Kinase 1-like).
ВВЕДЕНИЕ
Лектины – углевод-связывающие белки, которые являются универсальными участниками метаболизма живых организмов. Благодаря наличию доменов, способных специфически взаимодействовать с полисахаридами разнообразной структуры (т.н. лектиновых доменов), эти белки принимают участие в самых разных процессах жизнедеятельности, в которых задействованы углеводы. Многие растительные лектины являются частью различных сигнальных путей, участвуя тем самым в регуляции роста и развития растения, синтезе и деградации белков и других полимеров, реализации иммунной реакции в ответ на вторжение патогена, что делает их важными участниками процессов развития и адаптации растений [1].
Популярной моделью для изучения эволюционного развития растений является мох Physcomitrium (ранее Physcomitrella) patens (Hedw.) Mitt., благодаря наличию расшифрованного генома и простоте получения трансгенных растений. Несмотря на простое строение (отсутствие сосудов, настоящих корней, стеблей, листьев, цветков и семян), этот вид мха обладает многими сигнальными путями, характерными для высших сосудистых растений [2]. Мхи эволюционно представляют собой обособленную сестринскую группу по отношению к высшим семенным растениям, и потому являются эффективной моделью для отслеживания изменений в процессе эволюции наземных растений [3].
Ранее некоторые лектины P. patens упоминались в исследованиях, связанных с анализом разнообразия доменной организации растительных лектинов, либо с анализом эволюционного развития того или иного семейства, однако не проводилось полноценного исследования, нацеленного на характеристику всего набора генов лектинов P. patens [4–8]. Анализ генов, кодирующих белки с лектиновыми доменами, в геноме этого мха представляет интерес с точки зрения изучения эволюции этих белков в контексте эволюции растений.
С целью изучения различий в наборе белков с лектиновыми доменами у мха P. patens и высших семенных растений, мы идентифицировали в его геноме гены, кодирующие такие белки из 15 различных семейств, и провели анализ их экспрессии в различных тканях. Охарактеризована доменная организация и филогения белков с лектиновыми доменами, выявлены особенности их структурной организации. Полученные результаты обсуждаются с точки зрения эволюции лектинов с развитием и усложнением организации растений.
МАТЕРИАЛЫ И МЕТОДЫ
Полногеномный скрининг. Гены мха Physcomitrium patens (Hedw.) Mitt., кодирующие предполагаемые белки с лектиновыми доменами, были идентифицированы в базе данных растительных геномов Phytozome v13 (сборка генома Physcomitrium patens v3.3) по номеру характерных pfam-доменов соответствующих белков, взятых из базы данных Pfam 34.0 [9, 10]. Для семейств CRA и EUL вместо номера pfam были использованы идентификационный номер базы данных консервативных доменов NCBI или идентификационный номер базы данных PANTHER соответственно [11, 12].
Анализ доменной организации и предсказание внутриклеточной локализации. Анализ доменной организации предсказанных белков проведен на основе аминокислотных последовательностей, взятых из базы данных Phytozome v13, с использованием веб-инструмента InterProScan [13]. Белковые последовательности некоторых генов были повторно предсказаны с использованием веб-сервиса Augustus [14]. Идентифицированные белковые последовательности проверялись на наличие сигнального пептида (веб-сервис SignalP-5.0) и трансмембранного домена (веб-сервис TMHMM v2.0) [15, 16]. Предполагаемая субклеточная локализация белков с лектиновыми доменами была предсказана с использованием веб-сервисов LocTree3 и DeepLoc-1.0 [17, 18]. Полные результаты анализа представлены в табл. 1 Дополнительных материалов.
Филогенетический анализ. Множественное выравнивание аминокислотных последовательностей было выполнено в веб-сервисах Clustal Omega и MUSCLE [19, 20]. Белковые последовательности резуховидки Таля (Arabidopsis thaliana) и кукурузы (Zea mays), использованные в анализе, были взяты из базы данных Phytozome v13 и ранее полученных данных [10, 21]. Выровненные последовательности использовались для построения филогенетических древ в программе IQ-tree 1.6.12 с использованием метода максимального правдоподобия [22]. С помощью функции ModelFinder на основе рассчитываемого Байесовского критерия подобрана наиболее подходящая модель эволюции последовательностей для построения древ [23]. Для определения уровня поддержки ветвей произведено 10000 итераций “сверхбыстрого бутстреп-анализа” (ultrafast bootstrap) [24]. Только древа со значением взвешенной дистанции Робинсона-Фулдса, равной не более 4, были признаны достоверными. Визуализация и оформление полученных филогенетических древ осуществлялись в веб-сервисе iTOL 6.8 и программе Adobe Illustrator CC [25]. Из построенных древ были удалены ветки с уровнем поддержки ниже 90 с целью избежать неточности в суждениях о времени разделения и гомологичности отдельных генов. Названия генов A. thaliana для оформления древа были взяты из информационного ресурса TAIR [26].
Транскриптомный анализ. Сравнение уровня экспрессии целевых генов проводили на основе данных ДНК-микроэррей анализа различных типов тканей P. patens, представленных как онлайн атлас экспрессии Physcomitrella eFP Browser, где значения экспрессии, полученные на основе RMA нормализации (Robust Multi-array Average), представлены в виде MEV (Microarray Expression Values) [27]. Типы исследуемых тканей P. patens включают каулонему, хлоронему, ризоиды, гаметофоры, архегонии, спорофиты стадий развития S1, S2, S3, SM (зрелый спорофит) и споры. Среднее значение экспрессии было рассчитано для клеток с концевым типом роста, куда вошли каулонема, хлоронема и ризоиды, а также для спорофита, куда вошли данные экспрессии всех стадий развития спорофита. Конверсию аннотации генов, кодирующих белки с лектиновыми доменами, из версии 1.6 в версию 3.3 проводили в соответствии с файлом Ppatens_318_v3.3.synonym.txt (Phytozome v13, сборка генома P. patens v3.3). Расчет кластеров и их визуализацию осуществляли в среде R [28].
РЕЗУЛЬТАТЫ
Полногеномный скрининг генов, кодирующих белки с лектиновыми доменами, в геноме мха P. patens выявил 141 ген, кодирующий, предположительно, белки с лектиновым доменом, принадлежащие 15 разным семействам (табл. 1). Наиболее представленными в геноме мха семействами белков с лектиновым доменом являются семейства малектин-подобных белков и LysM (табл. 1). Наименьшее количество генов обнаруживается в семействах рицин В-подобных белков и циановиринов. Из встречающихся у растений семейств лектинов не было найдено генов, кодирующих амарантины, агллютинины Agaricus bisporus (ABA) и хитиназа-связанные агглютинины (chitinase-related agglutinins, CRA). Гены амарантинов, хоть и распространены в растительном царстве, обнаруживаются в геноме не всех растений (отсутствуют в геноме риса и A. thaliana) (табл. 1). Гены лектинов семейства ABA ранее были обнаружены лишь в геноме некоторых мхов, в частности, у M. polymorpha [6]. Гены, кодирующие CRA, трудно идентифицируются в связи с их большой схожестью с каталитически активными хитиназами и практически не выявляются при полногеномном скрининге.
Таблица 1. Представленность лектинов по количеству генов в разных семействах в геноме мха Physcomitrium patens и четырех дополнительных видов: двудольных растений – Arabidopsis thaliana (резуховидка Таля) и Linum usitatissimum (лен); однодольных растений – Oryza sativa (рис) и Zea mays (кукуруза)
Семейство | ID (Pfam/cd/ PTHR) | P. patens (0.43%) | A. thaliana (1.2%) | L. usitatissimum (0.93%) | O. sativa (1.04%) | Z. mays (0.77%) |
Малектин-подобные | PF12819 | 30 | 75а | 47 | 61в | 32 |
LysM | PF01476 | 30 | 12 | 36 | 20 | 29 |
GNA | PF01453 | 16 | 49 | 112 | 134 | 81 |
Гевеины | PF00187 | 12 | 10 | 17 | 10 | 10 |
Legume | PF00139 | 10 | 54 | 72 | 104 | 51 |
Жакалины | PF01419 | 9 | 50 | 4 | 30б | 20 |
Кальретикулины | PF00262 | 7 | 5б | 8 | 6б | 11 |
C-тип | PF00059 | 6 | 1б | 2 | 1 | 1 |
Nictaba | PF14299 | 4 | 30 | 37 | 20 | 18 |
Галактозосвязывающие | PF02140 | 4 | 13б | 23 | 12б | 13 |
Малектины | PF11721 | 4 | 15а | 14 | 23в | 9 |
EUL | PF14200, PTHR31257 | 4 | 1 | 1 | 5 | 8 |
Галектин-подобные | PF00337 | 3 | 6б | 11 | 10б | 17 |
Рицин B | PF00652 | 1 | 2 | 0 | 4 | 3 |
Циановирины | PF08881 | 1 | 0 | 0 | 0г | 0 |
Амарантины | PF07468 | 0 | 0 | 19 | 0 | 4 |
ABA | PF07367 | 0 | 0 | 0 | 0г | 0 |
CRA | cd02879 | 0 | 9 | 4 | 2 | 0 |
Общее количество генов: | 141 | 332 | 407 | 442 | 307 | |
Основная публикация: | Данная работа | [29] | [30] | [5] | [21] |
Примечание. Под видовым названием указана доля генов лектинов среди всех белок-кодирующих генов в геноме данного растения. В отдельном столбце приведены идентификационные номера доменов лектинов, взятые из баз данных PFAM, PANTHER, NCBI CDD. Основные публикации, данные которой были использованы при создании таблицы, приведены в нижней строке, данные, взятые из дополнительной литературы, обозначены следующим образом: а[31]; б[32]; в[33]; гбыстрый скрининг через pfam в Phytozome v13.
В геноме P. patens обнаружено всего 4 гена, кодирующих белки семейства Nictaba, в то время как у высших сосудистых растений это семейство представлено несколькими десятками генов (табл. 1). У мха также найдено 6 генов, кодирующих белки с лектиновым доменом С-типа. Лектиновый домен этого семейства наиболее распространен среди животных и в геноме сосудистых растений обнаруживается в единичных количествах. При выравнивании аминокислотных последовательностей лектиновых доменов нескольких генов P. patens, принадлежащих этому семейству, с доменами некоторых животных белков (номера белков из базы данных Uniprot Q9UJ71, O45824, Q9Z2H6, A5PMY6) сходство последовательностей составляло около 20–30%. В отличие от семенных растений, в геноме P. patens был идентифицирован ген Pp3c15_13210, кодирующий предполагаемый белок семейства циановиринов (табл. 1).
Доменная организация белков с лектиновыми доменами у мха P. patens. Растительные лектины часто представляют собой химерные белки, где лектиновый домен соединен с иным белковым доменом. Доменная организация белков с лектиновыми доменами мха, в целом, напоминает белки высших растений. Доменная архитектура типа лектиновой рецептор-подобной киназы, которая является характерной особенностью лектинов растений, уже обнаруживалась у P. patens [34]. Также встречаются характерные комбинации лектиновых доменов с F-box-доменом (семейства Nictaba и LysM), с доменом моторного белка кинезина (семейство малектинов), с каталитическими доменами галактозил-гидролаз и галактозил-трансфераз (семейства галактоза-связывающих белков и галектин-подобных белков, соответственно). Однако некоторые комбинации лектинового домена с другими доменами, обнаруженные при анализе, на сегодняшний день не описаны у семенных растений [4, 5]. Подобные комбинации были обнаружены у белков семейств гевеинов и LysM (рис. 1). Примечательно, что представители обоих семейств относятся к хитин-связывающим белкам, потенциально вовлеченным в защиту растений.
Рис. 1. Схематичное изображение специфичной доменной организации некоторых белков мха P. patens семейств гевеинов и LysM (номера соответствующих генов приведены слева). Во избежание путаницы названия всех доменов взяты из базы данных InterPro и поэтому приведены на английском. Обозначения: SP – сигнальный пептид; Cht_bd1 (сокращенно от chitin_bind_1) – хитин-связывающий домен гевеинов (PF00187); GH18 – домен хитиназы классов III и V (PF00704); DPBB_1 – домен двойного пси бета-бочонка (PF03330); LysM – лектиновый домен семейства LysM (PF01476); Peptidase M23 – домен пептидазы М23 (PF01551); Destabilase – домен глутаминазы (PF05497); СН – гомологичный кальпонину домен (PF00307); TM – трансмембранный домен; NT-C2 – N-концевой C2 домен (PF10358). Изображение было создано с помощью BioRender.com.
Хитин-связывающий домен белков семейства гевеинов у высших растений, как правило, связан с доменом хитиназы классов I, II и IV (GH19, PF00182). В то же время, в геноме P. patens был найден ген Pp3c6_90, у которого была обнаружена комбинация домена гевеина с хитиназой классов III и V (GH18, PF00704) (рис. 1). У некоторых белков семейства гевеинов был также обнаружен другой тип доменной организации, не охарактеризованный у высших семенных растений: у трех белков хитин-связывающий лектиновый домен связан с доменом двойного пси бета-бочонка (DPBB_1, PF03330) (рис. 1). Этот домен часто встречается в составе белков пыльцевых аллергенов (в частности экспансинов), при этом сходство последовательностей экспансинов A. thaliana (номера белков из базы данных Uniprot Q9C554 и Q9SKU2) с гевеинами P. patens составляло всего около 30%. Функциональное значение комбинации хитин-связывающего домена с DPBB_1 у мха остается неясным.
Домен LysM обнаружен в комбинации с каталитическим доменом пептидазы М23 (PF01551), характерной для бактерий и обладающей гидролитической активностью по отношению к пептидогликану (рис. 1). Вероятнее всего, лектиновый домен в составе этих пептидов служит для ориентации и нацеливания фермента на пептидогликан клеточной стенки бактерий. Ген Pp3s155_60, помимо двух доменов LysM на C-конце, имеет также домен хитиназы класса III и V (GH18) на N-конце (рис. 1). Белки с похожей доменной организацией ранее были описаны у других споровых растений, в частности у хвоща Equisetum arvense [35]. Другие специфические комбинации в семействе LysM были обнаружены в белковой последовательности гена Pp3c13_19830, имеющей дополнительный липид-связывающий домен с N-конца (NT-C2, PF10358), у гена Pp3c5_17160 с дополнительным доменом глутаминазы (Destabilase, PF05497) и у двух генов со сходной аминокислотной последовательностью в Phytozome v13 (Pp3c6_920, Pp3c6_900), имеющими N-концевой гомологичный кальпонину домен (CH, PF00307) (рис. 1). Для верификации результатов анализа доменной организации были проведены повторные предсказания аминокислотной последовательности этих генов, полученные результаты при этом были аналогичны представленным в базе данных.
Филогенетический анализ белков с лектиновыми доменами. Филогенетические древа были построены для 9 семейств белков с лектиновым доменом (рис. 2; рис. 1–7, Дополнительные материалы). Белки мха P. patens на полученных древах зачастую представлены отдельной кладой, более или менее обособленной от генов высших растений (Z. mays и A. thaliana), что хорошо проиллюстрировано на примере семейства жакалинов (рис. 2).
Рис. 2. Филогенетическое древо представителей семейства жакалинов мха P. patens, кукурузы (Z. mays) и A. thaliana. Дистанции Робинсона-Фулдса для данного древа была равна 0. Из древа были удалены точки ветвления с уровнем поддержки ниже 90. Серым цветом выделена обособленная клада жакалинов мха.
Для генов малектинов и малектин-подобных белков, ввиду схожести их последовательностей, было сконструировано общее филогенетическое древо (рис. 1, Дополнительные материалы). Обособленной кладой здесь выделяется группа белков, подобных рецептор-подобной киназе 1 Catharantus roseus (CrRLK1L) (рис. 3). Эта группа включает в себя хорошо охарактеризованные рецептор-подобные киназы семейства малектин-подобных белков, в том числе белки FERONIA, HERCULES RECEPTOR KINASE 1/2, ANXUR, ANJUR и др., для которых ранее была описана роль в мониторинге и поддержании целостности клеточной стенки во время различных стадий развития растения [1, 36]. Согласно филогении, несколько малектин-подобных белков мха оказались гомологичны представителям этой группы у сосудистых растений (рис. 3).
Рис. 3. Клада филогенетического древа белков группы CrRLK1L семейства малектин-подобных белков мха P. patens, кукурузы (Z. mays) и A. thaliana. Для удобства визуализации другие клады малектин-подобных белков и малектинов были удалены, полное древо представлено в Дополнительных материалах, рис. 1. Дистанция Робинсона-Фулдса для данного древа была равна 0. Из древа были удалены точки ветвления с уровнем поддержки ниже 90. Серым цветом дополнительно выделены клады, содержащие белки мха.
Анализ транскриптомных данных по экспрессии генов, кодирующих белки с лектиновыми доменами, в различных тканях мха P. patens. Проанализированы данные по экспрессии 119 генов мха (из 141 идентифицированных) (табл. 1, Дополнительные материалы), которые представлены в опубликованном транскриптомном атласе P. patens [27]. Наиболее высокий уровень экспрессии отмечен для генов семейства кальретикулинов – локализованных в эндоплазматическом ретикулуме молекулярных шаперонов, а также малектин-подобных белков, белков LysM и семейства С-типа (табл. 1, Дополнительные материалы) [6]. Единственный ген семейства Рицин B, предсказанный в веб-сервисах DeepLoc-1.0 и LocTree3 как секретируемый, также имел высокие значения экспрессии во всех образцах (табл. 1, Дополнительные материалы). Среди экспрессирующихся в рассматриваемых образцах генов больше всего представителей семейств малектин-подобных белков, LysM, GNA и гевеинов. Для многих из них показана выраженная дифференциальная экспрессия в различных тканях (рис. 4).
Рис. 4. Экспрессия генов мха P. patens, кодирующих белки семейств малектин-подобных белков и Nictaba, а также отдельных представителей семейств гевеинов и LysM со специфической доменной организацией. Представлена их экспрессия в различных типах тканей P. patens (по данным [27]). Для спорофита указано среднее значение экспрессии для всех стадий развития спорофита. Приведена доменная организация и предсказанная in silico субклеточная локализация белков.
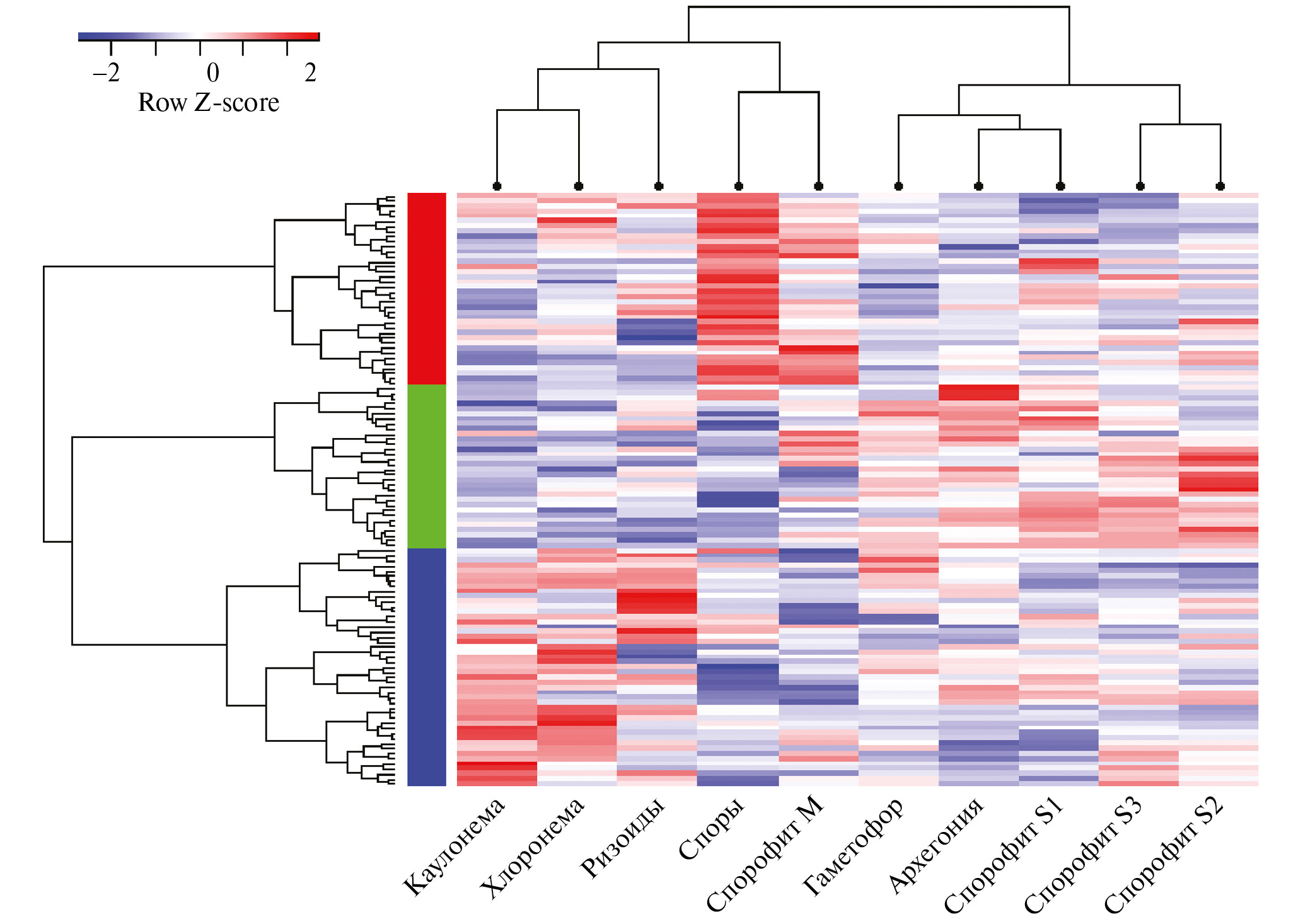
Число экспрессирующихся генов, кодирующих потенциальные лектины P. patens, относительно одинаковое во всех проанализированных образцах, за исключением спор, где их количество сравнительно ниже (табл. 1, Дополнительные материалы). Согласно результатам кластерного анализа, паттерн экспрессии целевых генов P. patens был разделен на три кластера (рис. 5). Гены первого кластера экспрессировались на относительно одинаковом уровне во всех исследуемых образцах с небольшим увеличением значений экспрессии в спорах. Наиболее представлены в этом кластере гены семейств гевеинов, LysM и малектин-подобных белков. Уровень экспрессии генов второго кластера с преобладающей долей представителей семейства малектин-подобных белков в значительной степени повышен в гаметофорах, архегониях и на ранних стадиях развития спорофита. Самый многочисленный третий кластер (47 генов) в основном включает в себя гены семейств Legume, GNA, LysM и малектин-подобных белков, экспрессия которых повышена в клетках, удлиняющихся путем концевого роста.
Рис. 5. Результаты иерархического кластерного анализа и тепловая карта уровней экспрессии генов, кодирующих белки с лектиновыми доменами в различных типах тканей мха P. patens. Тепловая карта отражает относительный уровень экспрессии каждого гена (строки) в каждом образце (ряды). Уровень экспрессии в кластерах представлен в виде трансформированного в Z-score логарифмированного значения экспрессии (цветовая шкала в верхнем левом углу рисунка). Три выявленных кластера отображены в левой части в виде вертикальных прямоугольников (красный, зеленый, синий).
ОБСУЖДЕНИЕ
Нами был проведен полногеномный скрининг генов, кодирующих белки с углевод-связывающими лектиновыми доменами в геноме модельного спорового растения – P. patens. При сравнении представленности генов лектинов в геноме мха с геномами некоторых сосудистых растений было выявлено, что количество генов, кодирующих белки с лектиновыми доменами, у мха в 2 раза меньше, чем у сосудистых. Доля генов лектинов среди всех белок-кодирующих генов в геноме сосудистых растений составляет примерно 1%, тогда как у P. patens – всего 0.43%. Хорошо известно, что многие белки с лектиновыми доменами так или иначе вовлечены в защитные реакции организма растения против абиотических (засуха, засоление и др.) и биотических стрессовых факторов (поражение патогенными бактериями, грибами, насекомыми) [1]. Вероятно, в процессе эволюции у растений в ответ на изменяющиеся условия окружающей среды и усложнения организации сигнальных систем количество генов, кодирующих лектины, увеличилось в несколько раз.
У P. patens наблюдались отличия в представленности различных семейств белков с лектиновыми доменами. Наряду с малектин-подобными белками, наиболее представленные семейства лектинов у сосудистых растений – семейства GNA и Legume, в то время как у мха P. patens наиболее обширны семейства малектин-подобных белков и LysM (табл. 1). Белки семейств Legume и GNA по большей части представляют собой рецептор-подобные киназы и рецептор-подобные белки, локализованные в плазмалемме. Как правило, это гены, экспрессия которых в обычных условиях остается низкой и повышается в условиях стресса. Они вовлечены в процессы взаимодействия растений с различными микроорганизмами, включая симбиоз и защитные реакции в ответ на атаку патогена [34]. В целом, доля генов, кодирующих рецептор-подобные киназы с лектиновыми доменами, от генов всех белков с лектиновыми доменами у P. patens ниже (около 1/3), чем у высших растений (1/2) (табл. 1, Дополнительные материалы).
Рецептор-подобные киназы с лектиновыми доменами в последние десять лет заслужили особое внимание со стороны научного общества в связи с их участием в различных сигнальных путях и способностью к восприятию разно образных внеклеточных сигналов, включая микроб-ассоциированные, патоген-ассоциированные и дистресс-ассоциированные молекулярные паттерны [34, 37]. Помимо этого, предполагается, что углевод-связывающие домены некоторых подобных белков способны непосредственно взаимодействовать с углеводами клеточной стенки. Другими словами, предполагается их роль в восприятии и мониторинге состояния клеточной стенки в процессе жизнедеятельности растений [38]. Доля белков P. patens, которые потенциально способны взаимодействовать с углеводами клеточной стенки (мембраносвязанные белки с внеклеточным лектиновым доменом и непосредственно белки клеточной стенки) составила около 65%, тогда как у высших растений это число достигает 80% и выше (табл. 1, Дополнительные материалы).
Состав клеточной стенки P. patens существенно отличается от клеточной стенки покрытосеменных растений: помимо целлюлозы, основной его структурный компонент – маннаны [39]. Потому набор углевод-связывающих белков (лек тинов) у этого мха может также иметь свои особенности. Однако основные семейства маннозосвязывающих лектинов – GNA и жакалины либо количественно менее представлены, либо сравнимы по числу представителей с покрытосеменными растениями. Для белков семейств С-типа, циановиринов и EUL была также показана возможная специфичность по отношению к высокоманнозным N-гликанам, но предполагается, что эти лектины взаимодействуют с различными гликопротеинами [6].
Растительные лектины С-типа представляют собой рецептор-подобные киназы, локализованные на плазмалемме. У P. patens также обнаруживаются белки С-типа с лейциновыми повторами, предсказанные в веб-сервисе LocTree3 как секретируемые белки. Это семейство было хорошо охарактеризовано у животных, однако на сегодняшний день остается мало изученным у растений [40]. Циановирины, в основном, характерны для грибов, однако присутствуют у некоторых низших и высших споровых растений и полностью отсутствуют в геноме семенных растений. Сходный белок, выделенный из цианобактерий, показал специфичность по отношению к высокоманнозным N-гликанам на поверхности гликопротеина вируса иммунодефицита человека [6]. Ген P. patens Pp3c15_13210 кодирует белок, предсказанный веб-сервисами DeepLoc-1.0 и LocTree3 как белок клеточной стенки, его функция неясна, экспрессия гена практически отсутствует в проанализированных образцах (табл. 1, Дополнительные материалы).
Семейство Nictaba у P. patens представлено всего 4 генами. Некоторые белки этого семейства также известны как PP2 (Phloem Protein 2) и представляют собой структурные компоненты проводящей ткани высших сосудистых растений. Проводящие элементы мхов, выполняющие аналогичную функцию, структурно отличаются от флоэмы [41]. Вероятнее всего, у более низкоорганизованных растений белки Nictaba не обладают схожей функциональной активностью и, по всей видимости, это семейство белков с лектиновым доменом получило расширение вместе с развитием проводящих тканей у сосудистых растений. Три гена Nictaba, имеющие дополнительный домен F-box (считается, что он участвует в убиквитинировании), конститутивно экспрессируются во всех проанализированных частях растений, тогда как экспрессия гена с исключительно лектиновым доменом (Pp3c26_1510) наиболее выражена в каулонеме [42].
Филогенетический анализ белков, кодируемых искомыми генами, показал наличие существенных различий в белковых последовательностях проанализированных организмов (спорового растения мха P. patens и покрытосеменных растений A. thaliana и Z. mays) – в большинстве случаев белки мха локализовались в обособленной кладе. При этом, на примере семейства жакалинов можно заметить, что белки мха филогенетически ближе к белкам однодольных растений (кукурузы) (рис. 2). Семейство жакалинов состоит из разнообразных белков химерной структуры, и доменная организация белков однодольных и двудольных имеет существенные отличия. Действительно, доменная организация белков жакалинов мха ближе к жакалинам однодольных, среди которых также, к примеру, часто встречается комбинация домена жакалина с киназным доменом; у двудольных такая комбинация доменов не выявлена. Роль этих белков в растительной клетке до сих пор не выяснена, и также неясно, могут ли они выполнять схожие функции у таких разных групп растений, как мхи и однодольные.
Пять белков семейства малектин-подобных P. patens оказались гомологичны белкам CrRLK1L A. thaliana (рис. 3). Эта группа рецептор-подобных киназ относительно хорошо охарактеризована у A. thaliana. Известными лигандами белков CrRLK1L являются короткие внеклеточные пептиды RALF (rapid alkalization factor – фактор быстрого ощелачивания). За счет взаимодействия со своим пептидным лигандом, эти рецепторы опосредуют передачу сигналов и регуляцию разнообразных процессов развития растения, морфогенеза, размножения, иммунного ответа и реакции на стресс [1]. Отдельные представители этого семейства у A. thaliana были также охарактеризованы как участники регуляции и поддержания целостности клеточной стенки [36]. Количество генов, кодирующих CrRLK1L у P. patens многократно меньше, чем у A. thaliana и кукурузы (рис. 3). Вероятно, механизм поддержания целостности клеточной стенки у исследуемого мха развит слабо, что может быть связано с отличиями в наборе полисахаридов клеточной стенки у мхов и сосудистых растений. Характерным полисахаридом клеточной стенки у эволюционно ранних таксонов растений является маннан, составляющий основу всех клеточных стенок во всем организме [39, 43]. С усложнением организации растений и увеличением разнообразия полисахаридов клеточной стенки – потенциальных углеводных лигандов белков с лектиновыми доменами, количество членов этого семейства у высших растений значительно увеличилось.
У P. patens гены белков с лектиновыми доменами активно экспрессируются во всех частях растения, что подчеркивает важность их функционирования для обеспечения жизнедеятельности клеток. Экспрессия индивидуальных генов часто дифференциальна; выявлено три основных паттерна экспрессии (рис. 4). По количеству экспрессирующихся генов выделяются семейства малектин-подобных белков, LysM, GNA и гевеины. Среди них малектин-подобные белки представляют собой по большей части мембранные белки, вовлеченные в регуляцию самых разных процессов жизнедеятельности растений. Семейства LysM и гевеины, как лектины со специфичностью к олигомерам хитина, участвуют в иммунных ответах. Семейство GNA слабо изучено, однако также часто рассматривается как часть системы защиты растения от биотического и абиотического стресса [37]. Наиболее активная экспрессия этих лектинов наблюдается в кластере, включающем каулонему, хлоронему и ризоиды (рис. 4; табл. 1, Дополнительные материалы). Эти филаментные образования растут концевым ростом, соответственно, для них характерны активные перестройки клеточной стенки и формирование дополнительной поверхности контакта с внешней средой [44]. Это служит аргументом в пользу того, что уже на ранних этапах эволюции наземных растений лектины могли участвовать как компоненты сигнальных систем, задействованных в мониторинге состояния клеточной стенки и в реакциях на биотические и абиотический факторы внешней среды.
Лектины возникли рано в процессе эволюции живых организмов. С развитием растений и усложнением их организации семейства растительных лектинов расширялись и, вероятно, обретали новые функции. При этом у мхов отмечается характерная только для них доменная организация белков с лектиновыми доменами. Наблюдаются некоторые различия в доменной организации белков мха и высших семенных растений, в частности, в группе белков, потенциально вовлеченных в реализацию иммунного ответа растений (например, семейство гевеинов и LysM). Хотя набор семейств белков с лектиновыми доменами у мха практически не отличается от представленных в геномах высших семенных растений, относительная доля генов, кодирующих лектины, в геноме P. patens существенно меньше (табл. 1). Увеличение числа белков с лектиновыми доменами в ходе эволюции может свидетельствовать о выполнении ими более специализированных функций у высших сосудистых растений.
Несмотря на то, что углевод-связывающая активность (по крайней мере, в отношении гликозилированных белков) и функции некоторых растительных лектинов достаточно хорошо описаны, остается неясным, имеют ли похожие функции белки мха. Из-за методических сложностей пока не охарактеризованы полисахаридные лиганды многочисленных белков с лектиновыми доменами, локализованных в клеточной стенке, в которой у растений сконцентрировано огромное разнообразие углеводных структур. Дальнейшее изучение этих белков может стать важным шагом в изучении эволюции наземных растений.
Работа выполнена при поддержке Российского научного фонда (грант № 20-64-47036) (сопоставление с лектинами высших растений), а также Государственного задания Федерального исследовательского центра “Казанский научный центр Российской академии наук” (идентификация в геноме, филогения, анализ экспрессии).
Настоящая статья не содержит каких-либо исследований с участием людей и животных в качестве объектов. Авторы заявляют об отсутствии конфликта интересов.
About the authors
А. Р. Агълямова
Казанский институт биохимии и биофизики Федерального исследовательского центра “Казанский научный центр Российской академии наук”
Author for correspondence.
Email: aliaglyamova@yandex.ru
Russian Federation, Казань
А. Р. Хакимова
Казанский институт биохимии и биофизики Федерального исследовательского центра “Казанский научный центр Российской академии наук”
Email: aliaglyamova@yandex.ru
Russian Federation, Казань
О. В. Горшков
Казанский институт биохимии и биофизики Федерального исследовательского центра “Казанский научный центр Российской академии наук”
Email: aliaglyamova@yandex.ru
Russian Federation, Казань
Т. А. Горшкова
Казанский институт биохимии и биофизики Федерального исследовательского центра “Казанский научный центр Российской академии наук”
Email: aliaglyamova@yandex.ru
Russian Federation, Казань
References
- De Coninck T., Van Damme E.J.M. The multiple roles of plant lectins // Plant Sci. 2021. V. 313. P. 111096. https://doi.org/10.1016/j.plantsci.2021.111096
- Cove D.J., Perroud P.F., Charron A.J., McDaniel S.F., Khandelwal A., Quatrano R.S. The moss Physcomitrella patens: a novel model system for plant development and genomic studies // Cold Spring Harb. Protoc. 2009. V. 2009:pdb.emo115. https://doi.org/10.1101/pdb.emo115
- Rensing S.A., Lang D., Zimmer A.D., Terry A., Salamov A., Shapiro H., Nishiyama T., Perroud P.F., Lindquist E.A., Kamisugi Y., Tanahashi T., Sakakibara K., Fujita T., Oishi K., Shin-I T. et al. The Physcomitrella genome reveals evolutionary insights into the conquest of land by plants // Science. 2008. V. 319. P. 64. https://doi.org/10.1126/science.1150646
- Van Holle S., Van Damme E.J.M. Messages from the past: new insights in plant lectin evolution // Front. Plant Sci. 2019. V. 10. P. 36. https://doi.org/10.3389/fpls.2019.00036
- Van Holle S., De Schutter K., Eggermont L., Tsaneva M., Dang L., Van Damme E.J.M. Comparative study of lectin domains in model species: new insights into evolutionary dynamics // Int. J. Mol. Sci. 2017. V. 18. P. 1136. https://doi: 10.3390/ijms18061136
- Van Damme E.J.M., Lannoo N., Peumans W.J. Plant lectins // Adv. Bot. Res. 2008. V. 48. P. 107. https://doi.org/10.1016/S0065-2296(08)00403-5
- Dinant S., Clark A.M., Zhu Y., Vilaine F., Palauqui J.C., Kusiak C., Thompson G.A. Diversity of the superfamily of phloem lectins (phloem protein 2) in angiosperms // Plant Physiol. 2003. V. 131. P. 114. https://doi.org/10.1104/pp.013086
- Fouquaert E., Peumans W.J., Vandekerckhove T., Ongenaert M., Van Damme E.J. Proteins with an Euonymus lectin-like domain are ubiquitous in Embryophyta // BMC Plant Biol. 2009. V. 9. P. 136. https://doi.org/10.1186/1471-2229-9-136
- Lang D., Ullrich K.K., Murat F., Fuchs J., Jenkins J., Haas F. B., Piednoel M., Gundlach H., Van Bel M., Meyberg R., Vives C., Morata J., Symeonidi A., Hiss M., Muchero W. et al. The Physcomitrella patens chromosome-scale assembly reveals moss genome structure and evolution // Plant J. 2018. V. 93. P. 515. https://doi.org/10.1111/tpj.13801
- Goodstein D.M., Shu S., Howson R., Neupane R., Hayes R.D., Fazo J., Mitros T., Dirks W., Hellsten U., Putnam N., Rokhsar D.S. Phytozome: a comparative platform for green plant genomics // Nucleic Acids Res. 2012. V. 40. P. D1178. https://doi.org/10.1093/nar/gkr944
- Wang J., Chitsaz F., Derbyshire M.K., Gonzales N.R., Gwadz M., Lu S., Marchler G.H., Song J.S., Thanki N., Yamashita R.A., Yang M., Zhang D., Zheng C., Lanczycki C.J., Marchler-Bauer A. The conserved domain database in 2023 // Nucleic Acids Res. 2022. V. 51. P. D384. https://doi.org/10.1093/nar/gkac1096
- Thomas P.D., Ebert D., Muruganujan A., Mushayahama T., Albou L.P., Mi H. PANTHER: making genome‐scale phylogenetics accessible to all // Protein Sci. 2022. V. 31. P. 8. https://doi.org/10.1002/pro.4218
- Blum M., Chang H.Y., Chuguransky S., Grego T., Kandasaamy S., Mitchell A., Nuka G., Paysan-Lafosse T., Qureshi M., Raj S., Richardson L., Salazar G.A., Williams L., Bork P., Bridge A. The InterPro protein families and domains database: 20 years on // Nucleic Acids Res. 2021. V. 49. P. D344. https://doi.org/10.1093/nar/gkaa977
- Keller O., Kollmar M., Stanke M., Waack S. A novel hybrid gene prediction method employing protein multiple sequence alignments // Bioinformatics. 2011. V. 27. P. 757. https://doi.org/10.1093/bioinformatics/btr010
- Almagro Armenteros J.J., Tsirigos K.D., Sønderby C.K., Petersen T.N., Winther O., Brunak S., von Heijne G., Nielsen H. SignalP 5.0 improves signal peptide predictions using deep neural networks // Nat. Biotechnol. 2019. V. 37. P. 423. https://doi.org/10.1038/s41587-019-0036-z
- Krogh A., Larsson B., Von Heijne G., Sonnhammer E.L. Predicting transmembrane protein topology with a hidden Markov model: application to complete genomes // J. Mol. Biol. 2001. V. 305. P. 567. https://doi.org/10.1006/jmbi.2000.4315
- Goldberg T., Hecht M., Hamp T., Karl T., Yachdav G., Ahmed N., Altermann U., Angerer P., Ansorge S., Balasz K., Bernhofer M., Betz A., Cizmadija L., Do K.T., Gerke J. LocTree3 prediction of localization // Nucleic Acids Res. 2014. V. 42. P. W350. https://doi.org/10.1093/nar/gku396
- Almagro Armenteros J.J., Sønderby C.K., Sønderby S.K., Nielsen H., Winther O. DeepLoc: prediction of protein subcellular localization using deep learning // Bioinformatics. 2017. V. 33. P. 3387. https://doi.org/10.1093/bioinformatics/btx431
- Madeira F., Park Y.M., Lee J., Buso N., Gur T., Madhusoodanan N., Basutkar P., Tivey A.R.N., Potter S.C, Finn R.D. Lopez R. The EMBL-EBI search and sequence analysis tools APIs in 2019 // Nucleic Acids Res. 2019. V. 47. P. W636. https://doi.org/10.1093/nar/gkz268
- Edgar R.C. MUSCLE: multiple sequence alignment with high accuracy and high throughput // Nucleic Acids Res. 2004. V. 32. P. 1792. https://doi.org/10.1093/nar/gkh340
- Aglyamova A., Petrova N., Gorshkov O., Kozlova L., Gorshkova T. Growing maize root: lectins involved in consecutive stages of cell development // Plants. 2022. V. 11. P. 1799. https://doi.org/10.3390/plants11141799
- Nguyen L.T., Schmidt H.A., Von Haeseler A., Minh B.Q. IQ-TREE: a fast and effective stochastic algorithm for estimating maximum-likelihood phylogenies // Mol. Biol. Evol. 2015. V. 32. P. 268. https://doi.org/10.1093/molbev/msu300
- Kalyaanamoorthy S., Min B.Q., Wong T.K., Von Haeseler A., Jermiin L.S. ModelFinder: fast model selection for accurate phylogenetic estimates // Nat. Methods. 2017. V. 14. P. 587. https://doi.org/10.1038/nmeth.4285
- Minh B.Q., Nguyen M.A.T., Von Haeseler A. Ultrafast approximation for phylogenetic bootstrap // Mol. Biol. Evol. 2013. V. 30. P. 1188. https://doi.org/10.1093/molbev/mst024
- Letunic I., Bork P. Interactive Tree Of Life (iTOL) v5: an online tool for phylogenetic tree display and annotation // Nucleic Acids Res. 2021. V. 49. P. W293. https://doi.org/10.1093/nar/gkab301
- Garcia-Hernandez M., Berardini T., Chen G., Crist D., Doyle A., Huala E., Knee E., Lambrecht M., Miller N., Mueller L.A., Mundodi S., Reiser L., Rhee S.Y., Scholl R., Tacklind J. TAIR: a resource for integrated Arabidopsis data // Funct. Integr. Genomics. 2002. V. 2. P. 239. https://doi.org/10.1007/s10142-002-0077-z
- Ortiz-Ramírez C., Hernandez-Coronado M., Thamm A., Catarino B., Wang M., Dolan L., Feijó J.A., Becker J.D. A transcriptome atlas of Physcomitrella patens provides insights into the evolution and development of land plants // Mol. Plant. 2016. V. 9. P. 205. http://dx.doi.org/10.1016%2Fj.molp.2015.12.002
- R Development Core Team (2014). R: A Language and Environment for Statistical Computing. R Foundation for Statistical Computing. https://www.r-project.org/
- Eggermont L., Verstraeten B., Van Damme E.J.M. Genome‐wide screening for lectin motifs in Arabidopsis thaliana // The plant genome. 2017. V. 10. plantgenome2017.02.0010. https://doi.org/10.3835/plantgenome2017.02.0010
- Petrova N., Nazipova A., Gorshkov O., Mokshina N., Patova O., Gorshkova T. Gene expression patterns for proteins with lectin domains in flax stem tissues are related to deposition of distinct cell wall types // Front. Plant Sci. 2021. V. 12. P. 634594. https://doi.org/10.3389/fpls.2021.634594
- Yang H., Wang D., Guo L., Pan H., Yvon R., Garman S., Wu H., Cheung A.Y. Malectin/Malectin-like domain-containing proteins: a repertoire of cell surface molecules with broad functional potential // Cell Surf. 2021. V. 7. P. 100056. https://doi.org/10.1016/j.tcsw.2021.100056
- Jiang S.Y., Ma Z., Ramachandran S. Evolutionary history and stress regulation of the lectin superfamily in higher plants // BMC Evol. Biol. 2010. V. 10. P. 1. https://doi.org/10.1186/1471-2148-10-79
- Jing X.Q., Shalmani A., Zhou M.R., Shi P.T., Muhammad I., Shi Y., Sharif R., Li W., Liu W., Chen K.M. Genome-wide identification of malectin/malectin-like domain containing protein family genes in rice and their expression regulation under various hormones, abiotic stresses, and heavy metal treatments // J. Plant Growth Regul. 2020. V. 39. P. 492. https://doi.org/10.1007/s00344-019-09997-8
- Bellande K., Bono J.J., Savelli B., Jamet E., Canut H. Plant lectins and lectin receptor-like kinases: how do they sense the outside? // Int. J. Mol. Sci. 2017. V. 18. P. 1164. https://doi.org/10.3390/ijms18061164
- Inamine S., Onaga S., Ohnuma T., Fukamizo T., Taira T. Purification, cDNA cloning, and characterization of LysM-containing plant chitinase from horsetail (Equisetum arvense) // Biosci. Biotechnol. Biochem. 2015. V. 79. P. 1296. https://doi.org/10.1080/09168451.2015.1025693
- Franck C.M., Westermann J., Boisson-Dernier A. Plant malectin-like receptor kinases: from cell wall integrity to immunity and beyond // Annu. Rev. Plant Biol. 2018. V. 69. P. 301. https://doi.org/10.1146/annurev-arplant-042817-040557
- De Coninck T., Van Damme E.J.M. Plant lectins: handymen at the cell surface // Cell Surf. 2022. V. 8. P. 100091. https://doi.org/10.1016/j.tcsw.2022.100091
- Ji D., Chen T., Zhang Z., Li B., Tian S. Versatile roles of the receptor-like kinase feronia in plant growth, development and host-pathogen interaction // Int. J. Mol. Sci. 2020. V. 21. P. 7881. https://doi.org/10.3390/ijms21217881
- Popper Z.A., Fry S.C. Primary cell wall composition of bryophytes and charophytes // Ann. Bot. 2003. V. 91. P. 1. https://doi.org/10.1093/aob/mcg013
- Mayer S., Raulf M.K., Lepenies B. C-type lectins: their network and roles in pathogen recognition and immunity // Histochem. Cell Biol. 2017. V. 147. P. 223. https://doi.org/10.1007/s00418-016-1523-7
- Ligrone R., Duckett J.G., Renzaglia K.S. Conducting tissues and phyletic relationships of bryophytes // Philos. Trans. R. Soc. 2000. V. 355. P. 795. https://doi.org/10.1098/rstb.2000.0616
- Stefanowicz K., Lannoo N., Van Damme E.J.M. Plant F-box proteins–judges between life and death // Crit. Rev. Plant Sci. 2015. V. 34. P. 523. https://doi.org/10.1080/07352689.2015.1024566
- Ye Z.H., Zhong R. Cell wall biology of the moss Physcomitrium patens // J. Exp. Bot. 2022. V. 73. P. 4440. https://doi.org/10.1093/jxb/erac122
- Vidali L., Bezanilla M. Physcomitrella patens: a model for tip cell growth and differentiation // Curr. Opin. Plant Biol. 2012. V. 15. P. 625. https://doi.org/10.1016/j.pbi.2012.09.008
Supplementary files







