Polymorphism of Core and Symbiotically Specialized Genes in the Polytypic Species of Nodule Bacteria
- Authors: Provorov N.A.1, Kimeklis A.K.1,2, Karasev E.S.1, Khosid S.1, Onishchuk O.P.1, Kurchak O.N.1, Andronov E.E.1,3
-
Affiliations:
- All-Russia Research Institute of Agricultural Microbiology
- Saint Petersburg State University
- Dokuchaev Soil Institute
- Issue: Vol 59, No 12 (2023)
- Pages: 1457-1461
- Section: КРАТКИЕ СООБЩЕНИЯ
- URL: https://journal-vniispk.ru/0016-6758/article/view/233647
- DOI: https://doi.org/10.31857/S0016675823120081
- EDN: https://elibrary.ru/QCMBHH
- ID: 233647
Cite item
Full Text
Abstract
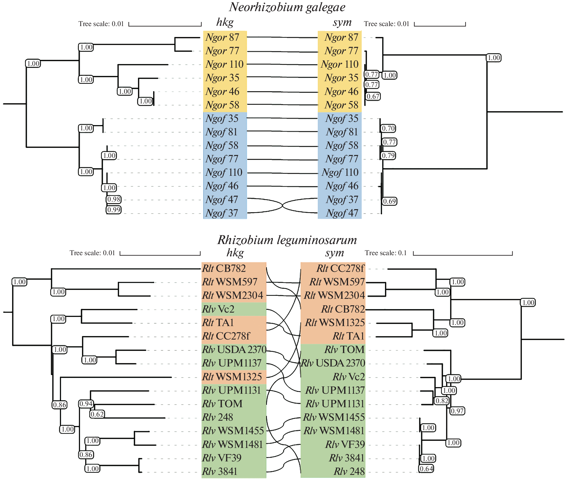
The polytypic species of nodule bacteria Rhizobium leguminosarum (includes biovars viciae and trifolii) and Neorhizobium galegae (biovars orientalis and officinalis) differ in the nucleotide polymorphism of housekeeping genes (hkg) and of symbiotically specialized genes (sym) that control the formation of N2-fixing nodules in leguminous plants. In R. leguminosarum, p-distance values for sym genes are higher than for hkg genes in strains from the same and from different biovars. In N. galegae, differences between biovars in sym genes are higher than in hkg genes while within biovars, polymorphism in sym genes is lower than in hkg genes. Coefficients of biovar differentiation for both groups of genes are higher in N. galegae than in R. leguminosarum, possibly reflecting the spatial isolation of N. galegae biovars. In these species of rhizobia, the phylogenetic congruence of sym and hkg genes is more pronounced in N. galegae than in R. leguminosarum. This difference indicates an active transfer of sym genes in R. leguminosarum populations possibly representing an important factor of the deep diversification for symbiotic traits in this rhizobia species.
About the authors
N. A. Provorov
All-Russia Research Institute of Agricultural Microbiology
Author for correspondence.
Email: provorovnik@yandex.ru
Russia, 196608, Saint Petersburg
A. K. Kimeklis
All-Russia Research Institute of Agricultural Microbiology; Saint Petersburg State University
Email: provorovnik@yandex.ru
Russia, 196608, Saint Petersburg; Russia, 199034, Saint Petersburg
E. S. Karasev
All-Russia Research Institute of Agricultural Microbiology
Email: provorovnik@yandex.ru
Russia, 196608, Saint Petersburg
S. Khosid
All-Russia Research Institute of Agricultural Microbiology
Email: provorovnik@yandex.ru
Russia, 196608, Saint Petersburg
O. P. Onishchuk
All-Russia Research Institute of Agricultural Microbiology
Email: provorovnik@yandex.ru
Russia, 196608, Saint Petersburg
O. N. Kurchak
All-Russia Research Institute of Agricultural Microbiology
Email: provorovnik@yandex.ru
Russia, 196608, Saint Petersburg
E. E. Andronov
All-Russia Research Institute of Agricultural Microbiology; Dokuchaev Soil Institute
Email: provorovnik@yandex.ru
Russia, 196608, Saint Petersburg; Russia, 109017, Moscow
References
- Young J.P., Crossman L.C., Johnston A.W.B. et al. The genome of Rhizobium leguminosarum has recognizable core and accessory components // Genome Biol. 2006. V. 7. https://doi.org/10.1186/gb-2006-7-4-r34
- Provorov N.A., Andronov E.E., Kimeklis A.K. et al. Microevolution, speciation and macroevolution in rhizobia: Genomic mechanisms and selective patterns // Front. Plant Sci. 2022. V. 13. https://doi.org/10.3389/fpls.2022.1026943
- Rogel M.A., Ormeño-Orrillo E., Martinez-Romero E. Symbiovars in rhizobia reflect bacterial adaptation to legumes // Syst. Appl. Microbiol. 2011. V. 34. № 2. P. 96–104. https://doi.org/10.1016/j.syapm.2010.11.015
- Карасев Е.С., Андронов Е.Е., Аксенова Т.С. и др. Эволюция ризобий козлятника (Neorhizobium galegae): анализ полиморфизма генов фиксации азота и развития клубеньков // Генетика. 2019. Т. 55. № 2. С. 234–238. https://doi.org/10.1134/S0016675819020085
- Кимеклис А.К., Кузнецова И.Г., Сазанова А.Л. и др. Дивергентная эволюция симбиотических бактерий: ризобии реликтового бобового Vavilovia formosa формируют обособленную группу в пределах вида Rhizobium leguminosarum bv. viciae // Генетика. 2018. Т. 54. № 7. С. 851–855. https://doi.org/10.1134/S0016675818070068
- Kimeklis A., Chirak E., Kuznetsova I. et al. Rhizobia isolated from the relict legume Vavilovia formosa represent a genetically specific group within Rhizobium leguminosarum biovar viciae // Genes. 2019. V. 10. https://doi.org/10.3390/genes10120991
- Saitou N., Nei M. The Neighbor-joining method: A new method for reconstructing phylogenetic trees // Mol. Biol. Evol. 1987. V. 4. № 4. P. 406–425. https://doi.org/10.1093/oxfordjournals.molbev.a040454
- Nei M., Kumar S. Molecular Evolution and Phylogenetics. N. Y.: Oxford Univ. Press, 2000. 248 p.
- Felsenstein J. Confidence limits on phylogenies: An approach using the bootstrap // Evolution. 1985. V. 39. № 4. P. 783–791. https://doi.org/10.1111/j.1558-5646.1985.tb00420
- Kumar S., Stecher G., Li M. et al. MEGA X: Molecular evolutionary genetics analysis across computing platforms // Mol. Biol. Evol. 2018. V. 35. № 6. P. 1547–1549. https://doi.org/10.1093/molbev/msy096
- Letunic I., Bork P. Interactive tree of life (iTOL) v5: An online tool for phylogenetic tree display and annotation // Nucl. Ac. Res. 2021. V. 47(W1). https://doi.org/10.1093/nar/gkz239
- Verity R., Nichols R. What is genetic differentiation, and how should we measure it – GST, D, neither or both? // Mol. Ecol. 2014. V. 23. № 17. P. 4216–4225. https://doi.org/10.1111/mec.12856
- Österman J., Marsh J., Laine P.K. et al. Genome sequencing of two Neorhizobium galegae strains reveals a noe T gene responsible for the unusual acetylation of the nodulation factors // BMC Genomics. 2014. V. 15. № 1. https://doi.org/10.1186/1471-2164-15-500
- Andronov E., Terefework Z., Roumiantseva M. et al. Symbiotic and genetic diversity of Rhizobium galegae isolates collected from the Galega orientalis gene center in the Caucasus // Appl. Environ. Microbiol. 2003. V. 69. № 2. P. 1067–1074.
- Beringer J.E., Brewin N.J., Johnston A.W.B. The genetic analysis of Rhizobium in relation to symbiotic nitrogen fixation // Heredity. 1980. V. 45. № 2. P. 161–186.
Supplementary files



