Generation Model of a Spatially Limited Vortex in a Stratified Unstable Atmosphere
- Авторлар: Onishchenko O.G.1, Artekha S.N.2, Feygin F.Z.1, Astafieva N.M.2
- 
							Мекемелер: 
							- Schmidt Institute of Physics of the Earth, Russian Academy of Sciences
- Space Research Institute, Russian Academy of Sciences
 
- Шығарылым: Том 63, № 4 (2023)
- Беттер: 511-519
- Бөлім: Articles
- URL: https://journal-vniispk.ru/0016-7940/article/view/134742
- DOI: https://doi.org/10.31857/S0016794023600047
- EDN: https://elibrary.ru/OUEAFP
- ID: 134742
Дәйексөз келтіру
Толық мәтін
Аннотация
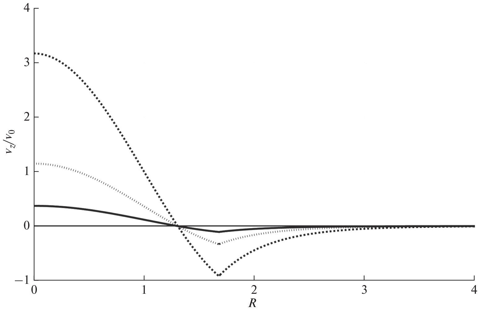
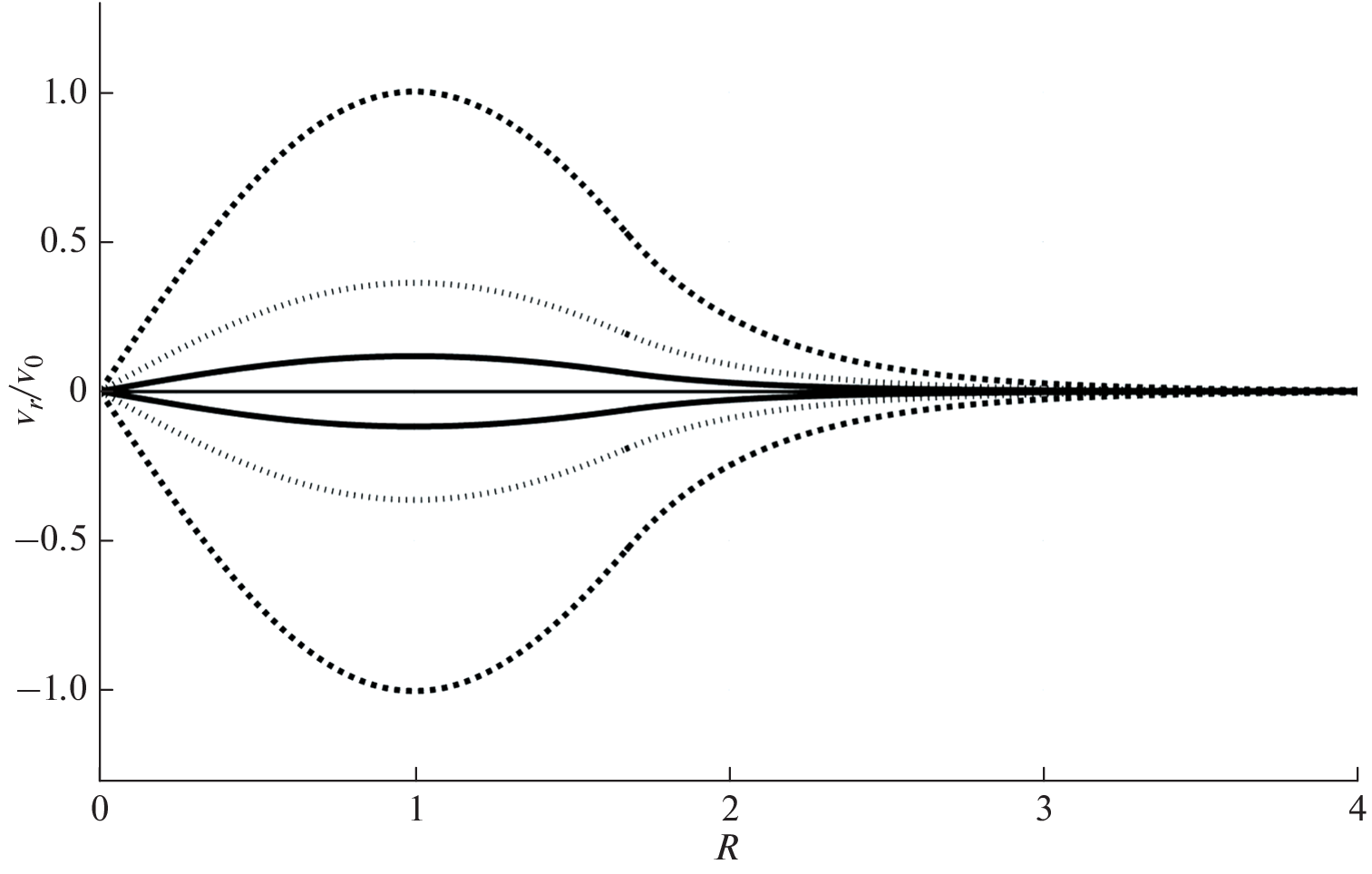
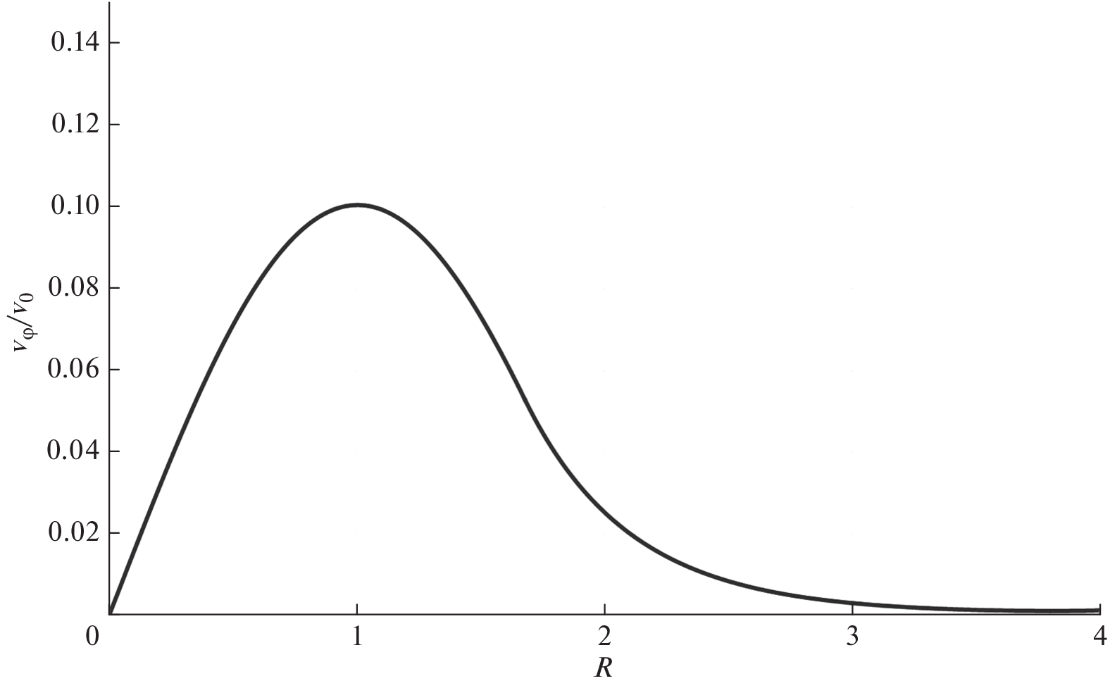
This paper presents a new model for the generation of axisymmetric concentrated vortices. The
solution of a nonlinear equation for internal gravity waves in an unstable stratified atmosphere is obtained and
analyzed within the framework of ideal hydrodynamics. The corresponding expressions describing the
dependences on the radius for the radial and vertical velocity components in the inner and outer regions of
the vortex include combinations of Bessel functions and modified Bessel functions. The proposed new nonlinear
analytical model makes it possible to study the structure and nonlinear dynamics of vortices in the
radial and vertical regions. The vortex is limited in height. The maximum vertical velocity component is
reached at a certain height. Below this height, radial flows converge towards the axis, and above it, an outflow
occurs. The resulting instability in the stratified atmosphere leads to an increase in the radial and vertical
velocity components according to the hyperbolic sine law, which turns into exponential growth. The characteristic
growth time is determined by the inverse growth rate of the instability. The formation of vortices with
finite velocity components, which increase with time, is analyzed. The radial structure of the azimuthal
velocity is determined by the structure of the initial perturbation and can change with height. The maximum
rotation is reached at a certain height. The growth of the azimuth velocity occurs according to a super-exponential
law.
Авторлар туралы
O. Onishchenko
Schmidt Institute of Physics of the Earth, Russian Academy of Sciences
														Email: onish@ifz.ru
				                					                																			                												                								Moscow, 123995 Russia						
S. Artekha
Space Research Institute, Russian Academy of Sciences
														Email: sergey.arteha@gmail.com
				                					                																			                												                								Moscow, 117997 Russia						
F. Feygin
Schmidt Institute of Physics of the Earth, Russian Academy of Sciences
														Email: feygin@ifz.ru
				                					                																			                												                								Moscow, 123995 Russia						
N. Astafieva
Space Research Institute, Russian Academy of Sciences
							Хат алмасуға жауапты Автор.
							Email: ast@iki.rssi.ru
				                					                																			                												                								Moscow, 117997 Russia						
Әдебиет тізімі
- – Balme M., Greeley R. Dust devils on Earth and Mars // Rev. Geophys. 44, RG3003. 2006.
- – Battaglia F., Rehm R.G., Baum H.R. The fluid mechanics of fire whirls: An inviscid model // Phys. Fluids V. 12. P. 2859–2867. 2000.
- – Church C.R., Snow J.T., Baker G.L., Agee E.M. Characteristics of Tornado-Like Vortices as a Function of Swirl Ratio: A Laboratory Investigation // J. Atmos. Sci. V. 36. P. 1755–1776. 1979.
- – Justice A.A. Seeing the Inside of a Tornado // Monthly Weather Review. V. 58(5). P. 205–206. 1930.
- – Horton W., Miura H., Onishchenko O., Couedel L., Arnas C., Escarguel A., Benkadda S., Fedun V. Dust devil dynamics // J. Geophys. Res. Atmos. V. 121. P. 7197–7214. 2016.
- – Ives R.L. Behavior of Dust Devils // Bull. Am. Meteorol. Soc. V. 28. P. 168–174. 1947.
- – Larichev V.D., Reznik G.M. On two-dimensional solitary Rossby waves // Dokl. Akad. Nauk SSSR. V. 231. P. 1077–1079. 1976.
- – Nalivkin D.V. Hurricanes. Storms, and Tornadoes // Geographic Characteristics and Geological Activity. Rotterdam: A.A. Balkema, 1983.
- – Onishchenko O.G., Horton W., Pokhotelov O.A., Stenflo L. Dust devil generation // Phys. Scr. V. 89. 075606. 2014.
- – Onishchenko O., Pokhotelov O., Horton W., Fedun V. Dust devil vortex generation from convective cells // Ann. Geophys. V. 33. P. 1343–1347. 2015.
- – Onishchenko O.G., Horton W., Pokhotelov O.A., Fedun V. Explosively growing” vortices of unstably stratified atmosphere // J. Geophys. Res. Atmos. V. 121. P. 11–264. 2016.
- – Onishchenko O.G., Pokhotelov O.A., Astaf’eva N.M., Horton W., Fedun V.N. Structure and dynamics of concentrated mesoscale vortices in planetary atmospheres // Phys. Uspekhi. V. 63. P. 683–697. 2020.
- – Raasch S., Franke T. Structure and formation of dust devil-like vortices in the atmospheric boundary layer: A high-resolution numerical study // J. Geophys. Res. Atmos. V. 116. D16120. 2011.
- – Rafkin S., Jemmett-Smith B., Fenton L., Lorenz R., Takemi T., Ito J., Tyler D. Dust Devil Formation // Space Sci. Rev. V. 203. P. 183–207. 2016
- – Rennó N.O., Burkett M.L., Larkin M.P. A Simple Thermodynamical Theory for Dust Devils // J. Atmos. Sci. V. 55 P. 3244–3252. 1998.
- – Renno N.O., Abreu V.J., Koch J., Smith P.H., Hartogensis O.K., De Bruin H.A.R., Burose D., Delory G.T., Farrell W.M., Watts C.J. MATADOR 2002: A pilot field experiment on convective plumes and dust devils // J. Geophys. Res. (Planets) V. 109, E07001. 2004.
- – Sinclair P.C. The Lower Structure of Dust Devils // J. Atmos. Sci. V. 30. P. 1599–1619. 1973.
- – Stenflo L. Acoustic solitary vortices // Phys. Fluids. V. 30. P. 3297–3299. 1987.
- – Stenflo L. Acoustic gravity vortices // Phys. Scr. V. 41. P. 641. 1990.
- – Thorarinsson S., Vonnegut B. Whirlwinds Produced by the Eruption of Surtsey Volcano. Bull // Am. Meteorol. Soc. V. 45(8). P. 440–444. 1964). Sinclair P.C. General Characteristics of Dust Devils // J. Appl. Meteorol. V. 8. P. 32–45. 1969.
- – Tohidi A., Gollner M.J., Xiao H. Fire Whirls // Annu. Rev. Fluid Mech. V. 50. P. 187–213. 2018.
Қосымша файлдар
 
				
			 
						 
					 
						 
						 
						 
									
 
  
  
  Мақаланы E-mail арқылы жіберу
			Мақаланы E-mail арқылы жіберу 




