On the Rheology of Thixotropic and Rheopexic Suspensions
- Authors: Levinsky A.I.1
-
Affiliations:
- Seevering 62, 21629, Neu Wulmstorf, Germany
- Issue: Vol 85, No 6 (2023)
- Pages: 762-767
- Section: Articles
- Submitted: 25.12.2023
- Published: 01.11.2023
- URL: https://journal-vniispk.ru/0023-2912/article/view/231801
- DOI: https://doi.org/10.31857/S0023291223600591
- EDN: https://elibrary.ru/HDYLEZ
- ID: 231801
Cite item
Full Text
Abstract
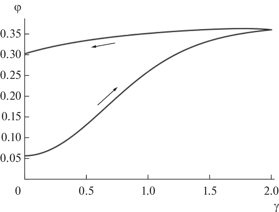
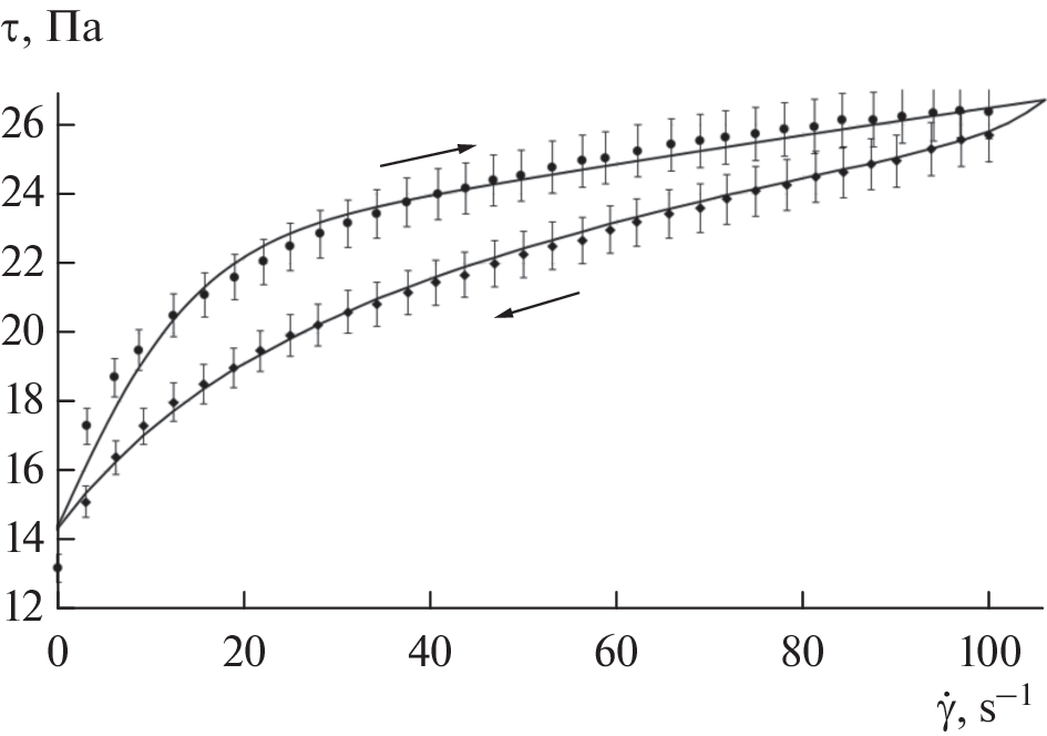
Semi-empirical equations are derived that describe the dependence of shear stress on shear rate during the flow of a one-component suspension. The suspension is considered as consisting of two fractions: single grains of the solid phase and their dimers, between which a reversible dimerization reaction occurs. In this case, the dimerization of single grains is considered as a reaction with an invariable rate constant, and the dissociation of dimers is considered as an inverse reaction with a rate constant that increases linearly with the shear rate. The equations are based on the Krieger−Doherty formula, generalized to the case of a multicomponent suspension.
Keywords
About the authors
A. I. Levinsky
Seevering 62, 21629, Neu Wulmstorf, Germany
Author for correspondence.
Email: Dr.Levinsky@yandex.com
Germany, 21629, Neu Wulmstorf, Seevering 62
References
- Левинский А.И. Зависимость напряжения сдвига от скорости сдвига при течении структурированных суспензий // Журнал физической химии. 2021. Т. 95 № 7. С. 1491–1494. https://doi.org/10.31857/S0044453721070165
- Krieger I.M. Flow properties of latex and concentrated solutions. In: Surfaces and Coatings Related to Paper and Wood. A Symposium, State University College of Forestry at Syracuse University. Syracuse University Press, 1967. P. 25–51.
- Орлов Е.В. Сдвиговая вязкость суспензий твердых сферических частиц // Физика аэродисперсных систем. 2020. № 58. С. 51–59.
- Левинский А.И. Вязкость суспензий: формула Кригера–Догерти и эффект Фарриса // Известия ВУЗов. Химия и химическая технология. 2005. Т. 48. № 12. С. 22–25.
- Камке Э. Справочник по обыкновенным дифференциальным уравнениям. М.: Наука, Главная редакция физико-математической литературы, 1971.
- Зайцев В.Ф., Полянин А.Д. Справочник по обыкновенным дифференциальным уравнениям. М.: Издательская фирма “Физико-математическая литература”, 2001.
- Ортега Дж., Пул У. Введение в численные методы решения дифференциальных уравнений. М.: Наука, 1986.
- Кузнецов Н.М. Влияние формы неорганических нанонаполнителей на электрореологическое поведение полимерных жидкостей // Дис. ... канд. физ.-мат. наук. Национальный исследовательский центр “Курчатовский институт”, 2018.
- Neuman A., Singer A. Rheological properties of aqueous suspensions of palygorskite // Soil Science of America Journal. 2000. V. 64. № 1. P. 427–436. https://doi.org/10.2136/sssaj2000.641427x
- Umerova S., Ragulya A. Coexistence of rheopexy and dilatancy in polymer suspensions filled with ceramic nanoparticles // Rheol: Open Access. 2017. V. 1. № 2. P. e102.
- Levinsky A.I. Shear stresses during the flow of structured suspensions: Accounting for the formation of trimers // Journal of Material Sciences & Engineering. Short Communication. 2022. V. 11. P. 3.
Supplementary files












