Инсуляторный белок Cp190 регулирует экспрессию генов дифференцировки сперматоцитов в клетках мужского зародышевого пути Drosophila melanogaster
- Авторы: Романов С.Е.1,2, Шлома В.В.1, Коряков Д.Е.1, Белякин С.Н.1, Лактионов П.П.1,2
-
Учреждения:
- Институт молекулярной и клеточной биологии Сибирского отделения Российской академии наук
- Новосибирский национальный исследовательский государственный университет
- Выпуск: Том 57, № 1 (2023)
- Страницы: 109-123
- Раздел: МОЛЕКУЛЯРНАЯ БИОЛОГИЯ КЛЕТКИ
- URL: https://journal-vniispk.ru/0026-8984/article/view/138621
- DOI: https://doi.org/10.31857/S0026898423010147
- EDN: https://elibrary.ru/AWRYNA
- ID: 138621
Цитировать
Полный текст
Аннотация
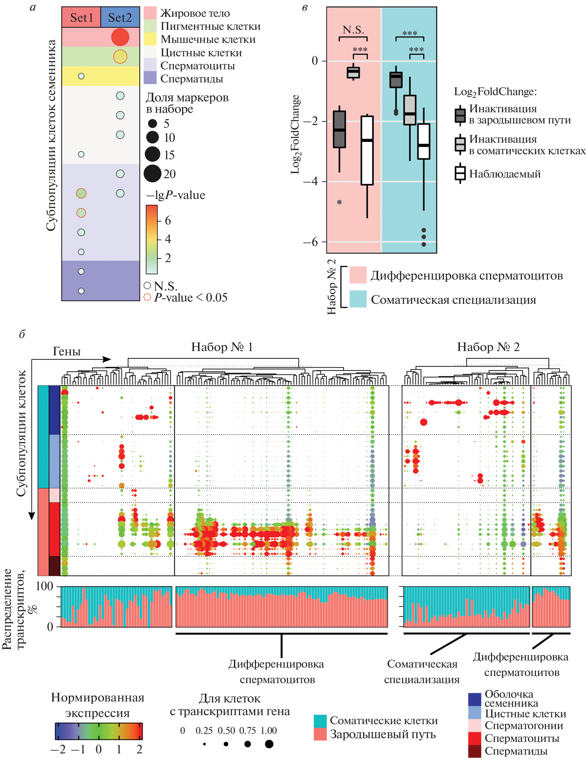
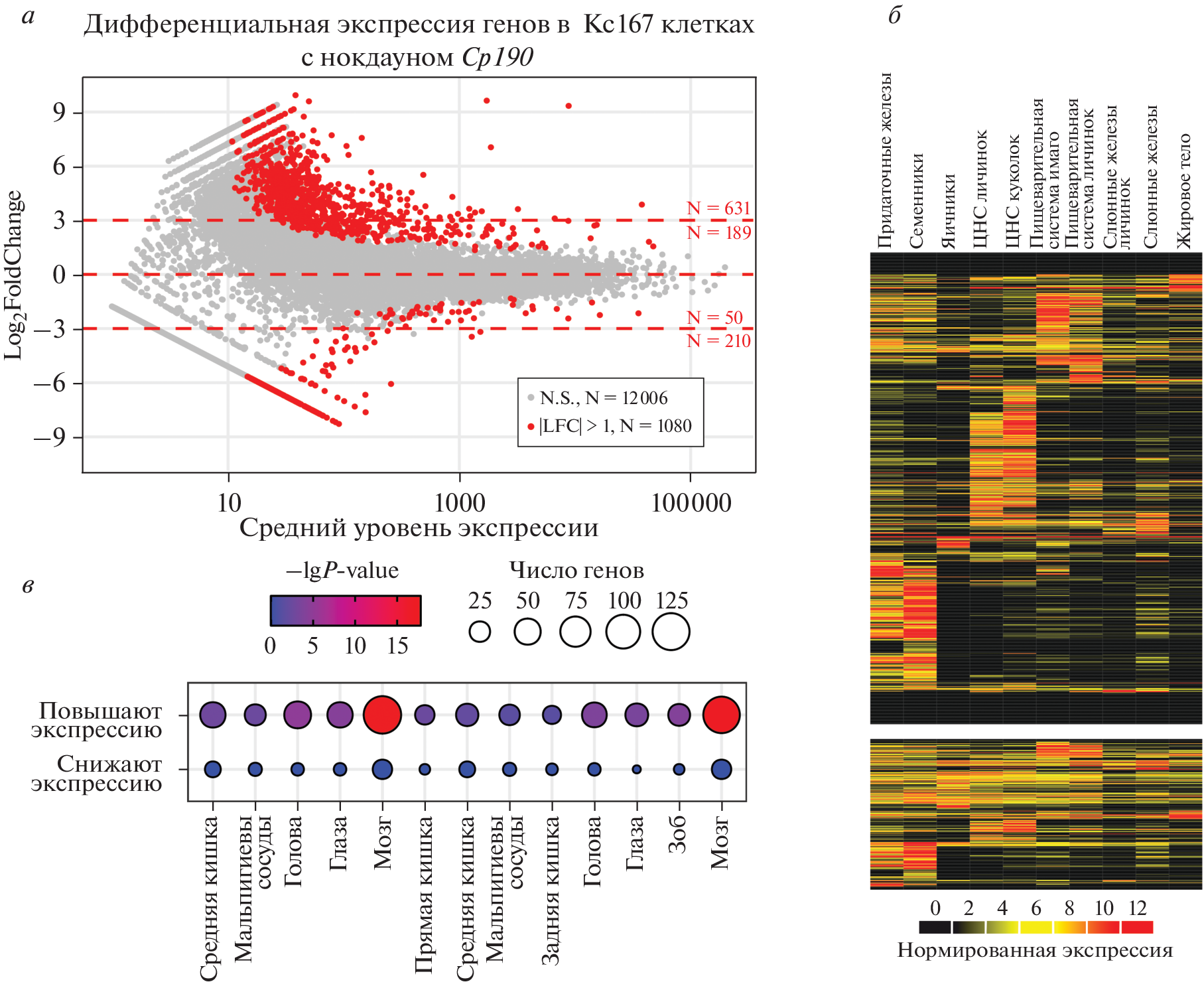
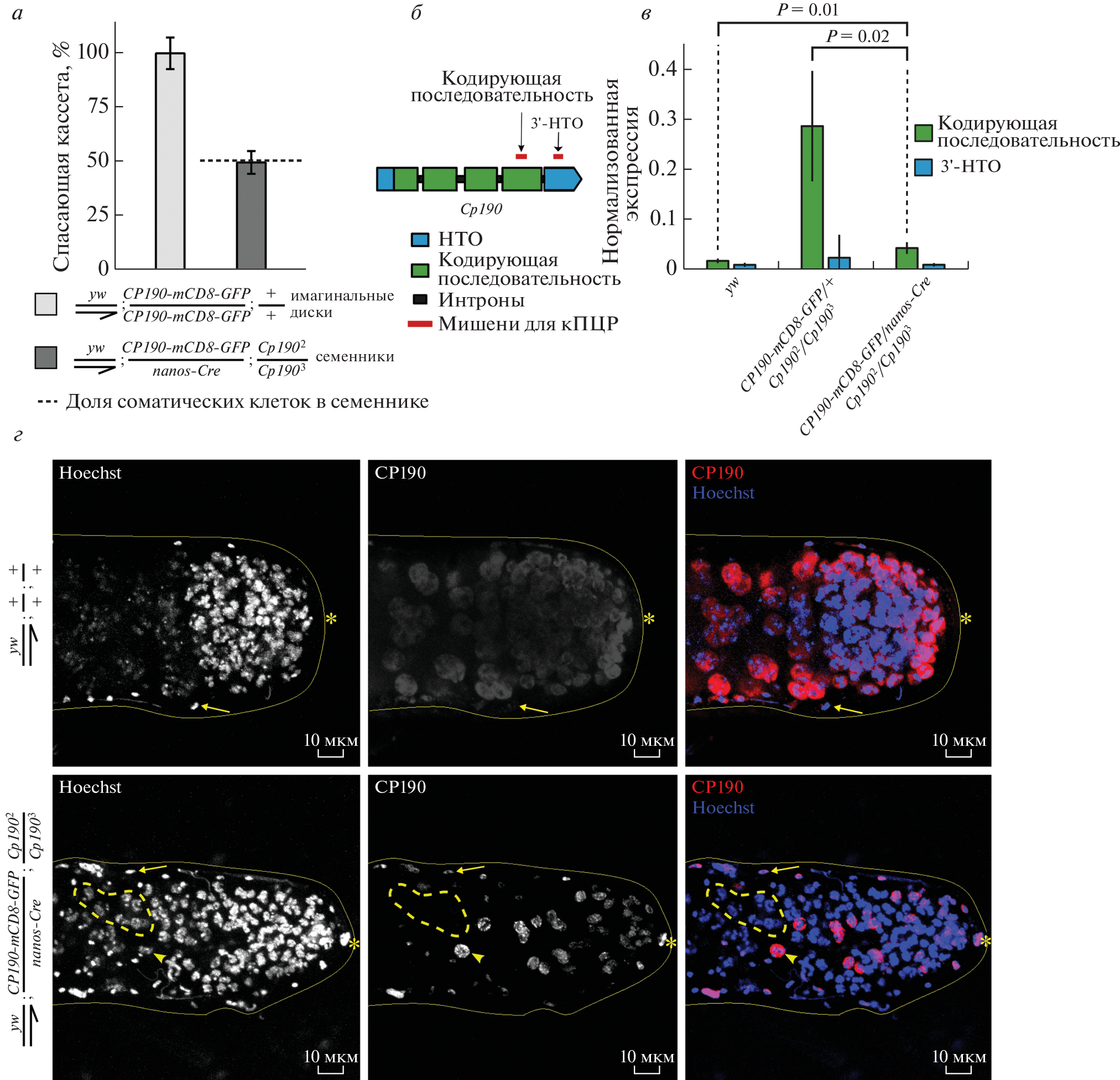
Белок CP190 – один из ключевых компонентов инсуляторных комплексов дрозофилы, изучение которого важно для понимания механизмов регуляции генов в процессе дифференцировки клеток. Однако мутанты по гену Cp190 погибают, не доживая до взрослого состояния, что существенно усложняет изучение функций этого гена в клетках взрослого организма. Чтобы преодолеть эту проблему и исследовать регуляторные эффекты CP190 в развитии тканей имаго, мы разработали систему условного спасения мутантов Cp190. Спасающая конструкция, содержащая кодирующую последовательность гена Cp190, направленно удаляется при помощи Cre/loxP-опосредованной рекомбинации только в половых клетках семенников, что позволяет изучать эффекты мутации в клетках мужского зародышевого пути. С использованием высокопроизводительного транскриптомного анализа установлено, что инактивации CP190 влияет на экспрессию генов в клетках зародышевого пути. Обнаружено, что мутация Cp190 противоположным образом влияет на тканеспецифичные гены, экспрессия которых подавляется CP190, и гены домашнего хозяйства, активатором которых выступает CP190. Мутация Cp190 также приводила к активации экспрессии субпопуляции генов дифференцировки сперматоцитов, которые регулируются транскрипционным комплексом tMAC. Полученные результаты указывают на то, что основной функцией CP190 в процессе сперматогенеза является координация взаимодействий между генами дифференцировки и специфичными для них транскрипционными активаторами.
Ключевые слова
Об авторах
С. Е. Романов
Институт молекулярной и клеточной биологии Сибирского отделения Российской академии наук; Новосибирский национальный исследовательский государственный университет
Email: laktionov@mcb.nsc.ru
Россия, 630090, Новосибирск; Россия, 630090, Новосибирск
В. В. Шлома
Институт молекулярной и клеточной биологии Сибирского отделения Российской академии наук
Email: laktionov@mcb.nsc.ru
Россия, 630090, Новосибирск
Д. Е. Коряков
Институт молекулярной и клеточной биологии Сибирского отделения Российской академии наук
Email: laktionov@mcb.nsc.ru
Россия, 630090, Новосибирск
С. Н. Белякин
Институт молекулярной и клеточной биологии Сибирского отделения Российской академии наук
Email: laktionov@mcb.nsc.ru
Россия, 630090, Новосибирск
П. П. Лактионов
Институт молекулярной и клеточной биологии Сибирского отделения Российской академии наук; Новосибирский национальный исследовательский государственный университет
Автор, ответственный за переписку.
Email: laktionov@mcb.nsc.ru
Россия, 630090, Новосибирск; Россия, 630090, Новосибирск
Список литературы
- Long H.K., Prescott S.L., Wysocka J. (2016) Ever-changing landscapes: transcriptional enhancers in development and evolution. Cell. 167, 1170–1187.
- Kyrchanova O., Georgiev P. (2014) Chromatin insulators and long-distance interactions in Drosophila. FEBS Lett. 588, 8–14.
- Yang J., Corces V.G. (2011) Chromatin insulators: a role in nuclear organization and gene expression. In: Advances in Cancer Res. Ed. Woude G.W. 110. London: Acad. Press, 43–76.
- Nègre N., Brown C.D., Shah P.K., Kheradpour P., Morrison C.A., Henikoff J.G., Feng X., Ahmad K., Russell S., White R.A.H., Stein L., Henikoff S., Kellis M., White K.P. (2010) A comprehensive map of insulator elements for the Drosophila genome. PLoS Genet. 6, e1000814.
- Maksimenko O., Bartkuhn M., Stakhov V., Herold M., Zolotarev N., Jox T., Buxa M.K., Kirsch R., Bonchuk A., Fedotova A., Kyrchanova O., Renkawitz R., Georgiev P. (2015) Two new insulator proteins, Pita and ZIPIC, target CP190 to chromatin. Genome Res. 25, 89–99.
- Zolotarev N., Maksimenko O., Kyrchanova O., Sokolinskaya E., Osadchiy I., Girardot C., Bonchuk A., Ciglar L., Furlong E.E.M., Georgiev P. (2017) Opbp is a new architectural/insulator protein required for ribosomal gene expression. Nucl. Acids Res. 45, 12285–12300.
- Cuartero S., Fresán U., Reina O., Planet E., Espinàs M.L. (2014) Ibf1 and Ibf2 are novel CP190-interacting proteins required for insulator function. EMBO J. 33, 637–647.
- Schwartz Y.B., Linder-Basso D., Kharchenko P.V., Tolstorukov M.Y., Kim M., Li H.-B., Gorchakov A.A., Minoda A., Shanower G., Alekseyenko A.A., Riddle N.C., Jung Y.L., Gu T., Plachetka A., Elgin S.C.R., Kuroda M.I., Park P.J., Savitsky M., Karpen G.H., Pirrotta V. (2012) Nature and function of insulator protein binding sites in the Drosophila genome. Genome Res. 22, 2188–2198.
- Kaushal A., Dorier J., Wang B., Mohana G., Taschner M., Cousin P., Waridel P., Iseli C., Semenova A., Restrepo S., Guex N., Aiden E. L., Gambetta M.C. 2022. Essential role of Cp190 in physical and regulatory boundary formation. Sci. Adv. 8, eabl8834.
- Sabirov M., Kyrchanova O., Pokholkova G.V., Bonchuk A., Klimenko N., Belova E., Zhimulev I.F., Maksimenko O., Georgiev P. (2021) Mechanism and functional role of the interaction between CP190 and the architectural protein Pita in Drosophila melanogaster. Epigenet. Chromatin. 14, 16.
- Bohla D., Herold M., Panzer I., Buxa M.K., Ali T., Demmers J., Krüger M., Scharfe M., Jarek M., Bartkuhn M., Renkawitz R. (2014) A functional insulator screen identifies NURF and dREAM components to be required for enhancer-blocking. PLoS One. 9, e107765.
- Ali T., Krüger M., Bhuju S., Jarek M., Bartkuhn M., Renkawitz R. (2017) Chromatin binding of Gcn5 in Drosophila is largely mediated by CP190. Nucl. Acids Res. 45, 2384–2395.
- Bag I., Chen S., Rosin L.F., Chen Y., Liu C.-Y., Yu G.-Y., Lei E.P. (2021) M1BP cooperates with CP190 to activate transcription at TAD borders and promote chromatin insulator activity. Nat. Commun. 12, 4170.
- Savitsky M., Kim M., Kravchuk O., Schwartz Y.B. (2016) Distinct roles of chromatin insulator proteins in control of the Drosophila bithorax complex. Genetics. 202, 601–617.
- Butcher R.D.J., Chodagam S., Basto R., Wakefield J.G., Henderson D.S., Raff J.W., Whitfield W.G.F. (2004) The Drosophila centrosome-associated protein CP190 is essential for viability but not for cell division. J. Cell Sci. 117, 1191–1199.
- Oliver D., Sheehan B., South H., Akbari O., Pai C.Y. (2010) The chromosomal association/dissociation of the chromatin insulator protein Cp190 of Drosophila melanogaster is mediated by the BTB/POZ domain and two acidic regions. BMC Cell Biol. 11, 101.
- White-Cooper H. (2010) Molecular mechanisms of gene regulation during Drosophila spermatogenesis. Reproduction. 139, 11–21.
- Laktionov P.P., Maksimov D.A., Romanov S.E., Antoshina P.A., Posukh O.V., White-Cooper H., Koryakov D.E., Belyakin S.N. (2018) Genome-wide analysis of gene regulation mechanisms during Drosophila spermatogenesis. Epigenetics Chromatin. 11, 14.
- Markstein M., Pitsouli C., Villalta C., Celniker S.E., Perrimon N. (2008) Exploiting position effects and the gypsy retrovirus insulator to engineer precisely expressed transgenes. Nat. Genet. 40, 476–483.
- Лактионов П.П., Максимов Д.А., Андреева Е.Н., Шлома В.В., Белякин С.Н. (2013) Генетическая система для мечения соматических и герминальных клеточных линий в гонадах Drosophila melanogaster. Цитология. 55, 185–189.
- Solovei I., Cremer M. (2010) 3D-FISH on cultured cells combined with immunostaining. In: Methods Mol. Biol. 659. Eds Bridger J.M., Volpi E.M. New York: Humana Press, 117–126.
- Golovnin A., Volkov I., Georgiev P. (2012) SUMO conjugation is required for the assembly of Drosophila Su(Hw) and Mod(mdg4) into insulator bodies that facilitate insulator complex formation. J. Cell Sci. 125, 2064–2074.
- Kim D., Paggi J.M., Park C., Bennett C., Salzberg S.L. (2019) Graph-based genome alignment and genotyping with HISAT2 and HISAT-genotype. Nat. Biotechnol. 37, 907–915.
- Liao Y., Smyth G.K., Shi W. (2014) FeatureCounts: an efficient general purpose program for assigning sequence reads to genomic features. Bioinformatics. 30, 923–930.
- Love M.I., Huber W., Anders S. (2014) Moderated estimation of fold change and dispersion for RNA-seq data with DESeq2. Genome Biol. 15, 550.
- Stephens M. (2016) False discovery rates: a new deal. Biostatistics. 18, 275–294.
- Ignatiadis N., Klaus B., Zaugg J.B., Huber W. (2016) Data-driven hypothesis weighting increases detection power in genome-scale multiple testing. Nat. Meth. 13, 577–580.
- Brown J.B., Boley N., Eisman R., May G.E., Stoiber M.H., Duff M.O., Booth B.W., Wen J., Park S., Suzuki A.M., Wan K.H., Yu C., Zhang D., Carlson J.W., Cherbas L., Eads B.D., Miller D., Mockaitis K., Roberts J., Davis C.A., Frise E., Hammonds A.S., Olson S., Shenker S., Sturgill D., Samsonova A.A., Weiszmann R., Robinson G., Hernandez J., Andrews J., Bickel P.J., Carninci P., Cherbas P., Gingeras T.R., Hoskins R.A., Kaufman T.C., Lai E.C., Oliver B., Perrimon N., Graveley B.R., Celniker S.E. (2014) Diversity and dynamics of the Drosophila transcriptome. Nature. 512, 393–399.
- de Hoon M.J.L., Imoto S., Nolan J., Miyano S. (2004) Open source clustering software. Bioinformatics. 20, 1453–1454.
- Jain A., Tuteja G. (2019) TissueEnrich: tissue-specific gene enrichment analysis. Bioinformatics. 35, 1966–1967.
- Li H., Janssens J., De Waegeneer M., Kolluru S.S., Davie K., Gardeux V., Saelens W., David F.P.A., Brbić M., Spanier K., Leskovec J., McLaughlin C.N., Xie Q., Jones R.C., Brueckner K., Shim J., Tattikota S.G., Schnorrer F., Rust K., Nystul T.G., Carvalho-Santos Z., Ribeiro C., Pal S., Mahadevaraju S., Przytycka T.M., Allen A.M., Goodwin S.F., Berry C.W., Fuller M.T., White-Cooper H., Matunis E.L., DiNardo S., Galenza A., O’Brien L.E., Dow J.A.T.; FCA Consortium, Jasper H., Oliver B., Perrimon N., Deplancke B., Quake S.R., Luo L., Aerts S., Agarwal D., Ahmed-Braimah Y., Arbeitman M., Ariss M.M., Augsburger J., Ayush K., Baker C.C., Banisch T., Birker K., Bodmer R., Bolival B., Brantley S.E., Brill J.A., Brown N.C., Buehner N.A., Cai X.T., Cardoso-Figueiredo R., Casares F., Chang A., Clandinin T.R., Crasta S., Desplan C., Detweiler A.M., Dhakan D.B., Donà E., Engert S., Floc’hlay S., George N., González-Segarra A.J., Groves A.K., Gumbin S., Guo Y., Harris D.E., Heifetz Y., Holtz S.L., Horns F., Hudry B., Hung R.J., Jan Y.N., Jaszczak J.S., Jefferis G.S.X.E., Karkanias J., Karr T.L., Katheder N.S., Kezos J., Kim A.A., Kim S.K., Kockel L., Konstantinides N., Kornberg T.B., Krause H.M., Labott A.T., Laturney M., Lehmann R., Leinwand S., Li J., Li J.S.S., Li K., Li K., Li L., Li T., Litovchenko M., Liu H.H., Liu Y., Lu T.C., Manning J., Mase A., Matera-Vatnick M., Matias N.R., McDonough-Goldstein C.E., McGeever A., McLachlan A.D., Moreno-Roman P., Neff N., Neville M., Ngo S., Nielsen T., O’Brien C.E., Osumi-Sutherland D., Özel M.N., Papatheodorou I., Petkovic M., Pilgrim C., Pisco A.O., Reisenman C., Sanders E.N., Dos Santos G., Scott K., Sherlekar A., Shiu P., Sims D., Sit R.V., Slaidina M., Smith H.E., Sterne G., Su Y.H., Sutton D., Tamayo M., Tan M., Tastekin I., Treiber C., Vacek D., Vogler G., Waddell S., Wang W., Wilson R.I., Wolfner M.F., Wong Y.E., Xie A., Xu J., Yamamoto S., Yan J., Yao Z., Yoda K., Zhu R., Zinzen R.P. (2022) Fly Cell Atlas: a single-nucleus transcriptomic atlas of the adult fruit fly. Science. 375, eabk2432.
- Hao Y., Hao S., Andersen-Nissen E., Mauck W.M., Zheng S., Butler A., Lee M.J., Wilk A.J., Darby C., Zager M., Hoffman P., Stoeckius M., Papalexi E., Mimitou E.P., Jain J., Srivastava A., Stuart T., Fleming L.M., Yeung B., Rogers A.J., McElrath J.M., Blish C.A., Gottardo R., Smibert P., Satija R. (2021) Integrated analysis of multimodal single-cell data. Cell. 184, 3573–3587. e29.
- Maksimov D.A., Laktionov P.P., Belyakin S.N. (2016) Data analysis algorithm for DamID-seq profiling of chromatin proteins in Drosophila melanogaster. Chromosome Res. 24(4), 481‒494.
- Akbari O.S., Oliver D., Eyer K., Pai C.-Y.Y. (2009) An entry/gateway cloning system for general expression of genes with molecular tags in Drosophila melanogaster. BMC Cell Biol. 10, 8.
- Evans C.J., Olson J.M., Ngo K.T., Kim E., Lee N.E., Kuoy E., Patananan A.N., Sitz D., Tran P., Do M.-T., Yackle K., Cespedes A., Hartenstein V., Call G.B., Banerjee U. (2009) G-TRACE: rapid Gal4-based cell lineage analysis in Drosophila. Nat. Methods. 6, 603–605.
- Pindyurin A.V., Pagie L., Kozhevnikova E.N., van Arensbergen J., van Steensel B. (2016) Inducible DamID systems for genomic mapping of chromatin proteins in Drosophila. Nucl. Acids Res. 44, 5646–5657.
- Lee T., Luo L. (2001) Mosaic analysis with a repressible cell marker (MARCM) for Drosophila neural development. Trends Neurosci. 24, 251–254.
- Hu Y., Tattikota S.G., Liu Y., Comjean A., Gao Y., Forman C., Kim G., Rodiger J., Papatheodorou I., Santos G.D., Mohr S.E., Perrimon N. (2021) DRscDB: A single-cell RNA-seq resource for data mining and data comparison across species. Comput. Struct. Biotechnol. J. 19, 2018–2026.
- Gönczy P., Matunis E., DiNardo S. (1997) bag-of-marbles and benign gonial cell neoplasm act in the germline to restrict proliferation during Drosophila spermatogenesis. Development. (Cambridge, England). 124, 4361–4371.
- Bartkuhn M., Straub T., Herold M., Herrmann M., Rathke C., Saumweber H., Gilfillan G.D., Becker P.B., Renkawitz R. (2009) Active promoters and insulators are marked by the centrosomal protein 190. EMBO J. 28, 877–888.
- Chathoth K.T., Mikheeva L.A., Crevel G., Wolfe J.C., Hunter I., Beckett-Doyle S., Cotterill S., Dai H., Harrison A., Zabet N.R. (2022) The role of insulators and transcription in 3D chromatin organization of flies. Genome Res. 32, 682–698.
- Ilyin A.A., Kononkova A.D., Golova A.V., Shloma V.V., Olenkina O.M., Nenasheva V.V., Abramov Y.A., Kotov A.A., Maksimov D.A., Laktionov P.P., Pindyurin A.V., Galitsyna A.A., Ulianov S.V., Khrameeva E.E., Gelfand M.S., Belyakin S.N., Razin S.V., Shevelyov Y.Y. (2022) Comparison of genome architecture at two stages of male germline cell differentiation in Drosophila. Nucl. Acids Res. 50, 3203–3225.
- Лактионов П.П., White-Cooper H., Максимов Д.А., Белянкин С.Н. (2014) Транскрипционный фактор Comr играет роль прямого активатора в генетической программе сперматогенеза у D. melanogaster. Молекуляр. биология. 48, 153‒165.https://doi.org/10.1134/S0026893314010087
- Lee H., Ohno K., Voskoboynik Y., Ragusano L., Martinez A., Dimova D.K. (2010) Drosophila RB proteins repress differentiation-specific genes via two different mechanisms. Mol. Cell. Biol. 30, 2563–2577.
- DeBruhl H., Wen H., Lipsick J.S. (2013) The complex containing Drosophila Myb and RB/E2F2 regulates cytokinesis in a histone H2Av-dependent manner. Mol. Cell. Biol. 33, 1809–1818.
- Korenjak M., Kwon E., Morris R.T., Anderssen E., Amzallag A., Ramaswamy S., Dyson N.J. (2014) dREAM co-operates with insulator-binding proteins and regulates expression at divergently paired genes. Nucl. Acids Res. 42, 8939–8953.
- Beall E.L., Lewis P.W., Bell M., Rocha M., Jones D.L., Botchan M.R. (2007) Discovery of tMAC: a Drosophila testis-specific meiotic arrest complex paralogous to Myb-Muv B. Genes Dev. 21, 904–919.
Дополнительные файлы








