A Test Arbitrary Waveform Generator
- Авторлар: Piksaev V.M.1, Zaichikov D.I.1, Pyanzin D.V.2
-
Мекемелер:
- PAO Elektrovypryamitel, Republic of Mordovia
- National Research Mordovia State University, Republic of Mordovia
- Шығарылым: № 2 (2023)
- Беттер: 64-72
- Бөлім: ЭЛЕКТРОНИКА И РАДИОТЕХНИКА
- URL: https://journal-vniispk.ru/0032-8162/article/view/138326
- DOI: https://doi.org/10.31857/S003281622302009X
- EDN: https://elibrary.ru/PXUQVZ
- ID: 138326
Дәйексөз келтіру
Толық мәтін
Аннотация
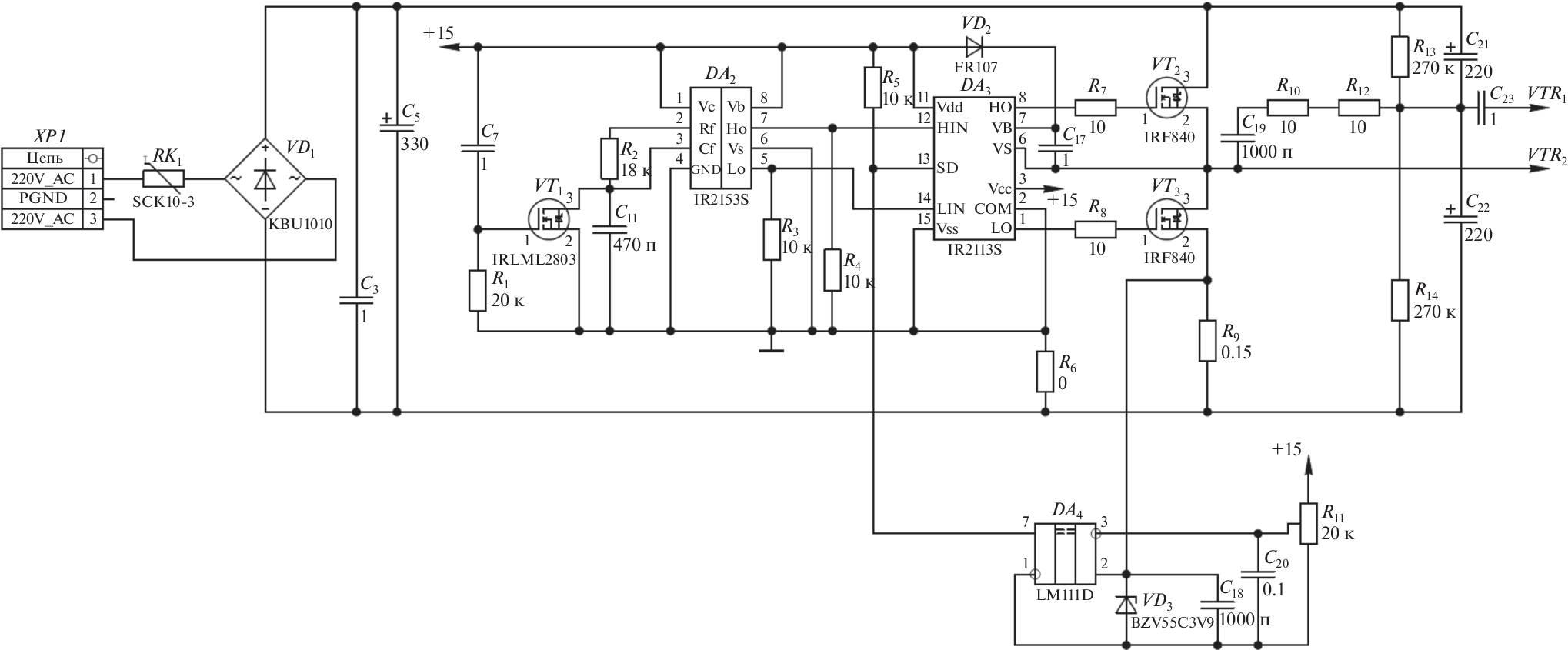
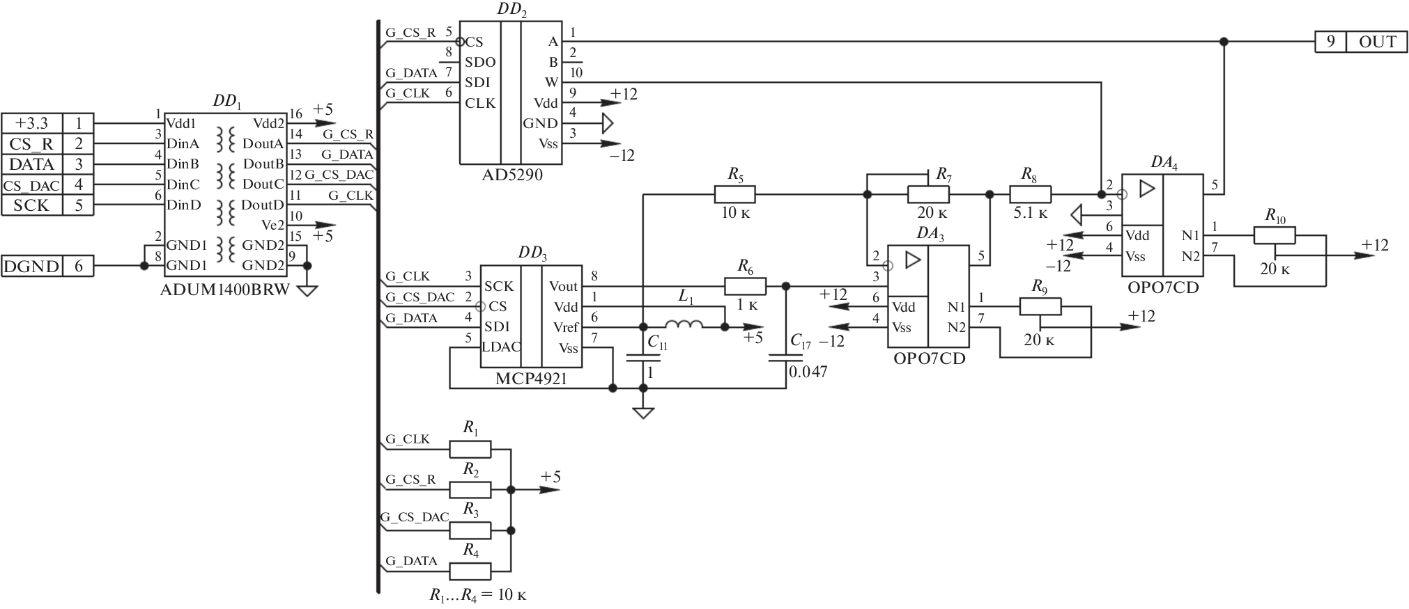
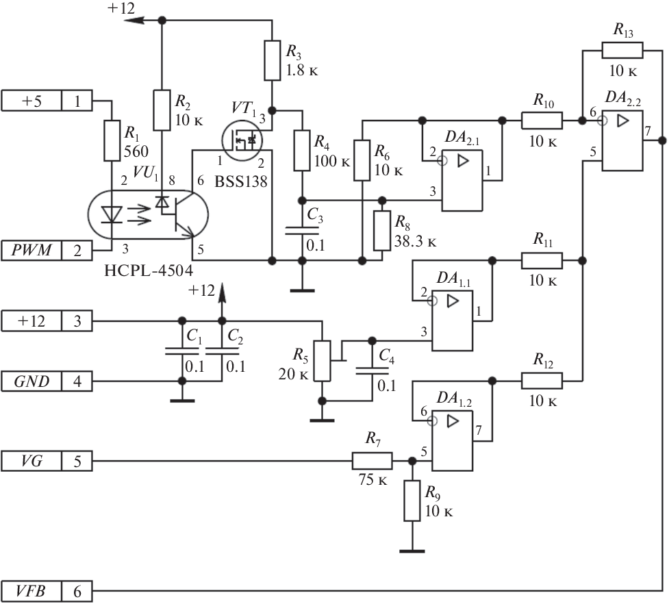
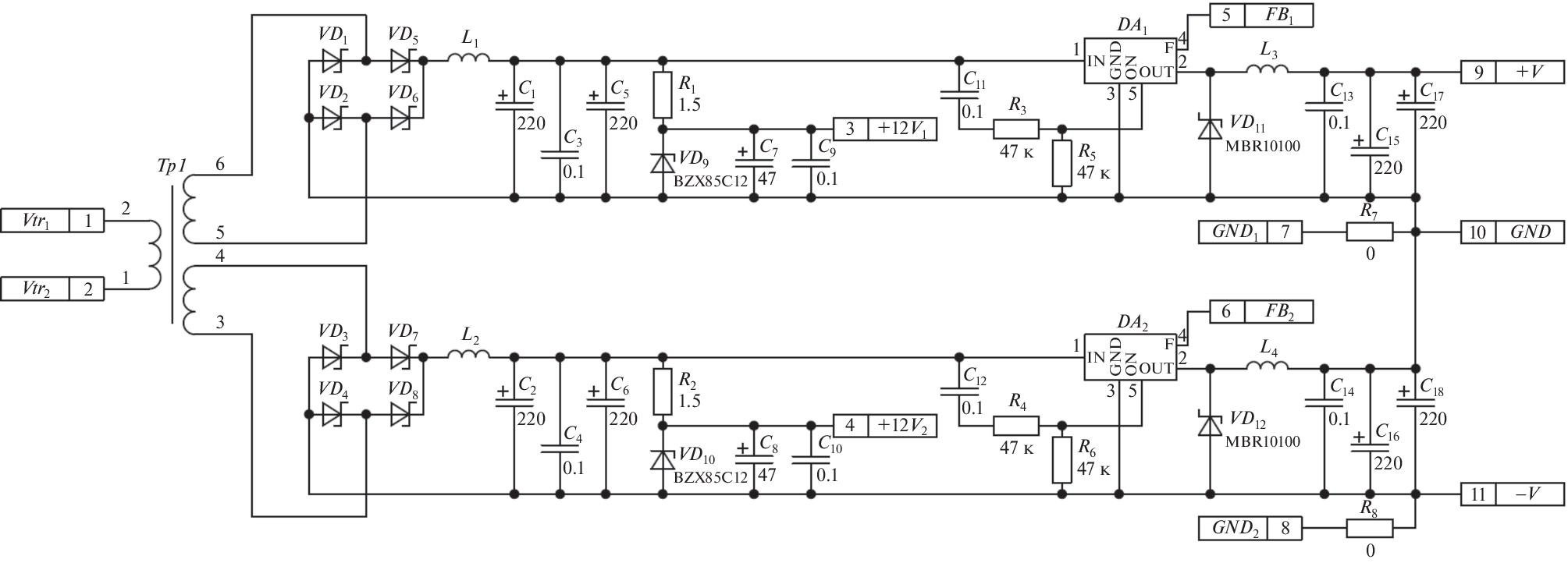
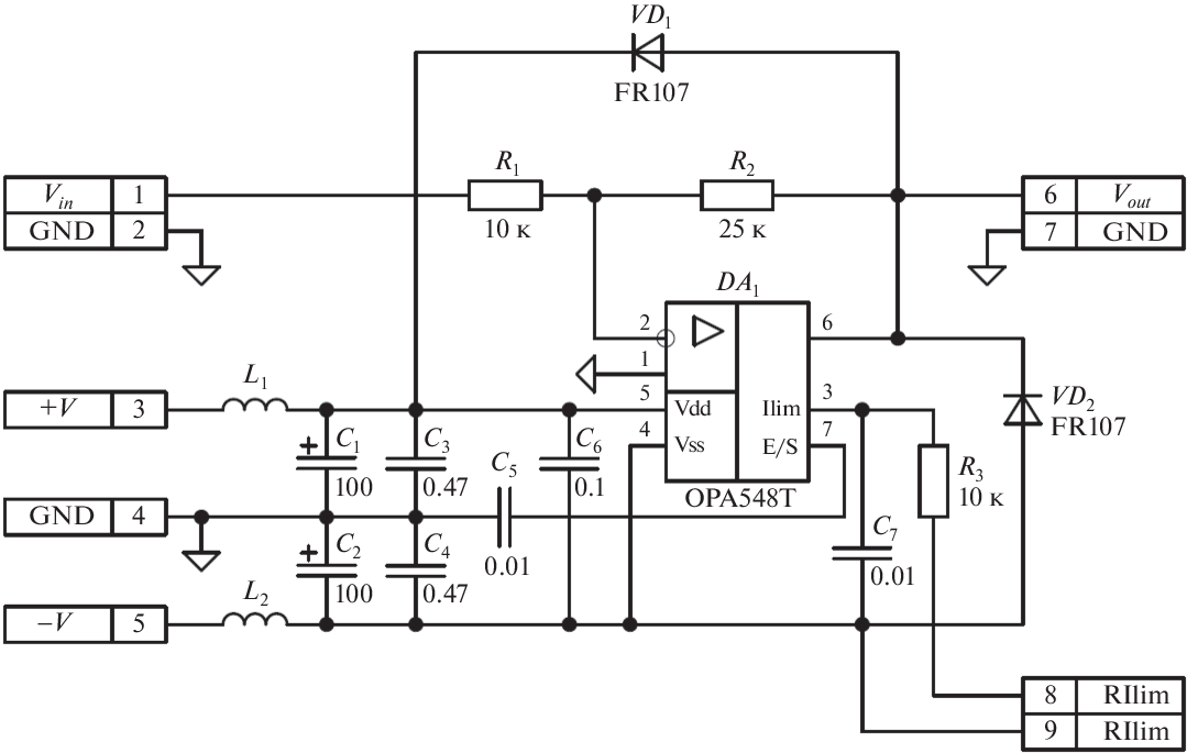
The results from the development of a three-channel arbitrary waveform generator with the function of a programmable power supply for setting up and debugging automatic control system boards for converter devices that require synchronization with the network are presented. The features of the device are the ability to simulate a three-phase distorted network to check and adjust the synchronization of control boards and the presence of galvanic isolation between three channels, which allows for using the generator as a power source for three-phase circuits. The generator provides the formation of output signals for each of the channels in the voltage range ±25 V with a maximum current of up to 2 A. The frequency range of alternating signals of the generator is 0.01–10 kHz. Currently, the generator is used at PAO Elektrovypryamitel to simulate dips, network distortions, and phase imbalances and to tune phase-locked loop systems and analog and digital filters.
Авторлар туралы
V. Piksaev
PAO Elektrovypryamitel, Republic of Mordovia
Email: pyanzin-dv@yandex.ru
430001, Saransk, Russia
D. Zaichikov
PAO Elektrovypryamitel, Republic of Mordovia
Email: pyanzin-dv@yandex.ru
430001, Saransk, Russia
D. Pyanzin
National Research Mordovia State University, Republic of Mordovia
Хат алмасуға жауапты Автор.
Email: pyanzin-dv@yandex.ru
430005, Saransk, Russia
Әдебиет тізімі
- Куско А., Томпсон М. Качество энергии в электрических сетях / Пер. с англ. А.Н. Рабодзея. М.: Додэка-ХХI, 2008.
- Милешин В.И. Транзисторная преобразовательная техника. М.: Техносфера, 2005.
- Бурков А.Т. Электронная техника и преобразователи. Учеб. для вузов трансп. M.: Транспорт, 1999.
- Потехин В.А. Схемотехника цифровых устройств: учеб. пособие для вузов. Томск: В-Спектр, 2012.
- Carter B., Mancini R. Op Amps for Everyone: Newnes. 5th edition. 2017.
- https://www.tdk-electronics.tdk.com/inf/80/db/fer/er_35_20_11.pdf
- https://www.ti.com/lit/ds/symlink/lm2596.pdf
Қосымша файлдар












