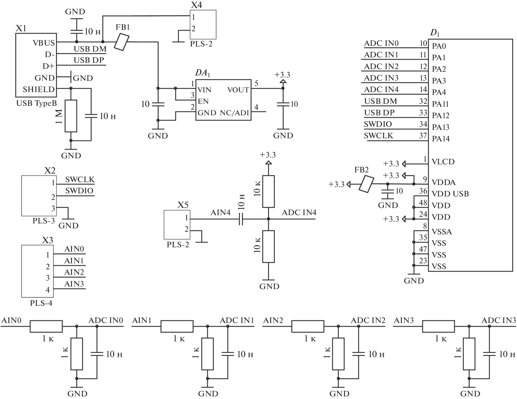
РЕГИСТРАЦИЯ РЕФЛЕКСА ИСПУГА
- Авторы: Молодцов В.О.1,2, Смирнов В.Ю.1,3, Солнушкин С.Д.1, Чихман В.Н.1
-
Учреждения:
- Институт физиологии им. И.П. Павлова РАН
- Санкт-Петербургский государственный электротехнический университет
- Научно-технический центр “Радиационная экология” (НТЦ “РАДЭК”)
- Выпуск: № 3 (2023)
- Страницы: 154-156
- Раздел: ПРИБОРЫ, ИЗГОТОВЛЕННЫЕ В ЛАБОРАТОРИЯХ
- URL: https://journal-vniispk.ru/0032-8162/article/view/138388
- DOI: https://doi.org/10.31857/S0032816223030242
- EDN: https://elibrary.ru/CWRFVW
- ID: 138388
Цитировать
Полный текст
Аннотация
РЕГИСТРАЦИЯ РЕФЛЕКСА ИСПУГА
Об авторах
В. О. Молодцов
Институт физиологии им. И.П. Павлова РАН; Санкт-Петербургский государственный электротехнический университет
Email: instr@pleiadesonline.com
Россия, Ленинградская обл., село Павлово; Россия, Санкт-Петербург
В. Ю. Смирнов
Институт физиологии им. И.П. Павлова РАН; Научно-технический центр “Радиационная экология” (НТЦ “РАДЭК”)
Email: instr@pleiadesonline.com
Россия, Ленинградская обл., село Павлово; Россия, Санкт-Петербург
С. Д. Солнушкин
Институт физиологии им. И.П. Павлова РАН
Email: instr@pleiadesonline.com
Россия, Ленинградская обл., село Павлово
В. Н. Чихман
Институт физиологии им. И.П. Павлова РАН
Автор, ответственный за переписку.
Email: instr@pleiadesonline.com
Россия, Ленинградская обл., село Павлово
Список литературы
- Hoffman H.S., Fleshler M. // American Journal of Psychology. 1964. V. 77. 307.
- Koch M. // Progress in Neurobiology. 1999. V. 59. P. 107.
- Ramirez-Moreno D., Sejnowski T. // Biol Cybern. 2012. V. 106 (3). P. 169.
Дополнительные файлы




