ТОТ-метод с формирователем импульса на основе математической функции приподнятого косинуса
- Autores: Усенко Е.А.1
-
Afiliações:
- Институт ядерных исследований Российской академии наук
- Edição: Nº 1 (2024)
- Páginas: 57-63
- Seção: ЭЛЕКТРОНИКА И РАДИОТЕХНИКА
- URL: https://journal-vniispk.ru/0032-8162/article/view/263941
- DOI: https://doi.org/10.31857/S0032816224010085
- EDN: https://elibrary.ru/fyveka
- ID: 263941
Citar
Texto integral
Resumo
Описан метод преобразования заряда во временной интервал (Time Over Threshold, TOT), использующий импульсный синусный формирователь, в основе которого лежит математическая функция приподнятого косинуса (ФПК). ФПК обладает важным для ТОТ-метода свойством – формированием гладкого импульса при вариативности коэффициента сглаживания и времени отклика. При этом форма импульса ФПК не зависит от входного импульсного воздействия в заданном временном диапазоне. Таким образом, на основе ФПК удалось создать импульсный синусный формирователь с заданным временным откликом, обеспечивающим однозначную зависимость длительности ТОТ-импульса от входного заряда, а также улучшить точностные характеристики за счет оптимальной спектральной фильтрации в ФПК. Импульсный синусный формирователь на основе ФПК был успешно использован в системах считывания экспериментов HADES (ГСИ, Дармштадт, Германия) и BM&N (ОИЯИ, Дубна). Общее число каналов считывания составило более 5 тысяч, ошибка метода около 0.3%.
Texto integral
1. ВВЕДЕНИЕ
Многие современные физические эксперименты используют для измерения величины зарядов аналого-цифровые преобразователи (АЦП). Но многоканальные детекторы и их системы считывания могут насчитывать десятки и сотни тысяч каналов, поэтому встает вопрос финансовых затрат и ограничений на рассеиваемую мощность и габариты.
Как альтернативу АЦП все чаще стали использовать метод преобразования заряда во временной интервал, который получил название Time Over Threshold (TOT) [1−3], что отражает суть метода, как “время над порогом”, или сканирование амплитудного спектра импульсов детектора постоянным порогом дискриминатора. На рис. 1 изображена визуальная интерпретация ТОТ-метода, в которой меняется не амплитуда сигнала, а значение порога. Такая интерпретация верна при неизменной форме детекторного импульса, что в большинстве случаев верно. В результате получаются две временные метки (рис. 1) пересечения порогом переднего и заднего фронтов импульса. В различных реализациях ТОТ-метода используются либо два импульса, сформированных каждым из пересечений, и два канала время-цифрового преобразователя ВЦП, либо один импульс с оцифровкой многохитовым ВЦП [4]. Система регистрации частиц ТОТ-методом получается значительно дешевле, меньше рассеивает тепло и проще в эксплуатации.
Рис. 1. Иллюстрация прямого преобразования аналогового сигнала во временные отметки ВЦП.
Однако быстро выяснились недостатки прямого ТОТ-преобразования: неоднозначность зависимости заряд−временной интервал, нелинейность ТОТ-функции, низкая точность преобразования и ограниченный диапазон. Были предприняты попытки решить перечисленные проблемы ТОТ-метода, однако в каждом случае решение оказывалось частным и чаще всего подходило для конкретного детектора в условиях одного эксперимента [1−3].
Метод, суливший значительные преимущества, оказался сложнее, чем представлялось на первый взгляд. До сих пор в мире не предложено универсального решения, которое могло бы удовлетворить растущие потребности его применения. В данной работе описывается опыт использования одного из вариантов реализаций ТОТ-метода средствами современной аналоговой электроники, нашедшего применение в различных экспериментах и детекторах частиц [5, 6]. Развитие ТОТ-метода на основе описываемого принципа сулит хорошие перспективы использования его также и с современными приборами типа SiPM.
2. Функция приподнятого косинуса
Задача преобразования заряда во временной интервал оказалась сложнее, чем представлялась, и потребовала нетривиальных подходов к ее решению. Основным препятствием при прямом сканировании детекторного импульса является искаженность его формы, наличие наложенных случайных неоднородностей и шумов. Попытки сгладить исходный детекторный импульс простым интегрированием ограничиваются значительным временем отклика, которое, в свою очередь, порождает проблемы в виде снижения скорости нарастания и спада импульса, роста низкочастотных шумов электронной схемы [7], увеличивающих ошибку ТОТ-метода [1].
Одним из вариантов решения проблемы является формирование специального импульса, форма которого будет независима от входного воздействия, а амплитуда пропорциональна величине входного заряда. Такой формирователь аналогового импульса описывается математической функцией приподнятого косинуса (ФПК), реализующей как частный случай фильтра низких частот Найквиста [8]. Его описание в частотной области (рис. 2) представляет собой кусочно-определяемую функцию, которая характеризуется значениями β – коэффициента спада (0 ≤ β ≤ 1), и Т – величиной обратной скорости:
(1)
Рис. 2. АЧХ ФПК при различных коэффициентах сглаживания.
Импульсная характеристика (рис. 3) такого фильтра [8] определяется выражением
(2)
Рис. 3. Импульсный отклик ФПК при различных коэффициентах сглаживания.
При β=1 ненулевая часть спектра представляет собой чистый приподнятый косинус, что приводит нас к искомому варианту ФПК, при котором обеспечивается оптимальная фильтрация спектра при заданном времени отклика. При этом ширина полосы сформированного сигнала в два раза превышает ширину полосы модулирующего воздействия [8]. Иными словами, это означает максимально возможную частотную фильтрацию методом ФПК сигнального спектра при заданной длительности сформированного импульса.
3. Формирователь синусных импульсов с ударным возбуждением
Практическая реализация схемы ФПК достаточно сложна, хотя часто встречается в радиолокационной технике в виде генераторов импульсов колоколообразной формы с ударным возбуждением. В многоканальной системе считывания важно найти лаконичное схемотехническое решение, удовлетворяющее требованиям функциональности при повторяемости параметров и низком энергопотреблении. Использование быстрых современных операционных усилителей позволяет решать задачи подобного рода.
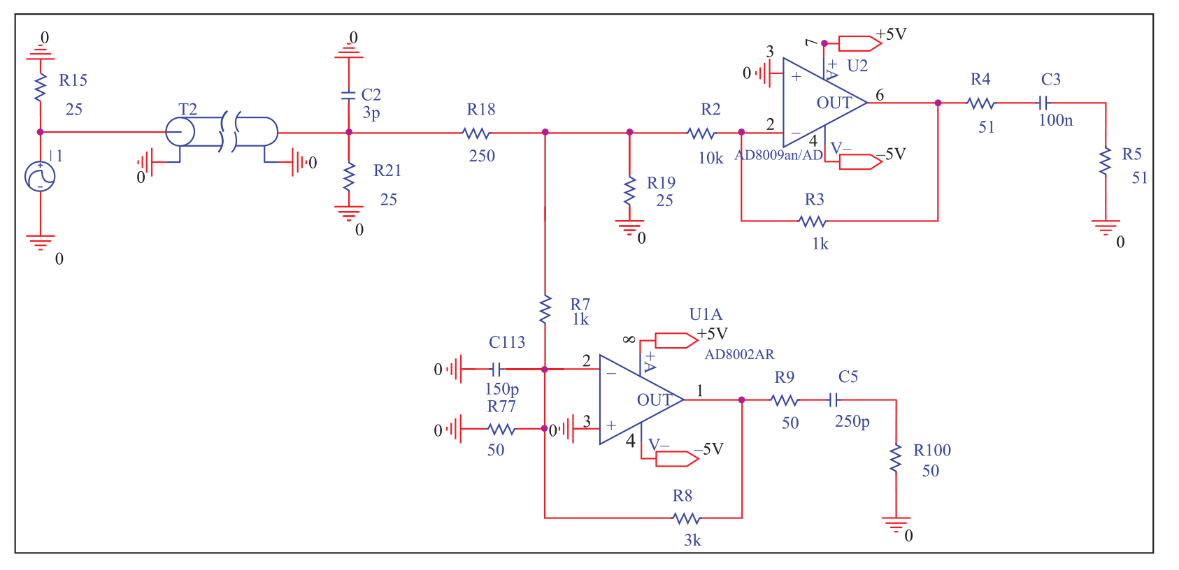
На рис. 4 изображена PSPICE-модель формирователя синусного импульса, выполненного на быстром операционном усилителе ИС U1 AD8002 с полосой частот единичного усиления 600 МГц и трансимпедансным значением 50 Ом по инвертирующему входу. Такое построение схемы обеспечивает введение 100% отрицательной обратной связи для удобства формирования передаточной характеристики в расчетном диапазоне длительностей импульсов по основанию от 12 до 30 нс PSPICE. Модель также содержит референсный канал на ИС U2 (AD8009), предназначенный для привязки коэффициента преобразования к другим частям канала считывания. Принципиальная электрическая схема формирователя синусного импульса построена на основе генератора гармонических колебаний на ИС U1 с времязадающей цепочкой C113R77. При этом длительность формируемого синусного импульса также зависит от переходной характеристики самого операционного усилителя U1 AD8002, охваченного отрицательной обратной связью через резистор R8.
Рис. 4. PSPICE-модель формирователя синусной функции на ИС U1 (AD8002) и референсного калибровочного канала на ИС U2 (AD8009).
На рис. 5 показаны результаты моделирования схемы формирователя синусного импульса на основе ФПК при различных значениях времязадающей цепи, изменяющих логарифмический декремент затухания синусоидального генератора. На практике при расчете электронных схем используется более удобный параметр – добротность σ:
(3)
Рис. 5. Эпюры напряжения PSPICE-модели формирователя синусного импульса при различных степенях демпфирования, зеленым цветом показан график, соответствующий ФПК при β = 1.
Как видно на рис. 5, на основе ФПК возможно создать аналоговый формирователь импульса, соответствующий первому квадранту синусоидальной функции с необходимой длительностью временного отклика, с запуском от сигнала физического детектора.
Синусный импульс (зеленый график на рис. 5) формируется с незначительным пересечением нуля, которое необходимо для увеличения скорости экспоненциального спада заднего фронта импульса.
Исходный сигнал детектора, сглаженный синусным формирователем, поступает на вход амплитудного дискриминатора, чтобы получить желаемую ТОТ-зависимость, образованную пересечением импульса с порогом. Проблемы возникают с задним фронтом импульса, медленный экспоненциальный спад которого приводит к увеличенной ошибке при неизбежном наложении на него шумов и наводок.
Оценим разницу ошибки ТОТ-дискриминатора (временного джиттера). На основе расчета по эмпирической формуле σt = (N/A)tr, где N – величина белого шума, A – амплитуда сигнала, – время нарастания сигнала, а также измеренных параметров прототипов: N/A ~ (1/2-1/10) и = 2∙10-8 с, получена оценка временного джиттера – σt ~ 2–10 нс и σt ~ 0.5–2 нс для амплитуд сигнала от двойного порога срабатывания до пятикратного для импульсов без пересечения нуля и с пересечением соответственно.
Одной из задач модернизации ТОТ-метода являлось создание формирователя импульса, нечувствительного к искажению формы исходного воздействия, например, при наложении отраженного сигнала в соединительном кабеле. В модели (рис. 4) это представлено в виде рассогласования 50-омного коаксиального кабеля с 25-омной нагрузкой.
На рис. 6 показаны эпюры напряжения множественно отраженного входного импульса, прошедшего через рассогласованный коаксиальный кабель, сигнал после каскада с интегрированием и сигнал после импульсного синусного формирователя. Как видно на графиках рис. 6, отражения входного сигнала длительностью около 15 нс полностью сглаживаются синусным импульсом длительностью около 30 нс, что гарантирует однозначную зависимость заряд–временной интервал.
Рис. 6. Эпюры напряжения с результатами PSPICE-моделирования сравнения сглаживающего эффекта множественных отражений в коаксиальном кабеле.
Схема синусного формирователя была протестирована на различные длительности формируемого импульса в расчете на возможности расширенного применения ТОТ-метода. Основываясь на одном типе операционного усилителя AD8002, возможно сформировать минимальные по длительности синусные импульсы 12 нс, 15 нс и 25 нс, как показано на рис. 7. Более длинные импульсы формируются проще, но это невыгодно с точки зрения отношения сигнала к шуму, определяющего ошибку преобразования.
Рис. 7. PSPICE-симуляции импульса синусного формирователя длительностью 12 нс, 15 нс и 27 нс с одним пересечением нулевой линии и возвратом в нуль при отрицательном значении.
PSPICE-моделирование принципиальной схемы формирователя синусной функции показывает возможность получать различные длительности импульса, что необходимо для исключения неоднозначности ТОТ-функции для каждого детектора, учитывая его конкретные особенности. Кроме того, анализ модели показал возможность формирования линейного участка ТОТ-характеристики, как это показано на рис. 8. На нижнем графике показано начало формирования линейного участка, соответствующего жесткому амплитудному ограничению в каскаде на операционном усилителе ИС U1 AD8002 (рис. 4). Благодаря введенной полной с выхода на вход U1 отрицательной обратной связи по напряжению при вхождении U1 в режим ограничения по напряжению начинает соблюдаться закон сохранения приращения заряда. Таким образом, логарифмическая зависимость переходит в линейную функцию с постоянным коэффициентом.
Рис. 8. Графики зависимости ТОТ-функции с насышенной характеристикой и с линейным участком.
Теоретически можно получить линейный участок, начинающийся непосредственно с порога, но на практике этому препятствует уровень собственного шума.
Параметрами линейного участка можно управлять неформализованными способами. Его начальный момент определяется коэффициентом преобразования синусного формирователя и периодом синуса. Наклон линейного участка характеризует коэффициент преобразования заряда.
4. ЗАКЛЮЧЕНИЕ
В данной статье описана практическая реализация формирователя аналогового импульса, примененная в многоканальных системах считывания, использующих ТОТ-метод на основе ФПК. Описание этих систем будет предметом отдельного рассмотрения.
Sobre autores
Е. Усенко
Институт ядерных исследований Российской академии наук
Autor responsável pela correspondência
Email: Eugueni.oussenko@cern.ch
Rússia, 117312, Москва, пр. 60-летия Октября, 7а
Bibliografia
- Belver D., Garzón J.A., Gil A., González-Díaz D., Koenig W., Lange S., Marínd J., Montesa N., Skott P., Traxler M., Zapata M. // Nuclear Physics B. Proceed Supplements. 2006. V. 158(1). P. 47. https://doi.org/10.1016/j.nuclphysbps.2006.07.032
- Wu Jin-Jie, Heng Yue-Kun, Sun Zhi-Jia, Wu Chong, Zhao Yu-Da, Yang Gui-An, Jiang Chun-Hua // Chinese Phys. 2008. V. 32. P. 186. https://doi.org/10.1088/1674-1137/32/3/005
- Ryosuke Ota // JPS Conf. Proceedings of the Second International Symposium on Radiation Detectors and Their Uses (ISRD2018). 2019. V. 24. Р. 011012. http://dx.doi.org/10.7566/JPSCP.24.011012
- HPTDC High Performance Time to Digital Converter for HPTDC. Version 1.3. March 2004 J. Christiansen CERN/EP - MIC Version 2.2.
- Andreeva O.V., Golubeva M.B., Guber F.F., Ivashkin A.P., Krasa A., Kugler A., Kurepin A.B., Petukhov O.A., Reshetin A.I., Sadovsky A.S., Svoboda O., Sobolev Yu.G., Tlusty P., Usenko. E.A. // Instrum. Experim. Tech. 2014. V 57. P. 103. https://doi.org/10.1134/S0020441214020146
- Kuzmin N.A., Ladygin E.A., Ladygin V.P., Petukhov Yu.P., Sychkov S.Ya., Semak A.A., Ukhanov M.N., Usenko E.A. // Instrum. Meth. 2019. V. 916. P. 190. https://doi.org/10.1016/j.nima.2018.11.098
- Art Kay. Operational Amplifier Noise: Techniques and Tips for Analyzing and Reducing Noise. 1st Edition. Newnes, 2012.
- Glover I.A, Grant P. Digital communication. 3 ed. TK5103.7G58. 621.382 dc22, Printed in Great Btitain by Hanry Ling Limited, at the Dorset Press, Dorchester, DT1 1HD, 2009.
Arquivos suplementares










