Optimal motion of a body controlled by an internal mass in the resistive environment
- Autores: Glazkov T.V.1, Chernousko F.L.1
-
Afiliações:
- Ishlinsky Institute for Problems in Mechanics RAS
- Edição: Volume 88, Nº 1 (2024)
- Páginas: 53-66
- Seção: Articles
- URL: https://journal-vniispk.ru/0032-8235/article/view/260203
- DOI: https://doi.org/10.31857/S0032823524010046
- EDN: https://elibrary.ru/YUQAMC
- ID: 260203
Citar
Texto integral
Resumo
Translational movement of a body controlled by means of periodical motions of an internal mass within the environment with the quadratic resistance is considered. The average speed of motion depending on the constraints imposed is evaluated, and the conditions are found that correspond to the maximum average speed.
Palavras-chave
Texto integral
- Введение. Мобильные роботы, управляемые посредством подвижных внутренних масс, в последнее время привлекают значительное внимание. Такие системы, называемые капсульными роботами или вибророботами, не имеют внешних подвижных элементов, а их корпуса могут быть гладкими и герметичными. Миниатюрные капсульные роботы нашли применение в медицине для диагностики и доставки медикаментов. Такие роботы могут использоваться для перемещения в различных средах.
Одной из первых работ по этой тематике была статья [1]. Периодические движения виброробота в среде с квадратичным сопротивлением изучались в работах [2, 3]. Динамика мобильных систем с внутренними массами в средах c сопротивлением, включая оптимизацию таких движений, исследовалась в статьях [4–8].
В данной работе, продолжающей исследования [9–11], рассматривается поступательное движение твердого тела, управляемое посредством внутренней подвижной массы. Предполагается, что внутренняя масса перемещается относительно тела с кусочно-постоянной скоростью. Движение тела происходит во внешней среде при сопротивлении, пропорциональном квадрату скорости тела и зависящем от направления движения. Построены периодические движения системы, и оценена средняя скорость ее перемещения. В зависимости от наложенных ограничений, определена наибольшая средняя скорость перемещения.
- Управляемая система. Рассмотрим механическую систему, состоящую из двух твердых тел: корпуса массы и внутреннего подвижного тела массы (рис. 1). Внутреннее тело снабжено актюатором и движется в полости внутри тела. Оба тела движутся прямолинейно и поступательно. Обозначим через смещение корпуса, а через смещение внутренней массы относительно корпуса. Через обозначим скорость корпуса, а через и — скорость и ускорение внутренней массы относительно корпуса соответственно. Тогда кинематические соотношения можно представить в виде:
(2.1)
Рис. 1. Механическая система.
Обозначим через силу, с которой корпус действует на внутреннюю массу, а через силу сопротивления среды, действующую на корпус и пропорциональную квадрату его скорости . Предполагается, что, кроме сил и , нет других сил, действующих на систему. Уравнения движения системы имеют вид:
(2.2)
Введем обозначения
(2.3)
Складывая уравнения (2.2) и принимая во внимание обозначения (2.3), получим уравнение
(2.4)
Нормированная сила сопротивления равна
(2.5)
где − коэффициенты сопротивления при движении корпуса вперед (вдоль оси ) и назад (против оси ) соответственно.
Заметим, что коэффициенты и имеют размерность, обратную длине, и могут быть представлены в виде
(2.6)
Здесь величины характеризуют расстояния, на которых скорость тела уменьшается в е раз при движении тела по инерции вперед и назад соответственно [11]. Предпочитая движение вперед и выбирая соответствующую обтекаемую форму тела, имеем и . Введем безразмерный параметр
(2.7)
- Периодическое движение. Рассматриваем простейшее периодическое движение системы с периодом , при котором относительная скорость внутренней массы кусочно-постоянна и задается соотношениями
(3.1)
Здесь − положительные постоянные, а − длительности интервалов времени движения массы m вперед и назад соответственно. В начале и в конце периода (при ) внутренняя масса находится на левом конце полости (при этом ), а в момент − на ее правом конце, при где − длина полости. Зависимости и изображены на рис. 2.
Рис. 2. Движение внутренней массы.
Справедливы соотношения
(3.2)
откуда вытекает равенство
(3.3)
Сделанное допущение (3.1) представляет собой упрощение реальной ситуации и предполагает ударное взаимодействие тел при крайних положениях внутренней массы на концах полости. Однако при этом допущении получаем замкнутые расчетные формулы.
Относительное ускорение внутреннего тела в силу соотношений (3.1) представляется как сумма дельта-функций
(3.4)
Из уравнений (2.4) и (3.4) вытекает, что скорость корпуса испытывает в моменты и разнонаправленные скачки, равные по величине .
Будем для определенности рассматривать периодическую зависимость от момента непосредственно перед до момента непосредственно перед и введем обозначения
(3.5)
Тогда условия на скачках примут вид
(3.6)
где введено обозначение
(3.7)
Ниже будет построено решение, при котором скорость изменяется по схеме, изображенной на рис. 3, при этом
(3.8)
Рис. 3. Скорость корпуса.
- Вычисление скорости. Путем интегрирования уравнения (2.4) с учетом равенств (3.4) — (3.8) определим скорость на интервале .
На интервале имеем
Интегрируя это уравнение при начальном условии из (3.5), получим
(4.1)
Подставляя в соотношение (4.1) и используя (3.5), найдем
(4.2)
На интервале имеем уравнение
Интегрируя это уравнение при начальном условии из (3.5), находим
(4.3)
Подставим в соотношение (4.3) и примем во внимание равенство из (3.5). Получим
(4.4)
Введем обозначения
(4.5)
и определим последовательно , используя равенства (3.6), (4.2) и (4.4). Получим
(4.6)
Условие периодичности скорости выражается равенством , которое в силу последнего равенства (4.6) приводит к квадратному уравнению для :
(4.7)
Следуя работе [11], введем безразмерные параметры
(4.8)
и с их помощью выразим корни квадратного уравнения (4.7) в виде
(4.9)
Из первого неравенства (3.8) следует, что искомое значение безразмерной скорости должно удовлетворять неравенствам . Как показано в [11], только решение из (4.9) удовлетворяет этим условиям при любых .
Итак, искомое периодическое решение для скорости полностью определено соотношениями (4.1), (4.3) и формулами (4.5), (4.6) и (4.8). Безразмерная начальная скорость задана соотношением из (4.9) в виде
(4.10)
В случае в соотношении (4.10) имеет место неопределенность вида . Для разрешения неопределенности положим в равенстве (4.10) и перейдем к пределу при . В результате получим
Таким образом, в особом случае также выполняются условия .
- Вычисление перемещения. Определим полное перемещение системы за период движения . Интегрируя скорость , заданную равенствами (4.1) и (4.3) на соответствующих интервалах и , получим
(5.1)
Здесь использованы обозначения (4.5). В полученное равенство (5.1) подставим соотношения (4.6) для и и выразим параметры и через и при помощи равенств (4.8). Затем в полученное выражение для подставим равенство (4.10) для . В результате получим
(5.2)
где введены обозначения
(5.3)
Введем безразмерный параметр
(5.4)
равный отношению длины полости внутри корпуса к характерному расстоянию, проходимому системой по инерции в сопротивляющейся среде. С учетом соотношений (2.6), (2.7) и (5.4) равенство (5.2) примет вид
(5.5)
где введено обозначение
(5.6)
Средняя скорость движения определяется формулой
(5.7)
- Ограничения и параметры. Естественно считать скорость внутренней массы относительно корпуса ограниченной некоторой постоянной величиной :
(6.1)
Введем безразмерные скорости и соотношениями
(6.2)
Тогда ограничения (6.1) примут вид
(6.3)
Из равенства (3.3) вытекает соотношение
(6.4)
Выразим параметры , введенные соотношениями (4.8), через и , используя равенства (4.5), (2.7), (3.2), (3.7) и (5.4):
(6.5)
Заметим, что параметры и , определяемые соотношениями (6.5), и зависящие от них функции и , заданные формулами (5.3), зависят от следующих безразмерных параметров:
- конструктивных параметров и ;
- 2) управляющих параметров и , определяющих движение внутренней массы.
При этом в соотношениях (6.5) параметры и входят только в виде комбинации
, (6.6)
поэтому можно считать, что есть только два конструктивных параметра: . Величины параметров и зависят от сил сопротивления и тем самым от формы тела. Чем меньше эти параметры, тем более эффективным будет рассматриваемый способ перемещения тела. Можно полагать, что эти параметры существенно меньше единицы.
Что касается параметра , введенного в (2.3), то обычно он предполагается малым, так как внутренняя масса рассматривается как вспомогательная. Однако внутренняя масса может использоваться для размещения некоторых полезных грузов, например источников энергии. Поэтому представляет интерес рассмотреть различные значения и тем самым не только малые .
Управляющие параметры и целесообразно выбрать с целью оптимизации средней скорости перемещения системы. Ниже задача оптимизации скорости из (5.7) по параметрам и при ограничениях (6.3) рассматривается в двух случаях: при фиксированном и нефиксированном периоде движения .
- Случай фиксированного T. Введем еще безразмерный параметр
(7.1)
который следует добавить к конструктивным параметрам и в случае фиксированного . Из равенства (6.4) получим
(7.2)
Из соотношений (6.4) и (7.1) вытекает неравенство
(7.3)
Подставляя соотношение (7.2) в равенства (6.5), получим
(7.4)
Таким образом, выражение (5.5) и средняя скорость (5.7) зависят, помимо конструктивных параметров, от одной переменной , подлежащей выбору. Анализ показал [11], что в случае малого (или ) максимум средней скорости достигается при .
Как показали численные расчеты при различных и искомый максимум скорости (5.7) по при фиксированном всегда достигается при . Следовательно, оптимальные значения параметров и в силу (7.2) равны
(7.5)
Итак, максимальная средняя скорость поступательного движения реализуется, если внутренняя масса движется с наибольшей допустимой скоростью относительно корпуса вперед, как бы отталкиваясь от среды. Этот вывод представляется естественным.
В силу равенств (7.4) имеем при ^
(7.6)
Для вычисления наибольшей средней скорости при малом подставим равенства (7.6) в соотношения (5.3) и разложим функции и в ряды по . Ограничиваясь первым приближением по , в результате по формулам (5.5) — (5.7) получим [11]:
(7.7)
Расчет максимальной скорости при различных значениях параметров проводился численно. При помощи формул (7.1) и (7.6) равенство (5.7) можно представить в виде
(7.8)
где введено обозначение
(7.9)
Значения величины из (7.9) при различных значениях параметров и показаны на рис. 4–6. Исходя из зависимостей, представленных на этих рисунках, можно сделать следующие выводы.
Рис. 4. Зависимость Φ от параметра σ при k=3,5.
Рис. 5. Зависимость Φ от параметра σ при k=10.
Рис. 6. Зависимость Φ от параметра σ при μ1=0,4.
При любых допустимых параметрах и значение максимальной скорости монотонно убывает с ростом параметра . С механической точки зрения это соответствует тому факту, что при большем коэффициенте сопротивления движению вперед и меньшем коэффициенте сопротивления движению назад максимальная средняя скорость движения корпуса за период будет меньше.
Как видно из рис. 4 и 5, при любых допустимых параметрах и значение максимальной скорости монотонно возрастает с ростом параметра .
Как видно из рис. 6, графики зависимостей , соответствующие разным значениям , пересекаются, что, в свою очередь, говорит о немонотонном характере зависимости величины максимальной скорости от , при фиксированных значениях параметров и .
- Случай нефиксированного . В этом случае следует выбирать параметры и , удовлетворяющие ограничениям (6.3) и доставляющие максимум средней скорости (5.7). Введем новый безразмерный параметр
(8.1)
и запишем равенства (6.5) в виде
(8.2)
Равенство (6.4) с учетом обозначений (6.2) и (8.1) примет вид
(8.3)
Теперь выражение (5.7), принимая во внимание соотношения (5.6) и (8.3), можно представить в форме
(8.4)
Функции и в силу соотношений (8.2) зависят от переменой . Поэтому максимум скорости (8.4) по и сводится к независимой максимизации ее по переменным и . Очевидно, что максимум выражения (8.4) по при условиях (6.3) достигается при . Согласно равенствам (8.2), выражение (8.4) для примет вид:
(8.5)
где введено обозначение
(8.6)
Наибольшая средняя скорость из (8.5) определяется из условия
(8.7)
где функция задана соотношением (8.6), а максимум следует искать по при . Искомое оптимальное значение параметра определяется условием
(8.8)
Заметим, что соответствующее оптимальное значение периода в случае, когда этот период не фиксирован, определяется из условия (8.3) в виде
(8.9)
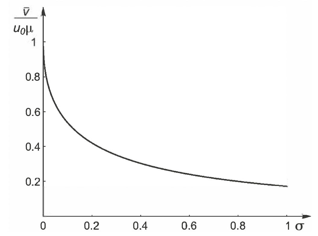
Рассмотрим сначала случай малого . Разложим функции и в (8.6) в ряды по малому и получим в первом приближении
(8.10)
Максимум функции из (8.10) по достигается при
(8.11)
и равен
(8.12)
Оптимальные значения переменных и , согласно равенствам (8.1) и (8.11), равны
(8.13)
Максимальная средняя скорость определяется соотношениями (8.7) и (8.12) в виде
Зависимость нормированной максимальной скорости от параметра показана на рис. 7.
Рис. 7. Зависимость нормированной максимальной скорости от параметра σ при μ ≪1.
В общем случае немалого максимум функции из (8.6) определяется численно. Графики зависимости величины от безразмерного параметра при различных представлены на рис. 8. Из графика видно, что величина и, следовательно, максимальная скорость монотонно убывают с ростом параметра , а с ростом параметра монотонно возрастают.
Рис. 8. Зависимость величины Q от параметра σ.
- Предельный случай . Из численных расчетов, проиллюстрированных на рис. 4–8, следует, что величина максимальной средней скорости растет с убыванием параметра . Таким образом, при более обтекаемой передней части корпуса и менее обтекаемой задней части расстояние, пройденное корпусом за период, становится больше (в пределе и ). Это означает, что движение корпуса назад (влево) практически не происходит в силу особой формы корпуса. Тогда в случае фиксированного и нефиксированного периода движения в силу формул (7.6) и (8.2) имеем . Учитывая это равенство, выражение для средней скорости (5.7) с учетом равенств (5.5), (5.6) и (5.3) принимает следующий вид
В первом слагаемом этого выражения при , имеет место неопределенность вида . Для определения максимальной средней скорости при рассмотрим пределы функций (7.8) и (8.7) при для случаев фиксированного и нефиксированного периода движения соответственно.
В случае фиксированного периода движения, учитывая формулы (5.3) и (5.6), вычисляя предел функции (7.8) при , получим
(9.1)
Отметим, что значение предела убывает с ростом параметра .
Теперь рассмотрим случай нефиксированного периода движения. Учитывая обозначение (8.6), найдем сначала предел функции при , а затем вычислим максимальную среднюю скорость согласно (8.7).
В результате получим
(9.2)
Нетрудно проверить, что значение предела (9.2) убывает с ростом параметра . Таким образом, максимум средней скорости при достигается при и равен
(9.3)
Значения пределов (9.1) и (9.3) в случае фиксированного и нефиксированного периода движения совпадают при .
- Численные примеры. В табл. 1 и 2 приведены значения максимальной средней скорости в зависимости от конструктивных параметров в случае фиксированного и нефиксированного периода движения соответственно. Для всех расчетов, представленных в табл. 1 и 2, значения параметров (длина полости), (масса внутреннего подвижного тела) и (масса корпуса) брались равными . Тогда в силу (2.3) и (7.1) безразмерные параметры и равны: и .
Таблица 1. Значения максимальной скорости в м/с в случае фиксированного ()
| , м | |||||
1 | 1 | 0.0628 | 0.0530 | 0.0376 | 0.0249 |
5 | 0.2 | 0.0639 | 0.0536 | 0.0379 | 0.0250 |
Таблица 2. Значения максимальной скорости в м/с в случае нефиксированного ()
| , м | |||||
1 | 1 | 0.0633 | 0.0531 | 0.0379 | 0.0266 |
5 | 0.2 | 0.0641 | 0.0536 | 0.0382 | 0.0268 |
Отметим, что в случае нефиксированного период движения меняется в зависимости от выбранных параметров, указанных в табл. 2, в диапазоне от 2.4 с до 4.73 с.
Заключение. Построено периодическое прямолинейное движение механической системы, управляемой посредством внутренней массы, в среде с квадратичным сопротивлением при различных коэффициентах сопротивления при движении в положительном и отрицательном направлении. Для случаев фиксированного и нефиксированного периода движения найдено значение максимальной средней скорости за период и исследовано ее поведение в зависимости от конструктивных параметров. Полученные результаты могут представлять интерес для управления аппаратами, перемещающимися в жидкости.
Исследование выполнено за счет гранта Российского научного фонда № 23-11-00128 https://rscf.ru/project/23-11-00128/ .
Sobre autores
T. Glazkov
Ishlinsky Institute for Problems in Mechanics RAS
Autor responsável pela correspondência
Email: t.glazkov@bk.ru
Rússia, Moscow
F. Chernousko
Ishlinsky Institute for Problems in Mechanics RAS
Email: chern@ipmnet.ru
Rússia, Moscow
Bibliografia
- Nagaev R.F., Tamm E.A. Vibrational displacement in a medium with quadratic resistance to motion // Mashinoved., 1980, no. 4, pp. 3–8. (in Russian)
- Gerasimov S.A. On vibrational flight of a symmetric system // Izv. vuzov. Mashinostr., 2005, no. 8, pp. 3–7. (in Russian)
- Yegorov A.G., Zakharova O.S. Optimal quasistationary motion of a vibro-robot in a viscous medium // Izv. vuzov. Matematika, 2012, no. 2, pp. 57–64. (in Russian)
- Liu Y., Wiercigroch M., Pavlovskaya E., Yu. Y. Modeling of a vibro-impact capsule system // Int. J. Mech. Sci., 2013, vol. 66, pp. 2–11.
- Liu Y., Pavlovskaya E., Hendry D., Wiercigroch M. Optimization of the vibroimpact capsule system // J. Mech. Engng., 2016, vol. 62, pp. 430–439.
- Fang H.B., Xu J. Dynamics of a mobile system with an internal acceleration-controlled mass in a resistive medium // J. Sound&Vibr., 2011, vol. 330, pp. 4002–4018.
- Xu J., Fang H. Improving performance: recent progress on vibration-driven locomotion systems // Nonlin. Dyn., 2019, vol. 98, pp. 2651–2669.
- Tahmasian S. Dynamic analysis and optimal control of a drag-based vibratory systems using averaging // Nonlin. Dyn., 2021, vol. 104, pp. 2201–2217.
- Chernousko F.L. The optimal periodic motions of a two-mass system in a resistant medium // JAMM, 2008, vol. 72, iss. 2, pp. 116–125.
- Chernousko F.L., Bolotnik N.N. Dynamics of Mobile Systems with Controlled Configuration. Moscow: Fizmatlit, 2022. 464 p. (in Russian)
- Chernousko F.L. Optimization of motion of a body with an internal mass under quadratic resistance // Dokl. Phys., 2023, vol. 513, pp. 80–86. (in Russian)
Arquivos suplementares










