Microstrip diagram generating circuit for sector formation linear array element radiation patterns
- Authors: Bankov S.E.1, Frolova E.V.1
-
Affiliations:
- Kotelnikov Institute of Radioengineering and Electronics, Russian Academy of Sciences
- Issue: Vol 68, No 9 (2023)
- Pages: 835-844
- Section: К 70-ЛЕТИЮ ИРЭ ИМ. В.А. КОТЕЛЬНИКОВА РАН
- URL: https://journal-vniispk.ru/0033-8494/article/view/138393
- DOI: https://doi.org/10.31857/S0033849423080028
- EDN: https://elibrary.ru/ZIPKME
- ID: 138393
Cite item
Full Text
Abstract
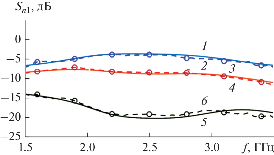
A microstrip pattern-forming circuit designed to form sector radiation pattern of a linear antenna array. Proposed approximate method of device synthesis, including analysis of an infinite periodic system of related microstrip lines. Based on the found generalized parameters of the structure, the design was selected tive parameters of the circuit. Its electrodynamic analysis was carried out in the HFSS system, calculated in frequency band, the amplitude-phase distribution formed in the output channels. Designed, a sample device was manufactured and experimentally studied, providing in the frequency band up to 80% formation of the required amplitude-phase distribution. Based on received experimental data in the HFSS system, modeling of the diagram-forming scheme was carried out we are with a linear array of horns and it is shown that the elements of such an array have diagrams on straightness close to rectangular.
About the authors
S. E. Bankov
Kotelnikov Institute of Radioengineering and Electronics, Russian Academy of Sciences
Email: sbankov@yandex.ru
Moscow, 125009 Russia
E. V. Frolova
Kotelnikov Institute of Radioengineering and Electronics, Russian Academy of Sciences
Author for correspondence.
Email: sbankov@yandex.ru
Moscow, 125009 Russia
References
- Скобелев С.П. Фазированные антенные решетки с секторными парциальными диаграммами направленности. М.: Физматлит, 2010.
- Volakis J.L. Antenna Engineering Handbook. 4th ed. N.Y.: McGraw-Hill Education, 2007. https://archive. org/details/ant_eng_4/mode/2up.
- Shelton J.P. // IEEE Trans. 1965. V. AP-13. № 6. P. 992.
- Borgiotti G.V. // IEEE Trans. 1976. V. AP-25. № 2. P. 232.
- Mailloux R.J., Franchi P.R. Phased Array Antenna with Array Elements Coupled to Form a Multiplicity of Overlapped Subarrays. US Pat. № 3938160A. Publ. 10 Feb. 1976.
- Frazita R.F., Lopez A.R., Giannini R.J. Limited Scan Antenna System with Sharp Cutoff Element Pattern. US Pat. № 4041501A, Publ. 9 Aug. 1977.
- Wheeler H.A. Antenna System Having Modular Coupling Network. US Pat. № 4143379A. Publ. 6 Mar. 1979.
- Lopez A.R. Array Antenna System. US Pat. № 4321605A, 23 Mar. 1982.
- DuFort E.C. // IEEE Trans. 1978. V. AP-26. № 3. P. 407.
- Скобелев С.П. // Радиотехника. 1990. № 10. С. 44.
- Skobelev S.P. // IEEE Antennas and Propagation Magazine. 1998. V. 40. № 2. P. 39.
- Bankov S.E., Bugrova T.I. // Microwave and Optical Technol Lett. 1993. V. 6. № 13. P. 782.
- Банков С.Е., Грачев Г.Г. // РЭ. 2014. Т. 59. № 2. С. 132.
- Bankov S.E., Kaloshin V.A., Frolova E.V. // Proc. Progress in Electromagnetics Research Symp. (PIERS 2009). Moscow. 18–21 Aug. 2009. Cambridge MA: The Electromagnetic Academy, 2009. Pt. 1. P. 443.
- Бaнкoв C.E. // PЭ. 2009. T. 54. № 10. C. 1157.
- Skobelev S.P., Vyazigin A.S. // Electron. Lett. 1993. V. 29. № 15. P. 1326.
- Harrington R.F., Mautz J.R. // IEEE Trans. 1972. V. AP-20. № 4. P. 446.
- Скобелев С.П., Япарова А.А. // РЭ. 2007. Т. 52. № 3. С. 311.
- Panduro M., Rio-Bocio C. /// Proc. 3rd Europ. Conf. on Antennas and Propagation (EuCAP). Berlin. 23–27 Mar. 2009. N.Y.: IEEE, 2009. P. 3109.
- Abadi S.M.A.M.H., Nader B.// USNC-URSI Radio Sci. Meeting. Lake Buena Vista. Jul. 7–13, 2013. N.Y.: IEEE, 2013. P. 66.
- Petrolati D., Angeletti P., Toso G. // IEEE Trans. 2014. V. AP-62. № 4. P. 1769.
- Avser B., Frazita R.F., Rebeiz G.M. // IEEE Trans. 2018. AP-66. № 5. P. 2401.
Supplementary files

















