Повышение быстродействия цифровых устройств при использовании методики ASMD-FSMD с помощью операторов неблокирующего назначения
- Авторы: Соловьев В.В.1, Климович А.С.1
-
Учреждения:
- Белостокский технологический университет
- Выпуск: Том 69, № 3 (2024)
- Страницы: 243-252
- Раздел: ТЕОРИЯ И МЕТОДЫ ОБРАБОТКИ СИГНАЛОВ
- URL: https://journal-vniispk.ru/0033-8494/article/view/266083
- DOI: https://doi.org/10.31857/S0033849424030059
- EDN: https://elibrary.ru/JVEISW
- ID: 266083
Цитировать
Полный текст
Аннотация
Рассмотрена методика ASMD-FSMD проектирования цифровых устройств, которая заключается в построении блок-схемы автомата с трактом обработки данных (algorithmic state machine with datapath – ASMD), описывающей поведение устройства, и в создании кода проекта на языке Verilog в виде конечного автомата с трактом обработки данных (finite state machine with datapath – FSMD). Одним из направлений развития методики ASMD-FSMD является использование особенностей языка описания аппаратуры (hardware description language – HDL). Выдвинута гипотеза: в методике ASMD-FSMD возможно применение нескольких операторов неблокирующего назначения к одной и той же переменной в одном такте синхронизации, что приведет к увеличению быстродействия устройства. Выдвинутая гипотеза исследована при проектировании синхронных умножителей, реализующих классические алгоритмы умножения c и d. Экспериментальные исследования подтвердили справедливость выдвинутой гипотезы, при этом быстродействие умножителей увеличивается в два-три раза, а стоимость реализации в большинстве случаев уменьшается по сравнению с традиционным подходом.
Полный текст
Введение
Традиционно проектируемое цифровое устройство принято представлять в виде операционного устройства (datapath) и устройства управления (controller или control unit), которые обычно проектируются отдельно: операционное устройство – в виде совокупности стандартных функциональных узлов (регистров, шин, мультиплексоров и др.), а устройство управления – в виде конечного автомата (finite state machine, FSM).
В работе [1] было предложено объединить вместе операционное и управляющее устройства и представить как конечный автомат с трактом обработки данных (finite state machine with datapath – FSMD). Модель FSMD быстро стала популярной, в работе [2] приведены FSMD для синхронных и асинхронных проектов. Модель FSMD оказалась очень удобной для проверки эквивалентности двух схем, полученных в результате синтеза или различных проектных преобразований [3, 4]. В [5] предложено цифровую систему представлять в виде сети FSMD, которая приводит к реализации аппаратуры, свободной от гонок.
Общая модель FSMD не всегда удобна при проектировании конкретных приложений, поэтому в ряде работ предлагаются расширения FSMD: для представления архитектуры процессора и ASIC [6] (application-specific integrated circuit), для синхронного доступа к памяти [7], для программ обработки массивов [8]. Уменьшение потребляемой мощности FSMD путем декомпозиции рассматривается в [9], а путем стробирования – в [10]. Эффективности FSM и FSMD сравниваются в работе [11].
Благодаря своей наглядности блок-схемы автоматов (algorithmic state machine, ASM) получили широкое распространение для представления алгоритма функционирования FSM. Впервые ASM были предложены в [12] как альтернатива графам автоматов. В [13] рассматривается реализация ASM на PROM, FPLA и мультиплексорах. В [14] предлагаются методы минимизации числа вершин ASM. В [15] описывается инструмент ABELITE синтеза контроллеров, основанных на ASM.
Традиционно ASM используются для представления алгоритма функционирования устройства управления, т.е. FSM. В [16] предложено ASM использовать как для описания поведения устройства управления, так и для описания операций, выполняемых в операционном устройстве. Такая ASM получила название блок-схема автомата с трактом обработки данных (algorithmic state machine with datapath, ASMD). Диаграммы ASMD в последнее время все чаще применяются в проектах на FPGA: при реализации промышленных систем управления [17], для реализации функции asin с помощью алгоритма CORDIC [18], при аппаратной реализации криптографического алгоритма AES [19], при проектировании универсального асинхронного приема-передатчика UART [20] и др.
Методика ASMD-FSMD проектирования цифровых устройств впервые представлена в [21]. В методике ASMD-FSMD предложено описывать код проекта на языке Verilog непосредственно по схеме ASMD в виде FSMD. Сравнение методики ASMD-FSMD с традиционным подходом в случае использования в качестве устройства управления автоматов типа Мили и Мура приведено в [22]. В [23] рассматривается использование методики ASMD-FSMD для проектирования устройств цифровой обработки сигналов.
Главным достоинством методики ASMD-FSMD является значительное сокращение времени разработки проектов (в пять-семь раз). Кроме того, использование методики ASMD-FSMD позволяет в большинстве случаев уменьшить стоимость реализации и увеличить быстродействие проектов по сравнению с традиционным подходом. Одним из направлений развития методики ASMD-FSMD является использование особенностей языка описания аппаратуры (hardware description language, HDL).
Цель данной работы – увеличить быстродействие цифровых устройств с помощью использования в методике ASMD-FSMD операторов неблокирующего назначения языка Verilog [24].
1. Методика ASMD-FSMD
Разработка цифровых устройств с помощью методики ASMD-FSMD заключается в построении схемы ASMD поведения устройства и создании кода проекта в виде FSMD на языке Verilog.
Схема ASMD состоит из блоков ASMD, каждый из которых описывает поведение FSMD в одном состоянии в течение одного такта синхронизации (рис. 1). Блок ASMD включает одну вершину состояния (прямоугольник) и может иметь несколько условных вершин (ромбов) и вершин выходов по условию (овалов), причем ромбы могут как предшествовать овалам, так и следовать после овалов. Блок ASMD имеет только один вход, который является входом в вершину состояния, и может иметь один или несколько выходов. Входы и выходы вершин соединяются с помощью дуг. Обратные связи запрещены внутри блока ASMD. Циклы алгоритма и ждущие состояния в схеме ASMD реализуются с помощью внешних (по отношению к блоку ASMD) обратных связей.
Вблизи вершины состояния записывается имя состояния FSMD (например, S1). В случае FSMD типа Мура внутри вершины состояния (прямоугольника) записываются операции, выполняемые в данном состоянии FSMD (outputs). В случае FSMD типа Мили в вершинах выхода по условию (овалах) записываются операции, выполняемые на данном переходе FSMD (conditional outputs). В условных вершинах (ромбах) записываются логические выражения (condition_1, condition_2, …). Выходы условной вершины обозначаются значениями 0 и 1, которые соответствуют переходам в случае ложного или истинного значения логического выражения. В качестве операций, записываемых в прямоугольниках и овалах, а также в качестве логических выражений могут использоваться любые операции и логические выражения, допустимые в HDL (в нашем случае в языке Verilog).
Рис. 1. Блок ASMD.
Схема ASMD представляет собой композицию соединенных между собой блоков ASMD. При этом каждый выход любой вершины ASMD может быть соединен только с одним входом другой вершины, т.е. ветвление алгоритма возможно только в условных вершинах.
Код проекта на языке Verilog строится непосредственно по созданной схеме ASMD. Вначале выполняются необходимые объявления переменных (внутренних регистров устройства) и состояний FSMD. Каждый блок ASMD (состояние FSMD) описывается в виде процедурного блока begin…end. Условные вершины описываются с помощью операторов if. Присваивание значений переменным описывается с помощью операторов неблокирующего назначения (<=). Операции, выполняемые в прямоугольниках (для FSMD Мура) описываются в начале блока begin…end, а операции, выполняемые в овалах (для FSMD Мили) описываются в соответствующих местах операторов if (при этом возможно использование операторных скобок begin…end).
2. Суть предлагаемого подхода
Очевидно, что для увеличения быстродействия проекта необходимо минимизировать число состояний FSMD в циклах алгоритма, т.е. в цепях обратной связи ASMD. Пусть с данными, находящимися в регистре (т.е. со значением переменной v), необходимо выполнить несколько последовательных действий: например, сложить содержимое регистра v с содержимым другого регистра w, результат запомнить в исходном регистре (v = v + w), сдвинуть содержимое регистра влево или вправо на несколько разрядов (v = v << 1) и др.
При традиционном подходе для хранения значения переменной необходимо использовать сдвиговый регистр. В этом случае, чтобы загрузить в сдвиговый регистр некоторое значение (результат сложения) и сдвинуть содержимое регистра, необходимо два такта синхронизации: один – для загрузки в регистр внешних данных, а второй – для сдвига содержимого регистра.
Возникает вопрос: а нельзя ли эти действия выполнить за один такт синхронизации. Предпосылкой для такого предположения является то, что в одном блоке ASMD можно использовать несколько вершин выходов по условию (овалов). Кроме того, язык Verilog предоставляет операторы неблокирующего назначения (<=), которые не препятствуют выполнению других операторов в одном и том же процедурном блоке. Отметим также, что для FSMD Мили в одном блоке ASMD можно проверять несколько логических выражений и в зависимости от результатов этих проверок выполнять различные операции с одними и теми же переменными, записывая операции в различных овалах. Другими словами, вопрос в том, можно ли несколько операций с одной и той же переменной выполнять в одном блоке ASMD.
Гипотеза. Использование операторов неблокирующего назначения языка Verilog в методике ASMD-FSMD позволяет выполнить несколько операций с одной и той же переменной за один такт синхронизации, что приводит к увеличению быстродействия устройства, по сравнению с традиционным подходом.
3. Пример использования методики ASMD-FSMD для проектирования синхронного умножителя
Известны следующие классические методы умножения, по которым строятся синхронные умножители [25]:
алгоритм a: когда проверяется младший разряд множителя, множитель сдвигается вправо, а множимое – влево;
алгоритм b: когда проверяется старший разряд множителя, множитель сдвигается влево, а множимое – вправо;
алгоритм c: когда проверяется старший разряд множителя, множитель и частные произведения сдвигаются влево;
алгоритм d: когда проверяется младший разряд множителя, множитель и частные произведения сдвигаются вправо.
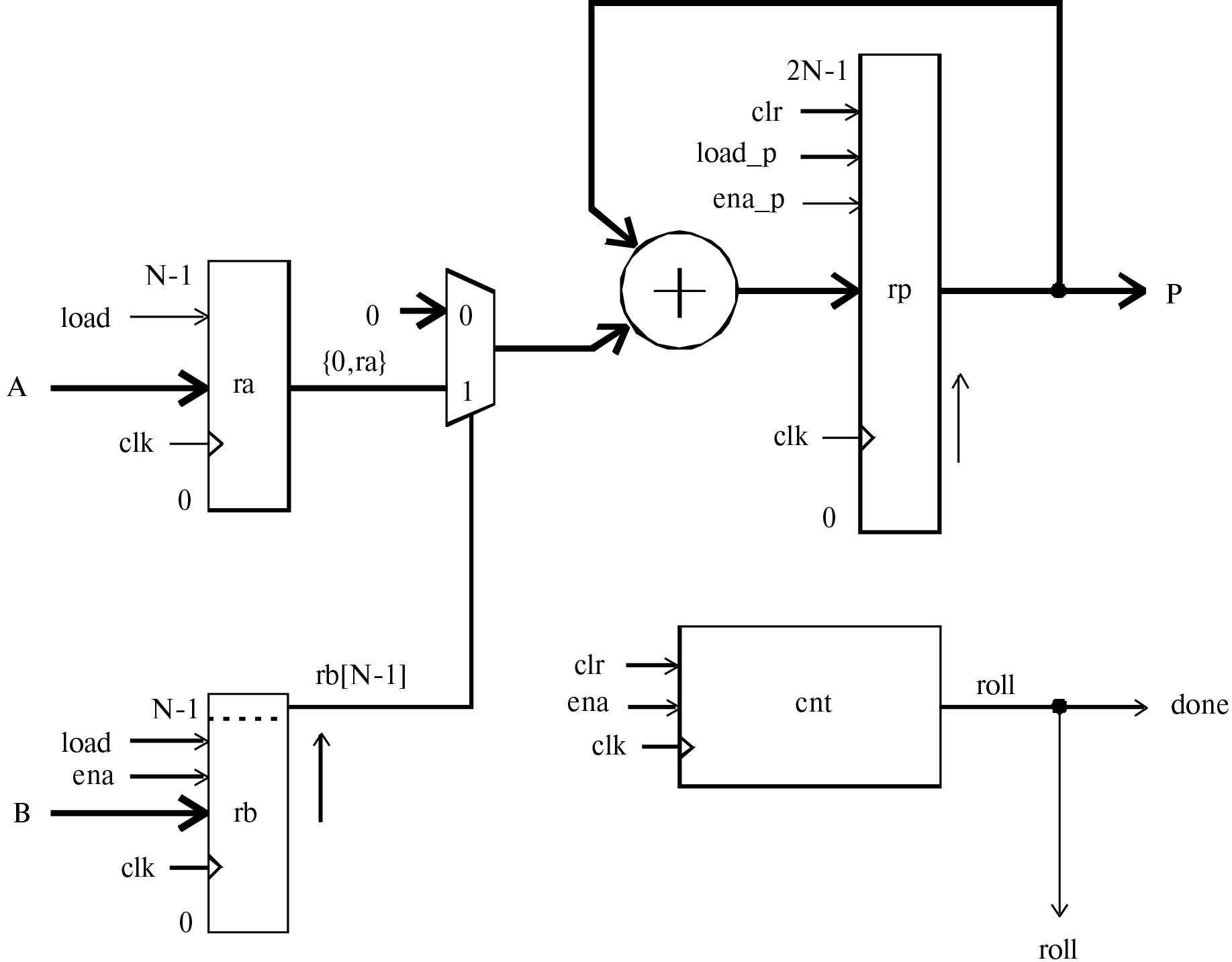
Для проверки нашей гипотезы рассмотрим алгоритм умножения c. Операционное устройство и конечный автомат в случае традиционного подхода показаны на рис. 2 и 3 соответственно.
Значения чисел A и B поступают на вход операционного устройства. На выходах операционного устройства формируется произведение P и сигнал done, указывающий на окончание процесса умножения. Значение множимого A (см. рис. 2) загружается в регистр ra, значение множителя B загружается в сдвиговый регистр rb; произведение P формируется в сдвиговом регистре rp. Сумматор выполняет сложение содержимого регистра rp с множимым A или с нулем. Мультиплексор служит для выбора второго операнда сумматора. Счетчик cnt формирует внутренний сигнал обратной связи roll, совпадающий с сигналом done, единичное значение которого указывает на окончание процесса умножения.
Рис. 2. Операционное устройство синхронного умножителя c.
Рис. 3. Устройство управления синхронного умножителя c в виде графа конечного автомата типа Мили.
Процесс умножения чисел A и B, начинается с установки сигнала run. Конечный автомат FSM (см. рис. 3) на основании значений сигналов run и roll формирует необходимые значения следующих управляющих сигналов: load – для загрузки в регистры значений умножаемых чисел A и B; load_p – для загрузки результата сложения в регистр rp; clr – для сброса регистра rp и счетчика cnt; ena – для разрешения операции сдвига содержимого регистра rb и увеличения значения счетчика cnt; ena_p – для разрешения операции сдвига содержимого регистра rp. Умножитель также управляется сигналом синхронизации clk и сигналом сброса reset.
В состоянии S0 конечный автомат ожидает прихода сигнала run, который запускает процесс умножения путем перехода в состояние S1, при этом формируются сигналы load и clr.
Для загрузки результатов суммирования в регистр rp и сдвига содержимого регистра rp требуется два такта синхронизации, поэтому одному циклу умножения соответствуют два состояния: S1 и S2. При переходе из состояния S1 в состояние S2 в регистр rp по сигналу load_p загружается результат суммирования, а по сигналу ena выполняется сдвиг содержимого регистра rb. При переходе из состояния S2 в состояние S1 по сигналу ena_p содержимое регистра rp сдвигается влево. Процесс умножения заканчивается (FSM переходит в состояние S0) после формирования сигнала roll.
Таким образом, при традиционном подходе умножение N-битовых чисел A и B с помощью алгоритма с выполняется за n = 2N + 1 тактов синхронизации.
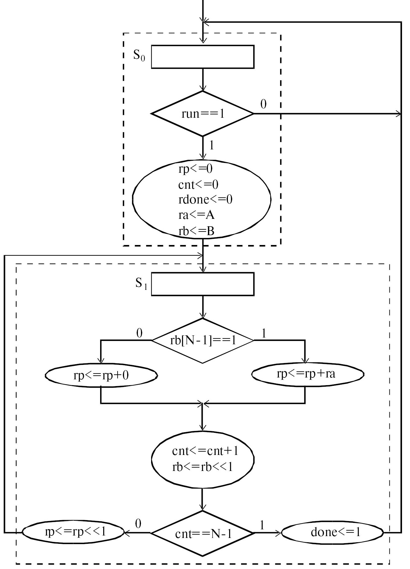
Схема ASMD алгоритма умножения c (рис. 4) состоит из двух блоков ASMD, соответствующих состояниям S0 и S1 FSMD Мили. В состоянии S0 ожидается единичное значение сигнала run, при его установке выполняется инициализация переменных. Состояние S1 соответствует циклу умножения. При rb[N–1] = 1 к содержимому регистра rp добавляется значение множимого (в противном случае ничего не добавляется). Затем увеличивается значение счетчика cnt и выполняется сдвиг влево содержимого регистра rb. В этом же блоке ASMD проверяется значение счетчика cnt. Если cnt = N–1, то устанавливается флаг done и процесс умножения заканчивается, иначе содержимое регистра rp сдвигается влево и цикл умножения повторяется.
Отметим, что в одном блоке ASMD выполняется увеличение значения и сдвиг содержимого регистра rp, а также увеличение значения счетчика cnt и сравнение этого значения с величиной N–1. Таким образом, при использовании методики ASMD-FSMD умножение N-битовых чисел A и B по алгоритму с выполняется за n = N + 1 тактов синхронизации.
Непосредственно по схеме ASMD на рис. 4 можно записать следующий код FSMD на языке Verilog проекта mult_c_Mealy_FSMD синхронного умножителя, реализующего алгоритм умножения c:
module mult_c_Mealy_FSMD
#(parameter N=4) // размер операндов
(input clk,reset,run, // сигналы управления
input [N-1:0] a,b, // множимое a и множитель b
output reg [2*N-1:0] p, // произведение p
output reg done); // флаг окончания умножения
reg [2*N-1:0] rp; // объявление регистров
reg [N-1:0] ra,rb;
reg [N:0] cnt; // счетчик
localparam [0:0] s0=0,s1=1; // состояния FSMD
reg [0:0] state; // переменная состояний
always @(posedge clk, negedge reset) // описание поведения FSMD
if(!reset) state <= s0; // сброс FSMD
else
case (state)
s0: if(run) begin // описание первого блока ASMD
rp = 0; cnt <= 0; done <= 0;
ra <= a;
rb <= b;
state <= s1;
end
else state <= s0;
s1: begin // описание второго блока ASMD
if(rb[N-1])rp = rp + ra;
cnt <= cnt + 1'b1;
rb <= rb << 1;
if (cnt == N-1) begin
done <= 1'b1;
p <= rp;
state <= s0;
end
else begin
rp = rp << 1;
state <= s1;
end
end
default: state <= s0;
endcase
endmodule
Рис. 4. Схема ASMD алгоритма умножения c. Результаты моделирования проекта mult_c_Mealy_FSMD в системе Quartus Prime приведены на рис. 5. Видно, что умножение 4-битовых чисел действительно выполняется за пять тактов синхросигнала clk. Для сравнения на рис. 6 приведены результаты моделирования синхронного умножителя, реализующего алгоритм умножения c, который был спроектирован по традиционной технологии. Как видно, умножение 4-битовых чисел выполняется за девять тактов синхронизации.
Таким образом, наша гипотеза – использование операторов неблокирующего назначения языка Verilog в методике ASMD-FSMD позволяет выполнить несколько операций с одной и той же переменной за один такт синхронизации и увеличить быстродействие устройства – полностью подтвердилась.
Отметим, что возможность выполнения нескольких операций с одной и той же переменной за один такт синхронизации объясняется особенностями реализации компилятором языка Verilog операторов неблокирующего назначения.
4. Экспериментальные исследования
Исследование эффективности методики ASMD-FSMD проводили при реализации на FPGA семейства Cyclone IV E с помощью системы Quartus Prime версии 18.1 алгоритмов умножения c и d. При описании алгоритма d схемой ASMD в одном блоке ASMD выполняется добавление к содержимому регистра rp значения регистра ra, а также сдвиг вправо регистра rp.
Алгоритмы умножения c и d были реализованы с помощью традиционного подхода в виде операционного устройства и устройства управления, а также с помощью методики ASMD-FSMD. Проекты исследовались с шириной входных слов 4, 8, 16, 32, 64 и 128 битов. Результаты экспериментальных исследований приведены в табл. 1.
Рис. 5. Результаты моделирования умножителя, спроектированного по методике ASMD-FSMD (а) и построенного по традиционной методике (б).
Анализ табл. 1 показывает, что использование методики ASMD-FSMD позволяет увеличить быстродействие алгоритма c в среднем в 1.96 раза (для примера, mult_c_4 в 1.99 раза) и алгоритма d в 2.45 раза (для примера, mult_c_16 в 2.96 раза). Кроме того, методика ASMD-FSMD FSMD позволяет для алгоритма d уменьшить стоимость реализации в среднем в 1.23 раза (для примера, mult_c_16 в 1.31 раза). Увеличение быстродействия в результате применения методики ASMD-FSMD можно также видеть на рис. 6.
Методику ASMD-FSMD также исследовали с помощью системы Vivado версии 2018.2 на FPGA семейства Kintex UltraScale при реализации алгоритмов умножения c и d. Результаты исследований приведены в табл. 2.
Анализ табл. 2 показывает, что использование методики ASMD-FSMD позволяет для алгоритма c увеличить быстродействие в среднем в 1.98 раза (для примера, mult_c_128 в 2.05 раза) и уменьшить стоимость реализации в 1.18 раза (для примера, mult_c_64 в 1.56 раза). Для алгоритма d быстродействие увеличивается в среднем в 2.10 раза (для примера, mult_d_4 в 2.38 раза), а стоимость реализации уменьшается в 1.59 раза (для примера, mult_d_128 в 1.96 раза). Увеличение быстродействия и уменьшение стоимости реализации в результате применения методики ASMD-FSMD в системе Vivado можно также видеть на рис. 7 и 8 соответственно.
Таким образом, справедливость выдвинутой гипотезы подтвердилась результатами экспериментальных исследований для компиляторов двух популярных систем проектирования: Quartus фирмы Intel и Vivado фирмы Xilinx. При этом наблюдается не только увеличение быстродействия, но также в ряде случаев уменьшение стоимости реализации. С большой вероятностью можно ожидать, что использование методики ASMD-FSMD будет также эффективно и для других систем проектирования, а также для других языков проектирования, например, VHDL.
Заключение
Таким образом, в рамках применения методики ASMD-FSMD к реализации синхронных умножителей исследована возможность использования в одном блоке ASMD нескольких операторов неблокирующего назначения языка Verilog к одной и той же переменной с целью увеличения быстродействия.
Таблица 1. Результаты исследования реализации алгоритмов умножения c и d в системе Quartus
Пример | Параметр | |||||
LT | LA | LT/LA | tT | tA | tT/tA | |
mult_c_4 | 35 | 35 | 1.00 | 40.25 | 20.22 | 1.99 |
mult_c_8 | 60 | 65 | 0.92 | 93.11 | 47.82 | 1.95 |
mult_c_16 | 112 | 138 | 0.81 | 183.55 | 97.72 | 1.88 |
mult_c_32 | 208 | 270 | 0.77 | 452.46 | 238.75 | 1.98 |
mult_c_64 | 405 | 540 | 0.75 | 1267.69 | 639.39 | 1.98 |
mult_c_128 | 793 | 1006 | 0.79 | 8216.11 | 4200.59 | 1.96 |
mult_d_4 | 32 | 29 | 1.10 | 41.77 | 20.67 | 2.02 |
mult_d_8 | 58 | 48 | 1.21 | 82.48 | 36.41 | 2.27 |
mult_d_16 | 98 | 75 | 1.31 | 159.26 | 53.86 | 2.96 |
mult_d_32 | 176 | 141 | 1.25 | 410.87 | 158.33 | 2.59 |
mult_d_64 | 338 | 271 | 1.25 | 940.51 | 355.62 | 2.64 |
mult_d_128 | 663 | 528 | 1.26 | 4851.80 | 2178.69 | 2.23 |
Примечания: mult_c_N и mult_d_N – проекты, реализующие алгоритмы умножения c и d соответственно; N – ширина входных слов умножителей в битах; LT и LA – число используемых логических элементов FPGA (стоимость реализации) в случае традиционного подхода и при использовании методики ASMD-FSMD соответственно; tT и tA – время выполнения операции умножения в наносекундах в случае традиционного подхода и при использовании методики ASMD-FSMD; LT/LA и tT/tA – отношения соответствующих параметров.
Рис. 6. Коэффициенты (число раз) увеличения быстродействия для каждого примера в системе Quartus.
Показано, что в одном блоке ASMD можно применять несколько операторов неблокирующего назначения к одной и той же переменной. При этом все действия в одном блоке ASMD выполняются за один такт синхронизации, что приводит к значительному увеличению быстродействия устройства, а в некоторых случаях и к уменьшению стоимости реализации.
Экспериментальные исследования показали, что применение методики ASMD-FSMD для реализации синхронных умножителей позволило увеличить быстродействие в два-три раза и в большинстве случаев уменьшить стоимость реализации, в некоторых случаях почти в два раза.
Таблица 2. Результаты исследования реализации алгоритмов умножения c и d в системе Vivado
Пример | Параметр | |||||
LT | LA | LT/LA | tT | tA | tT/tA | |
mult_c_4 | 19 | 23 | 0.83 | 74.56 | 38.30 | 1.95 |
mult_c_8 | 35 | 33 | 1.06 | 138.79 | 68.59 | 2.02 |
mult_c_16 | 66 | 65 | 1.02 | 275.55 | 145.52 | 1.89 |
mult_c_32 | 132 | 90 | 1.47 | 589.23 | 299.41 | 1.97 |
mult_c_64 | 267 | 171 | 1.56 | 1241.75 | 629.66 | 1.97 |
mult_c_128 | 528 | 462 | 1.14 | 2537.88 | 1239.05 | 2.05 |
mult_d_4 | 20 | 13 | 1.54 | 89.49 | 37.54 | 2.38 |
mult_d_8 | 36 | 24 | 1.50 | 157.24 | 69.26 | 2.27 |
mult_d_16 | 65 | 41 | 1.59 | 305.59 | 145.28 | 2.10 |
mult_d_32 | 124 | 90 | 1.38 | 619.21 | 307.82 | 2.01 |
mult_d_64 | 267 | 170 | 1.57 | 1216.07 | 629.85 | 1.93 |
mult_d_128 | 525 | 268 | 1.96 | 2466.98 | 1288.97 | 1.91 |
Рис. 7. Коэффициенты (число раз) увеличения быстродействия для каждого примера в системе Vivado.
Рис. 8. Коэффициенты (число раз) уменьшения стоимости реализации для каждого примера в системе Vivado.
Авторы заявляют об отсутствии конфликта интересов.
Финансирование работы
Работа выполнена при частичной финансовой поддержке Белостокского технологического университета (Белосток, Польша, грант WZ/WI-III/5/2023).
Об авторах
В. В. Соловьев
Белостокский технологический университет
Автор, ответственный за переписку.
Email: valsol@mail.ru
Польша, ул. Вейска, 45А, Белосток, 15-351
А. С. Климович
Белостокский технологический университет
Email: valsol@mail.ru
Польша, ул. Вейска, 45А, Белосток, 15-351
Список литературы
- Gajski D.D., Dutt N.D., Wu A.C., Lin S.Y. High-Level Synthesis: Introduction to Chip and System Design. Boston: Kluwer, 1992.
- Auletta R., Reese B., Traver C. // Proc. Int. Conf.on Computer Design ICCD’93. Cambridge (МА). 3–6 Oct. 1993. N.Y.: IEEE, 1993. P. 178.
- Karfa C., Sarkar D., Mandal C. // IEEE Trans.2010. V. CAD-29. №. 3. P. 479.
- Hu J., Wang G., Chen G., Wei X. // IEEE Access. 2019. V. 7. P. 183435.
- Schaumont P., Shukla S., Verbauwhede I. // Proc.Design Automation & Test in Europe Conf. Verona. 11–14 Jul. 2005. N.Y.: IEEE, 2006. V. 1. P. 6.
- Zhu J., Gajski D.D. // Proc. 7th Int. Workshop on Hardware/Software Codesign CODES’99. Rome. 3 Mar. 1999. N.Y.: IEEE, 1999. P. 121.
- Kavvadias N., Masselos K. // Proc. Int. Conf. onApplication-Specific Systems, Architectures and Processors. Delft. 9–11 Jul. 2012. N.Y.: IEEE, 2012. P. 157.
- Banerjee K., Sarkar D., Mandal C. // IEEE Trans. 2014. V. CAD-33. № 12. P. 2015.
- Hwang E., Vahid F., Hsu Y.C. // Proc. Int. Conf. on Design, Automation and Test in Europe. Munich. 9–12 Mar. 1999. P. 7.
- Abdullah A.C., Ooi C.Y., Ismail N.B., Mohammed N.B. // Proc. Int. Symp. On Circuits andSystems (ISCAS). Montreal. 22–25 May 2016. N.Y.: IEEE, 2016. P. 1942.
- Babakov R., Barkalov A., Titarenko L. // Proc. Int. Conf. on The Experience of Designing and Application of CAD Systems in Microelectronics (CADSM). Lviv. 21–25 Feb. 2017. N.Y.: IEEE, 2017. P. 203.
- Clare C.R. Designing logic systems using state machines. N.Y.: McGraw-Hill Book Company, 1973.
- Green D.H., Chughtai M.A. // IEE Proc. E-Computers and Digital Techniques. 1986. V. 133. № . 4. P. 194.
- Baranov S. // Proc. Int. Conf. EUROMICRO.Vasteras. 27–27 Aug. 1998. N.Y.: IEEE, 1998. V. 1. P. 176.
- Jenihhin M., Baranov S., Raik J., Tihhomirov V.//Proc. Int. Conf. Latin American Test Workshop (LATW). Quito. 10–13 Apr. 2012. N.Y.: IEEE. 2012. P. 1.
- Ciletti M.D. Advanced digital design with the Verilog HDL. New Delhi: Prentice Hall of India, 2005.
- Martín P., Bueno E., Rodríguez F.J., Sáez V. // Proc. Annual Conf. IEEE Industrial Electronics. Porto.3–5 Nov. 2009. N.Y.: IEEE. P. 2811.
- Saha A., Ghosh A., Kumar K.G. // Proc. Int. Conf. on Advances in Science and Technology. Bangkok.19–22 Jan. 2017. Bangkok: Elsevier, 2017. P. 138.
- Burciu P. // J. Electrical Engineering, Electronics, Control and Computer Science. 2019. V. 5. № . 3. P. 1.
- Sowmya K.B., Shreyans G., Vishnusai R.T. // Proc.Int. Conf. on Communication and Electronics Systems. Coimbatore. 10–12 Jun. 2020. N.Y.: IEEE, 2020. P. 176.
- Salauyou V. // Proc. Int. Conf. on Dependabilityand Complex Systems. Wroclaw, Poland, June 28 – July 2. Cham: Springer, 2021. P. 391.
- Salauyou V., Klimowicz A. // Proc. Int. Conf. on Computer Information Systems and Industrial Management. Elk, Poland, 24–26 Sept. 2021. Cham: Springer, 2021. P. 431.
- Соловьев В.В. // РЭ. 2021. Т. 66. № 12. С. 1178.
- Соловьев В.В. Язык Verilog в проектировании встраиваемых систем на FPGA. М.: Горячая линия–Телеком, 2020.
- Соловьев В.В. Основы языка проектирования цифровой аппаратуры Verilog. 2-е изд. М.: Горячая линия–Телеком, 2021.
Дополнительные файлы











