Интеграция турбодетандеров в реакторные блоки процессов дегидрирования легких алканов
- Authors: Утемов А.В.1, Матвеева А.Н.2, Сладковская Е.В.1, Мурзин Д.Ю.3, Сладковский Д.А.1
 - 
							Affiliations: 
							
- Санкт-Петербургский государственный технологический институт (технический университет)
 - Физико-технический институт им. А.Ф. Иоффе РАН
 - Университет Або Академи
 
 - Issue: Vol 58, No 3 (2024)
 - Pages: 391-401
 - Section: Articles
 - Published: 22.11.2024
 - URL: https://journal-vniispk.ru/0040-3571/article/view/271089
 - DOI: https://doi.org/10.31857/S0040357124030134
 - EDN: https://elibrary.ru/bvgnza
 - ID: 271089
 
Cite item
Full Text
Abstract
Выполнен анализ эффективности новых схем интеграции турбодетандеров в системы нагрева газосырьевой смеси различных процессов дегидрирования легких олефинов. Выполнены теоретические расчеты энергозатрат рассматриваемых схем. Так, в энерготехнологической схеме необходимо увеличение тепловой нагрузки, при этом практически вся добавленная тепловая энергия преобразуется в электрическую, что характеризует предлагаемые схемы как высокоэффективный способ производства электроэнергии собственной выработки на нефтехимическом производстве. Проведена оптимизация совмещенной схемы, и выполнен технико-экономический анализ. В качестве потенциальных рабочих жидкостей процесса совмещенной электрогенерации рассмотрены составы сырьевых потоков наиболее распространенных промышленных процессов дегидрирования легких алканов.
Full Text
ВВЕДЕНИЕ
Дегидрирование является важным процессом для получения олефинов, представляющих большую ценность в качестве мономеров для производства синтетического каучука и пластмасс, синтеза высокооктановых компонентов бензина и других ценных химических продуктов. Процессы дегидрирования проводятся при давлениях, близких к атмосферным, что требует компримирования газообразных продуктов для их последующего разделения методами абсорбции и экстрактивной ректификации. Это обуславливает значительные затраты электроэнергии в процессе. Доля электроэнергии в общих эксплуатационных расходах процесса Oleflex может достигать 50%, что является второй составляющей в себестоимости продукции после сырья [1].
В условиях постоянно растущих тарифов на энергоресурсы проблема генерации электроэнергии непосредственно на нефтехимическом предприятии становится особенно актуальной. Одним из направлений производства электроэнергии на предприятиях нефтепереработки и нефтехимии является интеграция в технологические производственные процессы систем генерации, работающих по принципу органического цикла Ренкина (ОЦР), позволяющих преобразовать низкопотенциальное тепло отходящих потоков в электроэнергию. Наиболее предпочтительными процессами для интеграции ОЦР являются процессы разделения смесей. Был проведен ряд исследовательских работ по оценке эффективности интеграции подобной системы в схему теплообменных аппаратов установки первичной переработки нефти [2, 3].
Известен принцип, аналогичный ОЦР, где турбодетандер интегрируется в нижнюю часть ректификационной колонны и позволяет использовать в качестве рабочей жидкости кубовый продукт ректификационной колонны [4]. Повышение давления в испарителе с дальнейшей установкой детандера по потоку позволяет значительно повысить эффективность работы генерирующей установки. В случае достаточно эффективной работы дополнительно устанавливаемого в систему насоса и детандера, а также отсутствия тепловых потерь, КПД установки генерации, интегрированной в ректификационную колонну, оказывается близким к 100%.
На основе идей интеграции турбодетандерных установок в процессы ректификации в работе авторов [5] были предложены энерготехнологические схемы на базе реакторных блоков химико-технологических процессов, в частности для каталитического риформинга и пиролиза нафты. Базовой идеей является интеграция турбодетандера в систему нагрева газосырьевой смеси реакторов, работающих при пониженных давлениях и высоких температурах.
В числе процессов, пригодных для интеграции турбодетандерной системы генерации электроэнергии, в данной статье рассматривается процесс дегидрирования легких алканов, в частности изобутана в изобутилен. Коммерческие процессы дегидрирования изобутана (процесс Oleflex компании UOP, а также отечественный процесс НПО “Ярсинтез”) предполагают сравнительно высокий расход рециркулирующего изобутана на испарение перед подачей в реактор, что создает возможность эффективной интеграции турбодетандерной установки в технологический процесс.
Целью настоящей работы является подробный анализ эффективности новых схем интеграции турбодетандеров в схему нагрева газосырьевой смеси процессов дегидрирования легких алканов с учетом особенностей различных промышленных технологий дегидрирования по схемам НПО “Ярсинтез” и UOP Oleflex.
АНАЛИЗ БАЗОВОЙ СХЕМЫ ПРОЦЕССА ДЕГИДРИРОВАНИЯ ИЗОБУТАНА
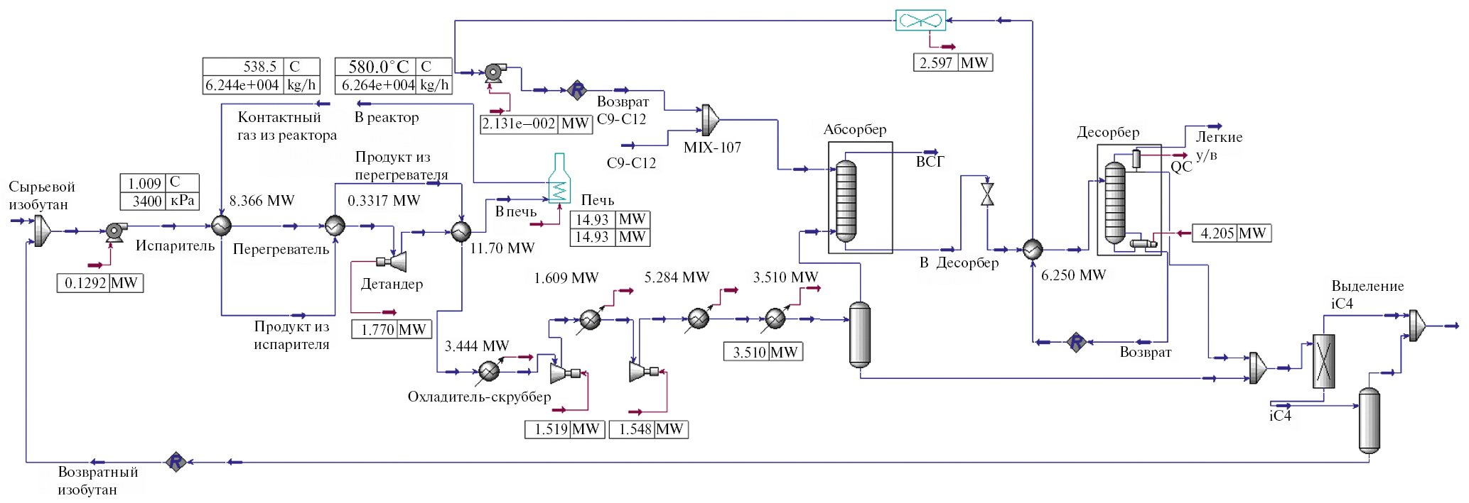
Описание базовой схемы. Технологическая схема процесса синтеза легких олефинов в реакторе с кипящим слоем представлена на рис. 1. Дегидрирование алканов осуществляется в реакторе с кипящим слоем микросферического алюмохромового катализатора КДМ либо алюмохромового катализатора ИМ-2201 (ЗАО “Каучук” г. Стерлитамак) при температуре процесса 540–600°С и избыточном давлении 0.05–0.17 МПа. Катализатор непрерывно циркулирует между реактором 3 и регенератором 4, регенерация катализатора осуществляется при температуре 650°С и включает в себя стадии выжига коксовых отложений при смешении с воздухом в верхней части аппарата, а также стадию восстановления катализатора метаном в нижней части. Реакция дегидрирования является эндотермической, до 40% необходимой тепловой энергии вносится в зону реакции с катализатором, перегретым на стадии регенерации, остальное тепло поступает с сырьем, предварительно нагретым в теплообменнике-рекуператоре 1 и печи 2. Контактный газ из реактора охлаждается в парогенераторе 12, рекуператоре 1 и поступает в скруббер 5, где дополнительно охлаждается и промывается от катализаторной пыли. Очищенный газ компримируется в системе 6 и конденсируется в теплообменнике 7. Несконденсированные углеводороды С4–С5 поглощаются смесью углеводородов С9–С12 в абсорбере 9, затем отгоняются в десорбере 10 и вместе с жидким продуктом из сепаратора 8 направляются на выделение изобутилена и возвратного изобутана. Отходящий газ из регенератора 4 после охлаждения в парогенераторе 13 дополнительно очищается в циклоне 11 и сбрасывается в атмосферу после дополнительной промывки и охлаждения в скруббере 5, аналогичном линии очистки контактного газа [6].

Рис. 1. Принципиальная схема реакторного блока процесса дегидрирования НПО “Ярсинтез”.
Оценка энергетических затрат реакторного блока. Определение энергетических затрат реакторного блока производилось с использованием программного пакета Aspen Hysys и термодинамического пакета Peng-Robinson. Исходные данные для моделирования процесса были взяты из ранее опубликованных работ [7, 8]. Состав контактного газа на выходе из реакторного блока, а также выход кокса на пропущенный изобутан были определены на основании экспериментальных исследований, представленных в работе [9]. Суммарный тепловой эффект реакций дегидрирования был оценен на основании упрощенной модели [9].
Упрощение схемы превращения изобутана использовано исключительно для оценки суммарного теплового эффекта реакции, значение которого не влияет на результаты проводимых расчетов процессов энерготехнологической схемы. Доля тепловой энергии, вносимой в систему с потоком регенерированного катализатора, была принята на основании технической информации о процессе НПО “Ярсинтез” [6]. Адиабатические КПД насосов и компрессора сжатия контактного газа были приняты соответственно 0.75 и 0.84. Определенные на основании вышеуказанных источников технологические параметры реакторного блока приведены в табл. 1. Состав контактного газа, определенный на основании экспериментальных данных о составе продуктов для процессов с микросферическим алюмохромовым катализатором для чистого изобутана, приведен в табл. 2.
Таблица 1. Технологические параметры реакторного блока [6–8]
G, т/ч  | ОСПС, ч–1  | P, МПа  | Tin, °С  | Tout, °С  | LiC4=, % масс.  | SiC4=, % мол.  | XiC4, % мол.  | Lcoke, % масс.  | 
62.7  | 400  | 0.15  | 580  | 538.5  | 41.8  | 88.3  | 48.9  | 0.31  | 
Таблица 2. Компонентный состав сырьевого изобутана и контактного газа [9, 10]
Поток  | H2  | CH4  | C3H8  | C3H6  | i-C4H10  | i-C4H8  | n-C4H10  | C4H8  | 
% масс.  | ||||||||
Сырье  | 0  | 0  | 0.52  | 0.07  | 97.56  | 0.26  | 1.12  | 0.91  | 
Контактный газ  | 1.41  | 1.95  | 2.73  | 1.35  | 48.17  | 42.77  | 1.12  | 0.49  | 
Результаты расчета энергетических затрат реакторного блока базовой схемы процесса представлены на рис. 2. Для дальнейшего рассмотрения термодинамических особенностей исследуемого интеграционного подхода был сделан ряд допущений: гидравлическое сопротивление всех элементов технологической схемы процесса принято равным нулю, поток сырьевого и возвратного изобутана подан при эквивалентной давлению процесса температуре насыщения жидкости. Принятое в расчетах пренебрежение гидравлическим сопротивлением в реакторе и нагревательном оборудовании позволяет выполнить теоретические расчеты эффективности интеграции без привязки к конкретным проектным решениям в реальных установках дегидрирования, где сопротивление печи и теплообменного оборудования должны быть минимальными, поскольку пониженное давление способствует смещению равновесия в сторону образования олефинов.
Рис. 2. Результаты расчета энергетических затрат реакторного блока процесса дегидрирования изобутана.
ИНТЕГРАЦИЯ ТУРБОДЕТАНДЕРНОЙ УСТАНОВКИ В РЕАКТОРНЫЙ БЛОК ДЕГИДРИРОВАНИЯ
На основании модели базовой схемы процесса была разработана модель процесса, совмещенного с турбодетандерной установкой. Совмещенный процесс предполагает добавление в схему дополнительного насоса, турбодетандера, а также изменение теплообменной схемы процесса. Для корректного сравнения совмещенной схемы с базовой объем рекуперированной энергии продуктового потока принят одинаковым для двух случаев. Вид разработанной в Aspen Hysys модели представлен на рис. 3.
Рис. 3. Вид модели, разработанной в Aspen Hysys.
Результат расчета представлен на рис. 4. При сравнении полученной схемы с базовой очевидно, что при выполнении условия одинакового объема тепловой энергии рекуперации установка турбодетандера в линию подачи газосырьевой смеси приводит к увеличению тепловой нагрузки технологической печи для достижения требуемой температуры процесса после расширения газосырьевой смеси в турбодетандере. Адиабатное расширение смеси в турбодетандере подразумевает выработку электроэнергии и рассеивание части энергии потока в виде теплоты. В рассматриваемом идеальном случае при пренебрежении гидравлическими сопротивлениями, механическим КПД приводов насоса и детандера, КПД электрогенератора и тепловыми потерями в окружающую среду необходимый избыток тепловой нагрузки печи становится эквивалентным выработке электроэнергии в турбодетандере ввиду сохранения всего объема энергии потока, не использованного полезно в процессе электрогенерации, в виде тепловой энергии, сообщенной потоку, который по технологическим условиям предполагается догревать в печи до рабочей температуры процесса дегидрирования.
Рис. 4. Схема интеграции турбодетандера в реакторный блок процесса дегидрирования. Анализ энергозатрат.
Наряду с промышленными технологиями дегидрирования изобутилена при повышенном давлении широкое распространение получили процессы получения изобутилена и пропилена из соответствующих алканов при пониженном давлении.
Аналогично методике расчета энергозатрат процесса дегидрирования НПО “Ярсинтез” была проведена оценка выработки электроэнергии при давлении расширения до 25 кПа для процессов, осуществляемых в параллельных реакторах с короткими циклами реакции-регенерации. Выработка электроэнергии составила 2.62 МВт при аналогичных базовой схеме расходе газосырьевой смеси и давлении процесса. Для процесса Oleflex с движущимся слоем катализатора и значительно меньшей скоростью закоксовывания катализатора предполагается осуществление процесса с циркуляцией полученного водорода с его расширением в турбодетандере после отделения от контактного газа [1]. Основываясь на требуемом для проведения процесса синтеза мольном соотношении H2 : C4H10 [11] и аналогичной производительности реакторного блока, выполнен расчет, по результатам которого потенциальный объем вырабатываемой турбодетандером изобутана энергии составил 1.77 МВт в сравнении с уже используемым водородным, позволяющим выработку не более 0.85 МВт при увеличенной из-за необходимости компримирования дополнительного количества водорода потребляемой мощности компрессора контактного газа, которая составила 5.24 МВт.
Рис. 5. Анализ энергозатрат энерготехнологической схемы дегидрирования с использованием реакторов с движущимся слоем катализатора.
Термодинамические аспекты энерготехнологической схемы. При интеграции турбодетандеров в процесс дегидрирования рабочая среда будет определяться свойствами и составом газосырьевой смеси реактора дегидрирования, которая перед турбиной нагревается и испаряется за счет рекуперации тепла потока контактного газа из реактора. Процессы дегидрирования применяются для производства широкого ряда олефинов, а именно пропилена, бутиленов, изобутилена, бутадиена и изопрена. Примерные составы газосырьевых смесей и ряд физических свойств приведены в табл. 3.
Таблица 3. Компонентные составы и свойства сырьевого потока для различных процессов дегидрирования
Процесс  | Газосырьевая смесь (потенциальная рабочая среда турбодетандера)  | |||
Zm, масc. %  | Тc, °С  | Pc, кПа  | ρ0, кг/м3  | |
Производство пропилена 1) Процесс Catofin (CrOx/Al2O3, 600°C, 0.3–1.0 бар) [12] 2) Процесс Oleflex (Pt–Sn/Al2O3 катализатор, 630–650°C, 1.1–2.1 бар) [12]  | 1) >95.0% пропан, <1.7% этан, <3.3% н-бутан, <10 ppm сера [12]  | 97.5  | 4308.5  | 2.01  | 
Производство изобутилена 1) Процесс Oleflex (Pt–Sn/Al2O3 катализатор, 604–610 °C, 0.4–1.4 бар) [14] 2) Процесс Catofin (CrOx/Al2O3 катализатор, 650°C, 0.20–1.2 бар) [15] 3) Процесс Ярсинтез–Snamprogetti (CrOx/Al2O3 катализатор, 580–590°C, 1.25 бар, объемная скорость подачи сырья 120–150 ч–1) [10]  | изобутановая фракция, марка высшая: >98.0% изобутан, <0.7% н-бутан, <0.5% н-бутилены*, <1.3% пропан или изобутан-водородная смесь = 1 : 1 моль/моль (в Oleflex)  | 134.6  | 3665.0  | 2.67  | 
Производство бутиленов Кипящий слой (CrOx/Al2O3 катализатор, 560–585°C, 1.2 бар, объемная скорость подачи сырья 90–180 ч–1) [10, 16]  | 1) 97.0% н-бутан, 2.0% изобутан, 1.0% углеводороды C5 и выше [16] 2) фракция нормального бутана: >98.6% н-бутан, <0.9% изобутан, <0.5% н-бутилены*, <0.3% пропан, <0.4% углеводороды C5 и выше  | 152.0  | 3791.8  | 2.69  | 
Производство бутадиена (одностадийное) Процесс Catadiene (CrOx/Al2O3 катализатор, 590–625°C, 0.11–0.23 бар, объемная скорость подачи сырья 240 ч–1) [10]  | бутан-бутиленовая фракция, содержание бутенов в сырье 25–30% [10]  | 155.0  | 3922.4  | 614.53  | 
Производство изоамиленов Кипящий слой (CrOx/Al2O3 катализатор, 530–555°C, 1.27–1.47 бар, объeмная скорость подачи сырья 115–180 ч–1) [10]  | изопентановая фракция: >97.5% изопентан, <2.5% н-пентан, <1.5% углеводороды C2–C4 [10]  | 187.5  | 3334.7  | 641.96  | 
Производство изопрена Стационарный слой (железо-оксидный катализатор, 570–640°C, объемная скорость подачи сырья 0.06–0.23 ч–1) [17]  | изоамиленовая фракция: >80.0% изопентен, <2.0% изопрен) : водяной пар = 1:6 – 1:7.5 масс. [17]  | 289.0  | 20104.1  | 719.78  | 
Из таблицы видно, что сырьевые потоки различных процессов дегидрирования представляют собой рабочие жидкости, которые являются достаточно эффективными для их применения в схемах утилизации низкопотенциального тепла на базе ОЦР [18, 19], где ключевым является процесс расширения рабочего газа в детандерах. Например, изобутановое сырье является фреоном R600а, а пропановое сырье – R290.
На рис. 6 показана температурно-энтальпийная диаграмма энерготехнологического процесса дегидрирования. Вследствие большого различия в положении температурных областей работы детандера (100–200°С) и непосредственно реакционного процесса (500–550°С) диаграмма оформлена с изменением масштаба и смещением оси ординат (температуры) для наглядности.
Рис. 6. Температурно-энтальпийная диаграмма процесса дегидрирования с интегрированным детандером. Линии: 1, 2 – линия насыщения реагентов; 2 – линия насыщения продуктов реакции дегидрирования; 3, 4 – изобара сырья при давлении реакционного процесса и повышенном давлении соответственно; 5 – изобара продуктов при давлении процесса.
На диаграмме представлены следующие процессы:
A–B, A′–B′ − нагрев сырья до состояния насыщения при пониженном и высоком давлении соответственно;
A–B, B′–C′ − испарение сырья при различных давлениях;
С′–D′ − расширение газосырьевой смеси в детандере;
С–E, D′–E − перегрев газосырьевой смеси до температуры реакции в базовом процессе и энерготехнологическом варианте соответственно;
E–F − процесс дегидрирования в реакторе;
F–G − охлаждение газопродуктовой смеси в рекуперативном теплообмене;
G–H − захолаживание продуктов перед этапом компримирования и последующего разделения.
Траектория A–B–C–E–F–G–H представляет собой базовый процесс дегидрирования. В энерготехнологическом варианте процесс дополняется этапами испарения сырьевого потока при повышенном давлении (линия A′–B′–C′) и расширением потока в турбодетандере по линии C′–D′ с совершением работы. Нагрев и испарение рабочего потока могут выполняться рекуперацией энергии продуктов реакции. Рассматриваемый цикл производства электроэнергии является разомкнутым, так как рабочая жидкость процесса постоянно обновляется и превращается в целевом процессе дегидрирования.
Оптимизация параметров работы турбодетандера. На рис. 7б представлены зависимости удельной выходной мощности турбодетандерной установки от давления газосырьевой смеси на входе в турбодетандер для наиболее распространенных составов сырьевых потоков и их возможного состояния в процессах дегидрирования легких парафинов. Линии 2 и 4 представляют процессы дегидрирования изобутана соответственно при повышенном давлении с непрерывной циркуляцией катализатора и возможностью расширения газосырьевого потока до 150 кПа, а также процессы короткоциклового типа при пониженном давлении с возможностью большего расширения до давления 25 кПа. Линии 1 и 3 характеризуют соответствующие процессы, ориентированные на получение пропилена. В ходе определения соответствующих зависимостей приняты допущения о пренебрежении значениями гидравлических сопротивлений аппаратов и трубопроводов. Адиабатические КПД насоса и турбодетандера приняты равными 0.75 и 0.84 соответственно.
Рис. 7. Зависимость температуры перед детандером и удельной выходной мощности детандера от давления входного потока для различных сред и давления расширения. а – зависимость температуры потока перед детандером. б – зависимость удельной (на единицу массы сырьевого потока) выходной мощности детандера. Линии: 1 – пропан при расширении до 25 кПа; 2 – изобутан при расширении до 25 кПа; 3 – пропан при расширении до 150 кПа; 4 – изобутан при расширении до 150 кПа.
Из полученной зависимости видно, что увеличение давления изобутана на входе в турбодетандер до 3400 кПа позволяет получить 26 кВт/т электроэнергии при расширении до 150 кПа и 42 кВт/т для расширения до 25 кПа. Соответствующие показатели для пропановых реакторных систем составляют 31 кВт/т и 49 кВт/т соответственно.
Следует также отметить различия пропановых и изобутановых систем, связанных прежде всего со свойствами изобутана и пропана как рабочих жидкостей ОЦР процессов. На рис. 7а представлена аналогичная рис. 7б зависимость температуры газосырьевой смеси на входе в детандер от давления. Из представленной зависимости видно, что линии изобутана для случаев расширения полностью повторяют друг друга, в то время как пропановая система, работающая при давлении расширения до 25 кПа требует большей температуры на входе в турбодетандер по сравнению с вариантом расширения до 150 кПа, чтобы обеспечить отсутствие конденсации паров при расширении. Изобутан характеризуется как “изоэнтропная” жидкость для применения в качестве рабочей жидкости, в то время как вид T–S линии насыщения пропана позволяет судить о необходимости большего перегрева его паров перед расширением в турбодетандерной установке [18].
Технико-экономический анализ. Для оценки экономического эффекта рассматриваемого в данной работе интеграционного подхода были проведены расчеты основных статей эксплуатационных затрат реакторного блока установки дегидрирования изобутана по технологии НПО “Ярсинтез” с интегрированной детандерной установкой генерации в сравнении с базовым вариантом работы реакторного блока. Результаты проведенного сравнения представлены в табл. 4.
Таблица 4. Сравнение эксплуатационных затрат реакторного блока базовой схемы с совмещенной схемой процесса дегидрирования изобутана
Технологический параметр  | Размерность  | Базовая схема процесса дегидрирования  | Энерго-технологическая схема  | 
Расход газосырьевой смеси  | кг/ч  | 62 637  | |
Производительность по изобутилену  | кг/ч  | 25 645  | |
Конверсия изобутана  | % мол.  | 48.9  | |
Селективность по изобутилену  | % мол.  | 88.3  | |
Давление в реакторе  | кПа  | 150  | |
Давление на входе турбодетандера  | кПа  | –  | 3400  | 
Давление на выходе турбодетандера  | кПа  | –  | 325  | 
Температура на входе турбодетандера  | °С  | –  | 133.6  | 
Температура после турбодетандера  | °С  | –  | 46.01  | 
Температура на входе в печь  | °С  | 378.6  | 356.1  | 
Температура на входе в реактор дегидрирования  | °С  | 580.0  | |
Температура контактного газа на выходе из реактора  | °С  | 538.5  | |
Температура контактного газа после сырьевого теплообменника  | °С  | 143  | |
Нагрузка печи  | МВт  | 11.79  | 12.98  | 
Тепловой поток от регенерированного катализатора  | МВт  | 10.3  | |
Нагрузка сырьевых теплообменников  | МВт  | 20.40  | 20.40  | 
в т.ч. перегрев ГСС  | МВт  | 14.484  | 0.332  | 
в т.ч. испарение изобутана  | МВт  | 5.335  | 1.412  | 
в т.ч. нагрев до насыщения  | МВт  | 0.580  | 5.472  | 
в т.ч. перегрев после детандера  | МВт  | –  | 13.183  | 
Нагрузка охлаждения  | МВт  | 8.914  | 8.914  | 
Нагрузка захолаживания  | МВт  | 3.510  | 3.510  | 
Мощность компрессора контактного газа  | МВт  | 3.068  | 3.068  | 
Мощность насоса  | МВт  | –  | 0.118  | 
Мощность детандера контактного газа  | МВт  | –  | 1.311  | 
Выработка электроэнергии  | МВт  | –  | 1.193  | 
Операционные затраты  | млн руб/год  | 241.8  | 257.9  | 
Доход от реализации электроэнергии  | млн руб/год  | –  | 39.88  | 
Одним из ключевых параметров для проведения сравнения эксплуатационных затрат следует считать количество вырабатываемой турбодетандерной установкой электроэнергии. В ходе сравнения выработка была определена как:
, (1)
где Wpm – потребляемая мощность сырьевого насоса, МВт; Wexp – выходная мощность турбодетандера, МВт; ηme – механический КПД привода турбодетандера; ηe – КПД электрогенератора; ηmp – механический КПД привода насоса.
В качестве базиса для расчета эксплуатационных затрат были использованы следующие цены основных энергоресурсов: тепловая энергия – 1000 руб/Гкал; электроэнергия – 4 руб/кВт·ч; охлаждающая вода (воздух) – 100 руб/Гкал; холодильный цикл – 2300 руб/Гкал.
Адиабатические КПД сырьевого насоса и турбодетандера были приняты соответственно 0.75 и 0.84. Используемые значения КПД являются типичными для установок ОЦР с турбодетандерами радиального типа [19]. Механический КПД привода насоса и турбодетандера был принят 0.99, КПД электрогенератора был принят 0.96.
Следует отметить, что для оценки эксплуатационных затрат были учтены технологические ограничения реального процесса, которыми ранее пренебрегали для лучшей демонстрации термодинамических аспектов работы интегрированного в технологический процесс турбодетандерного электрогенерационного цикла. Гидравлическое сопротивление теплообменного оборудования, технологической печи, реактора и трубопроводных линий в реальном процессе не позволяет осуществлять расширение газосырьевой смеси до требуемого давления синтеза, поэтому при оценке минимально возможное давление потока после расширения в турбодетандере принято 325 кПа (абс) с целью учета гидравлического сопротивления системы теплообмена и нагревательной печи.
Годовой доход от реализации вырабатываемой интегрированной турбодетандерной установкой электроэнергии составил 39.9 млн руб. при увеличении годовых эксплуатационных затрат блока на 16.2 млн руб. Итоговый экономический эффект составил 23.7 млн руб., что соответствует 9.2% от рассчитанных суммарных эксплуатационных затрат блока.
ЗАКЛЮЧЕНИЕ
В ходе выполненной работы подробно рассмотрен процесс дегидрирования изобутилена, совмещенный с турбодетандерной установкой электрогенерации, работающей по принципу органического цикла Ренкина. На примере процесса НПО “Ярсинтез” показан принцип работы энерготехнологической системы, предполагающей совмещение процесса нагрева и испарения сырьевого потока с выработкой электроэнергии расширением полученной газосырьевой смеси повышенного давления до требуемого рабочего давления процесса. На основании расчетов, выполненных с применением программного пакета Aspen Hysys, определены значения выработки электроэнергии для наиболее распространенных процессов дегидрирования, различных по возможному давлению расширения газосырьевой смеси. Определено, что при сжатии сырьевого потока изобутана до давления 3400 кПа возможна выработка до 60 кВт на тонну полученного изобутилена при расширении до рабочего давления 150 кПа и до 80 кВт на тонну для процессов, осуществляемых при пониженном давлении 25 кПа, что соответствует 52% от значения затрат основного потребителя электроэнергии в процессе – компрессора контактного газа.
Несмотря на относительно большой возраст технологии дегидрирования в псевдоожиженном слое и наличие более современного процесса, основанного на применении реакторов со стационарным слоем катализатора, предлагаемые в статье технические решения полностью подходят для всех типов установок, где возможна организация теплообмена для испарения сырья реактора при повышенном давлении. При этом давление после детандера полностью определяется гидравлическим сопротивлением печи и реакторов блока дегидрирования, а максимальное значение давления перед детандером зависит от системы рекуперации тепла газопродуктовой смеси.
Проведена экономическая оценка эффективности применения совмещенной турбодетандерной установки, рассчитаны эксплуатационные затраты процесса в сравнении с базовым вариантом, а также возможный доход от реализации электроэнергии для установки дегидрирования изобутана мощностью 200 тыс. тонн в год по изобутилену. Определено, что при увеличении эксплуатационных затрат за счет потребления топлива в технологической печи на 16.2 млн руб./год возможна реализация выработанной электроэнергии с доходом 39.9 млн руб./год. Таким образом, экономический эффект составляет 23.7 млн руб/год, что соответствует 9.2% энергозатрат реакторного блока и схемы компримирования.
На основании результатов работы можно сделать вывод о возможности применения рассматриваемого подхода в большом количестве технологических процессов, предполагающих нагрев и испарение сырьевых углеводородных потоков, например процессов пиролиза нафты и каталитического риформинга.
ОБОЗНАЧЕНИЯ
G массовый расход, т/ч
P абсолютное давление, МПа
T температура, °С
LiC4= выход изобутилена на пропущенный изобутан, масс. %
SiC4= селективность по изобутилену, мол. %
XiC4 степень конверсии изобутана, мол. %
Zm массовая концентрация, масс. %
Tc критическая температура, °С
Pc критическое давление, кПа
Ppm давление насоса перед детандером, кПа
Ws удельная выходная мощность детандера, кВт/т
Wo выработка электроэнергии, МВт
Wexp выходная мощность детандера, МВт
Wpm потребляемая мощность насоса, МВт
ρ0 плотность при нормальных условиях, кг/м3
ηe КПД электрогенератора
ηme механический КПД привода турбодетандера
ηmp механический КПД привода насоса
About the authors
А. В. Утемов
Санкт-Петербургский государственный технологический институт (технический университет)
														Email: Dmitry.sla@gmail.com
				                					                																			                												                	Russian Federation, 							Санкт-Петербург						
А. Н. Матвеева
Физико-технический институт им. А.Ф. Иоффе РАН
														Email: Dmitry.sla@gmail.com
				                					                																			                												                	Russian Federation, 							Санкт-Петербург						
Е. В. Сладковская
Санкт-Петербургский государственный технологический институт (технический университет)
														Email: Dmitry.sla@gmail.com
				                					                																			                												                	Russian Federation, 							Санкт-Петербург						
Д. Ю. Мурзин
Университет Або Академи
														Email: Dmitry.sla@gmail.com
				                					                																			                												                	Finland, 							Турку						
Д. А. Сладковский
Санкт-Петербургский государственный технологический институт (технический университет)
							Author for correspondence.
							Email: Dmitry.sla@gmail.com
				                					                																			                												                	Russian Federation, 							Санкт-Петербург						
References
- Handbook of Petroleum Refining Processes / Eds. Meyers R.A. New York: McGraw-Hill, 2004.
 - Tokmurzin D., Otarov R., Aiymbetov B., Bulatov I., Smith R. Case study of power generation and CO2 emissions reduction potential from introduction of Organic Rankine Cycle on Atyrau Oil Refinery Plant Vacuum Distillation Unit // Mater. Today Proc. 2018. V. 5. № 11. P. 22859.
 - Jung H., Krumdieck S., Vranjes T. Feasibility assessment of refinery waste heat-to-power conversion using an organic Rankine cycle // Energy Convers. Manag. 2014. V. 77. P. 396.
 - Carson D.B. Electrical Power Generation by Fractionation Column Reboiler. Pat. 4428202 USA. 1984.
 - Sladkovskiy D.A., Murzin D.Y. Integrated Power Systems for Oil Refinery and Petrochemical Processes // Energies. 2022. V. 15. № 17. P. 6418.
 - Информационно-технический справочник по наилучшим доступным технологиям. Производство основных органических веществ. М.: Бюро НДТ, 2016.
 - Пахомов Н.А., Парахин О.А., Немыкина Е.И., Данилевич В.В., Чернов М.П., Печериченко В.А. Разработка и опыт промышленной эксплуатации микросферического алюмохромового катализатора КДМ дегидрирования изобутана в кипящем слое // Катализ в промышленности. 2012. № 3. С. 65.
 - Пахомов Н.А. Современное состояние и перспективы развития процессов дегидрирования // Промышленный катализ в лекциях. 2006. № 6. С. 53.
 - Solovev S.A., Soloveva O.V., Bekmukhamedov G.E., Egorova S.R., Lamberov A.A. CFD-Simulation of Isobutane Dehydrogenation for a Fluidized Bed Reactor // Chem. Engineering. 2022. V. 6. № 6. P. 98.
 - Кирпичников П.А., Береснев В.В., Попова Л.М. Альбом технологических схем основных производств промышленности синтетического каучука. Л.: Химия, 1986.
 - Farsi M., Jahanmin A., Rahimpour M.R. Steady state modeling and simulation of the Oleflex process for isobutane dehydrogenation considering reactor network // Asi-Pac. J. Chem. Eng. 2013. V. 8. № 6. P. 862.
 - Maddah H.A. A comparative study between propane dehydrogenation (PDH) technologies and plants in Saudi Arabia // American Scientific Research Journal for Engineering, Technology, and Sciences. 2018. V. 45. № 1. P. 49.
 - Buyanov R.A., Pakhomov N.A. Catalysts and processes for paraffin and olefin dehydrogenation // Kinet. Catal. 2001. V. 42. № 1. P. 64.
 - Farsi M. Dynamic modelling, simulation and control of isobutane dehydrogenation in a commercial Oleflex process considering catalyst deactivation // J. Taiwan Institute Chem. Eng. 2015. V. 57. P. 18.
 - Nawaz Z. Dynamic modeling of CATOFIN® fixed-bed iso-butane dehydrogenation reactor for operational optimization // Int. J. Chem. Reactor Eng. 2016. V. 14. № 1. P. 491.
 - Паушкин Я.М., Адельсон С.В., Вишнякова Т.П. Технология нефтехимического синтеза, в двух частях. Ч. 1. Углеводородное сырье и продукты его окисления. М.: Химия, 1973.
 - Ламберов А.А., Дементьева Е.В., Кузьмина О.В., Гильманов Х.Х., Гильмуллин Р.Р. Опытно-промышленные испытания нового отечественного катализатора ЖКД дегидрирования изоамиленов в изопрен // Катализ в промышленности. 2012. № 3. С. 76.
 - Овсянник А.В., Ключинский В.П. Выбор, расчет и термодинамический анализ турбоустановок на органическом цикле Ренкина // Энергетика. Изв. высш. учеб. заведений и энерг. объединений СНГ. 2022. Т. 65. № 1. С. 76.
 - Bao J., Zhao L. A review of working fluid and expander selections for organic Rankine cycle // Renewable and Sustainable Energy Reviews. 2013. V. 24. P. 325.
 
Supplementary files
				
			
					
						
						
						
						
				







