ЭЛектрокаталитическое восстановление СО2 в присутствии N-замещенных солей 2,4,6-трифенилпиридина
- Авторы: Князев А.В.1, Долганов А.В.2, Климаева Л.А.2, Кострюков С.Г.2, Козлов А.Ш.2, Юдина А.Д.2, Тарасова О.В.2
-
Учреждения:
- Национальный исследовательский Нижегородский государственный университет им. Н.И. Лобачевского
- ФГБОУ ВО “Национальный исследовательский Мордовский государственный университет им. Н.П. Огарева”
- Выпуск: Том 97, № 8 (2023)
- Страницы: 1097-1105
- Раздел: ХИМИЧЕСКАЯ КИНЕТИКА И КАТАЛИЗ
- Статья получена: 15.10.2023
- Статья опубликована: 01.08.2023
- URL: https://journal-vniispk.ru/0044-4537/article/view/136651
- DOI: https://doi.org/10.31857/S0044453723080058
- EDN: https://elibrary.ru/QTUEON
- ID: 136651
Цитировать
Полный текст
Аннотация
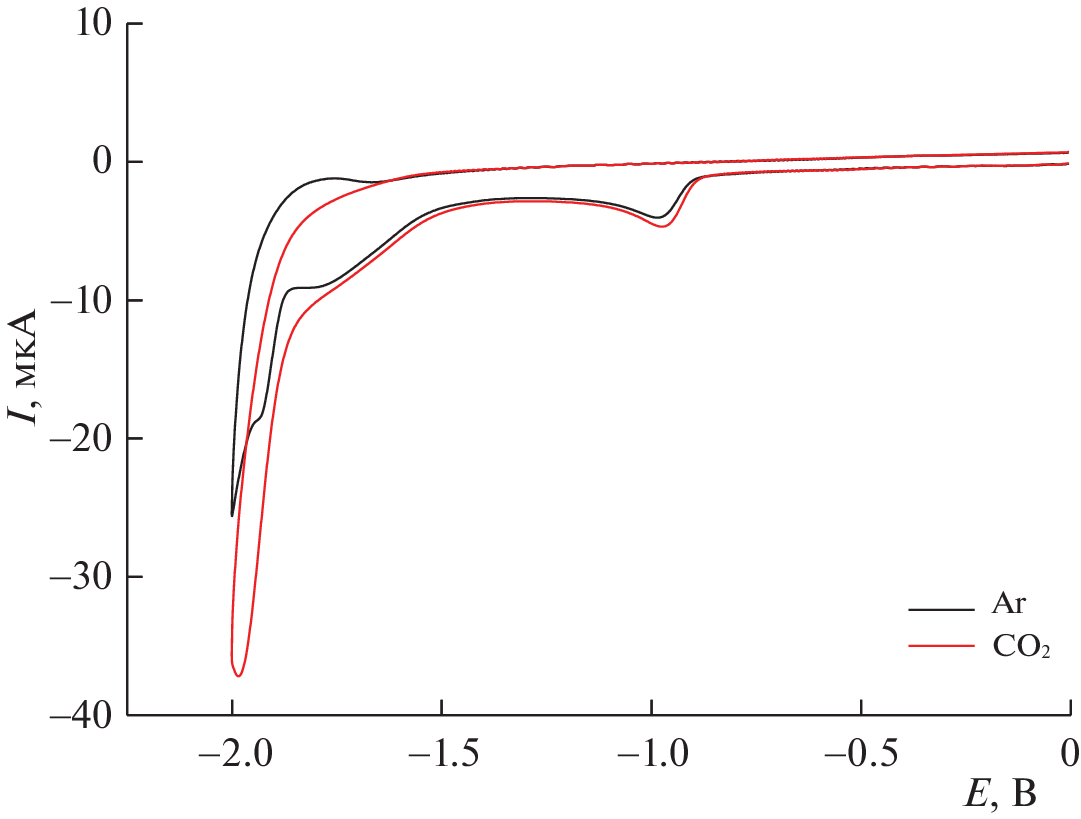
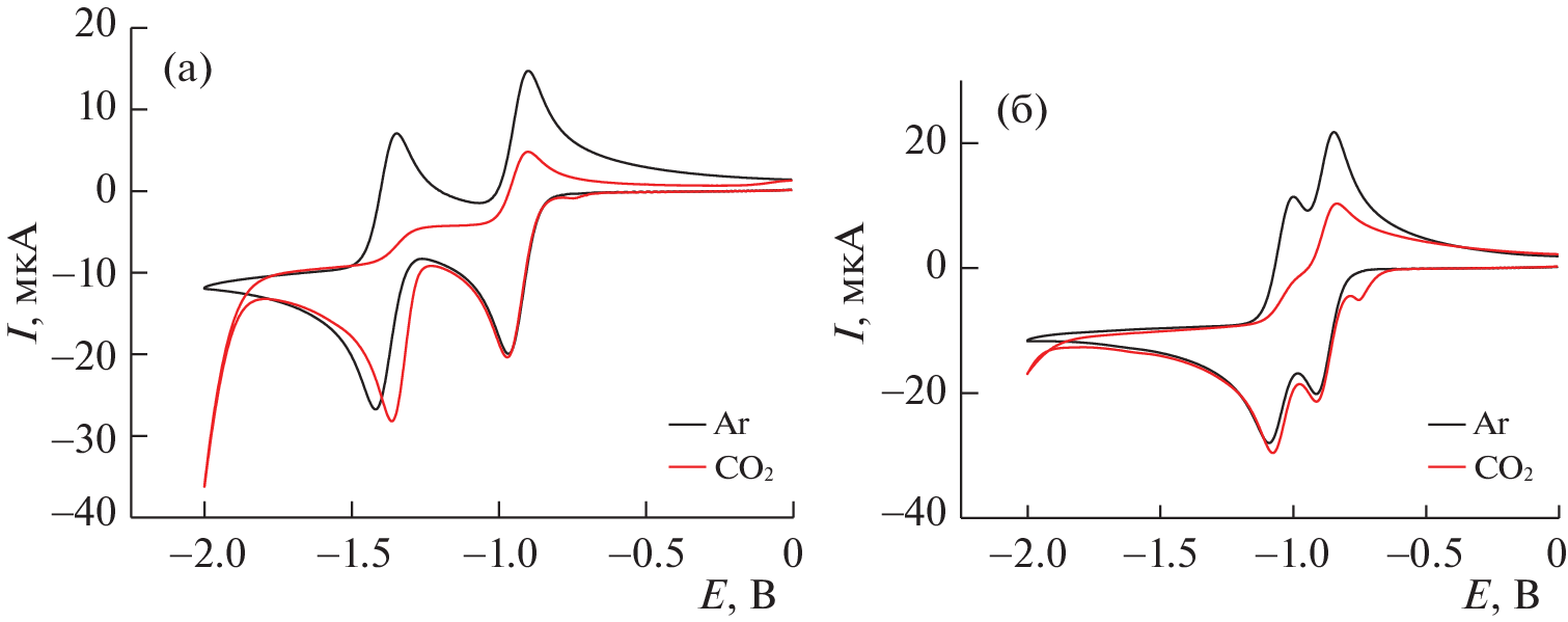
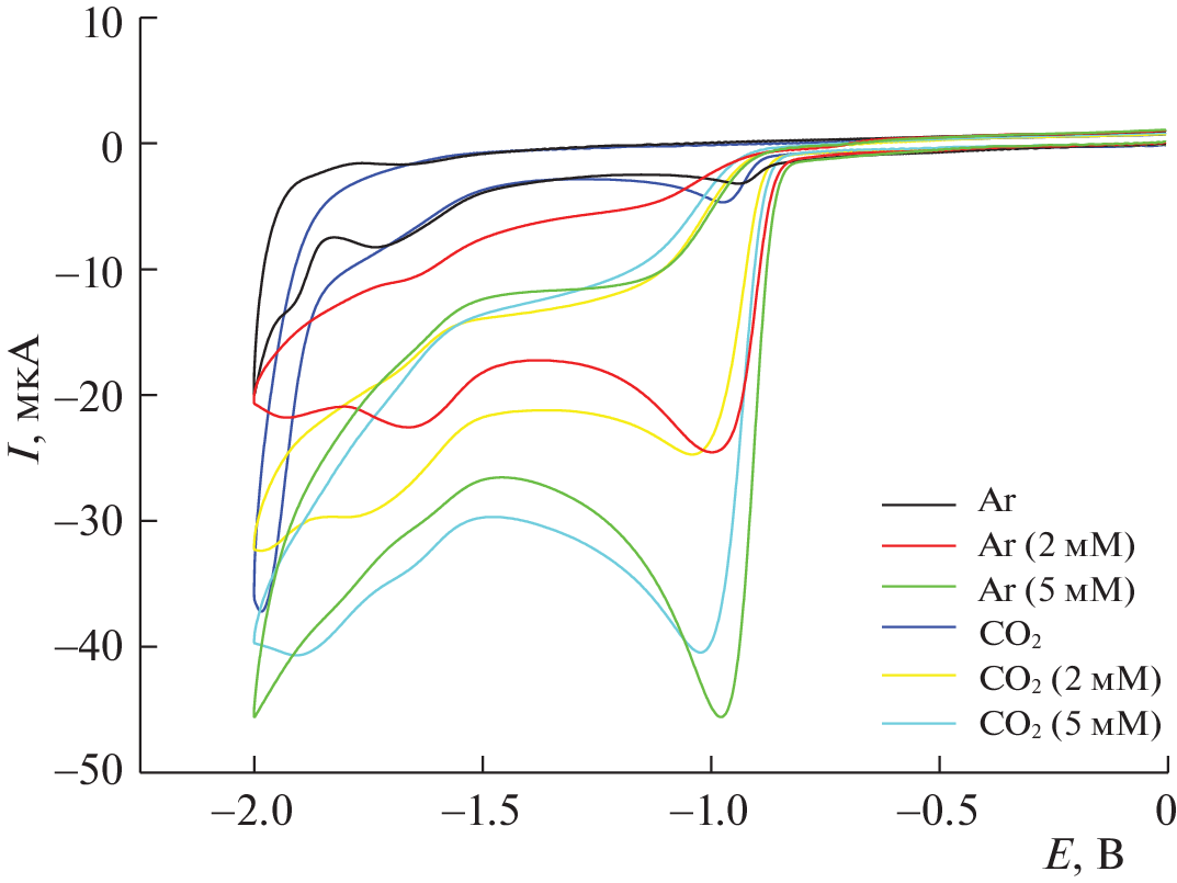
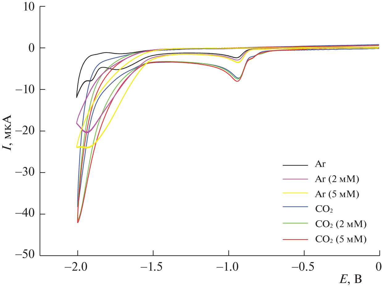
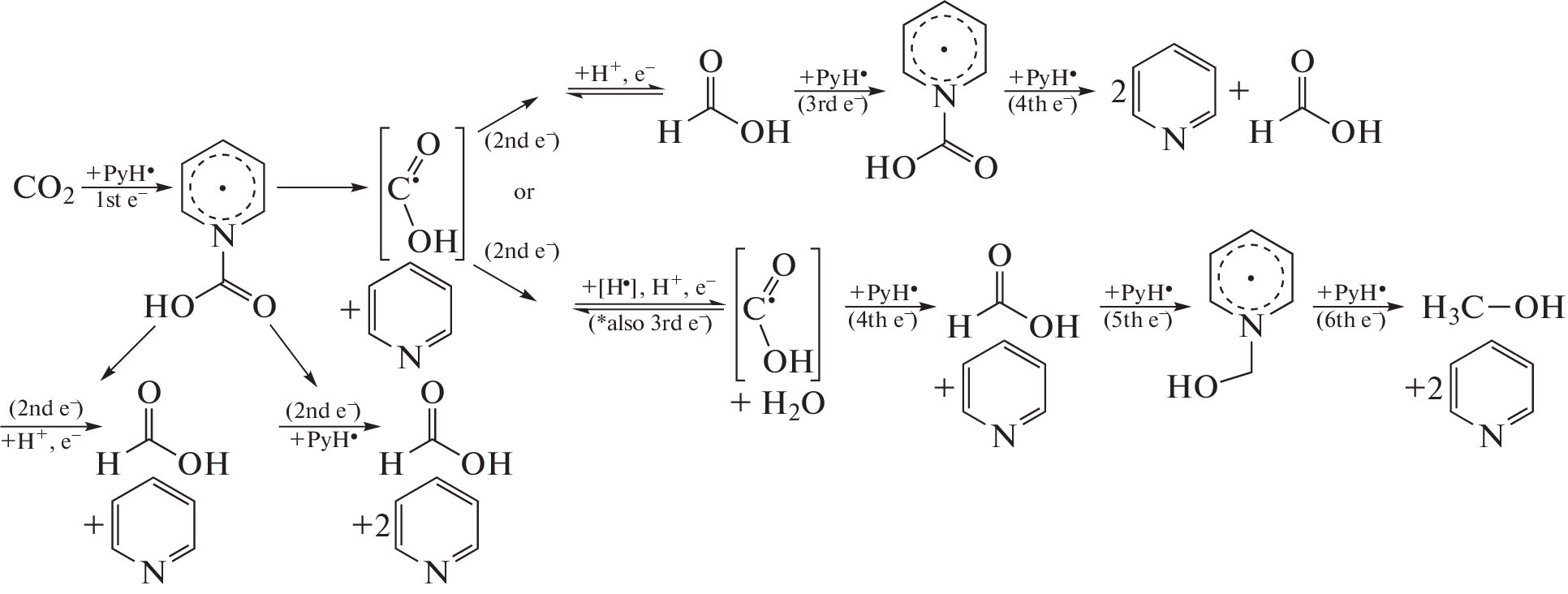
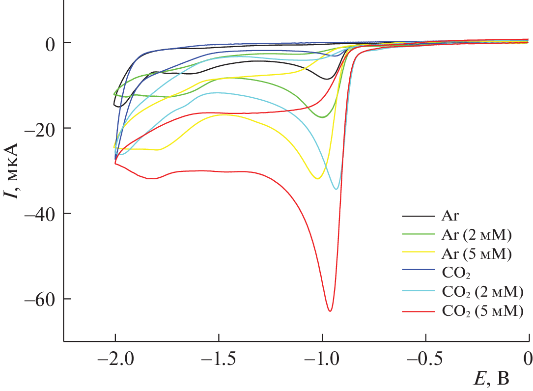
Была изучена электрокаталитическая активность замещенных солей пиридина, в частности перхлоратов N-гидро-, N-метил- и N-фенил-2,4,6-трифенилпиридиния в реакции электровосстановления диоксида углерода до моноокиси углерода. Определено влияние природы заместителя на эффективность протекающего процесса, а так же природа используемого источника H+. Выявлены основные мотивы для протекания электрокаталитического процесса, а также рассчитаны значения TOF (частота оборотов катализатора) и TON (число оборотов катализатора). Показано, что с увеличением значения pK используемой кислоты, значения TOF и TON уменьшаются.
Ключевые слова
Об авторах
А. В. Князев
Национальный исследовательский Нижегородский государственный университет им. Н.И. Лобачевского
Email: dolganov_sasha@mail.ru
Россия, Н.-Новгород
А. В. Долганов
ФГБОУ ВО “Национальный исследовательский Мордовский государственный университет им. Н.П. Огарева”
Email: dolganov_sasha@mail.ru
Россия, Саранск
Л. А. Климаева
ФГБОУ ВО “Национальный исследовательский Мордовский государственный университет им. Н.П. Огарева”
Email: dolganov_sasha@mail.ru
Россия, Саранск
С. Г. Кострюков
ФГБОУ ВО “Национальный исследовательский Мордовский государственный университет им. Н.П. Огарева”
Email: dolganov_sasha@mail.ru
Россия, Саранск
А. Ш. Козлов
ФГБОУ ВО “Национальный исследовательский Мордовский государственный университет им. Н.П. Огарева”
Email: dolganov_sasha@mail.ru
Россия, Саранск
А. Д. Юдина
ФГБОУ ВО “Национальный исследовательский Мордовский государственный университет им. Н.П. Огарева”
Email: dolganov_sasha@mail.ru
Россия, Саранск
О. В. Тарасова
ФГБОУ ВО “Национальный исследовательский Мордовский государственный университет им. Н.П. Огарева”
Автор, ответственный за переписку.
Email: dolganov_sasha@mail.ru
Россия, Саранск
Список литературы
- Liu J.-L., Wang X., Li X.-S. et al. // J. Phys. D: Appl. Phys. 2020. V. 53. № 25. P. 253001.https://doi.org/10.1088/1361-6463/ab7c04
- Jenkinson D.S., Adams D.E., Wild A. // Nature. 1991. V. 351. № 6324. P. 304. https://doi.org/10.1038/351304a0.
- Weimer T., Schaber K., Specht M. et al. // Energy Conversion and Management/ 1996. V. 370020 № 6–8. P. 1351.https://doi.org/10.1016/0196-8904(95)00345-2
- Ren S., Joulié D., Salvatore D. // Science. 2019. V. 365. № 6451. P. 367.https://doi.org/10.1126/science.aax4608
- Jin S., Hao Z., Zhang K. // Angewandte Chemie. 2021. V. 133. № 38. P. 20795.https://doi.org/10.1002/ange.202101818
- Nielsen D.U., Hu X.-M. // Nat. Catal. 2018. V. 1. № 4. P. 244.https://doi.org/10.1038/s41929-018-0051-3
- Hori Y., Wakebe H., Tsukamoto T. et al. // Electrochimica Acta. 1994. № 39. № 11–12. P. 1833.https://doi.org/10.1016/0013-4686(94)85172-7
- Gao X., Liang J., Wu L. et al. // Catalysts. 2022. V. 12. № 1. P. 66.https://doi.org/10.3390/catal12010066
- Frontera P., Macario A., Ferraro M. et al. // Catalysts. 2017. V. 7. № 12. P. 59.https://doi.org/10.3390/catal7020059
- Mikhail M., Wang B., Jalain R. et al. // Reac. Kinet. Mech. Cat. 2019. V. 126. № 2. P. 629–643.https://doi.org/10.1007/s11144-018-1508-8
- Zhu D.D., Liu J.L., Qiao S.Z. // Adv. Mater. 2016. V. 28. № 18. P. 3423.https://doi.org/10.1002/adma.201504766
- Alberico E., Nielsen M. // Chem. Commun. 2015. V. 51. № 31. P. 6714.https://doi.org/10.1039/C4CC09471A
- Dong K., Razzaq R., Hu Y. // Top Curr. Chem. (Z). 2017. V. 375. № 2. P. 23.https://doi.org/10.1007/s41061-017-0107-x
- Boutin E., Robert M. // Trends in Chemistry. 2021. V. 3. № 5. P. 359.https://doi.org/10.1016/j.trechm.2021.02.003
- Qiao J., Liu Y., Hong F. // Chem. Soc. Rev. 2014. V. 43. № 2. P. 631.https://doi.org/10.1039/C3CS60323G
- Zheng Y., Vasileff A., Zhou X. et al. // J. Am. Chem. Soc. 2019. V. 141. № 19. P. 7646.https://doi.org/10.1021/jacs.9b02124
- Lim R.J., Xie M., Sk M.A. et al. // Catalysis Today. 2014. V. 233. P. 169.https://doi.org/10.1016/j.cattod.2013.11.037
- Specht M. // International Journal of Hydrogen Energy. 1998. V. 23. № 5. P. 387.https://doi.org/10.1016/S0360-3199(97)00077-3
- Barton Cole E., Lakkaraju P.S., Rampulla D.M. et al. // J. Am. Chem. Soc. 2010. V. 132. № 33. P. 11539.https://doi.org/0.1021/ja1023496
- Dolganov A.V., Tanaseichuk B.S., Pryanichnikova M.K., et al. // J. Phys. Org. Chem. 2019. V. 32. № 5. e3930.https://doi.org/10.1002/poc.3930
- Dolganov A.V., Muryumin E.E., Chernyaeva O.Y. et al. // Materials Chemistry and Physics. 2019. V. 224. P. 148.https://doi.org/10.1016/j.matchemphys.2018.12.006
- Dolganov A.V., Tanaseichuk, B.S., Tsebulaeva Y.V. et al. // Int. J. Electrochem. Sci. 2016. P. 9559.https://doi.org/10.20964/2016.11.24
- Dolganov A.V., Tanaseichuk B.S., Yurova V.Yu. et al. // Intern. J. of Hydrogen Energy 2019. V. 44. № 39. P. 21495.https://doi.org/10.1016/j.ijhydene.2019.06.067
- Dolganov A.V., Tanaseichuk B.S., Moiseeva D.N. et al. // Electrochem. Commun., 2016. V. 68. P. 59. https://doi.org/10.1016/j.elecom.2016.04.015
- Dolganov A.V., Chernyaeva O.Y., Kostryukov S.G. et al. // Intern. J. of Hydrogen Energy 2020. V. 45. № 1. P. 501.https://doi.org/10.1016/j.ijhydene.2019.10.175
- Ganz O.Yu., Klimaeva L.A., Chugunov D.B. et al. // Russ. J. Phys. Chem. 2022. V. 96 № 5. P. 954.https://doi.org/10.1134/S0036024422050120
- Klimaeva L.A., Ganz O.Yu., Chugunov D.B. et al. // Russ. J. Phys. Chem. 2022. V. 96. № 5. P. 958.https://doi.org/10.1134/S0036024422050156
- Urban J., Volke J. // Collect. Czech. Chem. Commun. 1994. V. 59. № 11. P. 2545.https://doi.org/10.1135/cccc19942545
Дополнительные файлы













