Константы ионизации L-аланина при различных ионных силах раствора и концентрациях аминокислоты
- Авторы: Эшова Г.Б.1, Давлатшоева Д.А.2, Рахимова М.1, Мираминзода Ф.1, Тоирзода М.А.3
-
Учреждения:
- Научно-исследовательский институт Таджикского национального университета
- Таджикский национальный университет
- Педагогический институт
- Выпуск: Том 97, № 10 (2023)
- Страницы: 1430-1434
- Раздел: ФИЗИЧЕСКАЯ ХИМИЯ РАСТВОРОВ
- Статья получена: 18.10.2023
- Статья опубликована: 01.10.2023
- URL: https://journal-vniispk.ru/0044-4537/article/view/140325
- DOI: https://doi.org/10.31857/S0044453723100084
- EDN: https://elibrary.ru/TQOWHK
- ID: 140325
Цитировать
Полный текст
Аннотация
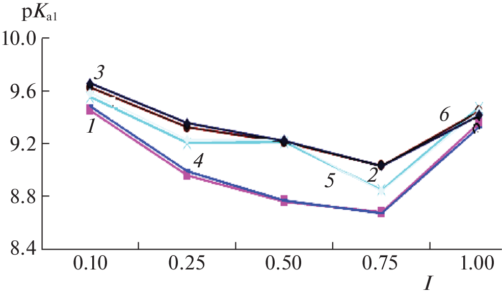
Методом потенциометрии при температуре 298.15 К, при различной ионной силе раствора (Na(H)CIO4) изучены процессы ионизации аланина. При трех концентрациях аланина рассчитаны термодинамические значения констант ионизации кислоты. Для расчета коэффициентов активностей ионов применялись различные эмпирические и полуэмпирические уравнения на основе второго и третьего приближения теории Дебая–Хюккеля. Рассчитаны величины pKa1 и pKa2 при 298.15 K, при ионной силе раствора 0.1, 0.25, 0.5, 0.75, 1.0 моль/л и концентрации 1.0–3.0 × 10–3 моль/л с доверительной вероятностью P = 0.95.
Ключевые слова
Об авторах
Г. Б. Эшова
Научно-исследовательский институт Таджикского национального университета
Email: eshova81@mail.ru
Республика Таджикистан, 734025, Душанбе
Дж. А. Давлатшоева
Таджикский национальный университет
Email: eshova81@mail.ru
Республика Таджикистан, 734025, Душанбе
М. Рахимова
Научно-исследовательский институт Таджикского национального университета
Email: eshova81@mail.ru
Республика Таджикистан, 734025, Душанбе
Ф. Мираминзода
Научно-исследовательский институт Таджикского национального университета
Email: eshova81@mail.ru
Республика Таджикистан, 734025, Душанбе
М. А. Тоирзода
Педагогический институт
Автор, ответственный за переписку.
Email: eshova81@mail.ru
Республика Таджикистан, Душанбе
Список литературы
- Erensoy H., Alkaya D.B., Seyhan S.A. // Ovidius University Annals of Chemistry. 2022. V. 33. № 2. P. 99.
- Гридчин C.Н., Шеханов Р.Ф., Бычкова С.А. // Изв. вузов. Химия и химическая технология. 2016. Т. 59. № 3. С. 95.
- Сыровая А.О., Шаповал Л.Г., Макаров В.А. и др. Аминокислоты глазами химиков, фармацевтов, биологов: в 2-х т, Том. 1. Х.: Щедра садиба плюс, 2014. С. 12.
- Кочергина Л.А., Платонычева О.В., Дробилова О.М. и др. // Журн. неорган. химии. 2009. Т. 54. № 2. С. 377. (Kochergina L.A., Platonycheva O.V., Drobilova O.M. et al. // Rus. J. Of Inorganic Chemistry 2009. V. 54. № 2. P. 332.) https://doi.org/10.1134/S0036023609020302
- Рахимова М. Комплексообразование ионов Fe, Co, Mn и Сu c одно- и многоосновными органическими кислотами, нейтральными лигандами в водных растворах: Автореф. дис. … докт. хим. наук. Душанбе: Эр-граф, 2013. 34 с.
- Уокенбах Д. Формулы в Excel 2013. М.: Диалектика, 2019. 720 с.
- Oттo M. Современные методы аналитической химии / Пер. с нем. под ред. А.В. Гармаша. (в 2-х томах) Том I. М.: Техносфера, 2003. С. 70.
- Rakhimova M., Eshova G.B., Davlatshoeva D.A. et al. // Russ. J. Phys. Chem. 2020. T. 94. № 8. P. 1560. https://doi.org/10.1134/S0036024420080233






