Метод описания линии фазового равновесия перфтороктана на основе уравнения Клапейрона – Клаузиуса в диапазоне температур от тройной точки до критической

Cover Page

Cite item

Full Text

Abstract

Разработана новая модель линии фазового равновесия (ЛФР) перфтороктана (C8F18), в основе которой лежат уравнение Клапейрона – Клаузиуса и соотношения теории ренормализационной группы (РГ). В отличие от известных ЛФР, при описании плотности насыщенной жидкости, ρ+, плотности насыщенного пара, ρ-, и давления насыщенного пара, ρs, перфтороктана использована система взаимосогласованных уравнений (СВУ): ps = ps (T), ρ+=ρ+(T), ρ-=ρ-(T), теплоты парообразования r = r(T) и «кажущейся» теплоты парообразования, r* = r / (1− ρ-/ρ+), которые имеют ряд общих параметров: критические индексы, критические параметры и коэффициенты среднего диаметра, D2β , D1α , Dτ, рассчитанные в рамках современной теории РГ для асимметричных систем. Показано, что на основе предложенного подхода разработана линия насыщения перфтороктана, средний диаметр, df, которой описывается в соответствии с теорией РГ зависимостью: df=D2βτ2β+D1-ατ1-α+Dττ , где τ = 1T / Tc , Tc  – критическая температура. Установлено, что df=df(T) в рамках предложенного подхода – это строго убывающая функция температуры. В рамках предложенной модели ЛФР опытные данные о ρ+ и ρ- Хайрулина Р.А. и Станкуса С.В. (2021) передаются в пределах их экспериментальной неопределенности. На основе предложенной модели ЛФР получены новые критические параметры перфтороктана: критическая плотность, ρc=595.66 кг/м3, критическая температура, Tc= 497.01 К. Для диапазона от тройной до критической точки разработаны термодинамические таблицы, включающие ps, ρ-, ρ+, r*, r.

Full Text

Введение

Перфтороктан (C8F18) относится к технически важным веществам. В частности, он широко применяется в химической и электротехнической промышленности, используется для офтальмологических целей [1]. Все это требует знания надежной и точной информации о термодинамических характеристиках C8F18 на линии фазового равновесия (ЛФР). Однако приведенная в [2–16] информация о давлении, p s MathType@MTEF@5@5@+= feaahGart1ev3aqatCvAUfeBSjuyZL2yd9gzLbvyNv2CaerbuLwBLn hiov2DGi1BTfMBaeXatLxBI9gBaeXafv3ySLgzGmvETj2BSbqefm0B 1jxALjhiov2Daebbfv3ySLgzGueE0jxyaibaieYdh9vrFfeu0dXdh9 vqqj=hEeeu0xXdbba9frFj0=OqFfea0dXdd9vspGe9FjuP0=fs0xXd bba9pGe9xq=Jbba9suk9fr=xfr=xfrpeWZqaaeaabiGaaiaadaqabe aaeaqaauaaaOqaaiaadchadaWgaaWcbaGaam4Caaqabaaaaa@412A@ , плотности насыщенного пара, ρ MathType@MTEF@5@5@+= feaahGart1ev3aqatCvAUfeBSjuyZL2yd9gzLbvyNv2CaerbuLwBLn hiov2DGi1BTfMBaeXatLxBI9gBaeXafv3ySLgzGmvETj2BSbqefm0B 1jxALjhiov2Daebbfv3ySLgzGueE0jxyaibaieYdh9vrFfeu0dXdh9 vqqj=hEeeu0xXdbba9frFj0=OqFfea0dXdd9vspGe9FjuP0=fs0xXd bba9pGe9xq=Jbba9suk9fr=xfr=xfrpeWZqaaeaabiGaaiaadaqabe aaeaqaauaaaOqaaiabeg8aYnaaCaaaleqabaGaeyOeI0caaaaa@41EB@ , плотности насыщенной жидкости, ρ + MathType@MTEF@5@5@+= feaahGart1ev3aqatCvAUfeBSjuyZL2yd9gzLbvyNv2CaerbuLwBLn hiov2DGi1BTfMBaeXatLxBI9gBaeXafv3ySLgzGmvETj2BSbqefm0B 1jxALjhiov2Daebbfv3ySLgzGueE0jxyaibaieYdh9vrFfeu0dXdh9 vqqj=hEeeu0xXdbba9frFj0=OqFfea0dXdd9vspGe9FjuP0=fs0xXd bba9pGe9xq=Jbba9suk9fr=xfr=xfrpeWZqaaeaabiGaaiaadaqabe aaeaqaauaaaOqaaiabeg8aYnaaCaaaleqabaGaey4kaScaaaaa@41E0@ , теплоте парообразования, r MathType@MTEF@5@5@+= feaahGart1ev3aqatCvAUfeBSjuyZL2yd9gzLbvyNv2CaerbuLwBLn hiov2DGi1BTfMBaeXatLxBI9gBaeXafv3ySLgzGmvETj2BSbqefm0B 1jxALjhiov2Daebbfv3ySLgzGueE0jxyaibaieYdh9vrFfeu0dXdh9 vqqj=hEeeu0xXdbba9frFj0=OqFfea0dXdd9vspGe9FjuP0=fs0xXd bba9pGe9xq=Jbba9suk9fr=xfr=xfrpeWZqaaeaabiGaaiaadaqabe aaeaqaauaaaOqaaiaadkhaaaa@4008@ , и критических параметрах в ряде случаев не согласуется между собой. Например, используемые в [2] методы прогнозирования p s MathType@MTEF@5@5@+= feaahGart1ev3aqatCvAUfeBSjuyZL2yd9gzLbvyNv2CaerbuLwBLn hiov2DGi1BTfMBaeXatLxBI9gBaeXafv3ySLgzGmvETj2BSbqefm0B 1jxALjhiov2Daebbfv3ySLgzGueE0jxyaibaieYdh9vrFfeu0dXdh9 vqqj=hEeeu0xXdbba9frFj0=OqFfea0dXdd9vspGe9FjuP0=fs0xXd bba9pGe9xq=Jbba9suk9fr=xfr=xfrpeWZqaaeaabiGaaiaadaqabe aaeaqaauaaaOqaaiaadchadaWgaaWcbaGaam4Caaqabaaaaa@412A@  и расчета температуры кипения, T b MathType@MTEF@5@5@+= feaahGart1ev3aqatCvAUfeBSjuyZL2yd9gzLbvyNv2CaerbuLwBLn hiov2DGi1BTfMBaeXatLxBI9gBaeXafv3ySLgzGmvETj2BSbqefm0B 1jxALjhiov2Daebbfv3ySLgzGueE0jxyaibaieYdh9vrFfeu0dXdh9 vqqj=hEeeu0xXdbba9frFj0=OqFfea0dXdd9vspGe9FjuP0=fs0xXd bba9pGe9xq=Jbba9suk9fr=xfr=xfrpeWZqaaeaabiGaaiaadaqabe aaeaqaauaaaOqaaiaadsfadaWgaaWcbaGaamOyaaqabaaaaa@40FD@ , при нормальном давлении приводят к существенным неопределенностям. Так, для расчета плотности и давления на линии насыщения в [2] использовано уравнение soft-SAFT [9], которое приводит в районе температур, T300 MathType@MTEF@5@5@+= feaahGart1ev3aqatCvAUfeBSjuyZL2yd9gzLbvyNv2CaerbuLwBLn hiov2DGi1BTfMBaeXatLxBI9gBaeXafv3ySLgzGmvETj2BSbqefm0B 1jxALjhiov2Daebbfv3ySLgzGueE0jxyaibaieYdh9vrFfeu0dXdh9 vqqj=hEeeu0xXdbba9frFj0=OqFfea0dXdd9vspGe9FjuP0=fs0xXd bba9pGe9xq=Jbba9suk9fr=xfr=xfrpeWZqaaeaabiGaaiaadaqabe aaeaqaauaaaOqaaiaadsfacqGHijYUcaaIZaGaaGimaiaaicdaaaa@43CC@  К, к относительным отклонениям δ p s =9 MathType@MTEF@5@5@+= feaahGart1ev3aqatCvAUfeBSjuyZL2yd9gzLbvyNv2CaerbuLwBLn hiov2DGi1BTfMBaeXatLxBI9gBaeXafv3ySLgzGmvETj2BSbqefm0B 1jxALjhiov2Daebbfv3ySLgzGueE0jxyaibaieYdh9vrFfeu0dXdh9 vqqj=hEeeu0xXdbba9frFj0=OqFfea0dXdd9vspGe9FjuP0=fs0xXd bba9pGe9xq=Jbba9suk9fr=xfr=xfrpeWZqaaeaabiGaaiaadaqabe aaeaqaauaaaOqaaiabes7aKjaadchadaWgaaWcbaGaam4CaaqabaGc cqGH9aqpcaaI5aaaaa@44A2@  %, где δ p s =( p s exp p s calc )/ p s exp 100 MathType@MTEF@5@5@+= feaahGart1ev3aqatCvAUfeBSjuyZL2yd9gzLbvyNv2CaerbuLwBLn hiov2DGi1BTfMBaeXatLxBI9gBaeXafv3ySLgzGmvETj2BSbqefm0B 1jxALjhiov2Daebbfv3ySLgzGueE0jxyaibaieYdh9vrFfeu0dXdh9 vqqj=hEeeu0xXdbba9frFj0=OqFfea0dXdd9vspGe9FjuP0=fs0xXd bba9pGe9xq=Jbba9suk9fr=xfr=xfrpeWZqaaeaabiGaaiaadaqabe aaeaqaauaaaOqaaiabes7aKjaadchadaWgaaWcbaGaam4CaaqabaGc cqGH9aqpcaGGOaGaamiCamaaDaaaleaacaWGZbaabaGaamyzaiaadI hacaWGWbaaaOGaeyOeI0IaamiCamaaDaaaleaacaWGZbaabaGaam4y aiaadggacaWGSbGaam4yaaaakiaacMcacaGGVaGaamiCamaaDaaale aacaWGZbaabaGaamyzaiaadIhacaWGWbaaaOGaaGymaiaaicdacaaI Waaaaa@58D2@ ,%, p s calc = p s [9] MathType@MTEF@5@5@+= feaahGart1ev3aqatCvAUfeBSjuyZL2yd9gzLbvyNv2CaerbuLwBLn hiov2DGi1BTfMBaeXatLxBI9gBaeXafv3ySLgzGmvETj2BSbqefm0B 1jxALjhiov2Daebbfv3ySLgzGueE0jxyaibaieYdh9vrFfeu0dXdh9 vqqj=hEeeu0xXdbba9frFj0=OqFfea0dXdd9vspGe9FjuP0=fs0xXd bba9pGe9xq=Jbba9suk9fr=xfr=xfrpeWZqaaeaabiGaaiaadaqabe aaeaqaauaaaOqaaiaadchadaqhaaWcbaGaam4CaaqaaiaadogacaWG HbGaamiBaiaadogaaaGccqGH9aqpcaWGWbWaa0baaSqaaiaadohaae aacaGGBbGaaGyoaiaac2faaaaaaa@4A7F@  рассчитаны на основе soft-SAFT EoS [9], p s exp = p s [2] MathType@MTEF@5@5@+= feaahGart1ev3aqatCvAUfeBSjuyZL2yd9gzLbvyNv2CaerbuLwBLn hiov2DGi1BTfMBaeXatLxBI9gBaeXafv3ySLgzGmvETj2BSbqefm0B 1jxALjhiov2Daebbfv3ySLgzGueE0jxyaibaieYdh9vrFfeu0dXdh9 vqqj=hEeeu0xXdbba9frFj0=OqFfea0dXdd9vspGe9FjuP0=fs0xXd bba9pGe9xq=Jbba9suk9fr=xfr=xfrpeWZqaaeaabiGaaiaadaqabe aaeaqaauaaaOqaaiaadchadaqhaaWcbaGaam4CaaqaaiaadwgacaWG 4bGaamiCaaaakiabg2da9iaadchadaqhaaWcbaGaam4CaaqaaiaacU facaaIYaGaaiyxaaaaaaa@49AD@  – экспериментальные данные [2]. Температура кипения при нормальном давлении, T b =375.23 MathType@MTEF@5@5@+= feaahGart1ev3aqatCvAUfeBSjuyZL2yd9gzLbvyNv2CaerbuLwBLn hiov2DGi1BTfMBaeXatLxBI9gBaeXafv3ySLgzGmvETj2BSbqefm0B 1jxALjhiov2Daebbfv3ySLgzGueE0jxyaibaieYdh9vrFfeu0dXdh9 vqqj=hEeeu0xXdbba9frFj0=OqFfea0dXdd9vspGe9FjuP0=fs0xXd bba9pGe9xq=Jbba9suk9fr=xfr=xfrpeWZqaaeaabiGaaiaadaqabe aaeaqaauaaaOqaaiaadsfadaWgaaWcbaGaamOyaaqabaGccqGH9aqp qaaaaaaaaaWdbiaaiodacaaI3aGaaGynaiaac6cacaaIYaGaaG4maa aa@4695@  К, рассчитана в [2] на основе уравнения Антуана:

  p s =exp A B T+C 10 3 , MathType@MTEF@5@5@+= feaahGart1ev3aqatCvAUfeBSjuyZL2yd9gzLbvyNv2CaerbuLwBLn hiov2DGi1BTfMBaeXatLxBI9gBaeXafv3ySLgzGmvETj2BSbqefm0B 1jxALjhiov2Daebbfv3ySLgzGueE0jxyaibaieYdh9vrFfeu0dXdh9 vqqj=hEeeu0xXdbba9frFj0=OqFfea0dXdd9vspGe9FjuP0=fs0xXd bba9pGe9xq=Jbba9suk9fr=xfr=xfrpeWZqaaeaabiGaaiaadaqabe aaeaqaauaaaOqaaiaadchadaWgaaWcbaGaam4CaaqabaGccqGH9aqp ciGGLbGaaiiEaiaacchadaqadaqaaiaadgeacqGHsisldaWcaaqaai aadkeaaeaacaWGubGaey4kaSIaam4qaaaaaiaawIcacaGLPaaacaaI XaGaaGimamaaCaaaleqabaGaeyOeI0IaaG4maaaakiaacYcaaaa@4FB1@ (1)

где A=18.921 MathType@MTEF@5@5@+= feaahGart1ev3aqatCvAUfeBSjuyZL2yd9gzLbvyNv2CaerbuLwBLn hiov2DGi1BTfMBaeXatLxBI9gBaeXafv3ySLgzGmvETj2BSbqefm0B 1jxALjhiov2Daebbfv3ySLgzGueE0jxyaibaieYdh9vrFfeu0dXdh9 vqqj=hEeeu0xXdbba9frFj0=OqFfea0dXdd9vspGe9FjuP0=fs0xXd bba9pGe9xq=Jbba9suk9fr=xfr=xfrpeWZqaaeaabiGaaiaadaqabe aaeaqaauaaaOqaaiaadgeacqGH9aqpcaqGXaGaaeioaiaab6cacaqG 5aGaaeOmaiaabgdaaaa@4522@ , B=5892.038 MathType@MTEF@5@5@+= feaahGart1ev3aqatCvAUfeBSjuyZL2yd9gzLbvyNv2CaerbuLwBLn hiov2DGi1BTfMBaeXatLxBI9gBaeXafv3ySLgzGmvETj2BSbqefm0B 1jxALjhiov2Daebbfv3ySLgzGueE0jxyaibaieYdh9vrFfeu0dXdh9 vqqj=hEeeu0xXdbba9frFj0=OqFfea0dXdd9vspGe9FjuP0=fs0xXd bba9pGe9xq=Jbba9suk9fr=xfr=xfrpeWZqaaeaabiGaaiaadaqabe aaeaqaauaaaOqaaiaadkeacqGH9aqpcaqG1aGaaeioaiaabMdacaqG YaGaaeOlaiaabcdacaqGZaGaaeioaaaa@4697@ , C=36.717 MathType@MTEF@5@5@+= feaahGart1ev3aqatCvAUfeBSjuyZL2yd9gzLbvyNv2CaerbuLwBLn hiov2DGi1BTfMBaeXatLxBI9gBaeXafv3ySLgzGmvETj2BSbqefm0B 1jxALjhiov2Daebbfv3ySLgzGueE0jxyaibaieYdh9vrFfeu0dXdh9 vqqj=hEeeu0xXdbba9frFj0=OqFfea0dXdd9vspGe9FjuP0=fs0xXd bba9pGe9xq=Jbba9suk9fr=xfr=xfrpeWZqaaeaabiGaaiaadaqabe aaeaqaauaaaOqaaiaadoeacqGH9aqpcaqGZaGaaeOnaiaab6cacaqG 3aGaaeymaiaabEdaaaa@4527@ , T MathType@MTEF@5@5@+= feaahGart1ev3aqatCvAUfeBSjuyZL2yd9gzLbvyNv2CaerbuLwBLn hiov2DGi1BTfMBaeXatLxBI9gBaeXafv3ySLgzGmvETj2BSbqefm0B 1jxALjhiov2Daebbfv3ySLgzGueE0jxyaibaieYdh9vrFfeu0dXdh9 vqqj=hEeeu0xXdbba9frFj0=OqFfea0dXdd9vspGe9FjuP0=fs0xXd bba9pGe9xq=Jbba9suk9fr=xfr=xfrpeWZqaaeaabiGaaiaadaqabe aaeaqaauaaaOqaaiaadsfaaaa@3FEA@  – температура, К; p s MathType@MTEF@5@5@+= feaahGart1ev3aaatCvAUfeBSjuyZL2yd9gzLbvyNv2CaerbuLwBLn hiov2DGi1BTfMBaeXatLxBI9gBaeXafv3ySLgzGmvETj2BSbqefm0B 1jxALjhiov2Daebbfv3ySLgzGueE0jxyaibaieYdh9vrFfeu0dXdh9 vqqj=hEeeu0xXdbba9frFj0=OqFfea0dXdd9vspGe9FjuP0=fs0xXd bba9pGe9xq=Jbba9suk9fr=xfr=xfrpeWZqaaeaabiGaaiaadaqabe aaeaqaauaaaOqaaiaadchadaWgaaWcbaGaam4Caaqabaaaaa@4129@  – давление, МПа.

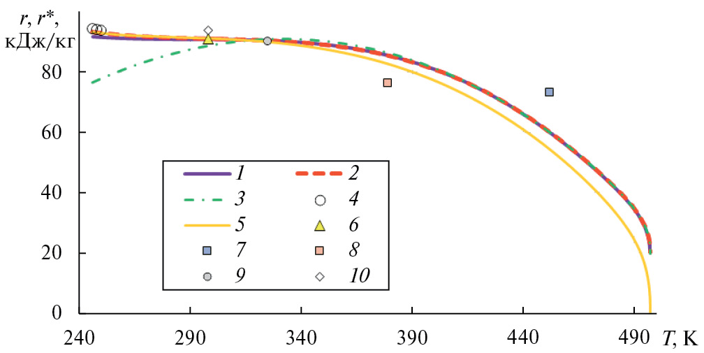
Однако из рис. 1 видно (линия 5), что в окрестности 375.23 К данные о p s calc = p s (1) MathType@MTEF@5@5@+= feaahGart1ev3aqatCvAUfeBSjuyZL2yd9gzLbvyNv2CaerbuLwBLn hiov2DGi1BTfMBaeXatLxBI9gBaeXafv3ySLgzGmvETj2BSbqefm0B 1jxALjhiov2Daebbfv3ySLgzGueE0jxyaibaieYdh9vrFfeu0dXdh9 vqqj=hEeeu0xXdbba9frFj0=OqFfea0dXdd9vspGe9FjuP0=fs0xXd bba9pGe9xq=Jbba9suk9fr=xfr=xfrpeWZqaaeaabiGaaiaadaqabe aaeaqaauaaaOqaaiaadchadaqhaaWcbaGaam4CaaqaaiaadogacaWG HbGaamiBaiaadogaaaGccqGH9aqpcaWGWbWaa0baaSqaaiaadohaae aacaGGOaGaaGymaiaacMcaaaaaaa@4A10@ , полученные на основе (1), завышены относительно экспериментальных данных p s exp = p s [3] MathType@MTEF@5@5@+= feaahGart1ev3aqatCvAUfeBSjuyZL2yd9gzLbvyNv2CaerbuLwBLn hiov2DGi1BTfMBaeXatLxBI9gBaeXafv3ySLgzGmvETj2BSbqefm0B 1jxALjhiov2Daebbfv3ySLgzGueE0jxyaibaieYdh9vrFfeu0dXdh9 vqqj=hEeeu0xXdbba9frFj0=OqFfea0dXdd9vspGe9FjuP0=fs0xXd bba9pGe9xq=Jbba9suk9fr=xfr=xfrpeWZqaaeaabiGaaiaadaqabe aaeaqaauaaaOqaaiaadchadaqhaaWcbaGaam4CaaqaaiaadwgacaWG 4bGaamiCaaaakiabg2da9iaadchadaqhaaWcbaGaam4CaaqaaiaacU facaaIZaGaaiyxaaaaaaa@49AE@  [3] (рис. 1б, маркеры 1).

 

Рис. 1. Температурные зависимости давления насыщенного пара: 1 – [3]; 2 – [2]; 3 – (2016) [4]; 4 –[5]; 5 – линия упругости (1), [2]; 6 – (5), табл. 4; 7 – [13, 14]; 8 – тройная точка ( ptr=0.0013 МПа, Ttr=246.15 К); 9 – критическая точка (pc=1.478 МПа, Tc=497.01 К).

 

Анализ литературных источников показывает, что до сих пор не разработаны уравнения линии упругости и кривой сосуществования перфтороктана для диапазона от тройной точки, T tr MathType@MTEF@5@5@+= feaahGart1ev3aqatCvAUfeBSjuyZL2yd9gzLbvyNv2CaerbuLwBLn hiov2DGi1BTfMBaeXatLxBI9gBaeXafv3ySLgzGmvETj2BSbqefm0B 1jxALjhiov2Daebbfv3ySLgzGueE0jxyaibaieYdh9vrFfeu0dXdh9 vqqj=hEeeu0xXdbba9frFj0=OqFfea0dXdd9vspGe9FjuP0=fs0xXd bba9pGe9xq=Jbba9suk9fr=xfr=xfrpeWZqaaeaabiGaaiaadaqabe aaeaqaauaaaOqaaiaadsfadaWgaaWcbaGaamiDaiaadkhaaeqaaaaa @4206@ , до критической, T c MathType@MTEF@5@5@+= feaahGart1ev3aqatCvAUfeBSjuyZL2yd9gzLbvyNv2CaerbuLwBLn hiov2DGi1BTfMBaeXatLxBI9gBaeXafv3ySLgzGmvETj2BSbqefm0B 1jxALjhiov2Daebbfv3ySLgzGueE0jxyaibaieYdh9vrFfeu0dXdh9 vqqj=hEeeu0xXdbba9frFj0=OqFfea0dXdd9vspGe9FjuP0=fs0xXd bba9pGe9xq=Jbba9suk9fr=xfr=xfrpeWZqaaeaabiGaaiaadaqabe aaeaqaauaaaOqaaiaadsfadaWgaaWcbaGaam4yaaqabaaaaa@40FE@ . Например, в литературных источниках и на интернет-сайтах до сих пор рекомендуется пользоваться термодинамическими таблицами [5], которые не согласуются с данными [6]. Например, на жидкостной ветви линии насыщения отклонение экспериментальных значений плотности ρ + MathType@MTEF@5@5@+= feaahGart1ev3aqatCvAUfeBSjuyZL2yd9gzLbvyNv2CaerbuLwBLn hiov2DGi1BTfMBaeXatLxBI9gBaeXafv3ySLgzGmvETj2BSbqefm0B 1jxALjhiov2Daebbfv3ySLgzGueE0jxyaibaieYdh9vrFfeu0dXdh9 vqqj=hEeeu0xXdbba9frFj0=OqFfea0dXdd9vspGe9FjuP0=fs0xXd bba9pGe9xq=Jbba9suk9fr=xfr=xfrpeWZqaaeaabiGaaiaadaqabe aaeaqaauaaaOqaaiabeg8aYnaaCaaaleqabaGaey4kaScaaaaa@41E0@  [6] от табличных данных [5] носит систематический характер и монотонно растет от 1.39% ( T=293.15 MathType@MTEF@5@5@+= feaahGart1ev3aaatCvAUfeBSjuyZL2yd9gzLbvyNv2CaerbuLwBLn hiov2DGi1BTfMBaeXatLxBI9gBaeXafv3ySLgzGmvETj2BSbqefm0B 1jxALjhiov2Daebbfv3ySLgzGueE0jxyaibaieYdh9vrFfeu0dXdh9 vqqj=hEeeu0xXdbba9frFj0=OqFfea0dXdd9vspGe9FjuP0=fs0xXd bba9pGe9xq=Jbba9suk9fr=xfr=xfrpeWZqaaeaabiGaaiaadaqabe aaeaqaauaaaOqaaabaaaaaaaaapeGaamivaiabg2da9iaaikdacaaI 5aGaaG4maiaac6cacaaIXaGaaGynaaaa@4577@  K) до 12.14% ( T=493.15 MathType@MTEF@5@5@+= feaahGart1ev3aaatCvAUfeBSjuyZL2yd9gzLbvyNv2CaerbuLwBLn hiov2DGi1BTfMBaeXatLxBI9gBaeXafv3ySLgzGmvETj2BSbqefm0B 1jxALjhiov2Daebbfv3ySLgzGueE0jxyaibaieYdh9vrFfeu0dXdh9 vqqj=hEeeu0xXdbba9frFj0=OqFfea0dXdd9vspGe9FjuP0=fs0xXd bba9pGe9xq=Jbba9suk9fr=xfr=xfrpeWZqaaeaabiGaaiaadaqabe aaeaqaauaaaOqaaabaaaaaaaaapeGaamivaiabg2da9iaaisdacaaI 5aGaaG4maiaac6cacaaIXaGaaGynaaaa@4579@  K). Аналогичная картина наблюдается и на паровой ветви линии насыщения. Так, при T=493.15 MathType@MTEF@5@5@+= feaahGart1ev3aaatCvAUfeBSjuyZL2yd9gzLbvyNv2CaerbuLwBLn hiov2DGi1BTfMBaeXatLxBI9gBaeXafv3ySLgzGmvETj2BSbqefm0B 1jxALjhiov2Daebbfv3ySLgzGueE0jxyaibaieYdh9vrFfeu0dXdh9 vqqj=hEeeu0xXdbba9frFj0=OqFfea0dXdd9vspGe9FjuP0=fs0xXd bba9pGe9xq=Jbba9suk9fr=xfr=xfrpeWZqaaeaabiGaaiaadaqabe aaeaqaauaaaOqaaabaaaaaaaaapeGaamivaiabg2da9iaaisdacaaI 5aGaaG4maiaac6cacaaIXaGaaGynaaaa@4579@  K относительное отклонение ρ [5] MathType@MTEF@5@5@+= feaahGart1ev3aqatCvAUfeBSjuyZL2yd9gzLbvyNv2CaerbuLwBLn hiov2DGi1BTfMBaeXatLxBI9gBaeXafv3ySLgzGmvETj2BSbqefm0B 1jxALjhiov2Daebbfv3ySLgzGueE0jxyaibaieYdh9vrFfeu0dXdh9 vqqj=hEeeu0xXdbba9frFj0=OqFfea0dXdd9vspGe9FjuP0=fs0xXd bba9pGe9xq=Jbba9suk9fr=xfr=xfrpeWZqaaeaabiGaaiaadaqabe aaeaqaauaaaOqaaiabeg8aYnaaDaaaleaacaGGBbGaaGynaiaac2fa aeaacqGHsislaaaaaa@446A@ , табличных данных [5], от ρ [6] MathType@MTEF@5@5@+= feaahGart1ev3aqatCvAUfeBSjuyZL2yd9gzLbvyNv2CaerbuLwBLn hiov2DGi1BTfMBaeXatLxBI9gBaeXafv3ySLgzGmvETj2BSbqefm0B 1jxALjhiov2Daebbfv3ySLgzGueE0jxyaibaieYdh9vrFfeu0dXdh9 vqqj=hEeeu0xXdbba9frFj0=OqFfea0dXdd9vspGe9FjuP0=fs0xXd bba9pGe9xq=Jbba9suk9fr=xfr=xfrpeWZqaaeaabiGaaiaadaqabe aaeaqaauaaaOqaaiabeg8aYnaaDaaaleaacaGGBbGaaGOnaiaac2fa aeaacqGHsislaaaaaa@446B@ , опытных данных [6], составляет 20%.

Таким образом, задача разработки ЛФР перфтороктана требует разработки метода, в рамках которого имеется возможность согласовать на основе физических закономерностей, общих для широкого круга веществ, разрозненные и зачастую противоречивые данные о критических параметрах, p s MathType@MTEF@5@5@+= feaahGart1ev3aqatCvAUfeBSjuyZL2yd9gzLbvyNv2CaerbuLwBLn hiov2DGi1BTfMBaeXatLxBI9gBaeXafv3ySLgzGmvETj2BSbqefm0B 1jxALjhiov2Daebbfv3ySLgzGueE0jxyaibaieYdh9vrFfeu0dXdh9 vqqj=hEeeu0xXdbba9frFj0=OqFfea0dXdd9vspGe9FjuP0=fs0xXd bba9pGe9xq=Jbba9suk9fr=xfr=xfrpeWZqaaeaabiGaaiaadaqabe aaeaqaauaaaOqaaiaadchadaWgaaWcbaGaam4Caaqabaaaaa@412A@ , ρ MathType@MTEF@5@5@+= feaahGart1ev3aqatCvAUfeBSjuyZL2yd9gzLbvyNv2CaerbuLwBLn hiov2DGi1BTfMBaeXatLxBI9gBaeXafv3ySLgzGmvETj2BSbqefm0B 1jxALjhiov2Daebbfv3ySLgzGueE0jxyaibaieYdh9vrFfeu0dXdh9 vqqj=hEeeu0xXdbba9frFj0=OqFfea0dXdd9vspGe9FjuP0=fs0xXd bba9pGe9xq=Jbba9suk9fr=xfr=xfrpeWZqaaeaabiGaaiaadaqabe aaeaqaauaaaOqaaiabeg8aYnaaCaaaleqabaGaeyOeI0caaaaa@41EB@ , ρ + MathType@MTEF@5@5@+= feaahGart1ev3aqatCvAUfeBSjuyZL2yd9gzLbvyNv2CaerbuLwBLn hiov2DGi1BTfMBaeXatLxBI9gBaeXafv3ySLgzGmvETj2BSbqefm0B 1jxALjhiov2Daebbfv3ySLgzGueE0jxyaibaieYdh9vrFfeu0dXdh9 vqqj=hEeeu0xXdbba9frFj0=OqFfea0dXdd9vspGe9FjuP0=fs0xXd bba9pGe9xq=Jbba9suk9fr=xfr=xfrpeWZqaaeaabiGaaiaadaqabe aaeaqaauaaaOqaaiabeg8aYnaaCaaaleqabaGaey4kaScaaaaa@41E0@  и r MathType@MTEF@5@5@+= feaahGart1ev3aqatCvAUfeBSjuyZL2yd9gzLbvyNv2CaerbuLwBLn hiov2DGi1BTfMBaeXatLxBI9gBaeXafv3ySLgzGmvETj2BSbqefm0B 1jxALjhiov2Daebbfv3ySLgzGueE0jxyaibaieYdh9vrFfeu0dXdh9 vqqj=hEeeu0xXdbba9frFj0=OqFfea0dXdd9vspGe9FjuP0=fs0xXd bba9pGe9xq=Jbba9suk9fr=xfr=xfrpeWZqaaeaabiGaaiaadaqabe aaeaqaauaaaOqaaiaadkhaaaa@4008@ .

В работах [17–22] на основе системы взаимосогласованных уравнений (СВУ), в которую входят уравнение линии упругости, уравнения паровой и жидкостной ветвей линии насыщения, уравнение для «кажущейся» теплоты парообразования, r * = r * (T) MathType@MTEF@5@5@+= feaahGart1ev3aqatCvAUfeBSjuyZL2yd9gzLbvyNv2CaerbuLwBLn hiov2DGi1BTfMBaeXatLxBI9gBaeXafv3ySLgzGmvETj2BSbqefm0B 1jxALjhiov2Daebbfv3ySLgzGueE0jxyaibaieYdh9vrFfeu0dXdh9 vqqj=hEeeu0xXdbba9frFj0=OqFfea0dXdd9vspGe9FjuP0=fs0xXd bba9pGe9xq=Jbba9suk9fr=xfr=xfrpeWZqaaeaabiGaaiaadaqabe aaeaqaauaaaOqaaiaadkhadaahaaWcbeqaaiaacQcaaaGccqGH9aqp caWGYbWaaWbaaSqabeaacaGGQaaaaOGaaiikaiaadsfacaGGPaaaaa@4601@ , разработаны линии фазового равновесия для хорошо изученных в термодинамическом плане веществ: этан [17], R32 [18], R236ea [19], R1234yf [20], R245fa [21], шестифтористая сера [22].

В данной работе на основе результатов [17–22], физических закономерностей, характеризующих поведение вещества в окрестности тройной точки и критической точки, решается задача разработки метода построения СВУ, описывающей ЛФР перфтороктана в диапазоне температур от T tr MathType@MTEF@5@5@+= feaahGart1ev3aqatCvAUfeBSjuyZL2yd9gzLbvyNv2CaerbuLwBLn hiov2DGi1BTfMBaeXatLxBI9gBaeXafv3ySLgzGmvETj2BSbqefm0B 1jxALjhiov2Daebbfv3ySLgzGueE0jxyaibaieYdh9vrFfeu0dXdh9 vqqj=hEeeu0xXdbba9frFj0=OqFfea0dXdd9vspGe9FjuP0=fs0xXd bba9pGe9xq=Jbba9suk9fr=xfr=xfrpeWZqaaeaabiGaaiaadaqabe aaeaqaauaaaOqaaiaadsfadaWgaaWcbaGaamiDaiaadkhaaeqaaaaa @4206@  до T c MathType@MTEF@5@5@+= feaahGart1ev3aqatCvAUfeBSjuyZL2yd9gzLbvyNv2CaerbuLwBLn hiov2DGi1BTfMBaeXatLxBI9gBaeXafv3ySLgzGmvETj2BSbqefm0B 1jxALjhiov2Daebbfv3ySLgzGueE0jxyaibaieYdh9vrFfeu0dXdh9 vqqj=hEeeu0xXdbba9frFj0=OqFfea0dXdd9vspGe9FjuP0=fs0xXd bba9pGe9xq=Jbba9suk9fr=xfr=xfrpeWZqaaeaabiGaaiaadaqabe aaeaqaauaaaOqaaiaadsfadaWgaaWcbaGaam4yaaqabaaaaa@40FE@  и удовлетворяющей следующим условиям:

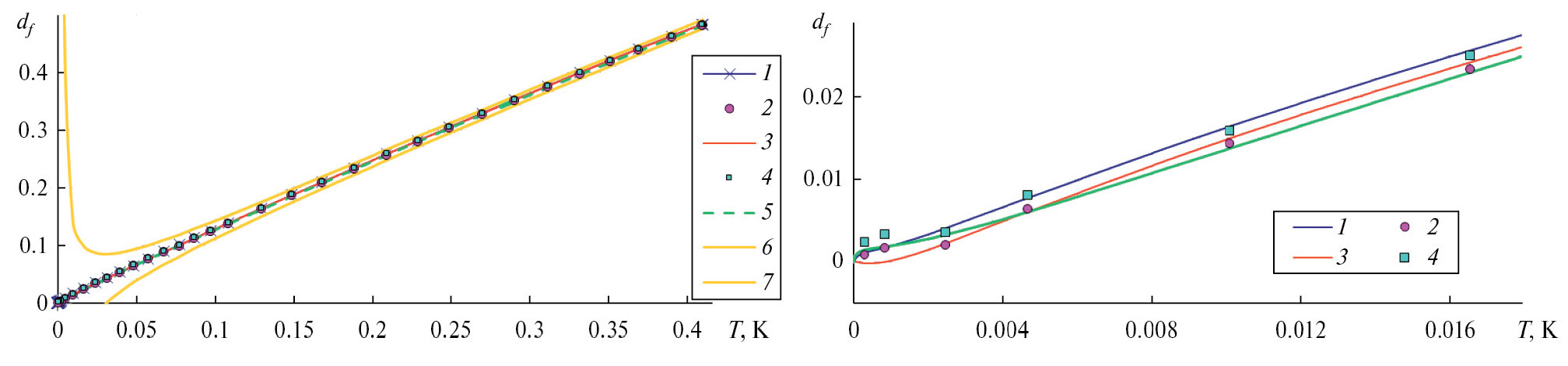
а) в окрестности критической точки средний диаметр, d f MathType@MTEF@5@5@+= feaahGart1ev3aqatCvAUfeBSjuyZL2yd9gzLbvyNv2CaerbuLwBLn hiov2DGi1BTfMBaeXatLxBI9gBaeXafv3ySLgzGmvETj2BSbqefm0B 1jxALjhiov2Daebbfv3ySLgzGueE0jxyaibaieYdh9vrFfeu0dXdh9 vqqj=hEeeu0xXdbba9frFj0=OqFfea0dXdd9vspGe9FjuP0=fs0xXd bba9pGe9xq=Jbba9suk9fr=xfr=xfrpeWZqaaeaabiGaaiaadaqabe aaeaqaauaaaOqaaiaadsgadaWgaaWcbaGaamOzaaqabaaaaa@4111@ , и параметр порядка, d s MathType@MTEF@5@5@+= feaahGart1ev3aqatCvAUfeBSjuyZL2yd9gzLbvyNv2CaerbuLwBLn hiov2DGi1BTfMBaeXatLxBI9gBaeXafv3ySLgzGmvETj2BSbqefm0B 1jxALjhiov2Daebbfv3ySLgzGueE0jxyaibaieYdh9vrFfeu0dXdh9 vqqj=hEeeu0xXdbba9frFj0=OqFfea0dXdd9vspGe9FjuP0=fs0xXd bba9pGe9xq=Jbba9suk9fr=xfr=xfrpeWZqaaeaabiGaaiaadaqabe aaeaqaauaaaOqaaiaadsgadaWgaaWcbaGaam4Caaqabaaaaa@411E@ , линии насыщения удовлетворяют требованиям теории ренормализационной группы для асимметричных систем [23, 24]:

  d f = D 2β τ 2β + D 1α τ 1α + D τ τ, MathType@MTEF@5@5@+= feaahGart1ev3aqatCvAUfeBSjuyZL2yd9gzLbvyNv2CaerbuLwBLn hiov2DGi1BTfMBaeXatLxBI9gBaeXafv3ySLgzGmvETj2BSbqefm0B 1jxALjhiov2Daebbfv3ySLgzGueE0jxyaibaieYdh9vrFfeu0dXdh9 vqqj=hEeeu0xXdbba9frFj0=OqFfea0dXdd9vspGe9FjuP0=fs0xXd bba9pGe9xq=Jbba9suk9fr=xfr=xfrpeWZqaaeaabiGaaiaadaqabe aaeaqaauaaaOqaaiaadsgadaWgaaWcbaGaamOzaaqabaGccqGH9aqp caWGebWaaSbaaSqaaiaaikdacqaHYoGyaeqaaOGaeqiXdq3aaWbaaS qabeaacaaIYaGaeqOSdigaaOGaey4kaSIaamiramaaBaaaleaacaaI XaGaeyOeI0IaeqySdegabeaakiabes8a0naaCaaaleqabaGaaGymai abgkHiTiabeg7aHbaakiabgUcaRiaadseadaWgaaWcbaGaeqiXdqha beaakiabes8a0jaacYcaaaa@5A5C@ (2)

  d s = D β τ β + D β+Δ τ β+Δ ; MathType@MTEF@5@5@+= feaahGart1ev3aqatCvAUfeBSjuyZL2yd9gzLbvyNv2CaerbuLwBLn hiov2DGi1BTfMBaeXatLxBI9gBaeXafv3ySLgzGmvETj2BSbqefm0B 1jxALjhiov2Daebbfv3ySLgzGueE0jxyaibaieYdh9vrFfeu0dXdh9 vqqj=hEeeu0xXdbba9frFj0=OqFfea0dXdd9vspGe9FjuP0=fs0xXd bba9pGe9xq=Jbba9suk9fr=xfr=xfrpeWZqaaeaabiGaaiaadaqabe aaeaqaauaaaOqaaiaadsgadaWgaaWcbaGaam4CaaqabaGccqGH9aqp caWGebWaaSbaaSqaaiabek7aIbqabaGccqaHepaDdaahaaWcbeqaai abek7aIbaakiabgUcaRiaadseadaWgaaWcbaGaeqOSdiMaey4kaSIa euiLdqeabeaakiabes8a0naaCaaaleqabaGaeqOSdiMaey4kaSIaeu iLdqeaaOGaai4oaaaa@54D9@                (3)

б) выполняются степенные законы масштабной теории критической точки (МТ) [25]; в уравнения линии упругости и линии насыщения входят одни и те же критические индексы ( α MathType@MTEF@5@5@+= feaahGart1ev3aqatCvAUfeBSjuyZL2yd9gzLbvyNv2CaerbuLwBLn hiov2DGi1BTfMBaeXatLxBI9gBaeXafv3ySLgzGmvETj2BSbqefm0B 1jxALjhiov2Daebbfv3ySLgzGueE0jxyaibaieYdh9vrFfeu0dXdh9 vqqj=hEeeu0xXdbba9frFj0=OqFfea0dXdd9vspGe9FjuP0=fs0xXd bba9pGe9xq=Jbba9suk9fr=xfr=xfrpeWZqaaeaabiGaaiaadaqabe aaeaqaauaaaOqaaiabeg7aHbaa@40B0@ , β MathType@MTEF@5@5@+= feaahGart1ev3aqatCvAUfeBSjuyZL2yd9gzLbvyNv2CaerbuLwBLn hiov2DGi1BTfMBaeXatLxBI9gBaeXafv3ySLgzGmvETj2BSbqefm0B 1jxALjhiov2Daebbfv3ySLgzGueE0jxyaibaieYdh9vrFfeu0dXdh9 vqqj=hEeeu0xXdbba9frFj0=OqFfea0dXdd9vspGe9FjuP0=fs0xXd bba9pGe9xq=Jbba9suk9fr=xfr=xfrpeWZqaaeaabiGaaiaadaqabe aaeaqaauaaaOqaaiabek7aIbaa@40B2@ , Δ) и критические параметры ( T c MathType@MTEF@5@5@+= feaahGart1ev3aqatCvAUfeBSjuyZL2yd9gzLbvyNv2CaerbuLwBLn hiov2DGi1BTfMBaeXatLxBI9gBaeXafv3ySLgzGmvETj2BSbqefm0B 1jxALjhiov2Daebbfv3ySLgzGueE0jxyaibaieYdh9vrFfeu0dXdh9 vqqj=hEeeu0xXdbba9frFj0=OqFfea0dXdd9vspGe9FjuP0=fs0xXd bba9pGe9xq=Jbba9suk9fr=xfr=xfrpeWZqaaeaabiGaaiaadaqabe aaeaqaauaaaOqaaiaadsfadaWgaaWcbaGaam4yaaqabaaaaa@40FE@ , ρ c MathType@MTEF@5@5@+= feaahGart1ev3aqatCvAUfeBSjuyZL2yd9gzLbvyNv2CaerbuLwBLn hiov2DGi1BTfMBaeXatLxBI9gBaeXafv3ySLgzGmvETj2BSbqefm0B 1jxALjhiov2Daebbfv3ySLgzGueE0jxyaibaieYdh9vrFfeu0dXdh9 vqqj=hEeeu0xXdbba9frFj0=OqFfea0dXdd9vspGe9FjuP0=fs0xXd bba9pGe9xq=Jbba9suk9fr=xfr=xfrpeWZqaaeaabiGaaiaadaqabe aaeaqaauaaaOqaaiabeg8aYnaaBaaaleaacaWGJbaabeaaaaa@41E5@ , p c MathType@MTEF@5@5@+= feaahGart1ev3aqatCvAUfeBSjuyZL2yd9gzLbvyNv2CaerbuLwBLn hiov2DGi1BTfMBaeXatLxBI9gBaeXafv3ySLgzGmvETj2BSbqefm0B 1jxALjhiov2Daebbfv3ySLgzGueE0jxyaibaieYdh9vrFfeu0dXdh9 vqqj=hEeeu0xXdbba9frFj0=OqFfea0dXdd9vspGe9FjuP0=fs0xXd bba9pGe9xq=Jbba9suk9fr=xfr=xfrpeWZqaaeaabiGaaiaadaqabe aaeaqaauaaaOqaaiaadchadaWgaaWcbaGaam4yaaqabaaaaa@411A@  );

в) средний диаметр строго убывает и удовлетворяет неравенству d f >0 MathType@MTEF@5@5@+= feaahGart1ev3aqatCvAUfeBSjuyZL2yd9gzLbvyNv2CaerbuLwBLn hiov2DGi1BTfMBaeXatLxBI9gBaeXafv3ySLgzGmvETj2BSbqefm0B 1jxALjhiov2Daebbfv3ySLgzGueE0jxyaibaieYdh9vrFfeu0dXdh9 vqqj=hEeeu0xXdbba9frFj0=OqFfea0dXdd9vspGe9FjuP0=fs0xXd bba9pGe9xq=Jbba9suk9fr=xfr=xfrpeWZqaaeaabiGaaiaadaqabe aaeaqaauaaaOqaaiaadsgadaWgaaWcbaGaamOzaaqabaGccqGH+aGp caaIWaaaaa@42DD@  во всем температурном диапазоне, кроме критической точки, в которой d f =0 MathType@MTEF@5@5@+= feaahGart1ev3aqatCvAUfeBSjuyZL2yd9gzLbvyNv2CaerbuLwBLn hiov2DGi1BTfMBaeXatLxBI9gBaeXafv3ySLgzGmvETj2BSbqefm0B 1jxALjhiov2Daebbfv3ySLgzGueE0jxyaibaieYdh9vrFfeu0dXdh9 vqqj=hEeeu0xXdbba9frFj0=OqFfea0dXdd9vspGe9FjuP0=fs0xXd bba9pGe9xq=Jbba9suk9fr=xfr=xfrpeWZqaaeaabiGaaiaadaqabe aaeaqaauaaaOqaaiaadsgadaWgaaWcbaGaamOzaaqabaGccqGH9aqp caaIWaaaaa@42DB@ ;

г) опытные данные [6] описываются с точностью, соответствующей неопределенности этих данных;

д) выполняются основные закономерности, характеризующие поведение вещества в окрестности тройной точки.

Метод описания плотности и давления перфтороктана на линии насыщения

В основе подхода к описанию ЛФР перфтороктана лежит метод [26], на базе которого строится система, включающая уравнения линии упругости, паровой и жидкостной ветвей линии насыщения, «кажущейся» теплоты парообразования, r * MathType@MTEF@5@5@+= feaahGart1ev3aqatCvAUfeBSjuyZL2yd9gzLbvyNv2CaerbuLwBLn hiov2DGi1BTfMBaeXatLxBI9gBaeXafv3ySLgzGmvETj2BSbqefm0B 1jxALjhiov2Daebbfv3ySLgzGueE0jxyaibaieYdh9vrFfeu0dXdh9 vqqj=hEeeu0xXdbba9frFj0=OqFfea0dXdd9vspGe9FjuP0=fs0xXd bba9pGe9xq=Jbba9suk9fr=xfr=xfrpeWZqaaeaabiGaaiaadaqabe aaeaqaauaaaOqaaiaadkhadaahaaWcbeqaaiaacQcaaaaaaa@40E3@ . В рамках предлагаемого подхода, как и в работах [17–22], для описания плотности насыщенного пара применяется уравнение Клапейрона – Клаузиуса:

  ρ T = T r T d p s (T) dT . MathType@MTEF@5@5@+= feaahGart1ev3aqatCvAUfeBSjuyZL2yd9gzLbvyNv2CaerbuLwBLn hiov2DGi1BTfMBaeXatLxBI9gBaeXafv3ySLgzGmvETj2BSbqefm0B 1jxALjhiov2Daebbfv3ySLgzGueE0jxyaibaieYdh9vrFfeu0dXdh9 vqqj=hEeeu0xXdbba9frFj0=OqFfea0dXdd9vspGe9FjuP0=fs0xXd bba9pGe9xq=Jbba9suk9fr=xfr=xfrpeWZqaaeaabiGaaiaadaqabe aaeaqaauaaaOqaceaainIaeqyWdi3aaWbaaSqabeaacqGHsislaaGc daqadaqaaiaadsfaaiaawIcacaGLPaaacqGH9aqpdaWcaaqaaiaads faaeaacaWGYbWaaeWaaeaacaWGubaacaGLOaGaayzkaaaaamaalaaa baGaamizaiaadchadaWgaaWcbaGaam4CaaqabaGccaGGOaGaamivai aacMcaaeaacaWGKbGaamivaaaacaGGUaaaaa@51CF@                    (4)

Производная p s (T) MathType@MTEF@5@5@+= feaahGart1ev3aqatCvAUfeBSjuyZL2yd9gzLbvyNv2CaerbuLwBLn hiov2DGi1BTfMBaeXatLxBI9gBaeXafv3ySLgzGmvETj2BSbqefm0B 1jxALjhiov2Daebbfv3ySLgzGueE0jxyaibaieYdh9vrFfeu0dXdh9 vqqj=hEeeu0xXdbba9frFj0=OqFfea0dXdd9vspGe9FjuP0=fs0xXd bba9pGe9xq=Jbba9suk9fr=xfr=xfrpeWZqaaeaabiGaaiaadaqabe aaeaqaauaaaOqaaiqadchagaqbamaaBaaaleaacaWGZbaabeaakiaa cIcacaWGubGaaiykaaaa@4372@  в (4) расчитывается на основе уравнения [27]:

  p s (T)= p ñ exp a 0 τ 2 /t × × 1+ a 1 τ+ a 2 τ 2α + a 3 τ 2α+Δ + a 4 τ 3 , MathType@MTEF@5@5@+= feaahGart1ev3aaatCvAUfeBSjuyZL2yd9gzLbvyNv2CaerbuLwBLn hiov2DGi1BTfMBaeXatLxBI9gBaeXafv3ySLgzGmvETj2BSbqefm0B 1jxALjhiov2Daebbfv3ySLgzGueE0jxyaibaieYdh9vrFfeu0dXdh9 vqqj=hEeeu0xXdbba9frFj0=OqFfea0dXdd9vspGe9FjuP0=fs0xXd bba9pGe9xq=Jbba9suk9fr=xfr=xfrpeWZqaaeaabiGaaiaadaqabe aaeaqaauaaaOabaiqabaGaamiCamaaBaaaleaacaWGZbaabeaakiaa cIcacaWGubGaaiykaiabg2da9iaadchadaWgaaWcbaGaamy8aaqaba GcciGGLbGaaiiEaiaacchadaqadaqaaiabgkHiTiaadggadaWgaaWc baGaaGimaaqabaGccqaHepaDdaahaaWcbeqaaiaaikdaaaGccaGGVa GaamiDaaGaayjkaiaawMcaaiabgEna0cqaaiabgEna0kaaysW7daqa daqaaiaaigdacqGHRaWkcaWGHbWaaSbaaSqaaiaaigdaaeqaaOGaeq iXdqNaey4kaSIaamyyamaaBaaaleaacaaIYaaabeaakmaaemqabaGa eqiXdqhacaGLhWUaayjcSdWaaWbaaSqabeaacaaIYaGaeyOeI0Iaeq ySdegaaOGaey4kaSIaamyyamaaBaaaleaacaaIZaaabeaakmaaemqa baGaeqiXdqhacaGLhWUaayjcSdWaaWbaaSqabeaacaaIYaGaeyOeI0 IaeqySdeMaey4kaSIaeuiLdqeaaOGaey4kaSIaamyyamaaBaaaleaa caaI0aaabeaakiabes8a0naaCaaaleqabaGaaG4maaaaaOGaayjkai aawMcaaiaacYcaaaaa@7DCC@             (5)

где t=T/ T c MathType@MTEF@5@5@+= feaahGart1ev3aqatCvAUfeBSjuyZL2yd9gzLbvyNv2CaerbuLwBLn hiov2DGi1BTfMBaeXatLxBI9gBaeXafv3ySLgzGmvETj2BSbqefm0B 1jxALjhiov2Daebbfv3ySLgzGueE0jxyaibaieYdh9vrFfeu0dXdh9 vqqj=hEeeu0xXdbba9frFj0=OqFfea0dXdd9vspGe9FjuP0=fs0xXd bba9pGe9xq=Jbba9suk9fr=xfr=xfrpeWZqaaeaabiGaaiaadaqabe aaeaqaauaaaOqaaiaadshacqGH9aqpcaWGubGaai4laiaadsfadaWg aaWcbaGaam4yaaqabaaaaa@4489@ ; a i MathType@MTEF@5@5@+= feaahGart1ev3aqatCvAUfeBSjuyZL2yd9gzLbvyNv2CaerbuLwBLn hiov2DGi1BTfMBaeXatLxBI9gBaeXafv3ySLgzGmvETj2BSbqefm0B 1jxALjhiov2Daebbfv3ySLgzGueE0jxyaibaieYdh9vrFfeu0dXdh9 vqqj=hEeeu0xXdbba9frFj0=OqFfea0dXdd9vspGe9FjuP0=fs0xXd bba9pGe9xq=Jbba9suk9fr=xfr=xfrpeWZqaaeaabiGaaiaadaqabe aaeaqaauaaaOqaaiaadggadaWgaaWcbaGaamyAaaqabaaaaa@4111@  ( i=0,1,,4) MathType@MTEF@5@5@+= feaahGart1ev3aqatCvAUfeBSjuyZL2yd9gzLbvyNv2CaerbuLwBLn hiov2DGi1BTfMBaeXatLxBI9gBaeXafv3ySLgzGmvETj2BSbqefm0B 1jxALjhiov2Daebbfv3ySLgzGueE0jxyaibaieYdh9vrFfeu0dXdh9 vqqj=hEeeu0xXdbba9frFj0=OqFfea0dXdd9vspGe9FjuP0=fs0xXd bba9pGe9xq=Jbba9suk9fr=xfr=xfrpeWZqaaeaabiGaaiaadaqabe aaeaqaauaaaOqaaiaadMgacqGH9aqpcaaIWaGaaiilaiaaigdacaGG SaGaeSOjGSKaaiilaiaaisdacaGGPaaaaa@4717@  – постоянные коэффициенты; α MathType@MTEF@5@5@+= feaahGart1ev3aqatCvAUfeBSjuyZL2yd9gzLbvyNv2CaerbuLwBLn hiov2DGi1BTfMBaeXatLxBI9gBaeXafv3ySLgzGmvETj2BSbqefm0B 1jxALjhiov2Daebbfv3ySLgzGueE0jxyaibaieYdh9vrFfeu0dXdh9 vqqj=hEeeu0xXdbba9frFj0=OqFfea0dXdd9vspGe9FjuP0=fs0xXd bba9pGe9xq=Jbba9suk9fr=xfr=xfrpeWZqaaeaabiGaaiaadaqabe aaeaqaauaaaOqaaiabeg7aHbaa@40B0@  – критический индекс изохорной теплоемкости; β MathType@MTEF@5@5@+= feaahGart1ev3aqatCvAUfeBSjuyZL2yd9gzLbvyNv2CaerbuLwBLn hiov2DGi1BTfMBaeXatLxBI9gBaeXafv3ySLgzGmvETj2BSbqefm0B 1jxALjhiov2Daebbfv3ySLgzGueE0jxyaibaieYdh9vrFfeu0dXdh9 vqqj=hEeeu0xXdbba9frFj0=OqFfea0dXdd9vspGe9FjuP0=fs0xXd bba9pGe9xq=Jbba9suk9fr=xfr=xfrpeWZqaaeaabiGaaiaadaqabe aaeaqaauaaaOqaaiabek7aIbaa@40B2@ – критический индекс линии насыщения; Δ – поправочный критический индекс.

Введем в (4) «кажущуюся» теплоту парообразования:

  r =r 1 ρ ρ + 1 , MathType@MTEF@5@5@+= feaahGart1ev3aqatCvAUfeBSjuyZL2yd9gzLbvyNv2CaerbuLwBLn hiov2DGi1BTfMBaeXatLxBI9gBaeXafv3ySLgzGmvETj2BSbqefm0B 1jxALjhiov2Daebbfv3ySLgzGueE0jxyaibaieYdh9vrFfeu0dXdh9 vqqj=hEeeu0xXdbba9frFj0=OqFfea0dXdd9vspGe9FjuP0=fs0xXd bba9pGe9xq=Jbba9suk9fr=xfr=xfrpeWZqaaeaabiGaaiaadaqabe aaeaqaauaaaOqaaiaadkhadaahaaWcbeqaaiabgEHiQaaakiabg2da 9iaadkhadaqadaqaaiaaigdacqGHsisldaWcaaqaaiabeg8aYnaaCa aaleqabaGaeyOeI0caaaGcbaGaeqyWdi3aaWbaaSqabeaacqGHRaWk aaaaaaGccaGLOaGaayzkaaWaaWbaaSqabeaacqGHsislcaaIXaaaaO Gaaiilaaaa@4EB8@                           (6)

в результате получим:

  ρ T = T r * T d p s T dT . MathType@MTEF@5@5@+= feaahGart1ev3aaatCvAUfeBSjuyZL2yd9gzLbvyNv2CaerbuLwBLn hiov2DGi1BTfMBaeXatLxBI9gBaeXafv3ySLgzGmvETj2BSbqefm0B 1jxALjhiov2Daebbfv3ySLgzGueE0jxyaibaieYdh9vrFfeu0dXdh9 vqqj=hEeeu0xXdbba9frFj0=OqFfea0dXdd9vspGe9FjuP0=fs0xXd bba9pGe9xq=Jbba9suk9fr=xfr=xfrpeWZqaaeaabiGaaiaadaqabe aaeaqaauaaaOqaceaainIaeqyWdi3aaWbaaSqabeaacqGHsislaaGc daqadaqaaiaadsfaaiaawIcacaGLPaaacqGH9aqpdaWcaaqaaiaads faaeaacaWGYbWaaWbaaSqabeaacaGGQaaaaOWaaeWaaeaacaWGubaa caGLOaGaayzkaaaaamaalaaabaGaamizaiaadchadaWgaaWcbaGaam 4CaaqabaGcdaqadaqaaiaadsfaaiaawIcacaGLPaaaaeaacaWGKbGa amivaaaacaGGUaaaaa@52E3@                  (7)

Функцию r * (T) MathType@MTEF@5@5@+= feaahGart1ev3aaatCvAUfeBSjuyZL2yd9gzLbvyNv2CaerbuLwBLn hiov2DGi1BTfMBaeXatLxBI9gBaeXafv3ySLgzGmvETj2BSbqefm0B 1jxALjhiov2Daebbfv3ySLgzGueE0jxyaibaieYdh9vrFfeu0dXdh9 vqqj=hEeeu0xXdbba9frFj0=OqFfea0dXdd9vspGe9FjuP0=fs0xXd bba9pGe9xq=Jbba9suk9fr=xfr=xfrpeWZqaaeaabiGaaiaadaqabe aaeaqaauaaaOqaaiaadkhadaahaaWcbeqaaiaacQcaaaGccaGGOaGa amivaiaacMcaaaa@431E@  зададим следующим выражением:

  r * T = p ñ ρ ñ d 0 + d 1 τ β + d 2 τ β+Δ + d 3 τ 2β + + d 4 τ 1α + d 5 τ 3β + d 6 τ+ i=7 12 d i τ m(i) , MathType@MTEF@5@5@+= feaahGart1ev3aaatCvAUfeBSjuyZL2yd9gzLbvyNv2CaerbuLwBLn hiov2DGi1BTfMBaeXatLxBI9gBaeXafv3ySLgzGmvETj2BSbqefm0B 1jxALjhiov2Daebbfv3ySLgzGueE0jxyaibaieYdh9vrFfeu0dXdh9 vqqj=hEeeu0xXdbba9frFj0=OqFfea0dXdd9vspGe9FjuP0=fs0xXd bba9pGe9xq=Jbba9suk9fr=xfr=xfrpeWZqaaeaabiGaaiaadaqabe aaeaqaauaaaOqaaiaadkhadaahaaWcbeqaaiaacQcaaaGcdaqadaqa aiaadsfaaiaawIcacaGLPaaacqGH9aqpdaWcaaqaaiaadchadaWgaa WcbaGaamy8aaqabaaakeaacqaHbpGCdaWgaaWcbaGaamy8aaqabaaa aOWaaeWaaqaaceqaaiaadsgadaWgaaWcbaGaaGimaaqabaGccqGHRa WkcaWGKbWaaSbaaSqaaiaaigdaaeqaaOGaeqiXdq3aaWbaaSqabeaa cqaHYoGyaaGccqGHRaWkcaWGKbWaaSbaaSqaaiaaikdaaeqaaOGaeq iXdq3aaWbaaSqabeaacqaHYoGycqGHRaWkcqqHuoaraaGccqGHRaWk caWGKbWaaSbaaSqaaiaaiodaaeqaaOGaeqiXdq3aaWbaaSqabeaaca aIYaGaeqOSdigaaOGaey4kaScabaGaey4kaSIaaGjbVlaadsgadaWg aaWcbaGaaGinaaqabaGccqaHepaDdaahaaWcbeqaaiaaigdacqGHsi slcqaHXoqyaaGccqGHRaWkcaWGKbWaaSbaaSqaaiaaiwdaaeqaaOGa eqiXdq3aaWbaaSqabeaacaaIZaGaeqOSdigaaOGaey4kaSIaamizam aaBaaaleaacaaI2aaabeaakiabes8a0jabgUcaRmaaqahabaGaamiz amaaBaaaleaacaWGPbaabeaakiabes8a0naaCaaaleqabaGaamyBai aacIcacaWGPbGaaiykaaaaaeaacaWGPbGaeyypa0JaaG4naaqaaiaa igdacaaIYaaaniabggHiLdaaaOGaayjkaiaawMcaaiaacYcaaaa@8935@  (8)

где m(7)=1+βα MathType@MTEF@5@5@+= feaahGart1ev3aaatCvAUfeBSjuyZL2yd9gzLbvyNv2CaerbuLwBLn hiov2DGi1BTfMBaeXatLxBI9gBaeXafv3ySLgzGmvETj2BSbqefm0B 1jxALjhiov2Daebbfv3ySLgzGueE0jxyaibaieYdh9vrFfeu0dXdh9 vqqj=hEeeu0xXdbba9frFj0=OqFfea0dXdd9vspGe9FjuP0=fs0xXd bba9pGe9xq=Jbba9suk9fr=xfr=xfrpeWZqaaeaabiGaaiaadaqabe aaeaqaauaaaOqaaiaad2gacaGGOaGaaG4naiaacMcacqGH9aqpcaaI XaGaey4kaSIaeqOSdiMaeyOeI0IaeqySdegaaa@48EC@ , m(8)=4β MathType@MTEF@5@5@+= feaahGart1ev3aaatCvAUfeBSjuyZL2yd9gzLbvyNv2CaerbuLwBLn hiov2DGi1BTfMBaeXatLxBI9gBaeXafv3ySLgzGmvETj2BSbqefm0B 1jxALjhiov2Daebbfv3ySLgzGueE0jxyaibaieYdh9vrFfeu0dXdh9 vqqj=hEeeu0xXdbba9frFj0=OqFfea0dXdd9vspGe9FjuP0=fs0xXd bba9pGe9xq=Jbba9suk9fr=xfr=xfrpeWZqaaeaabiGaaiaadaqabe aaeaqaauaaaOqaaiaad2gacaGGOaGaaGioaiaacMcacqGH9aqpcaaI 0aGaeqOSdigaaa@4582@ , m(9)=1+β MathType@MTEF@5@5@+= feaahGart1ev3aaatCvAUfeBSjuyZL2yd9gzLbvyNv2CaerbuLwBLn hiov2DGi1BTfMBaeXatLxBI9gBaeXafv3ySLgzGmvETj2BSbqefm0B 1jxALjhiov2Daebbfv3ySLgzGueE0jxyaibaieYdh9vrFfeu0dXdh9 vqqj=hEeeu0xXdbba9frFj0=OqFfea0dXdd9vspGe9FjuP0=fs0xXd bba9pGe9xq=Jbba9suk9fr=xfr=xfrpeWZqaaeaabiGaaiaadaqabe aaeaqaauaaaOqaaiaad2gacaGGOaGaaGyoaiaacMcacqGH9aqpcaaI XaGaey4kaSIaeqOSdigaaa@4662@ , m(10)=1α+Δ MathType@MTEF@5@5@+= feaahGart1ev3aaatCvAUfeBSjuyZL2yd9gzLbvyNv2CaerbuLwBLn hiov2DGi1BTfMBaeXatLxBI9gBaeXafv3ySLgzGmvETj2BSbqefm0B 1jxALjhiov2Daebbfv3ySLgzGueE0jxyaibaieYdh9vrFfeu0dXdh9 vqqj=hEeeu0xXdbba9frFj0=OqFfea0dXdd9vspGe9FjuP0=fs0xXd bba9pGe9xq=Jbba9suk9fr=xfr=xfrpeWZqaaeaabiGaaiaadaqabe aaeaqaauaaaOqaaiaad2gacaGGOaGaaGymaiaaicdacaGGPaGaeyyp a0JaaGymaiabgkHiTiabeg7aHjabgUcaRiabfs5aebaa@4965@ , m(11)=1α+2β MathType@MTEF@5@5@+= feaahGart1ev3aaatCvAUfeBSjuyZL2yd9gzLbvyNv2CaerbuLwBLn hiov2DGi1BTfMBaeXatLxBI9gBaeXafv3ySLgzGmvETj2BSbqefm0B 1jxALjhiov2Daebbfv3ySLgzGueE0jxyaibaieYdh9vrFfeu0dXdh9 vqqj=hEeeu0xXdbba9frFj0=OqFfea0dXdd9vspGe9FjuP0=fs0xXd bba9pGe9xq=Jbba9suk9fr=xfr=xfrpeWZqaaeaabiGaaiaadaqabe aaeaqaauaaaOqaaiaad2gacaGGOaGaaGymaiaaigdacaGGPaGaeyyp a0JaaGymaiabgkHiTiabeg7aHjabgUcaRiaaikdacqaHYoGyaaa@4A5D@ , m(12)=1+2β MathType@MTEF@5@5@+= feaahGart1ev3aaatCvAUfeBSjuyZL2yd9gzLbvyNv2CaerbuLwBLn hiov2DGi1BTfMBaeXatLxBI9gBaeXafv3ySLgzGmvETj2BSbqefm0B 1jxALjhiov2Daebbfv3ySLgzGueE0jxyaibaieYdh9vrFfeu0dXdh9 vqqj=hEeeu0xXdbba9frFj0=OqFfea0dXdd9vspGe9FjuP0=fs0xXd bba9pGe9xq=Jbba9suk9fr=xfr=xfrpeWZqaaeaabiGaaiaadaqabe aaeaqaauaaaOqaaiaad2gacaGGOaGaaGymaiaaikdacaGGPaGaeyyp a0JaaGymaiabgUcaRiaaikdacqaHYoGyaaa@47D2@ , d 0 = a 1 MathType@MTEF@5@5@+= feaahGart1ev3aaatCvAUfeBSjuyZL2yd9gzLbvyNv2CaerbuLwBLn hiov2DGi1BTfMBaeXatLxBI9gBaeXafv3ySLgzGmvETj2BSbqefm0B 1jxALjhiov2Daebbfv3ySLgzGueE0jxyaibaieYdh9vrFfeu0dXdh9 vqqj=hEeeu0xXdbba9frFj0=OqFfea0dXdd9vspGe9FjuP0=fs0xXd bba9pGe9xq=Jbba9suk9fr=xfr=xfrpeWZqaaeaabiGaaiaadaqabe aaeaqaauaaaOqaaiaadsgadaWgaaWcbaGaaGimaaqabaGccqGH9aqp caWGHbWaaSbaaSqaaiaaigdaaeqaaaaa@43BC@ .

С целью удовлетворить соотношениям (2) и (3) выберем функцию ρ + (T) MathType@MTEF@5@5@+= feaahGart1ev3aaatCvAUfeBSjuyZL2yd9gzLbvyNv2CaerbuLwBLn hiov2DGi1BTfMBaeXatLxBI9gBaeXafv3ySLgzGmvETj2BSbqefm0B 1jxALjhiov2Daebbfv3ySLgzGueE0jxyaibaieYdh9vrFfeu0dXdh9 vqqj=hEeeu0xXdbba9frFj0=OqFfea0dXdd9vspGe9FjuP0=fs0xXd bba9pGe9xq=Jbba9suk9fr=xfr=xfrpeWZqaaeaabiGaaiaadaqabe aaeaqaauaaaOqaaiabeg8aYnaaCaaaleqabaGaey4kaScaaOGaaiik aiaadsfacaGGPaaaaa@441B@  в виде:

  ρ + T = ρ ñ 1+ D 1 τ β + D 2 τ β+Δ + D 3 τ 2β + + D 4 τ 1α + D 5 τ 3β + D 6 τ+ i=7 12 D i τ m(i) . MathType@MTEF@5@5@+= feaahGart1ev3aaatCvAUfeBSjuyZL2yd9gzLbvyNv2CaerbuLwBLn hiov2DGi1BTfMBaeXatLxBI9gBaeXafv3ySLgzGmvETj2BSbqefm0B 1jxALjhiov2Daebbfv3ySLgzGueE0jxyaibaieYdh9vrFfeu0dXdh9 vqqj=hEeeu0xXdbba9frFj0=OqFfea0dXdd9vspGe9FjuP0=fs0xXd bba9pGe9xq=Jbba9suk9fr=xfr=xfrpeWZqaaeaabiGaaiaadaqabe aaeaqaauaaaOqaaiabeg8aYnaaCaaaleqabaGaey4kaScaaOWaaeWa aeaacaWGubaacaGLOaGaayzkaaGaeyypa0JaeqyWdi3aaSbaaSqaai aadgpaaeqaaOWaaeWabqaaceqaaiaaigdacqGHRaWkcaWGebWaaSba aSqaaiaaigdaaeqaaOGaeqiXdq3aaWbaaSqabeaacqaHYoGyaaGccq GHRaWkcaWGebWaaSbaaSqaaiaaikdaaeqaaOGaeqiXdq3aaWbaaSqa beaacqaHYoGycqGHRaWkcqqHuoaraaGccqGHRaWkcaWGebWaaSbaaS qaaiaaiodaaeqaaOGaeqiXdq3aaWbaaSqabeaacaaIYaGaeqOSdiga aOGaey4kaScabaGaey4kaSIaaGjbVlaadseadaWgaaWcbaGaaGinaa qabaGccqaHepaDdaahaaWcbeqaaiaaigdacqGHsislcqaHXoqyaaGc cqGHRaWkcaWGebWaaSbaaSqaaiaaiwdaaeqaaOWaaqWaaeaacqaHep aDaiaawEa7caGLiWoadaahaaWcbeqaaiaaiodacqaHYoGyaaGccqGH RaWkcaWGebWaaSbaaSqaaiaaiAdaaeqaaOGaeqiXdqNaey4kaSYaaa bCaeaacaWGebWaaSbaaSqaaiaadMgaaeqaaaqaaiaadMgacqGH9aqp caaI3aaabaGaaGymaiaaikdaa0GaeyyeIuoakiabes8a0naaCaaale qabaGaamyBaiaacIcacaWGPbGaaiykaaaaaaGccaGLOaGaayzkaaGa aiOlaaaa@88A8@  (9)

Для определения коэффициентов D 1 MathType@MTEF@5@5@+= feaahGart1ev3aaatCvAUfeBSjuyZL2yd9gzLbvyNv2CaerbuLwBLn hiov2DGi1BTfMBaeXatLxBI9gBaeXafv3ySLgzGmvETj2BSbqefm0B 1jxALjhiov2Daebbfv3ySLgzGueE0jxyaibaieYdh9vrFfeu0dXdh9 vqqj=hEeeu0xXdbba9frFj0=OqFfea0dXdd9vspGe9FjuP0=fs0xXd bba9pGe9xq=Jbba9suk9fr=xfr=xfrpeWZqaaeaabiGaaiaadaqabe aaeaqaauaaaOqaaiaadseadaWgaaWcbaGaaGymaaqabaaaaa@40C0@ , D 2 MathType@MTEF@5@5@+= feaahGart1ev3aaatCvAUfeBSjuyZL2yd9gzLbvyNv2CaerbuLwBLn hiov2DGi1BTfMBaeXatLxBI9gBaeXafv3ySLgzGmvETj2BSbqefm0B 1jxALjhiov2Daebbfv3ySLgzGueE0jxyaibaieYdh9vrFfeu0dXdh9 vqqj=hEeeu0xXdbba9frFj0=OqFfea0dXdd9vspGe9FjuP0=fs0xXd bba9pGe9xq=Jbba9suk9fr=xfr=xfrpeWZqaaeaabiGaaiaadaqabe aaeaqaauaaaOqaaiaadseadaWgaaWcbaGaaGOmaaqabaaaaa@40C1@ ,…, D6 мы использовали разложение в ряд (7), предварительно подставив в (7) выражения (5) и (8), по малому параметру, τ MathType@MTEF@5@5@+= feaahGart1ev3aqatCvAUfeBSjuyZL2yd9gzLbvyNv2CaerbuLwBLn hiov2DGi1BTfMBaeXatLxBI9gBaeXafv3ySLgzGmvETj2BSbqefm0B 1jxALjhiov2Daebbfv3ySLgzGueE0jxyaibaieYdh9vrFfeu0dXdh9 vqqj=hEeeu0xXdbba9frFj0=OqFfea0dXdd9vspGe9FjuP0=fs0xXd bba9pGe9xq=Jbba9suk9fr=xfr=xfrpeWZqaaeaabiGaaiaadaqabe aaeaqaauaaaOqaaiabes8a0baa@40D6@ , при условии T T c MathType@MTEF@5@5@+= feaahGart1ev3aqatCvAUfeBSjuyZL2yd9gzLbvyNv2CaerbuLwBLn hiov2DGi1BTfMBaeXatLxBI9gBaeXafv3ySLgzGmvETj2BSbqefm0B 1jxALjhiov2Daebbfv3ySLgzGueE0jxyaibaieYdh9vrFfeu0dXdh9 vqqj=hEeeu0xXdbba9frFj0=OqFfea0dXdd9vspGe9FjuP0=fs0xXd bba9pGe9xq=Jbba9suk9fr=xfr=xfrpeWZqaaeaabiGaaiaadaqabe aaeaqaauaaaOqaaiaadsfacqGHsgIRcaWGubWaaSbaaSqaaiaadoga aeqaaaaa@43C4@ :

 

  ρ T T c ρ ñ =1 D β τ β D β+Δ τ β+Δ + D 2β τ 2β + + D 1α τ 1α + D 3β τ 3β + D τ τ, MathType@MTEF@5@5@+= feaahGart1ev3aqatCvAUfeBSjuyZL2yd9gzLbvyNv2CaerbuLwBLn hiov2DGi1BTfMBaeXatLxBI9gBaeXafv3ySLgzGmvETj2BSbqefm0B 1jxALjhiov2Daebbfv3ySLgzGueE0jxyaibaieYdh9vrFfeu0dXdh9 vqqj=hEeeu0xXdbba9frFj0=OqFfea0dXdd9vspGe9FjuP0=fs0xXd bba9pGe9xq=Jbba9suk9fr=xfr=xfrpeWZqaaeaabiGaaiaadaqabe aaeaqaauaaaOabaiqabaWaaSaaaeaacqaHbpGCdaahaaWcbeqaaiab gkHiTaaakmaabmaabaGaamivaiabgkziUkaadsfadaWgaaWcbaGaam 4yaaqabaaakiaawIcacaGLPaaaaeaacqaHbpGCdaWgaaWcbaGaamy8 aaqabaaaaOGaeyypa0JaaGymaiabgkHiTiaadseadaWgaaWcbaGaeq OSdigabeaakiabes8a0naaCaaaleqabaGaeqOSdigaaOGaeyOeI0Ia amiramaaBaaaleaacqaHYoGycqGHRaWkcqqHuoaraeqaaOGaeqiXdq 3aaWbaaSqabeaacqaHYoGycqGHRaWkcqqHuoaraaGccqGHRaWkcaWG ebWaaSbaaSqaaiaaikdacqaHYoGyaeqaaOGaeqiXdq3aaWbaaSqabe aacaaIYaGaeqOSdigaaOGaey4kaScabaGaey4kaSIaaGjbVlaadsea daWgaaWcbaGaaGymaiabgkHiTiabeg7aHbqabaGccqaHepaDdaahaa WcbeqaaiaaigdacqGHsislcqaHXoqyaaGccqGHRaWkcaWGebWaaSba aSqaaiaaiodacqaHYoGyaeqaaOGaeqiXdq3aaWbaaSqabeaacaaIZa GaeqOSdigaaOGaey4kaSIaamiramaaBaaaleaacqaHepaDaeqaaOGa eqiXdqNaaiilaaaaaa@8489@  (10)

где

  D β = d 1 a 1 , MathType@MTEF@5@5@+= feaahGart1ev3aqatCvAUfeBSjuyZL2yd9gzLbvyNv2CaerbuLwBLn hiov2DGi1BTfMBaeXatLxBI9gBaeXafv3ySLgzGmvETj2BSbqefm0B 1jxALjhiov2Daebbfv3ySLgzGueE0jxyaibaieYdh9vrFfeu0dXdh9 vqqj=hEeeu0xXdbba9frFj0=OqFfea0dXdd9vspGe9FjuP0=fs0xXd bba9pGe9xq=Jbba9suk9fr=xfr=xfrpeWZqaaeaabiGaaiaadaqabe aaeaqaauaaaOqaaiaadseadaWgaaWcbaGaeqOSdigabeaakiabg2da 9maalaaabaGaamizamaaBaaaleaacaaIXaaabeaaaOqaaiaadggada WgaaWcbaGaaGymaaqabaaaaOGaaiilaaaa@4728@   D β+Δ = d 2 a 1 , MathType@MTEF@5@5@+= feaahGart1ev3aqatCvAUfeBSjuyZL2yd9gzLbvyNv2CaerbuLwBLn hiov2DGi1BTfMBaeXatLxBI9gBaeXafv3ySLgzGmvETj2BSbqefm0B 1jxALjhiov2Daebbfv3ySLgzGueE0jxyaibaieYdh9vrFfeu0dXdh9 vqqj=hEeeu0xXdbba9frFj0=OqFfea0dXdd9vspGe9FjuP0=fs0xXd bba9pGe9xq=Jbba9suk9fr=xfr=xfrpeWZqaaeaabiGaaiaadaqabe aaeaqaauaaaOqaaiaadseadaWgaaWcbaGaeqOSdiMaey4kaSIaeuiL dqeabeaakiabg2da9maalaaabaGaamizamaaBaaaleaacaaIYaaabe aaaOqaaiaadggadaWgaaWcbaGaaGymaaqabaaaaOGaaiilaaaa@4971@   D 2β = d 1 2 a 1 2 + d 3 a 1 , MathType@MTEF@5@5@+= feaahGart1ev3aqatCvAUfeBSjuyZL2yd9gzLbvyNv2CaerbuLwBLn hiov2DGi1BTfMBaeXatLxBI9gBaeXafv3ySLgzGmvETj2BSbqefm0B 1jxALjhiov2Daebbfv3ySLgzGueE0jxyaibaieYdh9vrFfeu0dXdh9 vqqj=hEeeu0xXdbba9frFj0=OqFfea0dXdd9vspGe9FjuP0=fs0xXd bba9pGe9xq=Jbba9suk9fr=xfr=xfrpeWZqaaeaabiGaaiaadaqabe aaeaqaauaaaOqaaiaadseadaWgaaWcbaGaaGOmaiabek7aIbqabaGc cqGH9aqpdaWcaaqaaiaadsgadaqhaaWcbaGaaGymaaqaaiaaikdaaa aakeaacaWGHbWaa0baaSqaaiaaigdaaeaacaaIYaaaaaaakiabgUca RmaalaaabaGaamizamaaBaaaleaacaaIZaaabeaaaOqaaiaadggada WgaaWcbaGaaGymaaqabaaaaOGaaiilaaaa@4E03@

  D 1α = d 4 a 1 + 2α a 2 a 1 , MathType@MTEF@5@5@+= feaahGart1ev3aqatCvAUfeBSjuyZL2yd9gzLbvyNv2CaerbuLwBLn hiov2DGi1BTfMBaeXatLxBI9gBaeXafv3ySLgzGmvETj2BSbqefm0B 1jxALjhiov2Daebbfv3ySLgzGueE0jxyaibaieYdh9vrFfeu0dXdh9 vqqj=hEeeu0xXdbba9frFj0=OqFfea0dXdd9vspGe9FjuP0=fs0xXd bba9pGe9xq=Jbba9suk9fr=xfr=xfrpeWZqaaeaabiGaaiaadaqabe aaeaqaauaaaOqaaiaadseadaWgaaWcbaGaaGymaiabgkHiTiabeg7a HbqabaGccqGH9aqpdaWcaaqaaiaadsgadaWgaaWcbaGaaGinaaqaba aakeaacaWGHbWaaSbaaSqaaiaaigdaaeqaaaaakiabgUcaRmaabmaa baGaaGOmaiabgkHiTiabeg7aHbGaayjkaiaawMcaamaalaaabaGaam yyamaaBaaaleaacaaIYaaabeaaaOqaaiaadggadaWgaaWcbaGaaGym aaqabaaaaOGaaiilaaaa@5243@               (11)

  D τ = 1 d 6 a 1 +2 a 0 a 1 , MathType@MTEF@5@5@+= feaahGart1ev3aqatCvAUfeBSjuyZL2yd9gzLbvyNv2CaerbuLwBLn hiov2DGi1BTfMBaeXatLxBI9gBaeXafv3ySLgzGmvETj2BSbqefm0B 1jxALjhiov2Daebbfv3ySLgzGueE0jxyaibaieYdh9vrFfeu0dXdh9 vqqj=hEeeu0xXdbba9frFj0=OqFfea0dXdd9vspGe9FjuP0=fs0xXd bba9pGe9xq=Jbba9suk9fr=xfr=xfrpeWZqaaeaabiGaaiaadaqabe aaeaqaauaaaOqaaiaadseadaWgaaWcbaGaeqiXdqhabeaakiabg2da 9iabgkHiTmaabmaabaGaaGymaiabgkHiTmaalaaabaGaamizamaaBa aaleaacaaI2aaabeaaaOqaaiaadggadaWgaaWcbaGaaGymaaqabaaa aOGaey4kaSIaaGOmamaalaaabaGaamyyamaaBaaaleaacaaIWaaabe aaaOqaaiaadggadaWgaaWcbaGaaGymaaqabaaaaaGccaGLOaGaayzk aaGaaiilaaaa@50CA@   D 3β = d 1 a 1 3 2 d 1 d 2 a 1 2 + d 4 a 1 . MathType@MTEF@5@5@+= feaahGart1ev3aqatCvAUfeBSjuyZL2yd9gzLbvyNv2CaerbuLwBLn hiov2DGi1BTfMBaeXatLxBI9gBaeXafv3ySLgzGmvETj2BSbqefm0B 1jxALjhiov2Daebbfv3ySLgzGueE0jxyaibaieYdh9vrFfeu0dXdh9 vqqj=hEeeu0xXdbba9frFj0=OqFfea0dXdd9vspGe9FjuP0=fs0xXd bba9pGe9xq=Jbba9suk9fr=xfr=xfrpeWZqaaeaabiGaaiaadaqabe aaeaqaauaaaOqaaiaadseadaWgaaWcbaGaaG4maiabek7aIbqabaGc cqGH9aqpdaqadaqaamaalaaabaGaamizamaaBaaaleaacaaIXaaabe aaaOqaaiaadggadaWgaaWcbaGaaGymaaqabaaaaaGccaGLOaGaayzk aaWaaWbaaSqabeaacaaIZaaaaOGaeyOeI0IaaGOmamaalaaabaGaam izamaaBaaaleaacaaIXaaabeaakiaadsgadaWgaaWcbaGaaGOmaaqa baaakeaacaWGHbWaa0baaSqaaiaaigdaaeaacaaIYaaaaaaakiabgU caRmaalaaabaGaamizamaaBaaaleaacaaI0aaabeaaaOqaaiaadgga daWgaaWcbaGaaGymaaqabaaaaOGaaiOlaaaa@570C@  (12)

Так как в (2) компонента, пропорциональная τ 3β MathType@MTEF@5@5@+= feaahGart1ev3aaatCvAUfeBSjuyZL2yd9gzLbvyNv2CaerbuLwBLn hiov2DGi1BTfMBaeXatLxBI9gBaeXafv3ySLgzGmvETj2BSbqefm0B 1jxALjhiov2Daebbfv3ySLgzGueE0jxyaibaieYdh9vrFfeu0dXdh9 vqqj=hEeeu0xXdbba9frFj0=OqFfea0dXdd9vspGe9FjuP0=fs0xXd bba9pGe9xq=Jbba9suk9fr=xfr=xfrpeWZqaaeaabiGaaiaadaqabe aaeaqaauaaaOqaaiabes8a0naaCaaaleqabaGaaG4maiabek7aIbaa aaa@4360@ , отсутствует, то потребуем выполнения в (9) и (12) условий D 5 =0 MathType@MTEF@5@5@+= feaahGart1ev3aqatCvAUfeBSjuyZL2yd9gzLbvyNv2CaerbuLwBLn hiov2DGi1BTfMBaeXatLxBI9gBaeXafv3ySLgzGmvETj2BSbqefm0B 1jxALjhiov2Daebbfv3ySLgzGueE0jxyaibaieYdh9vrFfeu0dXdh9 vqqj=hEeeu0xXdbba9frFj0=OqFfea0dXdd9vspGe9FjuP0=fs0xXd bba9pGe9xq=Jbba9suk9fr=xfr=xfrpeWZqaaeaabiGaaiaadaqabe aaeaqaauaaaOqaaiaadseadaWgaaWcbaGaaGynaaqabaGccqGH9aqp caaIWaaaaa@428F@  и D 3β =0 MathType@MTEF@5@5@+= feaahGart1ev3aqatCvAUfeBSjuyZL2yd9gzLbvyNv2CaerbuLwBLn hiov2DGi1BTfMBaeXatLxBI9gBaeXafv3ySLgzGmvETj2BSbqefm0B 1jxALjhiov2Daebbfv3ySLgzGueE0jxyaibaieYdh9vrFfeu0dXdh9 vqqj=hEeeu0xXdbba9frFj0=OqFfea0dXdd9vspGe9FjuP0=fs0xXd bba9pGe9xq=Jbba9suk9fr=xfr=xfrpeWZqaaeaabiGaaiaadaqabe aaeaqaauaaaOqaaiaadseadaWgaaWcbaGaaG4maiabek7aIbqabaGc cqGH9aqpcaaIWaaaaa@442E@ , что приводит к следующему требованию:

  d 4 =2 d 1 d 2 a 1 d 1 3 a 1 2 . MathType@MTEF@5@5@+= feaahGart1ev3aqatCvAUfeBSjuyZL2yd9gzLbvyNv2CaerbuLwBLn hiov2DGi1BTfMBaeXatLxBI9gBaeXafv3ySLgzGmvETj2BSbqefm0B 1jxALjhiov2Daebbfv3ySLgzGueE0jxyaibaieYdh9vrFfeu0dXdh9 vqqj=hEeeu0xXdbba9frFj0=OqFfea0dXdd9vspGe9FjuP0=fs0xXd bba9pGe9xq=Jbba9suk9fr=xfr=xfrpeWZqaaeaabiGaaiaadaqabe aaeaqaauaaaOqaaiaadsgadaWgaaWcbaGaaGinaaqabaGccqGH9aqp caaIYaWaaSaaaeaacaWGKbWaaSbaaSqaaiaaigdaaeqaaOGaamizam aaBaaaleaacaaIYaaabeaaaOqaaiaadggadaWgaaWcbaGaaGymaaqa baaaaOGaeyOeI0YaaSaaaeaacaWGKbWaa0baaSqaaiaaigdaaeaaca aIZaaaaaGcbaGaamyyamaaDaaaleaacaaIXaaabaGaaGOmaaaaaaGc caGGUaaaaa@4F27@              (13)

Теперь СВУ (5), (7)–(9) передает диаметр d f MathType@MTEF@5@5@+= feaahGart1ev3aqatCvAUfeBSjuyZL2yd9gzLbvyNv2CaerbuLwBLn hiov2DGi1BTfMBaeXatLxBI9gBaeXafv3ySLgzGmvETj2BSbqefm0B 1jxALjhiov2Daebbfv3ySLgzGueE0jxyaibaieYdh9vrFfeu0dXdh9 vqqj=hEeeu0xXdbba9frFj0=OqFfea0dXdd9vspGe9FjuP0=fs0xXd bba9pGe9xq=Jbba9suk9fr=xfr=xfrpeWZqaaeaabiGaaiaadaqabe aaeaqaauaaaOqaaiaadsgadaWgaaWcbaGaamOzaaqabaaaaa@4111@  и параметр порядка d s MathType@MTEF@5@5@+= feaahGart1ev3aqatCvAUfeBSjuyZL2yd9gzLbvyNv2CaerbuLwBLn hiov2DGi1BTfMBaeXatLxBI9gBaeXafv3ySLgzGmvETj2BSbqefm0B 1jxALjhiov2Daebbfv3ySLgzGueE0jxyaibaieYdh9vrFfeu0dXdh9 vqqj=hEeeu0xXdbba9frFj0=OqFfea0dXdd9vspGe9FjuP0=fs0xXd bba9pGe9xq=Jbba9suk9fr=xfr=xfrpeWZqaaeaabiGaaiaadaqabe aaeaqaauaaaOqaaiaadsgadaWgaaWcbaGaam4Caaqabaaaaa@411E@  в соответствии с (2) и (3), если коэффициенты (9) удовлетворяют равенствам:

  D 1 = d 1 d 0 , D 2 = d 2 d 0 , D 3 = d 1 2 d 0 2 d 3 d 0 , D 4 = d 4 d 0 + a 2 d 0 2α , D 5 =0, D 6 =2 a 0 d 0 1+ d 6 d 0 . MathType@MTEF@5@5@+= feaahGart1ev3aqatCvAUfeBSjuyZL2yd9gzLbvyNv2CaerbuLwBLn hiov2DGi1BTfMBaeXatLxBI9gBaeXafv3ySLgzGmvETj2BSbqefm0B 1jxALjhiov2Daebbfv3ySLgzGueE0jxyaibaieYdh9vrFfeu0dXdh9 vqqj=hEeeu0xXdbba9frFj0=OqFfea0dXdd9vspGe9FjuP0=fs0xXd bba9pGe9xq=Jbba9suk9fr=xfr=xfrpeWZqaaeaabiGaaiaadaqabe aaeaqaauaaaOabaiqabaGaamiramaaBaaaleaacaaIXaaabeaakiab g2da9maalaaabaGaamizamaaBaaaleaacaaIXaaabeaaaOqaaiaads gadaWgaaWcbaGaaGimaaqabaaaaOGaaiilaiaaysW7caWGebWaaSba aSqaaiaaikdaaeqaaOGaeyypa0ZaaSaaaeaacaWGKbWaaSbaaSqaai aaikdaaeqaaaGcbaGaamizamaaBaaaleaacaaIWaaabeaaaaGccaGG SaGaaGjbVlaadseadaWgaaWcbaGaaG4maaqabaGccqGH9aqpdaWcaa qaaiaadsgadaqhaaWcbaGaaGymaaqaaiaaikdaaaaakeaacaWGKbWa a0baaSqaaiaaicdaaeaacaaIYaaaaaaakiabgkHiTmaalaaabaGaam izamaaBaaaleaacaaIZaaabeaaaOqaaiaadsgadaWgaaWcbaGaaGim aaqabaaaaOGaaiilaaqaaiaadseadaWgaaWcbaGaaGinaaqabaGccq GH9aqpcqGHsisldaWadaqaamaalaaabaGaamizamaaBaaaleaacaaI 0aaabeaaaOqaaiaadsgadaWgaaWcbaGaaGimaaqabaaaaOGaey4kaS YaaSaaaeaacaWGHbWaaSbaaSqaaiaaikdaaeqaaaGcbaGaamizamaa BaaaleaacaaIWaaabeaaaaGcdaqadaqaaiaaikdacqGHsislcqaHXo qyaiaawIcacaGLPaaaaiaawUfacaGLDbaacaGGSaaabaGaamiramaa BaaaleaacaaI1aaabeaakiabg2da9iaaicdacaGGSaGaaGjbVlaads eadaWgaaWcbaGaaGOnaaqabaGccqGH9aqpcqGHsislcaaIYaWaaSaa aeaacaWGHbWaaSbaaSqaaiaaicdaaeqaaaGcbaGaamizamaaBaaale aacaaIWaaabeaaaaGccqGHsislcaaIXaGaey4kaSYaaSaaaeaacaWG KbWaaSbaaSqaaiaaiAdaaeqaaaGcbaGaamizamaaBaaaleaacaaIWa aabeaaaaGccaGGUaaaaaa@8675@            (14)

Анализ экспериментальных данных и расчет коэффициентов СВУ

При разработке СВУ мы использовали данные [2–4, 6, 13–16]. В [2] представлены экспериментальные данные о p s MathType@MTEF@5@5@+= feaahGart1ev3aqatCvAUfeBSjuyZL2yd9gzLbvyNv2CaerbuLwBLn hiov2DGi1BTfMBaeXatLxBI9gBaeXafv3ySLgzGmvETj2BSbqefm0B 1jxALjhiov2Daebbfv3ySLgzGueE0jxyaibaieYdh9vrFfeu0dXdh9 vqqj=hEeeu0xXdbba9frFj0=OqFfea0dXdd9vspGe9FjuP0=fs0xXd bba9pGe9xq=Jbba9suk9fr=xfr=xfrpeWZqaaeaabiGaaiaadaqabe aaeaqaauaaaOqaaiaadchadaWgaaWcbaGaam4Caaqabaaaaa@412A@  в диапазоне от 312.78 К до 352.86 К. Измерения p s MathType@MTEF@5@5@+= feaahGart1ev3aqatCvAUfeBSjuyZL2yd9gzLbvyNv2CaerbuLwBLn hiov2DGi1BTfMBaeXatLxBI9gBaeXafv3ySLgzGmvETj2BSbqefm0B 1jxALjhiov2Daebbfv3ySLgzGueE0jxyaibaieYdh9vrFfeu0dXdh9 vqqj=hEeeu0xXdbba9frFj0=OqFfea0dXdd9vspGe9FjuP0=fs0xXd bba9pGe9xq=Jbba9suk9fr=xfr=xfrpeWZqaaeaabiGaaiaadaqabe aaeaqaauaaaOqaaiaadchadaWgaaWcbaGaam4Caaqabaaaaa@412A@  проводились на теплофизической установке, в которой реализован статический метод, предложенный авторами [2]. Исследуемый образец перфтороктана предварительно очищался от примесей, его чистота составила 98% по массе. Точность измерения температуры ампулы с образцом составляет ±0.05 К, а давление определялось с помощью кварцевого датчика давления с неопределенностью ±0.01%. Плотность перфтороктана измерена в диапазоне температур (288.15–313.15) К c неопределенностью, которая, по оценке авторов [2], составила ±5∙10–2 кг/м3. Для расчета плотности на жидкостной ветви линии насыщения перфтороктана в [2] предложено уравнение:

  ρ + = ρ c + A 1 τ 1/3 + A 2 τ 2/3 , MathType@MTEF@5@5@+= feaahGart1ev3aqatCvAUfeBSjuyZL2yd9gzLbvyNv2CaerbuLwBLn hiov2DGi1BTfMBaeXatLxBI9gBaeXafv3ySLgzGmvETj2BSbqefm0B 1jxALjhiov2Daebbfv3ySLgzGueE0jxyaibaieYdh9vrFfeu0dXdh9 vqqj=hEeeu0xXdbba9frFj0=OqFfea0dXdd9vspGe9FjuP0=fs0xXd bba9pGe9xq=Jbba9suk9fr=xfr=xfrpeWZqaaeaabiGaaiaadaqabe aaeaqaauaaaOqaaiabeg8aYnaaCaaaleqabaGaey4kaScaaOGaeyyp a0JaeqyWdi3aaSbaaSqaaiaadogaaeqaaOGaey4kaSIaamyqamaaBa aaleaacaaIXaaabeaakiabes8a0naaCaaaleqabaGaaGymaiaac+ca caaIZaaaaOGaey4kaSIaamyqamaaBaaaleaacaaIYaaabeaakiabes 8a0naaCaaaleqabaGaaGOmaiaac+cacaaIZaaaaOGaaiilaaaa@5400@ (15)

где τ=1T/ T c MathType@MTEF@5@5@+= feaahGart1ev3aqatCvAUfeBSjuyZL2yd9gzLbvyNv2CaerbuLwBLn hiov2DGi1BTfMBaeXatLxBI9gBaeXafv3ySLgzGmvETj2BSbqefm0B 1jxALjhiov2Daebbfv3ySLgzGueE0jxyaibaieYdh9vrFfeu0dXdh9 vqqj=hEeeu0xXdbba9frFj0=OqFfea0dXdd9vspGe9FjuP0=fs0xXd bba9pGe9xq=Jbba9suk9fr=xfr=xfrpeWZqaaeaabiGaaiaadaqabe aaeaqaauaaaOqaaiabes8a0jabg2da9iaaigdacqGHsislcaWGubGa ai4laiaadsfadaWgaaWcbaGaam4yaaqabaaaaa@46FD@ ; T c MathType@MTEF@5@5@+= feaahGart1ev3aqatCvAUfeBSjuyZL2yd9gzLbvyNv2CaerbuLwBLn hiov2DGi1BTfMBaeXatLxBI9gBaeXafv3ySLgzGmvETj2BSbqefm0B 1jxALjhiov2Daebbfv3ySLgzGueE0jxyaibaieYdh9vrFfeu0dXdh9 vqqj=hEeeu0xXdbba9frFj0=OqFfea0dXdd9vspGe9FjuP0=fs0xXd bba9pGe9xq=Jbba9suk9fr=xfr=xfrpeWZqaaeaabiGaaiaadaqabe aaeaqaauaaaOqaaiaadsfadaWgaaWcbaGaam4yaaqabaaaaa@40FE@  – критическая температура ( T c =498.5 MathType@MTEF@5@5@+= feaahGart1ev3aaatCvAUfeBSjuyZL2yd9gzLbvyNv2CaerbuLwBLn hiov2DGi1BTfMBaeXatLxBI9gBaeXafv3ySLgzGmvETj2BSbqefm0B 1jxALjhiov2Daebbfv3ySLgzGueE0jxyaibaieYdh9vrFfeu0dXdh9 vqqj=hEeeu0xXdbba9frFj0=OqFfea0dXdd9vspGe9FjuP0=fs0xXd bba9pGe9xq=Jbba9suk9fr=xfr=xfrpeWZqaaeaabiGaaiaadaqabe aaeaqaauaaaOqaaabaaaaaaaaapeGaamivamaaBaaaleaacaWGJbaa beaakiabg2da9iaaisdacaaI5aGaaGioaiaac6cacaaI1aaaaa@45E1@  K [2]); ρ c MathType@MTEF@5@5@+= feaahGart1ev3aqatCvAUfeBSjuyZL2yd9gzLbvyNv2CaerbuLwBLn hiov2DGi1BTfMBaeXatLxBI9gBaeXafv3ySLgzGmvETj2BSbqefm0B 1jxALjhiov2Daebbfv3ySLgzGueE0jxyaibaieYdh9vrFfeu0dXdh9 vqqj=hEeeu0xXdbba9frFj0=OqFfea0dXdd9vspGe9FjuP0=fs0xXd bba9pGe9xq=Jbba9suk9fr=xfr=xfrpeWZqaaeaabiGaaiaadaqabe aaeaqaauaaaOqaaiabeg8aYnaaBaaaleaacaWGJbaabeaaaaa@41E5@  – критическая плотность ( ρ c =610.9 MathType@MTEF@5@5@+= feaahGart1ev3aaatCvAUfeBSjuyZL2yd9gzLbvyNv2CaerbuLwBLn hiov2DGi1BTfMBaeXatLxBI9gBaeXafv3ySLgzGmvETj2BSbqefm0B 1jxALjhiov2Daebbfv3ySLgzGueE0jxyaibaieYdh9vrFfeu0dXdh9 vqqj=hEeeu0xXdbba9frFj0=OqFfea0dXdd9vspGe9FjuP0=fs0xXd bba9pGe9xq=Jbba9suk9fr=xfr=xfrpeWZqaaeaabiGaaiaadaqabe aaeaqaauaaaOqaaabaaaaaaaaapeGaeqyWdi3aaSbaaSqaaiaadoga aeqaaOGaeyypa0JaaGOnaiaaigdacaaIWaGaaiOlaiaaiMdaaaa@46BE@  кг/м3 [9]); A 1 =1.04566 MathType@MTEF@5@5@+= feaahGart1ev3aqatCvAUfeBSjuyZL2yd9gzLbvyNv2CaerbuLwBLn hiov2DGi1BTfMBaeXatLxBI9gBaeXafv3ySLgzGmvETj2BSbqefm0B 1jxALjhiov2Daebbfv3ySLgzGueE0jxyaibaieYdh9vrFfeu0dXdh9 vqqj=hEeeu0xXdbba9frFj0=OqFfea0dXdd9vspGe9FjuP0=fs0xXd bba9pGe9xq=Jbba9suk9fr=xfr=xfrpeWZqaaeaabiGaaiaadaqabe aaeaqaauaaaOqaaiaadgeadaWgaaWcbaGaaGymaaqabaGccqGH9aqp qaaaaaaaaaWdbiaaigdacaGGUaGaaGimaiaaisdacaaI1aGaaGOnai aaiAdaaaa@4712@  и A 2 =0.70186 MathType@MTEF@5@5@+= feaahGart1ev3aqatCvAUfeBSjuyZL2yd9gzLbvyNv2CaerbuLwBLn hiov2DGi1BTfMBaeXatLxBI9gBaeXafv3ySLgzGmvETj2BSbqefm0B 1jxALjhiov2Daebbfv3ySLgzGueE0jxyaibaieYdh9vrFfeu0dXdh9 vqqj=hEeeu0xXdbba9frFj0=OqFfea0dXdd9vspGe9FjuP0=fs0xXd bba9pGe9xq=Jbba9suk9fr=xfr=xfrpeWZqaaeaabiGaaiaadaqabe aaeaqaauaaaOqaaiaadgeadaWgaaWcbaGaaGOmaaqabaGccqGH9aqp qaaaaaaaaaWdbiaaicdacaGGUaGaaG4naiaaicdacaaIXaGaaGioai aaiAdaaaa@4713@  [2].

В [4] представлены экспериментальные данные о p s MathType@MTEF@5@5@+= feaahGart1ev3aqatCvAUfeBSjuyZL2yd9gzLbvyNv2CaerbuLwBLn hiov2DGi1BTfMBaeXatLxBI9gBaeXafv3ySLgzGmvETj2BSbqefm0B 1jxALjhiov2Daebbfv3ySLgzGueE0jxyaibaieYdh9vrFfeu0dXdh9 vqqj=hEeeu0xXdbba9frFj0=OqFfea0dXdd9vspGe9FjuP0=fs0xXd bba9pGe9xq=Jbba9suk9fr=xfr=xfrpeWZqaaeaabiGaaiaadaqabe aaeaqaauaaaOqaaiaadchadaWgaaWcbaGaam4Caaqabaaaaa@412A@  в диапазоне от 312.78 К до 352.86 К, указано, что при T=298 MathType@MTEF@5@5@+= feaahGart1ev3aqatCvAUfeBSjuyZL2yd9gzLbvyNv2CaerbuLwBLn hiov2DGi1BTfMBaeXatLxBI9gBaeXafv3ySLgzGmvETj2BSbqefm0B 1jxALjhiov2Daebbfv3ySLgzGueE0jxyaibaieYdh9vrFfeu0dXdh9 vqqj=hEeeu0xXdbba9frFj0=OqFfea0dXdd9vspGe9FjuP0=fs0xXd bba9pGe9xq=Jbba9suk9fr=xfr=xfrpeWZqaaeaabiGaaiaadaqabe aaeaqaauaaaOqaaiaadsfacqGH9aqpcaaIYaGaaGyoaiaaiIdaaaa@4331@  K ρ + =1757 MathType@MTEF@5@5@+= feaahGart1ev3aqatCvAUfeBSjuyZL2yd9gzLbvyNv2CaerbuLwBLn hiov2DGi1BTfMBaeXatLxBI9gBaeXafv3ySLgzGmvETj2BSbqefm0B 1jxALjhiov2Daebbfv3ySLgzGueE0jxyaibaieYdh9vrFfeu0dXdh9 vqqj=hEeeu0xXdbba9frFj0=OqFfea0dXdd9vspGe9FjuP0=fs0xXd bba9pGe9xq=Jbba9suk9fr=xfr=xfrpeWZqaaeaabiGaaiaadaqabe aaeaqaauaaaOqaaiabeg8aYnaaCaaaleqabaGaey4kaScaaOGaeyyp a0deaaaaaaaaa8qacaaIXaGaaG4naiaaiwdacaaI3aaaaa@460C@  кг/м3 [10], а также приведены критические параметры, T c =502.2 MathType@MTEF@5@5@+= feaahGart1ev3aqatCvAUfeBSjuyZL2yd9gzLbvyNv2CaerbuLwBLn hiov2DGi1BTfMBaeXatLxBI9gBaeXafv3ySLgzGmvETj2BSbqefm0B 1jxALjhiov2Daebbfv3ySLgzGueE0jxyaibaieYdh9vrFfeu0dXdh9 vqqj=hEeeu0xXdbba9frFj0=OqFfea0dXdd9vspGe9FjuP0=fs0xXd bba9pGe9xq=Jbba9suk9fr=xfr=xfrpeWZqaaeaabiGaaiaadaqabe aaeaqaauaaaOqaaiaadsfadaWgaaWcbaGaam4yaaqabaGccqGH9aqp qaaaaaaaaaWdbiaaiwdacaaIWaGaaGOmaiaac6cacaaIYaaaaa@45D1@  К и p c =1.478 MathType@MTEF@5@5@+= feaahGart1ev3aqatCvAUfeBSjuyZL2yd9gzLbvyNv2CaerbuLwBLn hiov2DGi1BTfMBaeXatLxBI9gBaeXafv3ySLgzGmvETj2BSbqefm0B 1jxALjhiov2Daebbfv3ySLgzGueE0jxyaibaieYdh9vrFfeu0dXdh9 vqqj=hEeeu0xXdbba9frFj0=OqFfea0dXdd9vspGe9FjuP0=fs0xXd bba9pGe9xq=Jbba9suk9fr=xfr=xfrpeWZqaaeaabiGaaiaadaqabe aaeaqaauaaaOqaaiaadchadaWgaaWcbaGaam4yaaqabaGccqGH9aqp caaIXaGaaiOlaiaaisdacaaI3aGaaGioaaaa@45D8@  МПа [4, 12]. В измерениях [4] использован перфтороктан с чистотой не менее 99%. Расширенная неопределенность рассчитана авторами [4] в соответствии с рекомендациями [10] и составляет для температуры и давления U(T)=0.07 MathType@MTEF@5@5@+= feaahGart1ev3aqatCvAUfeBSjuyZL2yd9gzLbvyNv2CaerbuLwBLn hiov2DGi1BTfMBaeXatLxBI9gBaeXafv3ySLgzGmvETj2BSbqefm0B 1jxALjhiov2Daebbfv3ySLgzGueE0jxyaibaieYdh9vrFfeu0dXdh9 vqqj=hEeeu0xXdbba9frFj0=OqFfea0dXdd9vspGe9FjuP0=fs0xXd bba9pGe9xq=Jbba9suk9fr=xfr=xfrpeWZqaaeaabiGaaiaadaqabe aaeaqaauaaaOqaaiaadwfacaGGOaGaamivaiaacMcacqGH9aqpcaaI WaGaaiOlaiaaicdacaaI3aaaaa@460A@  K и U(p)=0.03 MathType@MTEF@5@5@+= feaahGart1ev3aqatCvAUfeBSjuyZL2yd9gzLbvyNv2CaerbuLwBLn hiov2DGi1BTfMBaeXatLxBI9gBaeXafv3ySLgzGmvETj2BSbqefm0B 1jxALjhiov2Daebbfv3ySLgzGueE0jxyaibaieYdh9vrFfeu0dXdh9 vqqj=hEeeu0xXdbba9frFj0=OqFfea0dXdd9vspGe9FjuP0=fs0xXd bba9pGe9xq=Jbba9suk9fr=xfr=xfrpeWZqaaeaabiGaaiaadaqabe aaeaqaauaaaOqaaiaadwfacaGGOaGaamiCaiaacMcacqGH9aqpcaaI WaGaaiOlaiaaicdacaaIZaaaaa@4622@  кПа соответственно.

В [2] в графическом виде представлена экспериментальная информация о p s MathType@MTEF@5@5@+= feaahGart1ev3aqatCvAUfeBSjuyZL2yd9gzLbvyNv2CaerbuLwBLn hiov2DGi1BTfMBaeXatLxBI9gBaeXafv3ySLgzGmvETj2BSbqefm0B 1jxALjhiov2Daebbfv3ySLgzGueE0jxyaibaieYdh9vrFfeu0dXdh9 vqqj=hEeeu0xXdbba9frFj0=OqFfea0dXdd9vspGe9FjuP0=fs0xXd bba9pGe9xq=Jbba9suk9fr=xfr=xfrpeWZqaaeaabiGaaiaadaqabe aaeaqaauaaaOqaaiaadchadaWgaaWcbaGaam4Caaqabaaaaa@412A@  [3] для температурного диапазона (310–377) К. Отклонения значений p s (1) MathType@MTEF@5@5@+= feaahGart1ev3aqatCvAUfeBSjuyZL2yd9gzLbvyNv2CaerbuLwBLn hiov2DGi1BTfMBaeXatLxBI9gBaeXafv3ySLgzGmvETj2BSbqefm0B 1jxALjhiov2Daebbfv3ySLgzGueE0jxyaibaieYdh9vrFfeu0dXdh9 vqqj=hEeeu0xXdbba9frFj0=OqFfea0dXdd9vspGe9FjuP0=fs0xXd bba9pGe9xq=Jbba9suk9fr=xfr=xfrpeWZqaaeaabiGaaiaadaqabe aaeaqaauaaaOqaaiaadchadaqhaaWcbaGaam4CaaqaaiaacIcacaaI XaGaaiykaaaaaaa@433F@ , рассчитанных по уравнению (1) от p s MathType@MTEF@5@5@+= feaahGart1ev3aqatCvAUfeBSjuyZL2yd9gzLbvyNv2CaerbuLwBLn hiov2DGi1BTfMBaeXatLxBI9gBaeXafv3ySLgzGmvETj2BSbqefm0B 1jxALjhiov2Daebbfv3ySLgzGueE0jxyaibaieYdh9vrFfeu0dXdh9 vqqj=hEeeu0xXdbba9frFj0=OqFfea0dXdd9vspGe9FjuP0=fs0xXd bba9pGe9xq=Jbba9suk9fr=xfr=xfrpeWZqaaeaabiGaaiaadaqabe aaeaqaauaaaOqaaiaadchadaWgaaWcbaGaam4Caaqabaaaaa@412A@  [3], как отмечено выше, достигают ‒5% (рис. 1).

В [6] представлена экспериментальная информация о плотности перфтороктана на жидкостной и паровой ветвях линии насыщения для температурного диапазона (293–496) К. Максимальная неопределенность измерения плотности оценивается в ±1.5 MathType@MTEF@5@5@+= feaahGart1ev3aqatCvAUfeBSjuyZL2yd9gzLbvyNv2CaerbuLwBLn hiov2DGi1BTfMBaeXatLxBI9gBaeXafv3ySLgzGmvETj2BSbqefm0B 1jxALjhiov2Daebbfv3ySLgzGueE0jxyaibaieYdh9vrFfeu0dXdh9 vqqj=hEeeu0xXdbba9frFj0=OqFfea0dXdd9vspGe9FjuP0=fs0xXd bba9pGe9xq=Jbba9suk9fr=xfr=xfrpeWZqaaeaabiGaaiaadaqabe aaeaqaauaaaOqaaiabgglaXkaaigdacaGGUaGaaGynaaaa@432B@  кг/м3 [6, 28, 29]. Однако при высоких температурах ( T c 3 MathType@MTEF@5@5@+= feaahGart1ev3aqatCvAUfeBSjuyZL2yd9gzLbvyNv2CaerbuLwBLn hiov2DGi1BTfMBaeXatLxBI9gBaeXafv3ySLgzGmvETj2BSbqefm0B 1jxALjhiov2Daebbfv3ySLgzGueE0jxyaibaieYdh9vrFfeu0dXdh9 vqqj=hEeeu0xXdbba9frFj0=OqFfea0dXdd9vspGe9FjuP0=fs0xXd bba9pGe9xq=Jbba9suk9fr=xfr=xfrpeWZqaaeaabiGaaiaadaqabe aaeaqaauaaaOqaaiaadsfadaWgaaWcbaGaam4yaaqabaGccqGHsisl caaIZaaaaa@42B2@  К, T c MathType@MTEF@5@5@+= feaahGart1ev3aqatCvAUfeBSjuyZL2yd9gzLbvyNv2CaerbuLwBLn hiov2DGi1BTfMBaeXatLxBI9gBaeXafv3ySLgzGmvETj2BSbqefm0B 1jxALjhiov2Daebbfv3ySLgzGueE0jxyaibaieYdh9vrFfeu0dXdh9 vqqj=hEeeu0xXdbba9frFj0=OqFfea0dXdd9vspGe9FjuP0=fs0xXd bba9pGe9xq=Jbba9suk9fr=xfr=xfrpeWZqaaeaabiGaaiaadaqabe aaeaqaauaaaOqaaiaadsfadaWgaaWcbaGaam4yaaqabaaaaa@40FE@  ), как указывают авторы [5], сказывается особый характер поведения вещества вблизи критической точки [25] и имеет место дополнительная неопределенность в 1–2 кг/м3.

В [7] приведены 4 экспериментальных значения ρ + MathType@MTEF@5@5@+= feaahGart1ev3aqatCvAUfeBSjuyZL2yd9gzLbvyNv2CaerbuLwBLn hiov2DGi1BTfMBaeXatLxBI9gBaeXafv3ySLgzGmvETj2BSbqefm0B 1jxALjhiov2Daebbfv3ySLgzGueE0jxyaibaieYdh9vrFfeu0dXdh9 vqqj=hEeeu0xXdbba9frFj0=OqFfea0dXdd9vspGe9FjuP0=fs0xXd bba9pGe9xq=Jbba9suk9fr=xfr=xfrpeWZqaaeaabiGaaiaadaqabe aaeaqaauaaaOqaaiabeg8aYnaaCaaaleqabaGaey4kaScaaaaa@41E0@  для интервала температур (393.15–453.15) K, однако не дана оценка неопределенности этих данных. В [13] исследовано давление p s MathType@MTEF@5@5@+= feaahGart1ev3aqatCvAUfeBSjuyZL2yd9gzLbvyNv2CaerbuLwBLn hiov2DGi1BTfMBaeXatLxBI9gBaeXafv3ySLgzGmvETj2BSbqefm0B 1jxALjhiov2Daebbfv3ySLgzGueE0jxyaibaieYdh9vrFfeu0dXdh9 vqqj=hEeeu0xXdbba9frFj0=OqFfea0dXdd9vspGe9FjuP0=fs0xXd bba9pGe9xq=Jbba9suk9fr=xfr=xfrpeWZqaaeaabiGaaiaadaqabe aaeaqaauaaaOqaaiaadchadaWgaaWcbaGaam4Caaqabaaaaa@412A@  в интервале (277.72–347.85) К, выполнена оценка точности измерений на основе расширенной неопределенности: U(T)=0.09 MathType@MTEF@5@5@+= feaahGart1ev3aqatCvAUfeBSjuyZL2yd9gzLbvyNv2CaerbuLwBLn hiov2DGi1BTfMBaeXatLxBI9gBaeXafv3ySLgzGmvETj2BSbqefm0B 1jxALjhiov2Daebbfv3ySLgzGueE0jxyaibaieYdh9vrFfeu0dXdh9 vqqj=hEeeu0xXdbba9frFj0=OqFfea0dXdd9vspGe9FjuP0=fs0xXd bba9pGe9xq=Jbba9suk9fr=xfr=xfrpeWZqaaeaabiGaaiaadaqabe aaeaqaauaaaOqaaiaadwfacaGGOaGaamivaiaacMcacqGH9aqpcaaI WaGaaiOlaiaaicdacaaI5aaaaa@460C@  K, U(p > 0.1 МПа) =0.01 МПа, U(p < 0.1 МПа) = 0.2 кПа [13]. В [14] приведены опытные данные о p s MathType@MTEF@5@5@+= feaahGart1ev3aqatCvAUfeBSjuyZL2yd9gzLbvyNv2CaerbuLwBLn hiov2DGi1BTfMBaeXatLxBI9gBaeXafv3ySLgzGmvETj2BSbqefm0B 1jxALjhiov2Daebbfv3ySLgzGueE0jxyaibaieYdh9vrFfeu0dXdh9 vqqj=hEeeu0xXdbba9frFj0=OqFfea0dXdd9vspGe9FjuP0=fs0xXd bba9pGe9xq=Jbba9suk9fr=xfr=xfrpeWZqaaeaabiGaaiaadaqabe aaeaqaauaaaOqaaiaadchadaWgaaWcbaGaam4Caaqabaaaaa@412A@  в интервале (277.72–352.86) К. Непосредственно для перфтороктана данные о точности измерения не приводятся. Оценить точность приведенных в [14] данных о p s MathType@MTEF@5@5@+= feaahGart1ev3aqatCvAUfeBSjuyZL2yd9gzLbvyNv2CaerbuLwBLn hiov2DGi1BTfMBaeXatLxBI9gBaeXafv3ySLgzGmvETj2BSbqefm0B 1jxALjhiov2Daebbfv3ySLgzGueE0jxyaibaieYdh9vrFfeu0dXdh9 vqqj=hEeeu0xXdbba9frFj0=OqFfea0dXdd9vspGe9FjuP0=fs0xXd bba9pGe9xq=Jbba9suk9fr=xfr=xfrpeWZqaaeaabiGaaiaadaqabe aaeaqaauaaaOqaaiaadchadaWgaaWcbaGaam4Caaqabaaaaa@412A@  перфтороктана можно по значениям расширенной неопределенности, U(T)=0.09 MathType@MTEF@5@5@+= feaahGart1ev3aqatCvAUfeBSjuyZL2yd9gzLbvyNv2CaerbuLwBLn hiov2DGi1BTfMBaeXatLxBI9gBaeXafv3ySLgzGmvETj2BSbqefm0B 1jxALjhiov2Daebbfv3ySLgzGueE0jxyaibaieYdh9vrFfeu0dXdh9 vqqj=hEeeu0xXdbba9frFj0=OqFfea0dXdd9vspGe9FjuP0=fs0xXd bba9pGe9xq=Jbba9suk9fr=xfr=xfrpeWZqaaeaabiGaaiaadaqabe aaeaqaauaaaOqaaiaadwfacaGGOaGaamivaiaacMcacqGH9aqpcaaI WaGaaiOlaiaaicdacaaI5aaaaa@460C@  K, U(p)=0.02 MathType@MTEF@5@5@+= feaahGart1ev3aqatCvAUfeBSjuyZL2yd9gzLbvyNv2CaerbuLwBLn hiov2DGi1BTfMBaeXatLxBI9gBaeXafv3ySLgzGmvETj2BSbqefm0B 1jxALjhiov2Daebbfv3ySLgzGueE0jxyaibaieYdh9vrFfeu0dXdh9 vqqj=hEeeu0xXdbba9frFj0=OqFfea0dXdd9vspGe9FjuP0=fs0xXd bba9pGe9xq=Jbba9suk9fr=xfr=xfrpeWZqaaeaabiGaaiaadaqabe aaeaqaauaaaOqaaiaadwfacaGGOaGaamiCaiaacMcacqGH9aqpcaaI WaGaaiOlaiaaicdacaaIYaaaaa@4621@  МПа, приведенной в [14] для R116, этана и этилена, давление насыщенных паров которых исследовалось на той же установке, что и p s MathType@MTEF@5@5@+= feaahGart1ev3aqatCvAUfeBSjuyZL2yd9gzLbvyNv2CaerbuLwBLn hiov2DGi1BTfMBaeXatLxBI9gBaeXafv3ySLgzGmvETj2BSbqefm0B 1jxALjhiov2Daebbfv3ySLgzGueE0jxyaibaieYdh9vrFfeu0dXdh9 vqqj=hEeeu0xXdbba9frFj0=OqFfea0dXdd9vspGe9FjuP0=fs0xXd bba9pGe9xq=Jbba9suk9fr=xfr=xfrpeWZqaaeaabiGaaiaadaqabe aaeaqaauaaaOqaaiaadchadaWgaaWcbaGaam4Caaqabaaaaa@412A@  перфтороктана.

В [15] приведено одно экспериментальное значение плотности ρ + =1755 MathType@MTEF@5@5@+= feaahGart1ev3aqatCvAUfeBSjuyZL2yd9gzLbvyNv2CaerbuLwBLn hiov2DGi1BTfMBaeXatLxBI9gBaeXafv3ySLgzGmvETj2BSbqefm0B 1jxALjhiov2Daebbfv3ySLgzGueE0jxyaibaieYdh9vrFfeu0dXdh9 vqqj=hEeeu0xXdbba9frFj0=OqFfea0dXdd9vspGe9FjuP0=fs0xXd bba9pGe9xq=Jbba9suk9fr=xfr=xfrpeWZqaaeaabiGaaiaadaqabe aaeaqaauaaaOqaaiabeg8aYnaaCaaaleqabaGaey4kaScaaOGaeyyp a0deaaaaaaaaa8qacaaIXaGaaG4naiaaiwdacaaI1aaaaa@460A@  кг/м3 и из базы NIST TDE [30], ρ + =1757 MathType@MTEF@5@5@+= feaahGart1ev3aqatCvAUfeBSjuyZL2yd9gzLbvyNv2CaerbuLwBLn hiov2DGi1BTfMBaeXatLxBI9gBaeXafv3ySLgzGmvETj2BSbqefm0B 1jxALjhiov2Daebbfv3ySLgzGueE0jxyaibaieYdh9vrFfeu0dXdh9 vqqj=hEeeu0xXdbba9frFj0=OqFfea0dXdd9vspGe9FjuP0=fs0xXd bba9pGe9xq=Jbba9suk9fr=xfr=xfrpeWZqaaeaabiGaaiaadaqabe aaeaqaauaaaOqaaiabeg8aYnaaCaaaleqabaGaey4kaScaaOGaeyyp a0deaaaaaaaaa8qacaaIXaGaaG4naiaaiwdacaaI3aaaaa@460C@  кг/м3, при T=298.15 MathType@MTEF@5@5@+= feaahGart1ev3aqatCvAUfeBSjuyZL2yd9gzLbvyNv2CaerbuLwBLn hiov2DGi1BTfMBaeXatLxBI9gBaeXafv3ySLgzGmvETj2BSbqefm0B 1jxALjhiov2Daebbfv3ySLgzGueE0jxyaibaieYdh9vrFfeu0dXdh9 vqqj=hEeeu0xXdbba9frFj0=OqFfea0dXdd9vspGe9FjuP0=fs0xXd bba9pGe9xq=Jbba9suk9fr=xfr=xfrpeWZqaaeaabiGaaiaadaqabe aaeaqaauaaaOqaaiaadsfacqGH9aqpcaaIYaGaaGyoaiaaiIdacaGG UaGaaGymaiaaiwdaaaa@455D@  K и приведены расширенные неопределенности измерений: U(T)=0.05 MathType@MTEF@5@5@+= feaahGart1ev3aqatCvAUfeBSjuyZL2yd9gzLbvyNv2CaerbuLwBLn hiov2DGi1BTfMBaeXatLxBI9gBaeXafv3ySLgzGmvETj2BSbqefm0B 1jxALjhiov2Daebbfv3ySLgzGueE0jxyaibaieYdh9vrFfeu0dXdh9 vqqj=hEeeu0xXdbba9frFj0=OqFfea0dXdd9vspGe9FjuP0=fs0xXd bba9pGe9xq=Jbba9suk9fr=xfr=xfrpeWZqaaeaabiGaaiaadaqabe aaeaqaauaaaOqaaiaadwfacaGGOaGaamivaiaacMcacqGH9aqpcaaI WaGaaiOlaiaaicdacaaI1aaaaa@4608@  K; U( ρ + )=0.001 MathType@MTEF@5@5@+= feaahGart1ev3aqatCvAUfeBSjuyZL2yd9gzLbvyNv2CaerbuLwBLn hiov2DGi1BTfMBaeXatLxBI9gBaeXafv3ySLgzGmvETj2BSbqefm0B 1jxALjhiov2Daebbfv3ySLgzGueE0jxyaibaieYdh9vrFfeu0dXdh9 vqqj=hEeeu0xXdbba9frFj0=OqFfea0dXdd9vspGe9FjuP0=fs0xXd bba9pGe9xq=Jbba9suk9fr=xfr=xfrpeWZqaaeaabiGaaiaadaqabe aaeaqaauaaaOqaaiaadwfacaGGOaGaeqyWdi3aaWbaaSqabeaacqGH RaWkaaGccaGGPaGaeyypa0JaaGimaiaac6cacaaIWaGaaGimaiaaig daaaa@48BE@  г/см3. В [15] также исследовано давление насыщенных паров перфтороктана в интервале температур (283.15–323.16) К с точностью U(T)=0.07 MathType@MTEF@5@5@+= feaahGart1ev3aqatCvAUfeBSjuyZL2yd9gzLbvyNv2CaerbuLwBLn hiov2DGi1BTfMBaeXatLxBI9gBaeXafv3ySLgzGmvETj2BSbqefm0B 1jxALjhiov2Daebbfv3ySLgzGueE0jxyaibaieYdh9vrFfeu0dXdh9 vqqj=hEeeu0xXdbba9frFj0=OqFfea0dXdd9vspGe9FjuP0=fs0xXd bba9pGe9xq=Jbba9suk9fr=xfr=xfrpeWZqaaeaabiGaaiaadaqabe aaeaqaauaaaOqaaiaadwfacaGGOaGaamivaiaacMcacqGH9aqpcaaI WaGaaiOlaiaaicdacaaI3aaaaa@460A@  K; U(p)=0.1 MathType@MTEF@5@5@+= feaahGart1ev3aqatCvAUfeBSjuyZL2yd9gzLbvyNv2CaerbuLwBLn hiov2DGi1BTfMBaeXatLxBI9gBaeXafv3ySLgzGmvETj2BSbqefm0B 1jxALjhiov2Daebbfv3ySLgzGueE0jxyaibaieYdh9vrFfeu0dXdh9 vqqj=hEeeu0xXdbba9frFj0=OqFfea0dXdd9vspGe9FjuP0=fs0xXd bba9pGe9xq=Jbba9suk9fr=xfr=xfrpeWZqaaeaabiGaaiaadaqabe aaeaqaauaaaOqaaiaadwfacaGGOaGaamiCaiaacMcacqGH9aqpcaaI WaGaaiOlaiaaigdaaaa@4566@  кПа. Отметим, что, в отличие от экспериментальных данных [4, 13, 15], опытные значения p s MathType@MTEF@5@5@+= feaahGart1ev3aqatCvAUfeBSjuyZL2yd9gzLbvyNv2CaerbuLwBLn hiov2DGi1BTfMBaeXatLxBI9gBaeXafv3ySLgzGmvETj2BSbqefm0B 1jxALjhiov2Daebbfv3ySLgzGueE0jxyaibaieYdh9vrFfeu0dXdh9 vqqj=hEeeu0xXdbba9frFj0=OqFfea0dXdd9vspGe9FjuP0=fs0xXd bba9pGe9xq=Jbba9suk9fr=xfr=xfrpeWZqaaeaabiGaaiaadaqabe aaeaqaauaaaOqaaiaadchadaWgaaWcbaGaam4Caaqabaaaaa@412A@  для интервала (283.15–323.16) К практически тождественны NIST TDE [30] и авторы [15] никак не объясняют этот результат.

Наибольшую сложность при разработке ЛФР вызывает существенное расхождение в критических параметрах перфтороктана: p ñ =1.660±0.001 MathType@MTEF@5@5@+= feaahGart1ev3aqatCvAUfeBSjuyZL2yd9gzLbvyNv2CaerbuLwBLn hiov2DGi1BTfMBaeXatLxBI9gBaeXafv3ySLgzGmvETj2BSbqefm0B 1jxALjhiov2Daebbfv3ySLgzGueE0jxyaibaieYdh9vrFfeu0dXdh9 vqqj=hEeeu0xXdbba9frFj0=OqFfea0dXdd9vspGe9FjuP0=fs0xXd bba9pGe9xq=Jbba9suk9fr=xfr=xfrpeWZqaaeaabiGaaiaadaqabe aaeaqaauaaaOqaaiaadchadaWgaaWcbaGaamy8aaqabaGccqGH9aqp caaIXaGaaiOlaiaaiAdacaaI2aGaaGimaiabgglaXkaaicdacaGGUa GaaGimaiaaicdacaaIXaaaaa@4BE8@  МПа (Ермаков Г.В., Скрипов В.П. (2009, 2021)) [31, 32], p ñ =1.548±0.02 MathType@MTEF@5@5@+= feaahGart1ev3aqatCvAUfeBSjuyZL2yd9gzLbvyNv2CaerbuLwBLn hiov2DGi1BTfMBaeXatLxBI9gBaeXafv3ySLgzGmvETj2BSbqefm0B 1jxALjhiov2Daebbfv3ySLgzGueE0jxyaibaieYdh9vrFfeu0dXdh9 vqqj=hEeeu0xXdbba9frFj0=OqFfea0dXdd9vspGe9FjuP0=fs0xXd bba9pGe9xq=Jbba9suk9fr=xfr=xfrpeWZqaaeaabiGaaiaadaqabe aaeaqaauaaaOqaaiaadchadaWgaaWcbaGaamy8aaqabaGccqGH9aqp caaIXaGaaiOlaiaaiwdacaaI0aGaaGioaiabgglaXkaaicdacaGGUa GaaGimaiaaikdaaaa@4B34@  МПа (Vandana V. (1994)) [11], p ñ =1.478 MathType@MTEF@5@5@+= feaahGart1ev3aqatCvAUfeBSjuyZL2yd9gzLbvyNv2CaerbuLwBLn hiov2DGi1BTfMBaeXatLxBI9gBaeXafv3ySLgzGmvETj2BSbqefm0B 1jxALjhiov2Daebbfv3ySLgzGueE0jxyaibaieYdh9vrFfeu0dXdh9 vqqj=hEeeu0xXdbba9frFj0=OqFfea0dXdd9vspGe9FjuP0=fs0xXd bba9pGe9xq=Jbba9suk9fr=xfr=xfrpeWZqaaeaabiGaaiaadaqabe aaeaqaauaaaOqaaiaadchadaWgaaWcbaGaamy8aaqabaGccqGH9aqp caaIXaGaaiOlaiaaisdacaaI3aGaaGioaaaa@4666@  МПа (2010–2019) [4, 12, 14, 15], T ñ =496.97±0.05 MathType@MTEF@5@5@+= feaahGart1ev3aqatCvAUfeBSjuyZL2yd9gzLbvyNv2CaerbuLwBLn hiov2DGi1BTfMBaeXatLxBI9gBaeXafv3ySLgzGmvETj2BSbqefm0B 1jxALjhiov2Daebbfv3ySLgzGueE0jxyaibaieYdh9vrFfeu0dXdh9 vqqj=hEeeu0xXdbba9frFj0=OqFfea0dXdd9vspGe9FjuP0=fs0xXd bba9pGe9xq=Jbba9suk9fr=xfr=xfrpeWZqaaeaabiGaaiaadaqabe aaeaqaauaaaOqaaiaadsfadaWgaaWcbaGaamy8aaqabaGccqGH9aqp caaI0aGaaGyoaiaaiAdacaGGUaGaaGyoaiaaiEdacqGHXcqScaaIWa GaaiOlaiaaicdacaaI1aaaaa@4BE6@  K (2021) [6], T ñ =496.98±0.05 MathType@MTEF@5@5@+= feaahGart1ev3aqatCvAUfeBSjuyZL2yd9gzLbvyNv2CaerbuLwBLn hiov2DGi1BTfMBaeXatLxBI9gBaeXafv3ySLgzGmvETj2BSbqefm0B 1jxALjhiov2Daebbfv3ySLgzGueE0jxyaibaieYdh9vrFfeu0dXdh9 vqqj=hEeeu0xXdbba9frFj0=OqFfea0dXdd9vspGe9FjuP0=fs0xXd bba9pGe9xq=Jbba9suk9fr=xfr=xfrpeWZqaaeaabiGaaiaadaqabe aaeaqaauaaaOqaaiaadsfadaWgaaWcbaGaamy8aaqabaGccqGH9aqp qaaaaaaaaaWdbiaaisdacaaI5aGaaGOnaiaac6cacaaI5aGaaGioai abgglaXkaaicdacaGGUaGaaGimaiaaiwdaaaa@4C07@  K (2009) [33], T ñ =498.5±0.3 MathType@MTEF@5@5@+= feaahGart1ev3aqatCvAUfeBSjuyZL2yd9gzLbvyNv2CaerbuLwBLn hiov2DGi1BTfMBaeXatLxBI9gBaeXafv3ySLgzGmvETj2BSbqefm0B 1jxALjhiov2Daebbfv3ySLgzGueE0jxyaibaieYdh9vrFfeu0dXdh9 vqqj=hEeeu0xXdbba9frFj0=OqFfea0dXdd9vspGe9FjuP0=fs0xXd bba9pGe9xq=Jbba9suk9fr=xfr=xfrpeWZqaaeaabiGaaiaadaqabe aaeaqaauaaaOqaaiaadsfadaWgaaWcbaGaamy8aaqabaGccqGH9aqp qaaaaaaaaaWdbiaaisdacaaI5aGaaGioaiaac6cacaaI1aGaeyySae RaaGimaiaac6cacaaIZaaaaa@4A87@  K, (Vandana V. (1994)) [11], T ñ =502 MathType@MTEF@5@5@+= feaahGart1ev3aqatCvAUfeBSjuyZL2yd9gzLbvyNv2CaerbuLwBLn hiov2DGi1BTfMBaeXatLxBI9gBaeXafv3ySLgzGmvETj2BSbqefm0B 1jxALjhiov2Daebbfv3ySLgzGueE0jxyaibaieYdh9vrFfeu0dXdh9 vqqj=hEeeu0xXdbba9frFj0=OqFfea0dXdd9vspGe9FjuP0=fs0xXd bba9pGe9xq=Jbba9suk9fr=xfr=xfrpeWZqaaeaabiGaaiaadaqabe aaeaqaauaaaOqaaiaadsfadaWgaaWcbaGaamy8aaqabaGccqGH9aqp caaI1aGaaGimaiaaikdaaaa@44D1@  К ((2010–2019) [4, 12, 14, 15]), T c =502.25±0.2 MathType@MTEF@5@5@+= feaahGart1ev3aqatCvAUfeBSjuyZL2yd9gzLbvyNv2CaerbuLwBLn hiov2DGi1BTfMBaeXatLxBI9gBaeXafv3ySLgzGmvETj2BSbqefm0B 1jxALjhiov2Daebbfv3ySLgzGueE0jxyaibaieYdh9vrFfeu0dXdh9 vqqj=hEeeu0xXdbba9frFj0=OqFfea0dXdd9vspGe9FjuP0=fs0xXd bba9pGe9xq=Jbba9suk9fr=xfr=xfrpeWZqaaeaabiGaaiaadaqabe aaeaqaauaaaOqaaiaadsfadaWgaaWcbaGaam4yaaqabaGccqGH9aqp qaaaaaaaaaWdbiaaiwdacaaIWaGaaGOmaiaac6cacaaIYaGaaGynai abgglaXkaaicdacaGGUaGaaGOmaaaa@4AA6@  К (1967) [31, 32], ρ ñ =596.6±3.5 MathType@MTEF@5@5@+= feaahGart1ev3aqatCvAUfeBSjuyZL2yd9gzLbvyNv2CaerbuLwBLn hiov2DGi1BTfMBaeXatLxBI9gBaeXafv3ySLgzGmvETj2BSbqefm0B 1jxALjhiov2Daebbfv3ySLgzGueE0jxyaibaieYdh9vrFfeu0dXdh9 vqqj=hEeeu0xXdbba9frFj0=OqFfea0dXdd9vspGe9FjuP0=fs0xXd bba9pGe9xq=Jbba9suk9fr=xfr=xfrpeWZqaaeaabiGaaiaadaqabe aaeaqaauaaaOqaaiabeg8aYnaaBaaaleaacaWGXdaabeaakiabg2da 9abaaaaaaaaapeGaaGynaiaaiMdacaaI2aGaaiOlaiaaiAdacqGHXc qScaaIZaGaaiOlaiaaiwdaaaa@4B73@  кг/м3 (2021) [6], ρ ñ =596±3 MathType@MTEF@5@5@+= feaahGart1ev3aqatCvAUfeBSjuyZL2yd9gzLbvyNv2CaerbuLwBLn hiov2DGi1BTfMBaeXatLxBI9gBaeXafv3ySLgzGmvETj2BSbqefm0B 1jxALjhiov2Daebbfv3ySLgzGueE0jxyaibaieYdh9vrFfeu0dXdh9 vqqj=hEeeu0xXdbba9frFj0=OqFfea0dXdd9vspGe9FjuP0=fs0xXd bba9pGe9xq=Jbba9suk9fr=xfr=xfrpeWZqaaeaabiGaaiaadaqabe aaeaqaauaaaOqaaiabeg8aYnaaBaaaleaacaWGXdaabeaakiabg2da 9abaaaaaaaaapeGaaGynaiaaiMdacaaI2aGaeyySaeRaaG4maaaa@4890@  кг/м3 (2009) [33], ρ ñ =611±5 MathType@MTEF@5@5@+= feaahGart1ev3aqatCvAUfeBSjuyZL2yd9gzLbvyNv2CaerbuLwBLn hiov2DGi1BTfMBaeXatLxBI9gBaeXafv3ySLgzGmvETj2BSbqefm0B 1jxALjhiov2Daebbfv3ySLgzGueE0jxyaibaieYdh9vrFfeu0dXdh9 vqqj=hEeeu0xXdbba9frFj0=OqFfea0dXdd9vspGe9FjuP0=fs0xXd bba9pGe9xq=Jbba9suk9fr=xfr=xfrpeWZqaaeaabiGaaiaadaqabe aaeaqaauaaaOqaaiabeg8aYnaaBaaaleaacaWGXdaabeaakiabg2da 9abaaaaaaaaapeGaaGOnaiaaigdacaaIXaGaeyySaeRaaGynaaaa@4886@  кг/м3 (Vandana V. (1994) [11]), ρ ñ =618.7 MathType@MTEF@5@5@+= feaahGart1ev3aqatCvAUfeBSjuyZL2yd9gzLbvyNv2CaerbuLwBLn hiov2DGi1BTfMBaeXatLxBI9gBaeXafv3ySLgzGmvETj2BSbqefm0B 1jxALjhiov2Daebbfv3ySLgzGueE0jxyaibaieYdh9vrFfeu0dXdh9 vqqj=hEeeu0xXdbba9frFj0=OqFfea0dXdd9vspGe9FjuP0=fs0xXd bba9pGe9xq=Jbba9suk9fr=xfr=xfrpeWZqaaeaabiGaaiaadaqabe aaeaqaauaaaOqaaiabeg8aYnaaBaaaleaacaWGXdaabeaakiabg2da 9abaaaaaaaaapeGaaGOnaiaaigdacaaI4aGaaiOlaiaaiEdaaaa@4753@  кг/м3 (1990) [5]).

Коэффициенты и параметры СВУ мы нашли с помощью программы SVD [34] на основе опытных данных [2–4, 6, 13–16] путем поиска минимального значения выражения:

  Φ (Y) = n=1 N Q n (Y) Y n exp Y n calc 2 =min, MathType@MTEF@5@5@+= feaahGart1ev3aqatCvAUfeBSjuyZL2yd9gzLbvyNv2CaerbuLwBLn hiov2DGi1BTfMBaeXatLxBI9gBaeXafv3ySLgzGmvETj2BSbqefm0B 1jxALjhiov2Daebbfv3ySLgzGueE0jxyaibaieYdh9vrFfeu0dXdh9 vqqj=hEeeu0xXdbba9frFj0=OqFfea0dXdd9vspGe9FjuP0=fs0xXd bba9pGe9xq=Jbba9suk9fr=xfr=xfrpeWZqaaeaabiGaaiaadaqabe aaeaqaauaaaOqaaiabfA6agnaaCaaaleqabaGaaiikaiaadMfacaGG PaaaaOGaeyypa0ZaaabCaeaadaWadaqaaiaadgfadaqhaaWcbaGaam OBaaqaaiaacIcacaWGzbGaaiykaaaakmaabmaabaGaamywamaaDaaa leaacaWGUbaabaGaamyzaiaadIhacaWGWbaaaOGaeyOeI0Iaamywam aaDaaaleaacaWGUbaabaGaam4yaiaadggacaWGSbGaam4yaaaaaOGa ayjkaiaawMcaaaGaay5waiaaw2faamaaCaaaleqabaGaaGOmaaaaae aacaWGUbGaeyypa0JaaGymaaqaaiaad6eaa0GaeyyeIuoakiabg2da 9iGac2gacaGGPbGaaiOBaiaacYcaaaa@626A@   (16)

где Y MathType@MTEF@5@5@+= feaahGart1ev3aqatCvAUfeBSjuyZL2yd9gzLbvyNv2CaerbuLwBLn hiov2DGi1BTfMBaeXatLxBI9gBaeXafv3ySLgzGmvETj2BSbqefm0B 1jxALjhiov2Daebbfv3ySLgzGueE0jxyaibaieYdh9vrFfeu0dXdh9 vqqj=hEeeu0xXdbba9frFj0=OqFfea0dXdd9vspGe9FjuP0=fs0xXd bba9pGe9xq=Jbba9suk9fr=xfr=xfrpeWZqaaeaabiGaaiaadaqabe aaeaqaauaaaOqaaiaadMfaaaa@3FEF@  принимает значения соответственно p s MathType@MTEF@5@5@+= feaahGart1ev3aqatCvAUfeBSjuyZL2yd9gzLbvyNv2CaerbuLwBLn hiov2DGi1BTfMBaeXatLxBI9gBaeXafv3ySLgzGmvETj2BSbqefm0B 1jxALjhiov2Daebbfv3ySLgzGueE0jxyaibaieYdh9vrFfeu0dXdh9 vqqj=hEeeu0xXdbba9frFj0=OqFfea0dXdd9vspGe9FjuP0=fs0xXd bba9pGe9xq=Jbba9suk9fr=xfr=xfrpeWZqaaeaabiGaaiaadaqabe aaeaqaauaaaOqaaiaadchadaWgaaWcbaGaam4Caaqabaaaaa@412A@ , ρ + MathType@MTEF@5@5@+= feaahGart1ev3aqatCvAUfeBSjuyZL2yd9gzLbvyNv2CaerbuLwBLn hiov2DGi1BTfMBaeXatLxBI9gBaeXafv3ySLgzGmvETj2BSbqefm0B 1jxALjhiov2Daebbfv3ySLgzGueE0jxyaibaieYdh9vrFfeu0dXdh9 vqqj=hEeeu0xXdbba9frFj0=OqFfea0dXdd9vspGe9FjuP0=fs0xXd bba9pGe9xq=Jbba9suk9fr=xfr=xfrpeWZqaaeaabiGaaiaadaqabe aaeaqaauaaaOqaaiabeg8aYnaaCaaaleqabaGaey4kaScaaaaa@41E0@  или ρ MathType@MTEF@5@5@+= feaahGart1ev3aqatCvAUfeBSjuyZL2yd9gzLbvyNv2CaerbuLwBLn hiov2DGi1BTfMBaeXatLxBI9gBaeXafv3ySLgzGmvETj2BSbqefm0B 1jxALjhiov2Daebbfv3ySLgzGueE0jxyaibaieYdh9vrFfeu0dXdh9 vqqj=hEeeu0xXdbba9frFj0=OqFfea0dXdd9vspGe9FjuP0=fs0xXd bba9pGe9xq=Jbba9suk9fr=xfr=xfrpeWZqaaeaabiGaaiaadaqabe aaeaqaauaaaOqaaiabeg8aYnaaCaaaleqabaGaeyOeI0caaaaa@41EB@ ; Q n (Y) MathType@MTEF@5@5@+= feaahGart1ev3aqatCvAUfeBSjuyZL2yd9gzLbvyNv2CaerbuLwBLn hiov2DGi1BTfMBaeXatLxBI9gBaeXafv3ySLgzGmvETj2BSbqefm0B 1jxALjhiov2Daebbfv3ySLgzGueE0jxyaibaieYdh9vrFfeu0dXdh9 vqqj=hEeeu0xXdbba9frFj0=OqFfea0dXdd9vspGe9FjuP0=fs0xXd bba9pGe9xq=Jbba9suk9fr=xfr=xfrpeWZqaaeaabiGaaiaadaqabe aaeaqaauaaaOqaaiaadgfadaqhaaWcbaGaamOBaaqaaiaacIcacaWG zbGaaiykaaaaaaa@433E@  – «вес» опытной точки Y n exp T n MathType@MTEF@5@5@+= feaahGart1ev3aqatCvAUfeBSjuyZL2yd9gzLbvyNv2CaerbuLwBLn hiov2DGi1BTfMBaeXatLxBI9gBaeXafv3ySLgzGmvETj2BSbqefm0B 1jxALjhiov2Daebbfv3ySLgzGueE0jxyaibaieYdh9vrFfeu0dXdh9 vqqj=hEeeu0xXdbba9frFj0=OqFfea0dXdd9vspGe9FjuP0=fs0xXd bba9pGe9xq=Jbba9suk9fr=xfr=xfrpeWZqaaeaabiGaaiaadaqabe aaeaqaauaaaOqaaiaadMfadaqhaaWcbaGaamOBaaqaaiaadwgacaWG 4bGaamiCaaaakmaabmaabaGaamivamaaBaaaleaacaWGUbaabeaaaO GaayjkaiaawMcaaaaa@4780@  [2–19]; Y n calc =Y T n MathType@MTEF@5@5@+= feaahGart1ev3aqatCvAUfeBSjuyZL2yd9gzLbvyNv2CaerbuLwBLn hiov2DGi1BTfMBaeXatLxBI9gBaeXafv3ySLgzGmvETj2BSbqefm0B 1jxALjhiov2Daebbfv3ySLgzGueE0jxyaibaieYdh9vrFfeu0dXdh9 vqqj=hEeeu0xXdbba9frFj0=OqFfea0dXdd9vspGe9FjuP0=fs0xXd bba9pGe9xq=Jbba9suk9fr=xfr=xfrpeWZqaaeaabiGaaiaadaqabe aaeaqaauaaaOqaaiaadMfadaqhaaWcbaGaamOBaaqaaiaadogacaWG HbGaamiBaiaadogaaaGccqGH9aqpcaWGzbWaaeWaaeaacaWGubWaaS baaSqaaiaad6gaaeqaaaGccaGLOaGaayzkaaaaaa@4A2F@ .

Экспериментальные значения ρ ñ =596.6 MathType@MTEF@5@5@+= feaahGart1ev3aqatCvAUfeBSjuyZL2yd9gzLbvyNv2CaerbuLwBLn hiov2DGi1BTfMBaeXatLxBI9gBaeXafv3ySLgzGmvETj2BSbqefm0B 1jxALjhiov2Daebbfv3ySLgzGueE0jxyaibaieYdh9vrFfeu0dXdh9 vqqj=hEeeu0xXdbba9frFj0=OqFfea0dXdd9vspGe9FjuP0=fs0xXd bba9pGe9xq=Jbba9suk9fr=xfr=xfrpeWZqaaeaabiGaaiaadaqabe aaeaqaauaaaOqaaiabeg8aYnaaBaaaleaacaWGXdaabeaakiabg2da 9abaaaaaaaaapeGaaGynaiaaiMdacaaI2aGaaiOlaiaaiAdaaaa@4757@  кг/м3, T ñ =496.97 MathType@MTEF@5@5@+= feaahGart1ev3aqatCvAUfeBSjuyZL2yd9gzLbvyNv2CaerbuLwBLn hiov2DGi1BTfMBaeXatLxBI9gBaeXafv3ySLgzGmvETj2BSbqefm0B 1jxALjhiov2Daebbfv3ySLgzGueE0jxyaibaieYdh9vrFfeu0dXdh9 vqqj=hEeeu0xXdbba9frFj0=OqFfea0dXdd9vspGe9FjuP0=fs0xXd bba9pGe9xq=Jbba9suk9fr=xfr=xfrpeWZqaaeaabiGaaiaadaqabe aaeaqaauaaaOqaaiaadsfadaWgaaWcbaGaamy8aaqabaGccqGH9aqp caaI0aGaaGyoaiaaiAdacaGGUaGaaGyoaiaaiEdaaaa@4713@  К, как показано в [6], на данный момент можно считать наиболее точными, поэтому на первом этапе именно они использованы при поиске коэффициентов СВУ.

Предварительные расчеты на основе СВУ (5), (7)–(9) и (16) позволили установить, что при заданных ρ ñ MathType@MTEF@5@5@+= feaahGart1ev3aqatCvAUfeBSjuyZL2yd9gzLbvyNv2CaerbuLwBLn hiov2DGi1BTfMBaeXatLxBI9gBaeXafv3ySLgzGmvETj2BSbqefm0B 1jxALjhiov2Daebbfv3ySLgzGueE0jxyaibaieYdh9vrFfeu0dXdh9 vqqj=hEeeu0xXdbba9frFj0=OqFfea0dXdd9vspGe9FjuP0=fs0xXd bba9pGe9xq=Jbba9suk9fr=xfr=xfrpeWZqaaeaabiGaaiaadaqabe aaeaqaauaaaOqaaiabeg8aYnaaBaaaleaacaWGXdaabeaaaaa@4273@  и T ñ MathType@MTEF@5@5@+= feaahGart1ev3aqatCvAUfeBSjuyZL2yd9gzLbvyNv2CaerbuLwBLn hiov2DGi1BTfMBaeXatLxBI9gBaeXafv3ySLgzGmvETj2BSbqefm0B 1jxALjhiov2Daebbfv3ySLgzGueE0jxyaibaieYdh9vrFfeu0dXdh9 vqqj=hEeeu0xXdbba9frFj0=OqFfea0dXdd9vspGe9FjuP0=fs0xXd bba9pGe9xq=Jbba9suk9fr=xfr=xfrpeWZqaaeaabiGaaiaadaqabe aaeaqaauaaaOqaaiaadsfadaWgaaWcbaGaamy8aaqabaaaaa@418C@  [6] наиболее точно условия а)–е) выполняются при p ñ =1.478 MathType@MTEF@5@5@+= feaahGart1ev3aqatCvAUfeBSjuyZL2yd9gzLbvyNv2CaerbuLwBLn hiov2DGi1BTfMBaeXatLxBI9gBaeXafv3ySLgzGmvETj2BSbqefm0B 1jxALjhiov2Daebbfv3ySLgzGueE0jxyaibaieYdh9vrFfeu0dXdh9 vqqj=hEeeu0xXdbba9frFj0=OqFfea0dXdd9vspGe9FjuP0=fs0xXd bba9pGe9xq=Jbba9suk9fr=xfr=xfrpeWZqaaeaabiGaaiaadaqabe aaeaqaauaaaOqaaiaadchadaWgaaWcbaGaamy8aaqabaGccqGH9aqp caaIXaGaaiOlaiaaisdacaaI3aGaaGioaaaa@4666@  МПа [4, 12] (обозначим такой выбор критических параметров как вариант I) (рис. 2). Критические индексы выбраны в соответствии с МТ [25]: α=0.11 MathType@MTEF@5@5@+= feaahGart1ev3aqatCvAUfeBSjuyZL2yd9gzLbvyNv2CaerbuLwBLn hiov2DGi1BTfMBaeXatLxBI9gBaeXafv3ySLgzGmvETj2BSbqefm0B 1jxALjhiov2Daebbfv3ySLgzGueE0jxyaibaieYdh9vrFfeu0dXdh9 vqqj=hEeeu0xXdbba9frFj0=OqFfea0dXdd9vspGe9FjuP0=fs0xXd bba9pGe9xq=Jbba9suk9fr=xfr=xfrpeWZqaaeaabiGaaiaadaqabe aaeaqaauaaaOqaaiabeg7aHjabg2da9iaaicdaqaaaaaaaaaWdbiaa c6cacaaIXaGaaGymaaaa@44B8@ , β=0.325 MathType@MTEF@5@5@+= feaahGart1ev3aqatCvAUfeBSjuyZL2yd9gzLbvyNv2CaerbuLwBLn hiov2DGi1BTfMBaeXatLxBI9gBaeXafv3ySLgzGmvETj2BSbqefm0B 1jxALjhiov2Daebbfv3ySLgzGueE0jxyaibaieYdh9vrFfeu0dXdh9 vqqj=hEeeu0xXdbba9frFj0=OqFfea0dXdd9vspGe9FjuP0=fs0xXd bba9pGe9xq=Jbba9suk9fr=xfr=xfrpeWZqaaeaabiGaaiaadaqabe aaeaqaauaaaOqaaabaaaaaaaaapeGaeqOSdiMaeyypa0JaaGimaiaa c6cacaaIZaGaaGOmaiaaiwdaaaa@457C@ и Δ=0.51, а значения D 2β MathType@MTEF@5@5@+= feaahGart1ev3aqatCvAUfeBSjuyZL2yd9gzLbvyNv2CaerbuLwBLn hiov2DGi1BTfMBaeXatLxBI9gBaeXafv3ySLgzGmvETj2BSbqefm0B 1jxALjhiov2Daebbfv3ySLgzGueE0jxyaibaieYdh9vrFfeu0dXdh9 vqqj=hEeeu0xXdbba9frFj0=OqFfea0dXdd9vspGe9FjuP0=fs0xXd bba9pGe9xq=Jbba9suk9fr=xfr=xfrpeWZqaaeaabiGaaiaadaqabe aaeaqaauaaaOqaaiaadseadaWgaaWcbaGaaGOmaiabek7aIbqabaaa aa@4263@ , η= D 2β / D 1α MathType@MTEF@5@5@+= feaahGart1ev3aqatCvAUfeBSjuyZL2yd9gzLbvyNv2CaerbuLwBLn hiov2DGi1BTfMBaeXatLxBI9gBaeXafv3ySLgzGmvETj2BSbqefm0B 1jxALjhiov2Daebbfv3ySLgzGueE0jxyaibaieYdh9vrFfeu0dXdh9 vqqj=hEeeu0xXdbba9frFj0=OqFfea0dXdd9vspGe9FjuP0=fs0xXd bba9pGe9xq=Jbba9suk9fr=xfr=xfrpeWZqaaeaabiGaaiaadaqabe aaeaqaauaaaOqaaiabeE7aOjabg2da9iaadseadaWgaaWcbaGaaGOm aiabek7aIbqabaGccaGGVaGaamiramaaBaaaleaacaaIXaGaeyOeI0 IaeqySdegabeaaaaa@4A0E@ , ϕ= D 2β / D τ MathType@MTEF@5@5@+= feaahGart1ev3aqatCvAUfeBSjuyZL2yd9gzLbvyNv2CaerbuLwBLn hiov2DGi1BTfMBaeXatLxBI9gBaeXafv3ySLgzGmvETj2BSbqefm0B 1jxALjhiov2Daebbfv3ySLgzGueE0jxyaibaieYdh9vrFfeu0dXdh9 vqqj=hEeeu0xXdbba9frFj0=OqFfea0dXdd9vspGe9FjuP0=fs0xXd bba9pGe9xq=Jbba9suk9fr=xfr=xfrpeWZqaaeaabiGaaiaadaqabe aaeaqaauaaaOqaaiabew9aMjabg2da9iaadseadaWgaaWcbaGaaGOm aiabek7aIbqabaGccaGGVaGaamiramaaBaaaleaacqaHepaDaeqaaa aa@48A8@  – в соответствии с теорией РГ [23, 24]:

  D 2β =0.1, MathType@MTEF@5@5@+= feaahGart1ev3aqatCvAUfeBSjuyZL2yd9gzLbvyNv2CaerbuLwBLn hiov2DGi1BTfMBaeXatLxBI9gBaeXafv3ySLgzGmvETj2BSbqefm0B 1jxALjhiov2Daebbfv3ySLgzGueE0jxyaibaieYdh9vrFfeu0dXdh9 vqqj=hEeeu0xXdbba9frFj0=OqFfea0dXdd9vspGe9FjuP0=fs0xXd bba9pGe9xq=Jbba9suk9fr=xfr=xfrpeWZqaaeaabiGaaiaadaqabe aaeaqaauaaaOqaaiaadseadaWgaaWcbaGaaGOmaiabek7aIbqabaGc cqGH9aqpcaaIWaaeaaaaaaaaa8qacaGGUaGaaGymaiaacYcaaaa@466A@   η=0.14, MathType@MTEF@5@5@+= feaahGart1ev3aqatCvAUfeBSjuyZL2yd9gzLbvyNv2CaerbuLwBLn hiov2DGi1BTfMBaeXatLxBI9gBaeXafv3ySLgzGmvETj2BSbqefm0B 1jxALjhiov2Daebbfv3ySLgzGueE0jxyaibaieYdh9vrFfeu0dXdh9 vqqj=hEeeu0xXdbba9frFj0=OqFfea0dXdd9vspGe9FjuP0=fs0xXd bba9pGe9xq=Jbba9suk9fr=xfr=xfrpeWZqaaeaabiGaaiaadaqabe aaeaqaauaaaOqaaiabeE7aOjabg2da9iabgkHiTiaaicdacaGGUaGa aGymaiaaisdacaGGSaaaaa@4645@   ϕ=0.13. MathType@MTEF@5@5@+= feaahGart1ev3aqatCvAUfeBSjuyZL2yd9gzLbvyNv2CaerbuLwBLn hiov2DGi1BTfMBaeXatLxBI9gBaeXafv3ySLgzGmvETj2BSbqefm0B 1jxALjhiov2Daebbfv3ySLgzGueE0jxyaibaieYdh9vrFfeu0dXdh9 vqqj=hEeeu0xXdbba9frFj0=OqFfea0dXdd9vspGe9FjuP0=fs0xXd bba9pGe9xq=Jbba9suk9fr=xfr=xfrpeWZqaaeaabiGaaiaadaqabe aaeaqaauaaaOqaaiabew9aMjabg2da9iaaicdacaGGUaGaaGymaiaa iodacaGGUaaaaa@4575@   (17)

 

 

Рис. 2. Зависимости среднего диаметра от температуры в окрестности критической точки: 1 – вариант III, расчет df по (8), (9), Tc=497.01 К и ρc=595.66 кг/м3 [6]; 2 – df, данные [6], ρc=595.6 кг/м3; 3 – вариант II, расчет df по (8), (9), Tc=497.01 К и ρc=596.6 кг/м3; 4 – df, данные [6], ρc=595.66 кг/м3; 5 – вариант I, расчет df по (8), (9), Tc=496.97 К и ρc=596.6 кг/м3; 6 и 7 – границы неопределенности экспериментальных значений df [6].

 

Остальные коэффициенты и параметры СВУ приведены в табл. 1–3.

 

Таблица 1. Коэффициенты ai (5)

i

ai

i

ai

i

ai

0

14.2

2

34.925616

4

–19.58629

1

8.0135284

3

–46.130888

-

-

 

Таблица 2. Коэффициенты di (7), (8)

i

di

i

di

i

di

1

12.216797

5

25.950505

9

5888521.5

2

25.00313

6

14.222219

10

–1877656.3

3

17.823418

7

312720.64

11

404362.75

4

–60.285465

8

–4642148.5

12

–85888.889

 

Таблица 3. Коэффициенты Di (9)

i

Di

i

Di

i

Di

1

1.5245216

6

10/13

11

593456.72

2

3.120115

7

122014.47

12

–345840.34

3

0.1

8

–2348194.8

13

104931.37

4

–10/14

9

3239554.6

-

-

5

0

10

–1365922.1

-

-

 

Средний диаметр d f = d f (I) MathType@MTEF@5@5@+= feaahGart1ev3aqatCvAUfeBSjuyZL2yd9gzLbvyNv2CaerbuLwBLn hiov2DGi1BTfMBaeXatLxBI9gBaeXafv3ySLgzGmvETj2BSbqefm0B 1jxALjhiov2Daebbfv3ySLgzGueE0jxyaibaieYdh9vrFfeu0dXdh9 vqqj=hEeeu0xXdbba9frFj0=OqFfea0dXdd9vspGe9FjuP0=fs0xXd bba9pGe9xq=Jbba9suk9fr=xfr=xfrpeWZqaaeaabiGaaiaadaqabe aaeaqaauaaaOqaaiaadsgadaWgaaWcbaGaamOzaaqabaGccqGH9aqp caWGKbWaa0baaSqaaiaadAgaaeaacaGGOaGaaeysaiaacMcaaaaaaa@4647@ , разработанный в рамках варианта I, положительный и строго убывает, что согласуется с теорией РГ [23, 24] и результатами [35, 36]. Однако в области низких температур «кажущаяся» теплота парообразования r * MathType@MTEF@5@5@+= feaahGart1ev3aqatCvAUfeBSjuyZL2yd9gzLbvyNv2CaerbuLwBLn hiov2DGi1BTfMBaeXatLxBI9gBaeXafv3ySLgzGmvETj2BSbqefm0B 1jxALjhiov2Daebbfv3ySLgzGueE0jxyaibaieYdh9vrFfeu0dXdh9 vqqj=hEeeu0xXdbba9frFj0=OqFfea0dXdd9vspGe9FjuP0=fs0xXd bba9pGe9xq=Jbba9suk9fr=xfr=xfrpeWZqaaeaabiGaaiaadaqabe aaeaqaauaaaOqaaiaadkhadaahaaWcbeqaaiaacQcaaaaaaa@40E3@  должна убывать, а она, в рамках варианта I, в области низких температур растет (рис. 3, линия 3), что физически неверно.

 

Рис. 3. Теплота парообразования и r* как функция температуры: 1r*, вариант II; 2r*, вариант III; 3r*, вариант I; 4r, расчет по (18); 5r, вариант III; 6 – [2]; 7 – Dykyj J. и др. [37]; 8 – Majer V. и др. [38]; 9 – Stephenson и др. (1987) [39]; 10 – Varushchenko и др. [40].

 

На следующем этапе (вариант II), с целью улучшить расчетные характеристики СВУ, мы зафиксировали ρ c =596.6 MathType@MTEF@5@5@+= feaahGart1ev3aaatCvAUfeBSjuyZL2yd9gzLbvyNv2CaerbuLwBLn hiov2DGi1BTfMBaeXatLxBI9gBaeXafv3ySLgzGmvETj2BSbqefm0B 1jxALjhiov2Daebbfv3ySLgzGueE0jxyaibaieYdh9vrFfeu0dXdh9 vqqj=hEeeu0xXdbba9frFj0=OqFfea0dXdd9vspGe9FjuP0=fs0xXd bba9pGe9xq=Jbba9suk9fr=xfr=xfrpeWZqaaeaabiGaaiaadaqabe aaeaqaauaaaOqaaiabeg8aYnaaBaaaleaaqaaaaaaaaaWdbiaadoga a8aabeaak8qacqGH9aqppaGaaeynaiaabMdacaqG2aGaaeOlaiaabA daaaa@46D9@  кг/м3 [6] и p ñ =1.478 MathType@MTEF@5@5@+= feaahGart1ev3aqatCvAUfeBSjuyZL2yd9gzLbvyNv2CaerbuLwBLn hiov2DGi1BTfMBaeXatLxBI9gBaeXafv3ySLgzGmvETj2BSbqefm0B 1jxALjhiov2Daebbfv3ySLgzGueE0jxyaibaieYdh9vrFfeu0dXdh9 vqqj=hEeeu0xXdbba9frFj0=OqFfea0dXdd9vspGe9FjuP0=fs0xXd bba9pGe9xq=Jbba9suk9fr=xfr=xfrpeWZqaaeaabiGaaiaadaqabe aaeaqaauaaaOqaaiaadchadaWgaaWcbaGaamy8aaqabaGccqGH9aqp caaIXaGaaiOlaiaaisdacaaI3aGaaGioaaaa@4666@ МПа [4, 12], а критическую температуру увеличили на ΔТ = 0.04 К, T c =497.01 MathType@MTEF@5@5@+= feaahGart1ev3aaatCvAUfeBSjuyZL2yd9gzLbvyNv2CaerbuLwBLn hiov2DGi1BTfMBaeXatLxBI9gBaeXafv3ySLgzGmvETj2BSbqefm0B 1jxALjhiov2Daebbfv3ySLgzGueE0jxyaibaieYdh9vrFfeu0dXdh9 vqqj=hEeeu0xXdbba9frFj0=OqFfea0dXdd9vspGe9FjuP0=fs0xXd bba9pGe9xq=Jbba9suk9fr=xfr=xfrpeWZqaaeaabiGaaiaadaqabe aaeaqaauaaaOqaaabaaaaaaaaapeGaamiva8aadaWgaaWcbaWdbiaa dogaa8aabeaak8qacqGH9aqppaGaaeinaiaabMdacaqG3aGaaeOlai aabcdacaqGXaaaaa@46BF@  К, при этом оставались в пределах неопределенности T c MathType@MTEF@5@5@+= feaahGart1ev3aaatCvAUfeBSjuyZL2yd9gzLbvyNv2CaerbuLwBLn hiov2DGi1BTfMBaeXatLxBI9gBaeXafv3ySLgzGmvETj2BSbqefm0B 1jxALjhiov2Daebbfv3ySLgzGueE0jxyaibaieYdh9vrFfeu0dXdh9 vqqj=hEeeu0xXdbba9frFj0=OqFfea0dXdd9vspGe9FjuP0=fs0xXd bba9pGe9xq=Jbba9suk9fr=xfr=xfrpeWZqaaeaabiGaaiaadaqabe aaeaqaauaaaOqaaabaaaaaaaaapeGaamiva8aadaWgaaWcbaWdbiaa dogaa8aabeaaaaa@414B@  [6], которая составляет ±0.05 MathType@MTEF@5@5@+= feaahGart1ev3aqatCvAUfeBSjuyZL2yd9gzLbvyNv2CaerbuLwBLn hiov2DGi1BTfMBaeXatLxBI9gBaeXafv3ySLgzGmvETj2BSbqefm0B 1jxALjhiov2Daebbfv3ySLgzGueE0jxyaibaieYdh9vrFfeu0dXdh9 vqqj=hEeeu0xXdbba9frFj0=OqFfea0dXdd9vspGe9FjuP0=fs0xXd bba9pGe9xq=Jbba9suk9fr=xfr=xfrpeWZqaaeaabiGaaiaadaqabe aaeaqaauaaaOqaaiabgglaXcbaaaaaaaaapeGaaGimaiaac6cacaaI WaGaaGynaaaa@4404@  K. Коэффициенты СВУ рассчитали на основе (16) (табл. 4–6). В результате улучшилось описание теплоты парообразования (рис. 3, линия 1), однако средний диаметр на некотором интервале температур стал отрицательным, d f (II) <0 MathType@MTEF@5@5@+= feaahGart1ev3aqatCvAUfeBSjuyZL2yd9gzLbvyNv2CaerbuLwBLn hiov2DGi1BTfMBaeXatLxBI9gBaeXafv3ySLgzGmvETj2BSbqefm0B 1jxALjhiov2Daebbfv3ySLgzGueE0jxyaibaieYdh9vrFfeu0dXdh9 vqqj=hEeeu0xXdbba9frFj0=OqFfea0dXdd9vspGe9FjuP0=fs0xXd bba9pGe9xq=Jbba9suk9fr=xfr=xfrpeWZqaaeaabiGaaiaadaqabe aaeaqaauaaaOqaaiaadsgadaqhaaWcbaGaamOzaaqaaiaacIcacaWG jbGaamysaiaacMcaaaGccqGH8aapcaaIWaaaaa@45CF@  (рис. 2б, линия 3), что противоречит результатам [23, 36, 41].

 

Таблица 4. Коэффициенты ai (5)

i

ai

i

ai

i

ai

0

14.2

2

34.879607

4

–19.554120

1

8.0078023

3

–46.058273

-

-

 

Таблица 5. Коэффициенты di (7), (8)

i

di

i

di

i

di

1

12.216797

5

25.991126

9

–6472111.4

2

25.00313

6

14.23235

10

2640219.9

3

17.837308

7

–221516.69

11

–840750.25

4

–60.202599

8

4662884.79

12

231337.09

 

Таблица 6. Коэффициенты Di (9)

i

Di

i

Di

i

Di

1

1.5256117

6

10/13

11

–377901.47

2

3.1223461

7

–44664.238

12

244943.74

3

0.1

8

1047924.6

13

–78911.374

4

–10/14

9

–1517863.7

-

-

5

0

10

726468.74

-

-

 

Отметим, что в рамках варианта II теплота парообразования, в отличие от варианта I, в окрестности тройной точки монотонно убывает.

С целью улучшить описание среднего диаметра мы уменьшили критическую плотность таким образом, чтобы условие d f >0 MathType@MTEF@5@5@+= feaahGart1ev3aqatCvAUfeBSjuyZL2yd9gzLbvyNv2CaerbuLwBLn hiov2DGi1BTfMBaeXatLxBI9gBaeXafv3ySLgzGmvETj2BSbqefm0B 1jxALjhiov2Daebbfv3ySLgzGueE0jxyaibaieYdh9vrFfeu0dXdh9 vqqj=hEeeu0xXdbba9frFj0=OqFfea0dXdd9vspGe9FjuP0=fs0xXd bba9pGe9xq=Jbba9suk9fr=xfr=xfrpeWZqaaeaabiGaaiaadaqabe aaeaqaauaaaOqaaiaadsgadaqhaaWcbaGaamOzaaqaaaaakiabg6da +iaaicdaaaa@42DE@  выполнялось при T T tr , T c MathType@MTEF@5@5@+= feaahGart1ev3aqatCvAUfeBSjuyZL2yd9gzLbvyNv2CaerbuLwBLn hiov2DGi1BTfMBaeXatLxBI9gBaeXafv3ySLgzGmvETj2BSbqefm0B 1jxALjhiov2Daebbfv3ySLgzGueE0jxyaibaieYdh9vrFfeu0dXdh9 vqqj=hEeeu0xXdbba9frFj0=OqFfea0dXdd9vspGe9FjuP0=fs0xXd bba9pGe9xq=Jbba9suk9fr=xfr=xfrpeWZqaaeaabiGaaiaadaqabe aaeaqaauaaaOqaaiaadsfacqGHiiIZdaqcsaqaaiaadsfadaWgaaWc baGaamiDaiaadkhaaeqaaOGaaiilaiaadsfadaWgaaWcbaGaam4yaa qabaaakiaawUfacaGLPaaaaaa@48E7@ . В результате получили следующий набор критических параметров (вариант III): ρ c =595.66 MathType@MTEF@5@5@+= feaahGart1ev3aaatCvAUfeBSjuyZL2yd9gzLbvyNv2CaerbuLwBLn hiov2DGi1BTfMBaeXatLxBI9gBaeXafv3ySLgzGmvETj2BSbqefm0B 1jxALjhiov2Daebbfv3ySLgzGueE0jxyaibaieYdh9vrFfeu0dXdh9 vqqj=hEeeu0xXdbba9frFj0=OqFfea0dXdd9vspGe9FjuP0=fs0xXd bba9pGe9xq=Jbba9suk9fr=xfr=xfrpeWZqaaeaabiGaaiaadaqabe aaeaqaauaaaOqaaiabeg8aYnaaBaaaleaaqaaaaaaaaaWdbiaadoga a8aabeaak8qacqGH9aqppaGaaeynaiaabMdacaqG1aGaaeOlaiaabA dacaqG2aaaaa@4791@  кг/м3, T c =497.01 MathType@MTEF@5@5@+= feaahGart1ev3aaatCvAUfeBSjuyZL2yd9gzLbvyNv2CaerbuLwBLn hiov2DGi1BTfMBaeXatLxBI9gBaeXafv3ySLgzGmvETj2BSbqefm0B 1jxALjhiov2Daebbfv3ySLgzGueE0jxyaibaieYdh9vrFfeu0dXdh9 vqqj=hEeeu0xXdbba9frFj0=OqFfea0dXdd9vspGe9FjuP0=fs0xXd bba9pGe9xq=Jbba9suk9fr=xfr=xfrpeWZqaaeaabiGaaiaadaqabe aaeaqaauaaaOqaaabaaaaaaaaapeGaamiva8aadaWgaaWcbaWdbiaa dogaa8aabeaak8qacqGH9aqppaGaaeinaiaabMdacaqG3aGaaeOlai aabcdacaqGXaaaaa@46BF@  К. Значения критических индексов, α=0.11 MathType@MTEF@5@5@+= feaahGart1ev3aqatCvAUfeBSjuyZL2yd9gzLbvyNv2CaerbuLwBLn hiov2DGi1BTfMBaeXatLxBI9gBaeXafv3ySLgzGmvETj2BSbqefm0B 1jxALjhiov2Daebbfv3ySLgzGueE0jxyaibaieYdh9vrFfeu0dXdh9 vqqj=hEeeu0xXdbba9frFj0=OqFfea0dXdd9vspGe9FjuP0=fs0xXd bba9pGe9xq=Jbba9suk9fr=xfr=xfrpeWZqaaeaabiGaaiaadaqabe aaeaqaauaaaOqaaiabeg7aHjabg2da9iaaicdaqaaaaaaaaaWdbiaa c6cacaaIXaGaaGymaaaa@44B8@ , β=0.325 MathType@MTEF@5@5@+= feaahGart1ev3aqatCvAUfeBSjuyZL2yd9gzLbvyNv2CaerbuLwBLn hiov2DGi1BTfMBaeXatLxBI9gBaeXafv3ySLgzGmvETj2BSbqefm0B 1jxALjhiov2Daebbfv3ySLgzGueE0jxyaibaieYdh9vrFfeu0dXdh9 vqqj=hEeeu0xXdbba9frFj0=OqFfea0dXdd9vspGe9FjuP0=fs0xXd bba9pGe9xq=Jbba9suk9fr=xfr=xfrpeWZqaaeaabiGaaiaadaqabe aaeaqaauaaaOqaaabaaaaaaaaapeGaeqOSdiMaeyypa0JaaGimaiaa c6cacaaIZaGaaGOmaiaaiwdaaaa@457C@ , Δ=0.51, и параметров D 2β MathType@MTEF@5@5@+= feaahGart1ev3aqatCvAUfeBSjuyZL2yd9gzLbvyNv2CaerbuLwBLn hiov2DGi1BTfMBaeXatLxBI9gBaeXafv3ySLgzGmvETj2BSbqefm0B 1jxALjhiov2Daebbfv3ySLgzGueE0jxyaibaieYdh9vrFfeu0dXdh9 vqqj=hEeeu0xXdbba9frFj0=OqFfea0dXdd9vspGe9FjuP0=fs0xXd bba9pGe9xq=Jbba9suk9fr=xfr=xfrpeWZqaaeaabiGaaiaadaqabe aaeaqaauaaaOqaaiaadseadaWgaaWcbaGaaGOmaiabek7aIbqabaaa aa@4263@ , η= D 2β / D 1α MathType@MTEF@5@5@+= feaahGart1ev3aqatCvAUfeBSjuyZL2yd9gzLbvyNv2CaerbuLwBLn hiov2DGi1BTfMBaeXatLxBI9gBaeXafv3ySLgzGmvETj2BSbqefm0B 1jxALjhiov2Daebbfv3ySLgzGueE0jxyaibaieYdh9vrFfeu0dXdh9 vqqj=hEeeu0xXdbba9frFj0=OqFfea0dXdd9vspGe9FjuP0=fs0xXd bba9pGe9xq=Jbba9suk9fr=xfr=xfrpeWZqaaeaabiGaaiaadaqabe aaeaqaauaaaOqaaiabeE7aOjabg2da9iaadseadaWgaaWcbaGaaGOm aiabek7aIbqabaGccaGGVaGaamiramaaBaaaleaacaaIXaGaeyOeI0 IaeqySdegabeaaaaa@4A0E@ , ϕ= D 2β / D τ MathType@MTEF@5@5@+= feaahGart1ev3aqatCvAUfeBSjuyZL2yd9gzLbvyNv2CaerbuLwBLn hiov2DGi1BTfMBaeXatLxBI9gBaeXafv3ySLgzGmvETj2BSbqefm0B 1jxALjhiov2Daebbfv3ySLgzGueE0jxyaibaieYdh9vrFfeu0dXdh9 vqqj=hEeeu0xXdbba9frFj0=OqFfea0dXdd9vspGe9FjuP0=fs0xXd bba9pGe9xq=Jbba9suk9fr=xfr=xfrpeWZqaaeaabiGaaiaadaqabe aaeaqaauaaaOqaaiabew9aMjabg2da9iaadseadaWgaaWcbaGaaGOm aiabek7aIbqabaGccaGGVaGaamiramaaBaaaleaacqaHepaDaeqaaa aa@48A8@  выбраны такими же, как в вариантах I и II (17).

Остальные коэффициенты и параметры СВУ приведены в табл. 4, 7 и 8.

 

Таблица 7. Коэффициенты di (7), (8)

i

di

i

di

i

di

1

12.216797

5

25.991126

9

–7711874.6

2

25.00313

6

14.23235

10

3088530.4

3

17.837308

7

–276130.45

11

–962330.45

4

–60.202599

8

5599870.8

12

262012.24

 

Таблица 8. Коэффициенты Di (9)

i

Di

i

Di

i

Di

1

1.5256117

6

10/13

11

–291363.76

2

3.1223461

7

–28695.277

12

193308.71

3

0.1

8

729616.87

13

–63033.678

4

–10/14

9

–1074631.9

-

-

5

0

10

534795.57

-

-

 

Выбор меньшей, по сравнению с вариантами I и II, критической плотности обусловлен тем, что в этом случае, согласно зависимости d f =( ρ + + ρ )/(2 ρ c )1 MathType@MTEF@5@5@+= feaahGart1ev3aqatCvAUfeBSjuyZL2yd9gzLbvyNv2CaerbuLwBLn hiov2DGi1BTfMBaeXatLxBI9gBaeXafv3ySLgzGmvETj2BSbqefm0B 1jxALjhiov2Daebbfv3ySLgzGueE0jxyaibaieYdh9vrFfeu0dXdh9 vqqj=hEeeu0xXdbba9frFj0=OqFfea0dXdd9vspGe9FjuP0=fs0xXd bba9pGe9xq=Jbba9suk9fr=xfr=xfrpeWZqaaeaabiGaaiaadaqabe aaeaqaauaaaOqaaiaadsgadaWgaaWcbaGaamOzaaqabaGccqGH9aqp caGGOaGaeqyWdi3aaWbaaSqabeaacqGHRaWkaaGccqGHRaWkcqaHbp GCdaahaaWcbeqaaiabgkHiTaaakiaacMcacaGGVaGaaiikaiaaikda cqaHbpGCdaWgaaWcbaGaam4yaaqabaGccaGGPaGaeyOeI0IaaGymaa aa@5167@ , средний диаметр растет, d f (III) > d f (II) MathType@MTEF@5@5@+= feaahGart1ev3aqatCvAUfeBSjuyZL2yd9gzLbvyNv2CaerbuLwBLn hiov2DGi1BTfMBaeXatLxBI9gBaeXafv3ySLgzGmvETj2BSbqefm0B 1jxALjhiov2Daebbfv3ySLgzGueE0jxyaibaieYdh9vrFfeu0dXdh9 vqqj=hEeeu0xXdbba9frFj0=OqFfea0dXdd9vspGe9FjuP0=fs0xXd bba9pGe9xq=Jbba9suk9fr=xfr=xfrpeWZqaaeaabiGaaiaadaqabe aaeaqaauaaaOqaaiaadsgadaqhaaWcbaGaamOzaaqaaiaacIcacaqG jbGaaeysaiaabMeacaGGPaaaaOGaeyOpa4JaamizamaaDaaaleaaca WGMbaabaGaaiikaiaabMeacaqGjbGaaiykaaaaaaa@4AD3@  (рис. 2, линии 1 и 3).

Обсуждение результатов

В рамках варианта III не только выполняются условия а–г, но и учитываются особенности поведения в окрестности тройной точки теплоты парообразования, r MathType@MTEF@5@5@+= feaahGart1ev3aqatCvAUfeBSjuyZL2yd9gzLbvyNv2CaerbuLwBLn hiov2DGi1BTfMBaeXatLxBI9gBaeXafv3ySLgzGmvETj2BSbqefm0B 1jxALjhiov2Daebbfv3ySLgzGueE0jxyaibaieYdh9vrFfeu0dXdh9 vqqj=hEeeu0xXdbba9frFj0=OqFfea0dXdd9vspGe9FjuP0=fs0xXd bba9pGe9xq=Jbba9suk9fr=xfr=xfrpeWZqaaeaabiGaaiaadaqabe aaeaqaauaaaOqaaiaadkhaaaa@4008@ , и ее производной, r (T) MathType@MTEF@5@5@+= feaahGart1ev3aqatCvAUfeBSjuyZL2yd9gzLbvyNv2CaerbuLwBLn hiov2DGi1BTfMBaeXatLxBI9gBaeXafv3ySLgzGmvETj2BSbqefm0B 1jxALjhiov2Daebbfv3ySLgzGueE0jxyaibaieYdh9vrFfeu0dXdh9 vqqj=hEeeu0xXdbba9frFj0=OqFfea0dXdd9vspGe9FjuP0=fs0xXd bba9pGe9xq=Jbba9suk9fr=xfr=xfrpeWZqaaeaabiGaaiaadaqabe aaeaqaauaaaOqaaiqadkhagaqbaiaacIcacaWGubGaaiykaaaa@4246@  [42, 43]. Согласно [42], в указанной области параметров состояния поведение насыщенного пара с высокой точностью описывается уравнением Клапейрона – Менделеева, p=ρRT MathType@MTEF@5@5@+= feaahGart1ev3aqatCvAUfeBSjuyZL2yd9gzLbvyNv2CaerbuLwBLn hiov2DGi1BTfMBaeXatLxBI9gBaeXafv3ySLgzGmvETj2BSbqefm0B 1jxALjhiov2Daebbfv3ySLgzGueE0jxyaibaieYdh9vrFfeu0dXdh9 vqqj=hEeeu0xXdbba9frFj0=OqFfea0dXdd9vspGe9FjuP0=fs0xXd bba9pGe9xq=Jbba9suk9fr=xfr=xfrpeWZqaaeaabiGaaiaadaqabe aaeaqaauaaaOqaaiaadchacqGH9aqpcqaHbpGCcaWGsbGaamivaaaa @447C@ , где R MathType@MTEF@5@5@+= feaahGart1ev3aqatCvAUfeBSjuyZL2yd9gzLbvyNv2CaerbuLwBLn hiov2DGi1BTfMBaeXatLxBI9gBaeXafv3ySLgzGmvETj2BSbqefm0B 1jxALjhiov2Daebbfv3ySLgzGueE0jxyaibaieYdh9vrFfeu0dXdh9 vqqj=hEeeu0xXdbba9frFj0=OqFfea0dXdd9vspGe9FjuP0=fs0xXd bba9pGe9xq=Jbba9suk9fr=xfr=xfrpeWZqaaeaabiGaaiaadaqabe aaeaqaauaaaOqaaiaadkfaaaa@3FE8@  – газовая постоянная. Подставим p=ρRT MathType@MTEF@5@5@+= feaahGart1ev3aqatCvAUfeBSjuyZL2yd9gzLbvyNv2CaerbuLwBLn hiov2DGi1BTfMBaeXatLxBI9gBaeXafv3ySLgzGmvETj2BSbqefm0B 1jxALjhiov2Daebbfv3ySLgzGueE0jxyaibaieYdh9vrFfeu0dXdh9 vqqj=hEeeu0xXdbba9frFj0=OqFfea0dXdd9vspGe9FjuP0=fs0xXd bba9pGe9xq=Jbba9suk9fr=xfr=xfrpeWZqaaeaabiGaaiaadaqabe aaeaqaauaaaOqaaiaadchacqGH9aqpcqaHbpGCcaWGsbGaamivaaaa @447C@  в (4), учтем, что в указанной области ρ << ρ + MathType@MTEF@5@5@+= feaahGart1ev3aqatCvAUfeBSjuyZL2yd9gzLbvyNv2CaerbuLwBLn hiov2DGi1BTfMBaeXatLxBI9gBaeXafv3ySLgzGmvETj2BSbqefm0B 1jxALjhiov2Daebbfv3ySLgzGueE0jxyaibaieYdh9vrFfeu0dXdh9 vqqj=hEeeu0xXdbba9frFj0=OqFfea0dXdd9vspGe9FjuP0=fs0xXd bba9pGe9xq=Jbba9suk9fr=xfr=xfrpeWZqaaeaabiGaaiaadaqabe aaeaqaauaaaOqaaiabeg8aYnaaCaaaleqabaGaeyOeI0caaOGaeyip aWJaeyipaWJaeqyWdi3aaWbaaSqabeaacqGHRaWkaaaaaa@46CC@ , и придем к выражению [43]:

  r=R T 2 p s T p s T . MathType@MTEF@5@5@+= feaahGart1ev3aaatCvAUfeBSjuyZL2yd9gzLbvyNv2CaerbuLwBLn hiov2DGi1BTfMBaeXatLxBI9gBaeXafv3ySLgzGmvETj2BSbqefm0B 1jxALjhiov2Daebbfv3ySLgzGueE0jxyaibaieYdh9vrFfeu0dXdh9 vqqj=hEeeu0xXdbba9frFj0=OqFfea0dXdd9vspGe9FjuP0=fs0xXd bba9pGe9xq=Jbba9suk9fr=xfr=xfrpeWZqaaeaabiGaaiaadaqabe aaeaqaauaaaOqaaiaadkhacqGH9aqpcaWGsbGaamivamaaCaaaleqa baGaaGOmaaaakmaalaaabaGabmiCayaafaWaaSbaaSqaaiaadohaae qaaOWaaeWaaeaacaWGubaacaGLOaGaayzkaaaabaGaamiCamaaBaaa leaacaWGZbaabeaakmaabmaabaGaamivaaGaayjkaiaawMcaaaaaca GGUaaaaa@4D88@                               (18)

Следовательно, в окрестности тройной точки должно выполняться условие: значения теплоты парообразования, рассчитанные на основе (4) и (18), должны быть согласованы.

В [43] на основе термодинамического анализа также установлено, что функция f(T)= dr/dT MathType@MTEF@5@5@+= feaahGart1ev3aqatCvAUfeBSjuyZL2yd9gzLbvyNv2CaerbuLwBLn hiov2DGi1BTfMBaeXatLxBI9gBaeXafv3ySLgzGmvETj2BSbqefm0B 1jxALjhiov2Daebbfv3ySLgzGueE0jxyaibaieYdh9vrFfeu0dXdh9 vqqj=hEeeu0xXdbba9frFj0=OqFfea0dXdd9vspGe9FjuP0=fs0xXd bba9pGe9xq=Jbba9suk9fr=xfr=xfrpeWZqaaeaabiGaaiaadaqabe aaeaqaauaaaOqaaiaadAgacaGGOaGaamivaiaacMcacqGH9aqpdaab daqaaiaadsgacaWGYbGaai4laiaadsgacaWGubaacaGLhWUaayjcSd aaaa@4AAB@  должна удовлетворять следующему условию: f(T) MathType@MTEF@5@5@+= feaahGart1ev3aqatCvAUfeBSjuyZL2yd9gzLbvyNv2CaerbuLwBLn hiov2DGi1BTfMBaeXatLxBI9gBaeXafv3ySLgzGmvETj2BSbqefm0B 1jxALjhiov2Daebbfv3ySLgzGueE0jxyaibaieYdh9vrFfeu0dXdh9 vqqj=hEeeu0xXdbba9frFj0=OqFfea0dXdd9vspGe9FjuP0=fs0xXd bba9pGe9xq=Jbba9suk9fr=xfr=xfrpeWZqaaeaabiGaaiaadaqabe aaeaqaauaaaOqaaiaadAgacaGGOaGaamivaiaacMcaaaa@422E@  принимает минимальное значение в некоторой окрестности тройной точки.

Таким образом, мы конкретизировали условие д), которое теперь можно сформулировать следующим образом: д) в окрестности тройной точки:

·        значения теплоты парообразования, рассчитанные на основе уравнения Клапейрона – Клаузиуса и (18), должны быть согласованы;

·        модуль производной dr/dT MathType@MTEF@5@5@+= feaahGart1ev3aqatCvAUfeBSjuyZL2yd9gzLbvyNv2CaerbuLwBLn hiov2DGi1BTfMBaeXatLxBI9gBaeXafv3ySLgzGmvETj2BSbqefm0B 1jxALjhiov2Daebbfv3ySLgzGueE0jxyaibaieYdh9vrFfeu0dXdh9 vqqj=hEeeu0xXdbba9frFj0=OqFfea0dXdd9vspGe9FjuP0=fs0xXd bba9pGe9xq=Jbba9suk9fr=xfr=xfrpeWZqaaeaabiGaaiaadaqabe aaeaqaauaaaOqaaiaadsgacaWGYbGaai4laiaadsgacaWGubaaaa@4366@  принимает минимальное значение в некоторой окрестности тройной точки;

·        давление, p s MathType@MTEF@5@5@+= feaahGart1ev3aqatCvAUfeBSjuyZL2yd9gzLbvyNv2CaerbuLwBLn hiov2DGi1BTfMBaeXatLxBI9gBaeXafv3ySLgzGmvETj2BSbqefm0B 1jxALjhiov2Daebbfv3ySLgzGueE0jxyaibaieYdh9vrFfeu0dXdh9 vqqj=hEeeu0xXdbba9frFj0=OqFfea0dXdd9vspGe9FjuP0=fs0xXd bba9pGe9xq=Jbba9suk9fr=xfr=xfrpeWZqaaeaabiGaaiaadaqabe aaeaqaauaaaOqaaiaadchadaWgaaWcbaGaam4Caaqabaaaaa@412A@ , и плотность, ρ MathType@MTEF@5@5@+= feaahGart1ev3aqatCvAUfeBSjuyZL2yd9gzLbvyNv2CaerbuLwBLn hiov2DGi1BTfMBaeXatLxBI9gBaeXafv3ySLgzGmvETj2BSbqefm0B 1jxALjhiov2Daebbfv3ySLgzGueE0jxyaibaieYdh9vrFfeu0dXdh9 vqqj=hEeeu0xXdbba9frFj0=OqFfea0dXdd9vspGe9FjuP0=fs0xXd bba9pGe9xq=Jbba9suk9fr=xfr=xfrpeWZqaaeaabiGaaiaadaqabe aaeaqaauaaaOqaaiabeg8aYnaaCaaaleqabaGaeyOeI0caaaaa@41EB@ , рассчитанные на основе СВУ, согласуются с уравнением Клапейрона – Менделеева.

Наши расчеты показали, что СВУ в рамках варианта III удовлетворяет всем пунктам условия д). Это подтверждается информацией, представленной на рис. 3 (линия 5 и маркеры 4) и рис. 4 (линия 2).

 

Рис. 4. Графическое представление производной f(T)=-dr/dT, рассчитанной в рамках вариантов I–III моделей ЛФР: 1 – вариант II; 2 – вариант III; 3 – вариант I.

 

В [43] показано, что в области низких температур производная dr/dT MathType@MTEF@5@5@+= feaahGart1ev3aqatCvAUfeBSjuyZL2yd9gzLbvyNv2CaerbuLwBLn hiov2DGi1BTfMBaeXatLxBI9gBaeXafv3ySLgzGmvETj2BSbqefm0B 1jxALjhiov2Daebbfv3ySLgzGueE0jxyaibaieYdh9vrFfeu0dXdh9 vqqj=hEeeu0xXdbba9frFj0=OqFfea0dXdd9vspGe9FjuP0=fs0xXd bba9pGe9xq=Jbba9suk9fr=xfr=xfrpeWZqaaeaabiGaaiaadaqabe aaeaqaauaaaOqaaiaadsgacaWGYbGaai4laiaadsgacaWGubaaaa@4366@  удовлетворяет равенству:

  Ñ x C p 0 = dr dT , MathType@MTEF@5@5@+= feaahGart1ev3aqatCvAUfeBSjuyZL2yd9gzLbvyNv2CaerbuLwBLn hiov2DGi1BTfMBaeXatLxBI9gBaeXafv3ySLgzGmvETj2BSbqefm0B 1jxALjhiov2Daebbfv3ySLgzGueE0jxyaibaieYdh9vrFfeu0dXdh9 vqqj=hEeeu0xXdbba9frFj0=OqFfea0dXdd9vspGe9FjuP0=fs0xXd bba9pGe9xq=Jbba9suk9fr=xfr=xfrpeWZqaaeaabiGaaiaadaqabe aaeaqaauaaaOqaaiqadgnagaqbamaaBaaaleaacaWG4baabeaakiab gkHiTiaadoeadaqhaaWcbaGaamiCaaqaaiaaicdaaaGccqGH9aqpcq GHsisldaWcaaqaaiaadsgacaWGYbaabaGaamizaiaadsfaaaGaaiil aaaa@4B96@               (19)

где Ñ x MathType@MTEF@5@5@+= feaahGart1ev3aqatCvAUfeBSjuyZL2yd9gzLbvyNv2CaerbuLwBLn hiov2DGi1BTfMBaeXatLxBI9gBaeXafv3ySLgzGmvETj2BSbqefm0B 1jxALjhiov2Daebbfv3ySLgzGueE0jxyaibaieYdh9vrFfeu0dXdh9 vqqj=hEeeu0xXdbba9frFj0=OqFfea0dXdd9vspGe9FjuP0=fs0xXd bba9pGe9xq=Jbba9suk9fr=xfr=xfrpeWZqaaeaabiGaaiaadaqabe aaeaqaauaaaOqaaiqadgnagaqbamaaBaaaleaacaWG4baabeaaaaa@419C@  – теплоемкость насыщенной жидкости, Ñ p 0 MathType@MTEF@5@5@+= feaahGart1ev3aqatCvAUfeBSjuyZL2yd9gzLbvyNv2CaerbuLwBLn hiov2DGi1BTfMBaeXatLxBI9gBaeXafv3ySLgzGmvETj2BSbqefm0B 1jxALjhiov2Daebbfv3ySLgzGueE0jxyaibaieYdh9vrFfeu0dXdh9 vqqj=hEeeu0xXdbba9frFj0=OqFfea0dXdd9vspGe9FjuP0=fs0xXd bba9pGe9xq=Jbba9suk9fr=xfr=xfrpeWZqaaeaabiGaaiaadaqabe aaeaqaauaaaOqaaiaadgnadaqhaaWcbaGaamiCaaqaaiaaicdaaaaa aa@4243@  – идеально-газовая теплоемкость.

Согласно (19), функция f(T)=dr/dT MathType@MTEF@5@5@+= feaahGart1ev3aqatCvAUfeBSjuyZL2yd9gzLbvyNv2CaerbuLwBLn hiov2DGi1BTfMBaeXatLxBI9gBaeXafv3ySLgzGmvETj2BSbqefm0B 1jxALjhiov2Daebbfv3ySLgzGueE0jxyaibaieYdh9vrFfeu0dXdh9 vqqj=hEeeu0xXdbba9frFj0=OqFfea0dXdd9vspGe9FjuP0=fs0xXd bba9pGe9xq=Jbba9suk9fr=xfr=xfrpeWZqaaeaabiGaaiaadaqabe aaeaqaauaaaOqaaiaadAgacaGGOaGaamivaiaacMcacqGH9aqpcqGH sislcaWGKbGaamOCaiaac+cacaWGKbGaamivaaaa@4876@  позволяет оценить значение Δ С x = C x ' C p 0 MathType@MTEF@5@5@+= feaahGart1ev3aqatCvAUfeBSjuyZL2yd9gzLbvyNv2CaerbuLwBLn hiov2DGi1BTfMBaeXatLxBI9gBaerbd9wDYLwzYbItLDharqqtubsr 4rNCHbGeaGqiVu0Je9sqqrpepC0xbbL8F4rqqrFfpeea0xe9Lq=Jc9 vqaqpepm0xbba9pwe9Q8fs0=yqaqpepae9pg0FirpepeKkFr0xfr=x fr=xb9adbaqaaeGaciGaaiaabeqaamaabaabaaGcbaGaeuiLdqKaam yiemaaBaaaleaacaWG4baabeaakiabg2da9iaadoeadaqhaaWcbaGa amiEaaqaaiaacEcaaaGccqGHsislcaWGdbWaa0baaSqaaiaadchaae aacaaIWaaaaaaa@4079@  в окрестности тройной точки. В рамках варианта III в асимптотической окрестности тройной точки Δ C x 0.09 MathType@MTEF@5@5@+= feaahGart1ev3aqatCvAUfeBSjuyZL2yd9gzLbvyNv2CaerbuLwBLn hiov2DGi1BTfMBaeXatLxBI9gBaerbd9wDYLwzYbItLDharqqtubsr 4rNCHbGeaGqiVu0Je9sqqrpepC0xbbL8F4rqqrFfpeea0xe9Lq=Jc9 vqaqpepm0xbba9pwe9Q8fs0=yqaqpepae9pg0FirpepeKkFr0xfr=x fr=xb9adbaqaaeGaciGaaiaabeqaamaabaabaaGcbaGaeuiLdqKaam 4qamaaBaaaleaacaWG4baabeaakiabloKi7iaaicdacaGGUaGaaGim aiaaiMdaaaa@3D73@  кДж/(кг К) (рис. 4).

СВУ включает уравнение линии упругости и ее производную по температуре, модифицированное уравнение Клапейрона – Клаузиуса, включающее «кажущуюся» теплоту парообразования, r*, уравнение жидкостной ветви линии насыщения. Все перечисленные уравнения согласованы по критическим индексам, критическим параметрам и ряду коэффициентов, включая параметры (1) и (2), которые входят в (8) и (9).

Оценка точности описания p s MathType@MTEF@5@5@+= feaahGart1ev3aqatCvAUfeBSjuyZL2yd9gzLbvyNv2CaerbuLwBLn hiov2DGi1BTfMBaeXatLxBI9gBaeXafv3ySLgzGmvETj2BSbqefm0B 1jxALjhiov2Daebbfv3ySLgzGueE0jxyaibaieYdh9vrFfeu0dXdh9 vqqj=hEeeu0xXdbba9frFj0=OqFfea0dXdd9vspGe9FjuP0=fs0xXd bba9pGe9xq=Jbba9suk9fr=xfr=xfrpeWZqaaeaabiGaaiaadaqabe aaeaqaauaaaOqaaiaadchadaWgaaWcbaGaam4Caaqabaaaaa@412A@ , ρ MathType@MTEF@5@5@+= feaahGart1ev3aqatCvAUfeBSjuyZL2yd9gzLbvyNv2CaerbuLwBLn hiov2DGi1BTfMBaeXatLxBI9gBaeXafv3ySLgzGmvETj2BSbqefm0B 1jxALjhiov2Daebbfv3ySLgzGueE0jxyaibaieYdh9vrFfeu0dXdh9 vqqj=hEeeu0xXdbba9frFj0=OqFfea0dXdd9vspGe9FjuP0=fs0xXd bba9pGe9xq=Jbba9suk9fr=xfr=xfrpeWZqaaeaabiGaaiaadaqabe aaeaqaauaaaOqaaiabeg8aYnaaCaaaleqabaGaeyOeI0caaaaa@41EB@ , ρ + MathType@MTEF@5@5@+= feaahGart1ev3aqatCvAUfeBSjuyZL2yd9gzLbvyNv2CaerbuLwBLn hiov2DGi1BTfMBaeXatLxBI9gBaeXafv3ySLgzGmvETj2BSbqefm0B 1jxALjhiov2Daebbfv3ySLgzGueE0jxyaibaieYdh9vrFfeu0dXdh9 vqqj=hEeeu0xXdbba9frFj0=OqFfea0dXdd9vspGe9FjuP0=fs0xXd bba9pGe9xq=Jbba9suk9fr=xfr=xfrpeWZqaaeaabiGaaiaadaqabe aaeaqaauaaaOqaaiabeg8aYnaaCaaaleqabaGaey4kaScaaaaa@41E0@  и r MathType@MTEF@5@5@+= feaahGart1ev3aqatCvAUfeBSjuyZL2yd9gzLbvyNv2CaerbuLwBLn hiov2DGi1BTfMBaeXatLxBI9gBaeXafv3ySLgzGmvETj2BSbqefm0B 1jxALjhiov2Daebbfv3ySLgzGueE0jxyaibaieYdh9vrFfeu0dXdh9 vqqj=hEeeu0xXdbba9frFj0=OqFfea0dXdd9vspGe9FjuP0=fs0xXd bba9pGe9xq=Jbba9suk9fr=xfr=xfrpeWZqaaeaabiGaaiaadaqabe aaeaqaauaaaOqaaiaadkhaaaa@4008@  перфтороктана на основе СВУ (5), (7)–(9) выполнена путем сравнения с данными [2–4, 6, 13–16] на основе статистических характеристик, AAD (абсолютное среднее отклонение), BIAS (систематическое отклонение), SDV (стандартное отклонение) и RMS (среднее квадратическое отклонение) [44]:

  AAD= δ y i n ,BIAS= δ y i n , SDV= δ y i BIAS 2 n1 ,RMS= δ y i 2 n , MathType@MTEF@5@5@+= feaahGart1ev3aqatCvAUfeBSjuyZL2yd9gzLbvyNv2CaerbuLwBLn hiov2DGi1BTfMBaeXatLxBI9gBaeXafv3ySLgzGmvETj2BSbqefm0B 1jxALjhiov2Daebbfv3ySLgzGueE0jxyaibaieYdh9vrFfeu0dXdh9 vqqj=hEeeu0xXdbba9frFj0=OqFfea0dXdd9vspGe9FjuP0=fs0xXd bba9pGe9xq=Jbba9suk9fr=xfr=xfrpeWZqaaeaabiGaaiaadaqabe aaeaqaauaaaOabaiqabaGaaGjbVlaabgeacaqGbbGaaeiraiabg2da 9maalaaabaWaaabqaeaadaabdeqaaiabes7aKjaadMhadaWgaaWcba GaamyAaaqabaaakiaawEa7caGLiWoaaSqabeqaniabggHiLdaakeaa caWGUbaaaiaacYcacaaMe8UaaeOqaiaabMeacaqGbbGaae4uaiabg2 da9maalaaabaWaaabqaeaacqaH0oazcaWG5bWaaSbaaSqaaiaadMga aeqaaaqabeqaniabggHiLdaakeaacaWGUbaaaiaacYcaaeaacaqGtb GaaeiraiaabAfacqGH9aqpdaGcaaqaamaalaaabaWaaabqaeaadaqa deqaaiabes7aKjaadMhadaWgaaWcbaGaamyAaaqabaGccqGHsislca qGcbGaaeysaiaabgeacaqGtbaacaGLOaGaayzkaaWaaWbaaSqabeaa caaIYaaaaaqabeqaniabggHiLdaakeaacaWGUbGaeyOeI0IaaGymaa aaaSqabaGccaGGSaGaaGjbVlaabkfacaqGnbGaae4uaiabg2da9maa kaaabaWaaSaaaeaadaaeabqaamaabmqabaGaeqiTdqMaamyEamaaBa aaleaacaWGPbaabeaaaOGaayjkaiaawMcaamaaCaaaleqabaGaaGOm aaaaaeqabeqdcqGHris5aaGcbaGaamOBaaaaaSqabaGccaGGSaaaaa a@7E8B@  (20)

где Δ y i = y exp (i) y calc (i) MathType@MTEF@5@5@+= feaahGart1ev3aqatCvAUfeBSjuyZL2yd9gzLbvyNv2CaerbuLwBLn hiov2DGi1BTfMBaeXatLxBI9gBaerbd9wDYLwzYbItLDharqqtubsr 4rNCHbGeaGqiVu0Je9sqqrpepC0xbbL8F4rqqrFfpeea0xe9Lq=Jc9 vqaqpepm0xbba9pwe9Q8fs0=yqaqpepae9pg0FirpepeKkFr0xfr=x fr=xb9adbaqaaeGaciGaaiaabeqaamaabaabaaGcbaGaeuiLdqKaam yEamaaBaaaleaacaWGPbaabeaakiabg2da9iaadMhadaqhaaWcbaGa ciyzaiaacIhacaGGWbaabaGaaiikaiaadMgacaGGPaaaaOGaeyOeI0 IaamyEamaaDaaaleaacaWGJbGaamyyaiaadYgacaWGJbaabaGaaiik aiaadMgacaGGPaaaaaaa@48E3@  ; δy=100Δ y i / y exp (i) ,% MathType@MTEF@5@5@+= feaahGart1ev3aqatCvAUfeBSjuyZL2yd9gzLbvyNv2CaerbuLwBLn hiov2DGi1BTfMBaeXatLxBI9gBaeXafv3ySLgzGmvETj2BSbqefm0B 1jxALjhiov2Daebbfv3ySLgzGueE0jxyaibaieYdh9vrFfeu0dXdh9 vqqj=hEeeu0xXdbba9frFj0=OqFfea0dXdd9vspGe9FjuP0=fs0xXd bba9pGe9xq=Jbba9suk9fr=xfr=xfrpeWZqaaeaabiGaaiaadaqabe aaeaqaauaaaOqaaiabes7aKjaadMhacqGH9aqpcaaIXaGaaGimaiaa icdacqqHuoarcaWG5bWaaSbaaSqaaiaadMgaaeqaaOGaai4laiaadM hadaqhaaWcbaGaamyzaiaadIhacaWGWbaabaGaaiikaiaadMgacaGG PaaaaOGaaiilaiaacwcaaaa@50D5@ , y exp (i) = y exp T i MathType@MTEF@5@5@+= feaahGart1ev3aqatCvAUfeBSjuyZL2yd9gzLbvyNv2CaerbuLwBLn hiov2DGi1BTfMBaeXatLxBI9gBaeXafv3ySLgzGmvETj2BSbqefm0B 1jxALjhiov2Daebbfv3ySLgzGueE0jxyaibaieYdh9vrFfeu0dXdh9 vqqj=hEeeu0xXdbba9frFj0=OqFfea0dXdd9vspGe9FjuP0=fs0xXd bba9pGe9xq=Jbba9suk9fr=xfr=xfrpeWZqaaeaabiGaaiaadaqabe aaeaqaauaaaOqaaiaadMhadaqhaaWcbaGaamyzaiaadIhacaWGWbaa baGaaiikaiaadMgacaGGPaaaaOGaeyypa0JaamyEamaaBaaaleaaca WGLbGaamiEaiaadchaaeqaaOWaaeWaaeaacaWGubWaaSbaaSqaaiaa dMgaaeqaaaGccaGLOaGaayzkaaaaaa@4E05@  и y calc (i) = y calc T i MathType@MTEF@5@5@+= feaahGart1ev3aqatCvAUfeBSjuyZL2yd9gzLbvyNv2CaerbuLwBLn hiov2DGi1BTfMBaeXatLxBI9gBaeXafv3ySLgzGmvETj2BSbqefm0B 1jxALjhiov2Daebbfv3ySLgzGueE0jxyaibaieYdh9vrFfeu0dXdh9 vqqj=hEeeu0xXdbba9frFj0=OqFfea0dXdd9vspGe9FjuP0=fs0xXd bba9pGe9xq=Jbba9suk9fr=xfr=xfrpeWZqaaeaabiGaaiaadaqabe aaeaqaauaaaOqaaiaadMhadaqhaaWcbaGaam4yaiaadggacaWGSbGa am4yaaqaaiaacIcacaWGPbGaaiykaaaakiabg2da9iaadMhadaWgaa WcbaGaam4yaiaadggacaWGSbGaam4yaaqabaGcdaqadaqaaiaadsfa daWgaaWcbaGaamyAaaqabaaakiaawIcacaGLPaaaaaa@4F9B@  – i MathType@MTEF@5@5@+= feaahGart1ev3aqatCvAUfeBSjuyZL2yd9gzLbvyNv2CaerbuLwBLn hiov2DGi1BTfMBaeXatLxBI9gBaeXafv3ySLgzGmvETj2BSbqefm0B 1jxALjhiov2Daebbfv3ySLgzGueE0jxyaibaieYdh9vrFfeu0dXdh9 vqqj=hEeeu0xXdbba9frFj0=OqFfea0dXdd9vspGe9FjuP0=fs0xXd bba9pGe9xq=Jbba9suk9fr=xfr=xfrpeWZqaaeaabiGaaiaadaqabe aaeaqaauaaaOqaaiaadMgaaaa@3FFF@  -я точка свойства y MathType@MTEF@5@5@+= feaahGart1ev3aqatCvAUfeBSjuyZL2yd9gzLbvyNv2CaerbuLwBLn hiov2DGi1BTfMBaeXatLxBI9gBaeXafv3ySLgzGmvETj2BSbqefm0B 1jxALjhiov2Daebbfv3ySLgzGueE0jxyaibaieYdh9vrFfeu0dXdh9 vqqj=hEeeu0xXdbba9frFj0=OqFfea0dXdd9vspGe9FjuP0=fs0xXd bba9pGe9xq=Jbba9suk9fr=xfr=xfrpeWZqaaeaabiGaaiaadaqabe aaeaqaauaaaOqaaiaadMhaaaa@400F@  ( y= ρ + MathType@MTEF@5@5@+= feaahGart1ev3aqatCvAUfeBSjuyZL2yd9gzLbvyNv2CaerbuLwBLn hiov2DGi1BTfMBaeXatLxBI9gBaeXafv3ySLgzGmvETj2BSbqefm0B 1jxALjhiov2Daebbfv3ySLgzGueE0jxyaibaieYdh9vrFfeu0dXdh9 vqqj=hEeeu0xXdbba9frFj0=OqFfea0dXdd9vspGe9FjuP0=fs0xXd bba9pGe9xq=Jbba9suk9fr=xfr=xfrpeWZqaaeaabiGaaiaadaqabe aaeaqaauaaaOqaaiaadMhacqGH9aqpcqaHbpGCdaahaaWcbeqaaiab gUcaRaaaaaa@43E4@ , y= ρ MathType@MTEF@5@5@+= feaahGart1ev3aqatCvAUfeBSjuyZL2yd9gzLbvyNv2CaerbuLwBLn hiov2DGi1BTfMBaeXatLxBI9gBaeXafv3ySLgzGmvETj2BSbqefm0B 1jxALjhiov2Daebbfv3ySLgzGueE0jxyaibaieYdh9vrFfeu0dXdh9 vqqj=hEeeu0xXdbba9frFj0=OqFfea0dXdd9vspGe9FjuP0=fs0xXd bba9pGe9xq=Jbba9suk9fr=xfr=xfrpeWZqaaeaabiGaaiaadaqabe aaeaqaauaaaOqaaiaadMhacqGH9aqpcqaHbpGCdaahaaWcbeqaaiab gkHiTaaaaaa@43EF@  или y= p s MathType@MTEF@5@5@+= feaahGart1ev3aqatCvAUfeBSjuyZL2yd9gzLbvyNv2CaerbuLwBLn hiov2DGi1BTfMBaeXatLxBI9gBaeXafv3ySLgzGmvETj2BSbqefm0B 1jxALjhiov2Daebbfv3ySLgzGueE0jxyaibaieYdh9vrFfeu0dXdh9 vqqj=hEeeu0xXdbba9frFj0=OqFfea0dXdd9vspGe9FjuP0=fs0xXd bba9pGe9xq=Jbba9suk9fr=xfr=xfrpeWZqaaeaabiGaaiaadaqabe aaeaqaauaaaOqaaiaadMhacqGH9aqpcaWGWbWaaSbaaSqaaiaadoha aeqaaaaa@432E@  ) из [2–4, 6, 13–16] или рассчитанных на основе СВУ (5), (7)–(9).

Точность СВУ оценивалась также на основе графического представления неопределенностей δ p s =( p s exp p s calc )/ p s exp 100,% MathType@MTEF@5@5@+= feaahGart1ev3aqatCvAUfeBSjuyZL2yd9gzLbvyNv2CaerbuLwBLn hiov2DGi1BTfMBaeXatLxBI9gBaeXafv3ySLgzGmvETj2BSbqefm0B 1jxALjhiov2Daebbfv3ySLgzGueE0jxyaibaieYdh9vrFfeu0dXdh9 vqqj=hEeeu0xXdbba9frFj0=OqFfea0dXdd9vspGe9FjuP0=fs0xXd bba9pGe9xq=Jbba9suk9fr=xfr=xfrpeWZqaaeaabiGaaiaadaqabe aaeaqaauaaaOqaaiabes7aKjaadchadaWgaaWcbaGaam4CaaqabaGc cqGH9aqpcaGGOaGaamiCamaaDaaaleaacaWGZbaabaGaamyzaiaadI hacaWGWbaaaOGaeyOeI0IaamiCamaaDaaaleaacaWGZbaabaGaam4y aiaadggacaWGSbGaam4yaaaakiaacMcacaGGVaGaamiCamaaDaaale aacaWGZbaabaGaamyzaiaadIhacaWGWbaaaOGaaGymaiaaicdacaaI WaGaaiilaiaacwcaaaa@5A2B@  (рис. 5), δ ρ =( ρ exp ρ calc )/ ρ exp 100,% MathType@MTEF@5@5@+= feaahGart1ev3aaatCvAUfeBSjuyZL2yd9gzLbvyNv2CaerbuLwBLn hiov2DGi1BTfMBaeXatLxBI9gBaeXafv3ySLgzGmvETj2BSbqefm0B 1jxALjhiov2Daebbfv3ySLgzGueE0jxyaibaieYdh9vrFfeu0dXdh9 vqqj=hEeeu0xXdbba9frFj0=OqFfea0dXdd9vspGe9FjuP0=fs0xXd bba9pGe9xq=Jbba9suk9fr=xfr=xfrpeWZqaaeaabiGaaiaadaqabe aaeaqaauaaaOqaaiabes7aKjabeg8aYnaaCaaaleqabaGaeyOeI0ca aOGaeyypa0Jaaiikaiabeg8aYnaaDaaaleaacaWGLbGaamiEaiaadc haaeaacqGHsislaaGccqGHsislcqaHbpGCdaqhaaWcbaGaam4yaiaa dggacaWGSbGaam4yaaqaaiabgkHiTaaakiaacMcacaGGVaGaeqyWdi 3aa0baaSqaaiaadwgacaWG4bGaamiCaaqaaiabgkHiTaaakiaaigda caaIWaGaaGimaiaacYcacaGGLaaaaa@5D2B@   δ ρ =( ρ exp ρ calc )/ ρ exp 100,% MathType@MTEF@5@5@+= feaahGart1ev3aaatCvAUfeBSjuyZL2yd9gzLbvyNv2CaerbuLwBLn hiov2DGi1BTfMBaeXatLxBI9gBaeXafv3ySLgzGmvETj2BSbqefm0B 1jxALjhiov2Daebbfv3ySLgzGueE0jxyaibaieYdh9vrFfeu0dXdh9 vqqj=hEeeu0xXdbba9frFj0=OqFfea0dXdd9vspGe9FjuP0=fs0xXd bba9pGe9xq=Jbba9suk9fr=xfr=xfrpeWZqaaeaabiGaaiaadaqabe aaeaqaauaaaOqaaiabes7aKjabeg8aYnaaCaaaleqabaGaeyOeI0ca aOGaeyypa0Jaaiikaiabeg8aYnaaDaaaleaacaWGLbGaamiEaiaadc haaeaacqGHsislaaGccqGHsislcqaHbpGCdaqhaaWcbaGaam4yaiaa dggacaWGSbGaam4yaaqaaiabgkHiTaaakiaacMcacaGGVaGaeqyWdi 3aa0baaSqaaiaadwgacaWG4bGaamiCaaqaaiabgkHiTaaakiaaigda caaIWaGaaGimaiaacYcacaGGLaaaaa@5D2B@  и δ ρ + =( ρ exp + ρ calc + )/ ρ exp + 100,% MathType@MTEF@5@5@+= feaahGart1ev3aaatCvAUfeBSjuyZL2yd9gzLbvyNv2CaerbuLwBLn hiov2DGi1BTfMBaeXatLxBI9gBaeXafv3ySLgzGmvETj2BSbqefm0B 1jxALjhiov2Daebbfv3ySLgzGueE0jxyaibaieYdh9vrFfeu0dXdh9 vqqj=hEeeu0xXdbba9frFj0=OqFfea0dXdd9vspGe9FjuP0=fs0xXd bba9pGe9xq=Jbba9suk9fr=xfr=xfrpeWZqaaeaabiGaaiaadaqabe aaeaqaauaaaOqaaiabes7aKjabeg8aYnaaCaaaleqabaGaey4kaSca aOGaeyypa0Jaaiikaiabeg8aYnaaDaaaleaacaWGLbGaamiEaiaadc haaeaacqGHRaWkaaGccqGHsislcqaHbpGCdaqhaaWcbaGaam4yaiaa dggacaWGSbGaam4yaaqaaiabgUcaRaaakiaacMcacaGGVaGaeqyWdi 3aa0baaSqaaiaadwgacaWG4bGaamiCaaqaaiabgUcaRaaakiaaigda caaIWaGaaGimaiaacYcacaGGLaaaaa@5CFF@   δ ρ + =( ρ exp + ρ calc + )/ ρ exp + 100,% MathType@MTEF@5@5@+= feaahGart1ev3aaatCvAUfeBSjuyZL2yd9gzLbvyNv2CaerbuLwBLn hiov2DGi1BTfMBaeXatLxBI9gBaeXafv3ySLgzGmvETj2BSbqefm0B 1jxALjhiov2Daebbfv3ySLgzGueE0jxyaibaieYdh9vrFfeu0dXdh9 vqqj=hEeeu0xXdbba9frFj0=OqFfea0dXdd9vspGe9FjuP0=fs0xXd bba9pGe9xq=Jbba9suk9fr=xfr=xfrpeWZqaaeaabiGaaiaadaqabe aaeaqaauaaaOqaaiabes7aKjabeg8aYnaaCaaaleqabaGaey4kaSca aOGaeyypa0Jaaiikaiabeg8aYnaaDaaaleaacaWGLbGaamiEaiaadc haaeaacqGHRaWkaaGccqGHsislcqaHbpGCdaqhaaWcbaGaam4yaiaa dggacaWGSbGaam4yaaqaaiabgUcaRaaakiaacMcacaGGVaGaeqyWdi 3aa0baaSqaaiaadwgacaWG4bGaamiCaaqaaiabgUcaRaaakiaaigda caaIWaGaaGimaiaacYcacaGGLaaaaa@5CFF@  (рис. 6).

 

Рис. 5. Относительные отклонения δps=(psexppscalc)/psexp100,% значений pscalc ,  рассчитанных на основе СВУ, от данных psexp [2–10]: 1 – опытные данные Kreglewski A. [3]; 2 – опытные данные Dias A.M.A. [2]; 3 – опытные данные Nelson W.M. [4]; 4 – [5]; 5 – рассчитаны по уравнению Antoine (1) [2]; 6 –расчет по Soft-SAFT EoS [2, 9]; 7 – табличные данные Kroenlein K. [2, 10]; 8 – экспериментальные данные, Bengesai P.N. (2016) [13, 14]; 9 – PR-MC EOS, Bengesai P.N. (2016) [14]; 10 – NIST TDE [30]; 11 – экспериментальные данные, Hassanalizadeh R. и др. (2019) [15].

 

Рис. 6. Относительные отклонения δXn=(XnexpXncalc)/Xnexp100,% значений Xncalc, рассчитанных на основе СВУ, от данных Xnexp [2, 4, 6, 8]: 1X = ρ, опытные данные [6]; 2X = ρ+, опытные данные [6]; 3X = ρ+, опытные данные [2]; 4 и 5 – границы неопределенности данных X = ρ[6]; 6 и 7 – границы неопределенности данных ρ+ [6]; 8 – значение X = ρ, рассчитанное по уравнению Клапейрона – Менделеева; 9X = ρ+, расчет по Soft-SAFT EoS [2, 9]; 10X = ρ+, расчет [2, 10]; 11X = ρ+, опытные данные [8]; 12X = ρ+, опытные данные [7]; 13X = ρ+, опытные данные [16]; 14X = ρ+, опытные данные [2].

 

Согласно результатам, представленным на рис. 2–6, табл. 9 (вариант III), точность описания p s MathType@MTEF@5@5@+= feaahGart1ev3aqatCvAUfeBSjuyZL2yd9gzLbvyNv2CaerbuLwBLn hiov2DGi1BTfMBaeXatLxBI9gBaeXafv3ySLgzGmvETj2BSbqefm0B 1jxALjhiov2Daebbfv3ySLgzGueE0jxyaibaieYdh9vrFfeu0dXdh9 vqqj=hEeeu0xXdbba9frFj0=OqFfea0dXdd9vspGe9FjuP0=fs0xXd bba9pGe9xq=Jbba9suk9fr=xfr=xfrpeWZqaaeaabiGaaiaadaqabe aaeaqaauaaaOqaaiaadchadaWgaaWcbaGaam4Caaqabaaaaa@412A@ , ρ MathType@MTEF@5@5@+= feaahGart1ev3aqatCvAUfeBSjuyZL2yd9gzLbvyNv2CaerbuLwBLn hiov2DGi1BTfMBaeXatLxBI9gBaeXafv3ySLgzGmvETj2BSbqefm0B 1jxALjhiov2Daebbfv3ySLgzGueE0jxyaibaieYdh9vrFfeu0dXdh9 vqqj=hEeeu0xXdbba9frFj0=OqFfea0dXdd9vspGe9FjuP0=fs0xXd bba9pGe9xq=Jbba9suk9fr=xfr=xfrpeWZqaaeaabiGaaiaadaqabe aaeaqaauaaaOqaaiabeg8aYnaaCaaaleqabaGaeyOeI0caaaaa@41EB@ , ρ + MathType@MTEF@5@5@+= feaahGart1ev3aqatCvAUfeBSjuyZL2yd9gzLbvyNv2CaerbuLwBLn hiov2DGi1BTfMBaeXatLxBI9gBaeXafv3ySLgzGmvETj2BSbqefm0B 1jxALjhiov2Daebbfv3ySLgzGueE0jxyaibaieYdh9vrFfeu0dXdh9 vqqj=hEeeu0xXdbba9frFj0=OqFfea0dXdd9vspGe9FjuP0=fs0xXd bba9pGe9xq=Jbba9suk9fr=xfr=xfrpeWZqaaeaabiGaaiaadaqabe aaeaqaauaaaOqaaiabeg8aYnaaCaaaleqabaGaey4kaScaaaaa@41E0@ , r MathType@MTEF@5@5@+= feaahGart1ev3aqatCvAUfeBSjuyZL2yd9gzLbvyNv2CaerbuLwBLn hiov2DGi1BTfMBaeXatLxBI9gBaeXafv3ySLgzGmvETj2BSbqefm0B 1jxALjhiov2Daebbfv3ySLgzGueE0jxyaibaieYdh9vrFfeu0dXdh9 vqqj=hEeeu0xXdbba9frFj0=OqFfea0dXdd9vspGe9FjuP0=fs0xXd bba9pGe9xq=Jbba9suk9fr=xfr=xfrpeWZqaaeaabiGaaiaadaqabe aaeaqaauaaaOqaaiaadkhaaaa@4008@ , d f MathType@MTEF@5@5@+= feaahGart1ev3aqatCvAUfeBSjuyZL2yd9gzLbvyNv2CaerbuLwBLn hiov2DGi1BTfMBaeXatLxBI9gBaeXafv3ySLgzGmvETj2BSbqefm0B 1jxALjhiov2Daebbfv3ySLgzGueE0jxyaibaieYdh9vrFfeu0dXdh9 vqqj=hEeeu0xXdbba9frFj0=OqFfea0dXdd9vspGe9FjuP0=fs0xXd bba9pGe9xq=Jbba9suk9fr=xfr=xfrpeWZqaaeaabiGaaiaadaqabe aaeaqaauaaaOqaaiaadsgadaWgaaWcbaGaamOzaaqabaaaaa@4111@  соответствует неопределенности опытных данных [2, 4, 6, 8, 16].

 

Таблица 9. Статистические характеристики (5), (7)–(9)

Ссылка

Свойство

n

AAD

BIAS

SDV

RMS

[3]

ps

8

1.91

0.53

2.36

2.27

[2]

ps

10

0.985

0.501

0.972

1.05

[4]

ps

5

0.496

–0.496

0.369

0.596

[13]

ps

10

1.68

–0.940

3.41

3.37

[13]a

ps

9

0.727

0.096

1.01

0.96

[14]

ps

14

1.35

–0.82

2.86

2.87

[14]b

ps

13

0.664

–0.093

0.908

0.877

[15]

ps

5

4.03

–4.03

3.18

4.93

[5]

ps

21

3.06

1.75

2.97

3.38

[6]

ps

26

0.588

–0.383

1.2

1.24

[5]

ps

21

27.3

–25.2

52.2

56.8

[6]

ρ

32

0.062

0.0135

0.0886

0.0882

[16]

ρ

5

0.0744

0.0744

0.0212

0.0768

[2]

ρ+

5

0.583

0.583

0.0137

0.583

[7]

ρ+

4

1.0

1.0

0.238

1.02

[8]

ρ+

7

0.0858

0.0573

0.11

0.116

[5]

ρ+

21

2.87

2.87

2.49

3.76

[2]c

ρ+

5

0.583

0.583

0.012

0.583

[2]d

ρ+

5

0.064

0.064

0.0135

0.0652

a,b Из расчета исключена экспериментальная точка (Texp=277.72 К, pexp=0.00107 МПа), в которой δps=10.3%

c Расчет по степенному уравнению [2]

d Расчет по soft-SAFT уравнению состояния [11]

 

Температура кипения при нормальном давлении, T b =377.907 MathType@MTEF@5@5@+= feaahGart1ev3aqatCvAUfeBSjuyZL2yd9gzLbvyNv2CaerbuLwBLn hiov2DGi1BTfMBaeXatLxBI9gBaeXafv3ySLgzGmvETj2BSbqefm0B 1jxALjhiov2Daebbfv3ySLgzGueE0jxyaibaieYdh9vrFfeu0dXdh9 vqqj=hEeeu0xXdbba9frFj0=OqFfea0dXdd9vspGe9FjuP0=fs0xXd bba9pGe9xq=Jbba9suk9fr=xfr=xfrpeWZqaaeaabiGaaiaadaqabe aaeaqaauaaaOqaaiaadsfadaWgaaWcbaGaamOyaaqabaGccqGH9aqp qaaaaaaaaaWdbiaaiodacaaI3aGaaG4naiaac6cacaaI5aGaaGimai aaiEdaaaa@475C@  K, и ацентрический фактор, ω=0.621529 MathType@MTEF@5@5@+= feaahGart1ev3aqatCvAUfeBSjuyZL2yd9gzLbvyNv2CaerbuLwBLn hiov2DGi1BTfMBaeXatLxBI9gBaeXafv3ySLgzGmvETj2BSbqefm0B 1jxALjhiov2Daebbfv3ySLgzGueE0jxyaibaieYdh9vrFfeu0dXdh9 vqqj=hEeeu0xXdbba9frFj0=OqFfea0dXdd9vspGe9FjuP0=fs0xXd bba9pGe9xq=Jbba9suk9fr=xfr=xfrpeWZqaaeaabiGaaiaadaqabe aaeaqaauaaaOqaaiabeM8a3jabg2da9abaaaaaaaaapeGaaGimaiaa c6capaGaaeOnaiaabkdacaqGXaGaaeynaiaabkdacaqG5aaaaa@47CA@ , рассчитаны по зависимости (5), для ω MathType@MTEF@5@5@+= feaahGart1ev3aqatCvAUfeBSjuyZL2yd9gzLbvyNv2CaerbuLwBLn hiov2DGi1BTfMBaeXatLxBI9gBaeXafv3ySLgzGmvETj2BSbqefm0B 1jxALjhiov2Daebbfv3ySLgzGueE0jxyaibaieYdh9vrFfeu0dXdh9 vqqj=hEeeu0xXdbba9frFj0=OqFfea0dXdd9vspGe9FjuP0=fs0xXd bba9pGe9xq=Jbba9suk9fr=xfr=xfrpeWZqaaeaabiGaaiaadaqabe aaeaqaauaaaOqaaiabeM8a3baa@40DE@  также использована формула [44]:

  ω= log 10 p s T 0 / p c 1, MathType@MTEF@5@5@+= feaahGart1ev3aqatCvAUfeBSjuyZL2yd9gzLbvyNv2CaerbuLwBLn hiov2DGi1BTfMBaeXatLxBI9gBaeXafv3ySLgzGmvETj2BSbqefm0B 1jxALjhiov2Daebbfv3ySLgzGueE0jxyaibaieYdh9vrFfeu0dXdh9 vqqj=hEeeu0xXdbba9frFj0=OqFfea0dXdd9vspGe9FjuP0=fs0xXd bba9pGe9xq=Jbba9suk9fr=xfr=xfrpeWZqaaeaabiGaaiaadaqabe aaeaqaauaaaOqaaiabeM8a3jabg2da9iabgkHiTiGacYgacaGGVbGa ai4zamaaBaaaleaacaaIXaGaaGimaaqabaGcdaqadaqaaiaadchada WgaaWcbaGaam4CaaqabaGcdaqadaqaaiaadsfadaWgaaWcbaGaaGim aaqabaaakiaawIcacaGLPaaacaGGVaGaamiCamaaBaaaleaacaWGJb aabeaaaOGaayjkaiaawMcaaiabgkHiTiaaigdacaGGSaaaaa@5368@        (21)

где T 0 =0.7 T c =347.907 MathType@MTEF@5@5@+= feaahGart1ev3aqatCvAUfeBSjuyZL2yd9gzLbvyNv2CaerbuLwBLn hiov2DGi1BTfMBaeXatLxBI9gBaeXafv3ySLgzGmvETj2BSbqefm0B 1jxALjhiov2Daebbfv3ySLgzGueE0jxyaibaieYdh9vrFfeu0dXdh9 vqqj=hEeeu0xXdbba9frFj0=OqFfea0dXdd9vspGe9FjuP0=fs0xXd bba9pGe9xq=Jbba9suk9fr=xfr=xfrpeWZqaaeaabiGaaiaadaqabe aaeaqaauaaaOqaaiaadsfadaWgaaWcbaGaaGimaaqabaGccqGH9aqp caaIWaGaaiOlaiaaiEdacaWGubWaaSbaaSqaaiaadogaaeqaaOGaey ypa0JaaG4maiaaisdacaaI3aaeaaaaaaaaa8qacaGGUaGaaGyoaiaa icdacaaI3aaaaa@4C56@  К.

В литературе [2, 5, 43] и на интернет-сайтах [45, 46] приводятся другие значения T b MathType@MTEF@5@5@+= feaahGart1ev3aqatCvAUfeBSjuyZL2yd9gzLbvyNv2CaerbuLwBLn hiov2DGi1BTfMBaeXatLxBI9gBaeXafv3ySLgzGmvETj2BSbqefm0B 1jxALjhiov2Daebbfv3ySLgzGueE0jxyaibaieYdh9vrFfeu0dXdh9 vqqj=hEeeu0xXdbba9frFj0=OqFfea0dXdd9vspGe9FjuP0=fs0xXd bba9pGe9xq=Jbba9suk9fr=xfr=xfrpeWZqaaeaabiGaaiaadaqabe aaeaqaauaaaOqaaiaadsfadaWgaaWcbaGaamOyaaqabaaaaa@40FD@ : 375.23 К [2], 377.15 К [5, 43], 376.55 К [45]; 379.0 К [46]. Ацентрический фактор приводится в [4], ω=0.508376 MathType@MTEF@5@5@+= feaahGart1ev3aqatCvAUfeBSjuyZL2yd9gzLbvyNv2CaerbuLwBLn hiov2DGi1BTfMBaeXatLxBI9gBaeXafv3ySLgzGmvETj2BSbqefm0B 1jxALjhiov2Daebbfv3ySLgzGueE0jxyaibaieYdh9vrFfeu0dXdh9 vqqj=hEeeu0xXdbba9frFj0=OqFfea0dXdd9vspGe9FjuP0=fs0xXd bba9pGe9xq=Jbba9suk9fr=xfr=xfrpeWZqaaeaabiGaaiaadaqabe aaeaqaauaaaOqaaiabeM8a3jabg2da9abaaaaaaaaapeGaaGimaiaa c6cacaaI1aGaaGimaiaaiIdacaaIZaGaaG4naiaaiAdaaaa@47E9@ . Следует отметить, что в [2, 4, 5, 43, 45, 46] не указано, каким образом получены приведенные в этих работах значения T b MathType@MTEF@5@5@+= feaahGart1ev3aqatCvAUfeBSjuyZL2yd9gzLbvyNv2CaerbuLwBLn hiov2DGi1BTfMBaeXatLxBI9gBaeXafv3ySLgzGmvETj2BSbqefm0B 1jxALjhiov2Daebbfv3ySLgzGueE0jxyaibaieYdh9vrFfeu0dXdh9 vqqj=hEeeu0xXdbba9frFj0=OqFfea0dXdd9vspGe9FjuP0=fs0xXd bba9pGe9xq=Jbba9suk9fr=xfr=xfrpeWZqaaeaabiGaaiaadaqabe aaeaqaauaaaOqaaiaadsfadaWgaaWcbaGaamOyaaqabaaaaa@40FD@  и ω MathType@MTEF@5@5@+= feaahGart1ev3aqatCvAUfeBSjuyZL2yd9gzLbvyNv2CaerbuLwBLn hiov2DGi1BTfMBaeXatLxBI9gBaeXafv3ySLgzGmvETj2BSbqefm0B 1jxALjhiov2Daebbfv3ySLgzGueE0jxyaibaieYdh9vrFfeu0dXdh9 vqqj=hEeeu0xXdbba9frFj0=OqFfea0dXdd9vspGe9FjuP0=fs0xXd bba9pGe9xq=Jbba9suk9fr=xfr=xfrpeWZqaaeaabiGaaiaadaqabe aaeaqaauaaaOqaaiabeM8a3baa@40DE@ .

Наибольшее расхождение при описании p s MathType@MTEF@5@5@+= feaahGart1ev3aqatCvAUfeBSjuyZL2yd9gzLbvyNv2CaerbuLwBLn hiov2DGi1BTfMBaeXatLxBI9gBaeXafv3ySLgzGmvETj2BSbqefm0B 1jxALjhiov2Daebbfv3ySLgzGueE0jxyaibaieYdh9vrFfeu0dXdh9 vqqj=hEeeu0xXdbba9frFj0=OqFfea0dXdd9vspGe9FjuP0=fs0xXd bba9pGe9xq=Jbba9suk9fr=xfr=xfrpeWZqaaeaabiGaaiaadaqabe aaeaqaauaaaOqaaiaadchadaWgaaWcbaGaam4Caaqabaaaaa@412A@  мы имеем с NIST TDE [30] и данными [15], которые совпадают с [30]. Вместе с тем в настоящее время при расчете термодинамических данных на линии упругости широко используются зависимости NIST TDE [30]. Поэтому представляет интерес рассмотреть вариант модели (5), для которой в (16) используются только данные [30]. Отметим, при поиске коэффициентов модели p s MathType@MTEF@5@5@+= feaahGart1ev3aqatCvAUfeBSjuyZL2yd9gzLbvyNv2CaerbuLwBLn hiov2DGi1BTfMBaeXatLxBI9gBaeXafv3ySLgzGmvETj2BSbqefm0B 1jxALjhiov2Daebbfv3ySLgzGueE0jxyaibaieYdh9vrFfeu0dXdh9 vqqj=hEeeu0xXdbba9frFj0=OqFfea0dXdd9vspGe9FjuP0=fs0xXd bba9pGe9xq=Jbba9suk9fr=xfr=xfrpeWZqaaeaabiGaaiaadaqabe aaeaqaauaaaOqaaiaadchadaWgaaWcbaGaam4Caaqabaaaaa@412A@  (5) (варианты I–III) в базу данных для поиска минимума выражения (16) не включались табличные значения [5, 30].

Параметры (5), которые мы рассчитали на основе NIST TDE [30], приведены в табл. 10. Значения p s MathType@MTEF@5@5@+= feaahGart1ev3aqatCvAUfeBSjuyZL2yd9gzLbvyNv2CaerbuLwBLn hiov2DGi1BTfMBaeXatLxBI9gBaeXafv3ySLgzGmvETj2BSbqefm0B 1jxALjhiov2Daebbfv3ySLgzGueE0jxyaibaieYdh9vrFfeu0dXdh9 vqqj=hEeeu0xXdbba9frFj0=OqFfea0dXdd9vspGe9FjuP0=fs0xXd bba9pGe9xq=Jbba9suk9fr=xfr=xfrpeWZqaaeaabiGaaiaadaqabe aaeaqaauaaaOqaaiaadchadaWgaaWcbaGaam4Caaqabaaaaa@412A@ , рассчитанные на основе (5) с коэффициентами табл. 10, систематически занижены относительно экспериментальных данных [2, 3, 14] (рис. 7). Заметим, мы рассмотрели различные варианты p ñ MathType@MTEF@5@5@+= feaahGart1ev3aqatCvAUfeBSjuyZL2yd9gzLbvyNv2CaerbuLwBLn hiov2DGi1BTfMBaeXatLxBI9gBaeXafv3ySLgzGmvETj2BSbqefm0B 1jxALjhiov2Daebbfv3ySLgzGueE0jxyaibaieYdh9vrFfeu0dXdh9 vqqj=hEeeu0xXdbba9frFj0=OqFfea0dXdd9vspGe9FjuP0=fs0xXd bba9pGe9xq=Jbba9suk9fr=xfr=xfrpeWZqaaeaabiGaaiaadaqabe aaeaqaauaaaOqaaiaadchadaWgaaWcbaGaamy8aaqabaaaaa@41A8@  и T ñ MathType@MTEF@5@5@+= feaahGart1ev3aqatCvAUfeBSjuyZL2yd9gzLbvyNv2CaerbuLwBLn hiov2DGi1BTfMBaeXatLxBI9gBaeXafv3ySLgzGmvETj2BSbqefm0B 1jxALjhiov2Daebbfv3ySLgzGueE0jxyaibaieYdh9vrFfeu0dXdh9 vqqj=hEeeu0xXdbba9frFj0=OqFfea0dXdd9vspGe9FjuP0=fs0xXd bba9pGe9xq=Jbba9suk9fr=xfr=xfrpeWZqaaeaabiGaaiaadaqabe aaeaqaauaaaOqaaiaadsfadaWgaaWcbaGaamy8aaqabaaaaa@418C@ , которые перечислены в разделе 3 (Анализ экспериментальных данных и расчет коэффициентов СВУ). Точность описания данных [2, 3, 13, 14] во всех вариантах оказалась практически одинаковой, поэтому мы приводим здесь только один вариант расчета при p ñ =1.66 MathType@MTEF@5@5@+= feaahGart1ev3aqatCvAUfeBSjuyZL2yd9gzLbvyNv2CaerbuLwBLn hiov2DGi1BTfMBaeXatLxBI9gBaeXafv3ySLgzGmvETj2BSbqefm0B 1jxALjhiov2Daebbfv3ySLgzGueE0jxyaibaieYdh9vrFfeu0dXdh9 vqqj=hEeeu0xXdbba9frFj0=OqFfea0dXdd9vspGe9FjuP0=fs0xXd bba9pGe9xq=Jbba9suk9fr=xfr=xfrpeWZqaaeaabiGaaiaadaqabe aaeaqaauaaaOqaaiaadchadaWgaaWcbaGaamy8aaqabaGccqGH9aqp qaaaaaaaaaWdbiaaigdacaGGUaGaaGOnaiaaiAdaaaa@45C5@  МПа, T ñ =502.2 MathType@MTEF@5@5@+= feaahGart1ev3aqatCvAUfeBSjuyZL2yd9gzLbvyNv2CaerbuLwBLn hiov2DGi1BTfMBaeXatLxBI9gBaeXafv3ySLgzGmvETj2BSbqefm0B 1jxALjhiov2Daebbfv3ySLgzGueE0jxyaibaieYdh9vrFfeu0dXdh9 vqqj=hEeeu0xXdbba9frFj0=OqFfea0dXdd9vspGe9FjuP0=fs0xXd bba9pGe9xq=Jbba9suk9fr=xfr=xfrpeWZqaaeaabiGaaiaadaqabe aaeaqaauaaaOqaaiaadsfadaWgaaWcbaGaamy8aaqabaGccqGH9aqp qaaaaaaaaaWdbiaaiwdacaaIWaGaaGOmaiaac6cacaaIYaaaaa@465F@  K. Оказалось, что (5), с параметрами табл. 10, уступает по точности вариантам II и III (табл. 4): AAD=3.1% [2] и AAD=0.985%, AAD=2.4% [3] и AAD=1.9%; AAD=2.3% [14] и AAD=1.35%.

 

Таблица 10. Коэффициенты ai (5)

i

ai

i

ai

i

ai

0

14.2

2

34.879607

4

–19.554120

1

8.0078023

3

–46.058273

-

-

 

Рис. 7. Относительные отклонения δps=(psexppscalc)/psexp100,% значений pscalc , рассчитанных на основе СВУ, от данных psexp [2–10]: 1 – опытные данные [3]; 2 – опытные данные [2]; 3 – опытные данные [4]; 4 – [5]; 5 – рассчитаны по уравнению Antoine (1) [2]; 6 – расчет по Soft-SAFT EoS [2, 9]; 7 – опытные данные [13, 14]; 8 – PR-MC EOS [14]; 9 – NIST TDE [30]; 10 – экспериментальные данные [15].

 

На основе уравнений (5), (7)–(9) мы рассчитали таблицы (вариант III), включающие p s MathType@MTEF@5@5@+= feaahGart1ev3aqatCvAUfeBSjuyZL2yd9gzLbvyNv2CaerbuLwBLn hiov2DGi1BTfMBaeXatLxBI9gBaeXafv3ySLgzGmvETj2BSbqefm0B 1jxALjhiov2Daebbfv3ySLgzGueE0jxyaibaieYdh9vrFfeu0dXdh9 vqqj=hEeeu0xXdbba9frFj0=OqFfea0dXdd9vspGe9FjuP0=fs0xXd bba9pGe9xq=Jbba9suk9fr=xfr=xfrpeWZqaaeaabiGaaiaadaqabe aaeaqaauaaaOqaaiaadchadaWgaaWcbaGaam4Caaqabaaaaa@412A@ , ρ MathType@MTEF@5@5@+= feaahGart1ev3aqatCvAUfeBSjuyZL2yd9gzLbvyNv2CaerbuLwBLn hiov2DGi1BTfMBaeXatLxBI9gBaeXafv3ySLgzGmvETj2BSbqefm0B 1jxALjhiov2Daebbfv3ySLgzGueE0jxyaibaieYdh9vrFfeu0dXdh9 vqqj=hEeeu0xXdbba9frFj0=OqFfea0dXdd9vspGe9FjuP0=fs0xXd bba9pGe9xq=Jbba9suk9fr=xfr=xfrpeWZqaaeaabiGaaiaadaqabe aaeaqaauaaaOqaaiabeg8aYnaaCaaaleqabaGaeyOeI0caaaaa@41EB@ , ρ + MathType@MTEF@5@5@+= feaahGart1ev3aqatCvAUfeBSjuyZL2yd9gzLbvyNv2CaerbuLwBLn hiov2DGi1BTfMBaeXatLxBI9gBaeXafv3ySLgzGmvETj2BSbqefm0B 1jxALjhiov2Daebbfv3ySLgzGueE0jxyaibaieYdh9vrFfeu0dXdh9 vqqj=hEeeu0xXdbba9frFj0=OqFfea0dXdd9vspGe9FjuP0=fs0xXd bba9pGe9xq=Jbba9suk9fr=xfr=xfrpeWZqaaeaabiGaaiaadaqabe aaeaqaauaaaOqaaiabeg8aYnaaCaaaleqabaGaey4kaScaaaaa@41E0@ , r * MathType@MTEF@5@5@+= feaahGart1ev3aqatCvAUfeBSjuyZL2yd9gzLbvyNv2CaerbuLwBLn hiov2DGi1BTfMBaeXatLxBI9gBaeXafv3ySLgzGmvETj2BSbqefm0B 1jxALjhiov2Daebbfv3ySLgzGueE0jxyaibaieYdh9vrFfeu0dXdh9 vqqj=hEeeu0xXdbba9frFj0=OqFfea0dXdd9vspGe9FjuP0=fs0xXd bba9pGe9xq=Jbba9suk9fr=xfr=xfrpeWZqaaeaabiGaaiaadaqabe aaeaqaauaaaOqaaiaadkhadaahaaWcbeqaaiaacQcaaaaaaa@40E3@ , r MathType@MTEF@5@5@+= feaahGart1ev3aqatCvAUfeBSjuyZL2yd9gzLbvyNv2CaerbuLwBLn hiov2DGi1BTfMBaeXatLxBI9gBaeXafv3ySLgzGmvETj2BSbqefm0B 1jxALjhiov2Daebbfv3ySLgzGueE0jxyaibaieYdh9vrFfeu0dXdh9 vqqj=hEeeu0xXdbba9frFj0=OqFfea0dXdd9vspGe9FjuP0=fs0xXd bba9pGe9xq=Jbba9suk9fr=xfr=xfrpeWZqaaeaabiGaaiaadaqabe aaeaqaauaaaOqaaiaadkhaaaa@4008@  для диапазона температур от T tr MathType@MTEF@5@5@+= feaahGart1ev3aqatCvAUfeBSjuyZL2yd9gzLbvyNv2CaerbuLwBLn hiov2DGi1BTfMBaeXatLxBI9gBaeXafv3ySLgzGmvETj2BSbqefm0B 1jxALjhiov2Daebbfv3ySLgzGueE0jxyaibaieYdh9vrFfeu0dXdh9 vqqj=hEeeu0xXdbba9frFj0=OqFfea0dXdd9vspGe9FjuP0=fs0xXd bba9pGe9xq=Jbba9suk9fr=xfr=xfrpeWZqaaeaabiGaaiaadaqabe aaeaqaauaaaOqaaiaadsfadaWgaaWcbaGaamiDaiaadkhaaeqaaaaa @4206@  до T c MathType@MTEF@5@5@+= feaahGart1ev3aqatCvAUfeBSjuyZL2yd9gzLbvyNv2CaerbuLwBLn hiov2DGi1BTfMBaeXatLxBI9gBaeXafv3ySLgzGmvETj2BSbqefm0B 1jxALjhiov2Daebbfv3ySLgzGueE0jxyaibaieYdh9vrFfeu0dXdh9 vqqj=hEeeu0xXdbba9frFj0=OqFfea0dXdd9vspGe9FjuP0=fs0xXd bba9pGe9xq=Jbba9suk9fr=xfr=xfrpeWZqaaeaabiGaaiaadaqabe aaeaqaauaaaOqaaiaadsfadaWgaaWcbaGaam4yaaqabaaaaa@40FE@ . Температура тройной точки, T tr =246.15 MathType@MTEF@5@5@+= feaahGart1ev3aqatCvAUfeBSjuyZL2yd9gzLbvyNv2CaerbuLwBLn hiov2DGi1BTfMBaeXatLxBI9gBaeXafv3ySLgzGmvETj2BSbqefm0B 1jxALjhiov2Daebbfv3ySLgzGueE0jxyaibaieYdh9vrFfeu0dXdh9 vqqj=hEeeu0xXdbba9frFj0=OqFfea0dXdd9vspGe9FjuP0=fs0xXd bba9pGe9xq=Jbba9suk9fr=xfr=xfrpeWZqaaeaabiGaaiaadaqabe aaeaqaauaaaOqaaiaadsfadaWgaaWcbaGaamiDaiaadkhaaeqaaOGa eyypa0deaaaaaaaaa8qacaaIYaGaaGinaiaaiAdacaGGUaGaaGymai aaiwdaaaa@479C@  K, выбрана в соответствии с [46]. Заметим, в [47] приводится T tr =248.15 MathType@MTEF@5@5@+= feaahGart1ev3aqatCvAUfeBSjuyZL2yd9gzLbvyNv2CaerbuLwBLn hiov2DGi1BTfMBaeXatLxBI9gBaeXafv3ySLgzGmvETj2BSbqefm0B 1jxALjhiov2Daebbfv3ySLgzGueE0jxyaibaieYdh9vrFfeu0dXdh9 vqqj=hEeeu0xXdbba9frFj0=OqFfea0dXdd9vspGe9FjuP0=fs0xXd bba9pGe9xq=Jbba9suk9fr=xfr=xfrpeWZqaaeaabiGaaiaadaqabe aaeaqaauaaaOqaaiaadsfadaWgaaWcbaGaamiDaiaadkhaaeqaaOGa eyypa0deaaaaaaaaa8qacaaIYaGaaGinaiaaiIdacaGGUaGaaGymai aaiwdaaaa@479E@  K, поэтому в табл. 11 мы включили и эту температуру.

 

Таблица 11. Термодинамические свойства C8F18 на линии насыщения

T, K

ps, МПа

r-, кг/м3

r+, кг/м3

r*, кДж/кг

r, кДж/кг

246.15

0.00013

0.027

1874.1

93.24

93.24

248.15

0.00015

0.032

1870.2

93.07

93.07

250

0.00017

0.036

1866.4

92.92

92.92

260

0.00036

0.074

1845.4

92.24

92.23

270

0.00072

0.14

1823.1

91.75

91.75

280

0.00136

0.251

1799.6

91.42

91.41

290

0.00242

0.431

1775.2

91.19

91.16

300

0.00415

0.712

1749.9

91

90.97

310

0.00687

1.139

1723.7

90.82

90.76

320

0.01099

1.768

1696.8

90.59

90.5

330

0.01709

2.674

1669.2

90.26

90.11

340

0.02589

3.948

1641

89.78

89.56

350

0.03827

5.70

1612

89.09

88.77

360

0.05529

8.06

1582.2

88.15

87.7

370

0.07818

11.18

1551.6

86.91

86.28

380

0.1083

15.25

1520

85.32

84.46

390

0.1471

20.46

1487.2

83.33

82.18

400

0.1962

27.06

1452.8

80.89

79.39

410

0.2571

35.37

1416.6

77.98

76.04

420

0.3313

45.78

1378.1

74.56

72.09

430

0.4201

58.8

1336.6

70.6

67.5

440

0.5247

75.2

1291.3

66.09

62.24

450

0.6463

96.1

1241.1

61.03

56.3

460

0.7857

123.28

1184.4

55.42

49.65

470

0.9437

159.88

1118.1

49.29

42.24

480

1.1215

212.3

1036.3

42.56

33.84

490

1.3213

301.17

916.66

34.55

23.2

497.01

1.478

595.66

595.66

19.87

0

 

Заключение

СВУ (5), (7)–(9) с более высокой точностью, чем [5, 8, 10, 30], передает опытные данных о p s MathType@MTEF@5@5@+= feaahGart1ev3aqatCvAUfeBSjuyZL2yd9gzLbvyNv2CaerbuLwBLn hiov2DGi1BTfMBaeXatLxBI9gBaeXafv3ySLgzGmvETj2BSbqefm0B 1jxALjhiov2Daebbfv3ySLgzGueE0jxyaibaieYdh9vrFfeu0dXdh9 vqqj=hEeeu0xXdbba9frFj0=OqFfea0dXdd9vspGe9FjuP0=fs0xXd bba9pGe9xq=Jbba9suk9fr=xfr=xfrpeWZqaaeaabiGaaiaadaqabe aaeaqaauaaaOqaaiaadchadaWgaaWcbaGaam4Caaqabaaaaa@412A@ , ρ MathType@MTEF@5@5@+= feaahGart1ev3aqatCvAUfeBSjuyZL2yd9gzLbvyNv2CaerbuLwBLn hiov2DGi1BTfMBaeXatLxBI9gBaeXafv3ySLgzGmvETj2BSbqefm0B 1jxALjhiov2Daebbfv3ySLgzGueE0jxyaibaieYdh9vrFfeu0dXdh9 vqqj=hEeeu0xXdbba9frFj0=OqFfea0dXdd9vspGe9FjuP0=fs0xXd bba9pGe9xq=Jbba9suk9fr=xfr=xfrpeWZqaaeaabiGaaiaadaqabe aaeaqaauaaaOqaaiabeg8aYnaaCaaaleqabaGaeyOeI0caaaaa@41EB@  и ρ + MathType@MTEF@5@5@+= feaahGart1ev3aqatCvAUfeBSjuyZL2yd9gzLbvyNv2CaerbuLwBLn hiov2DGi1BTfMBaeXatLxBI9gBaeXafv3ySLgzGmvETj2BSbqefm0B 1jxALjhiov2Daebbfv3ySLgzGueE0jxyaibaieYdh9vrFfeu0dXdh9 vqqj=hEeeu0xXdbba9frFj0=OqFfea0dXdd9vspGe9FjuP0=fs0xXd bba9pGe9xq=Jbba9suk9fr=xfr=xfrpeWZqaaeaabiGaaiaadaqabe aaeaqaauaaaOqaaiabeg8aYnaaCaaaleqabaGaey4kaScaaaaa@41E0@  [2–4, 6, 13, 14, 16] (рис. 5, рис. 6 и табл. 9) в диапазоне от 277 К до T ñ MathType@MTEF@5@5@+= feaahGart1ev3aqatCvAUfeBSjuyZL2yd9gzLbvyNv2CaerbuLwBLn hiov2DGi1BTfMBaeXatLxBI9gBaeXafv3ySLgzGmvETj2BSbqefm0B 1jxALjhiov2Daebbfv3ySLgzGueE0jxyaibaieYdh9vrFfeu0dXdh9 vqqj=hEeeu0xXdbba9frFj0=OqFfea0dXdd9vspGe9FjuP0=fs0xXd bba9pGe9xq=Jbba9suk9fr=xfr=xfrpeWZqaaeaabiGaaiaadaqabe aaeaqaauaaaOqaaiaadsfadaWgaaWcbaGaamy8aaqabaaaaa@418C@ . При этом СВУ передает средний диаметр линии насыщения перфтороктана в соответствии c современной теорией РГ для асимметричных систем [23, 24] (2), d f MathType@MTEF@5@5@+= feaahGart1ev3aqatCvAUfeBSjuyZL2yd9gzLbvyNv2CaerbuLwBLn hiov2DGi1BTfMBaeXatLxBI9gBaeXafv3ySLgzGmvETj2BSbqefm0B 1jxALjhiov2Daebbfv3ySLgzGueE0jxyaibaieYdh9vrFfeu0dXdh9 vqqj=hEeeu0xXdbba9frFj0=OqFfea0dXdd9vspGe9FjuP0=fs0xXd bba9pGe9xq=Jbba9suk9fr=xfr=xfrpeWZqaaeaabiGaaiaadaqabe aaeaqaauaaaOqaaiaadsgadaWgaaWcbaGaamOzaaqabaaaaa@4111@  монотонно убывает и остается положительным при любой температуре от тройной точки и до критической точки, за исключением самой критической точки, в которой d f =0 MathType@MTEF@5@5@+= feaahGart1ev3aqatCvAUfeBSjuyZL2yd9gzLbvyNv2CaerbuLwBLn hiov2DGi1BTfMBaeXatLxBI9gBaeXafv3ySLgzGmvETj2BSbqefm0B 1jxALjhiov2Daebbfv3ySLgzGueE0jxyaibaieYdh9vrFfeu0dXdh9 vqqj=hEeeu0xXdbba9frFj0=OqFfea0dXdd9vspGe9FjuP0=fs0xXd bba9pGe9xq=Jbba9suk9fr=xfr=xfrpeWZqaaeaabiGaaiaadaqabe aaeaqaauaaaOqaaiaadsgadaWgaaWcbaGaamOzaaqabaGccqGH9aqp caaIWaaaaa@42DB@ . В рамках предложенной модели СВУ согласованы критические параметры перфтороктана: p c =1.478 MathType@MTEF@5@5@+= feaahGart1ev3aqatCvAUfeBSjuyZL2yd9gzLbvyNv2CaerbuLwBLn hiov2DGi1BTfMBaeXatLxBI9gBaeXafv3ySLgzGmvETj2BSbqefm0B 1jxALjhiov2Daebbfv3ySLgzGueE0jxyaibaieYdh9vrFfeu0dXdh9 vqqj=hEeeu0xXdbba9frFj0=OqFfea0dXdd9vspGe9FjuP0=fs0xXd bba9pGe9xq=Jbba9suk9fr=xfr=xfrpeWZqaaeaabiGaaiaadaqabe aaeaqaauaaaOqaaiaadchadaWgaaWcbaGaam4yaaqabaGccqGH9aqp caaIXaGaaiOlaiaaisdacaaI3aGaaGioaaaa@45D8@  МПа, ρ ñ =595.66 MathType@MTEF@5@5@+= feaahGart1ev3aqatCvAUfeBSjuyZL2yd9gzLbvyNv2CaerbuLwBLn hiov2DGi1BTfMBaeXatLxBI9gBaeXafv3ySLgzGmvETj2BSbqefm0B 1jxALjhiov2Daebbfv3ySLgzGueE0jxyaibaieYdh9vrFfeu0dXdh9 vqqj=hEeeu0xXdbba9frFj0=OqFfea0dXdd9vspGe9FjuP0=fs0xXd bba9pGe9xq=Jbba9suk9fr=xfr=xfrpeWZqaaeaabiGaaiaadaqabe aaeaqaauaaaOqaaiabeg8aYnaaBaaaleaacaWGXdaabeaakabaaaaa aaaapeGaeyypa0JaaGynaiaaiMdacaaI1aGaaiOlaiaaiAdacaaI2a aaaa@4816@  кг/м3, Ò ñ =497.01 MathType@MTEF@5@5@+= feaahGart1ev3aqatCvAUfeBSjuyZL2yd9gzLbvyNv2CaerbuLwBLn hiov2DGi1BTfMBaeXatLxBI9gBaeXafv3ySLgzGmvETj2BSbqefm0B 1jxALjhiov2Daebbfv3ySLgzGueE0jxyaibaieYdh9vrFfeu0dXdh9 vqqj=hEeeu0xXdbba9frFj0=OqFfea0dXdd9vspGe9FjuP0=fs0xXd bba9pGe9xq=Jbba9suk9fr=xfr=xfrpeWZqaaeaabiGaaiaadaqabe aaeaqaauaaaOqaaiaadknadaWgaaWcbaGaamy8aaqabaGcqaaaaaaa aaWdbiabg2da9iaaisdacaaI5aGaaG4naiaac6cacaaIWaGaaGymaa aa@47A3@  К; рассчитаны таблицы, включающие p s MathType@MTEF@5@5@+= feaahGart1ev3aqatCvAUfeBSjuyZL2yd9gzLbvyNv2CaerbuLwBLn hiov2DGi1BTfMBaeXatLxBI9gBaeXafv3ySLgzGmvETj2BSbqefm0B 1jxALjhiov2Daebbfv3ySLgzGueE0jxyaibaieYdh9vrFfeu0dXdh9 vqqj=hEeeu0xXdbba9frFj0=OqFfea0dXdd9vspGe9FjuP0=fs0xXd bba9pGe9xq=Jbba9suk9fr=xfr=xfrpeWZqaaeaabiGaaiaadaqabe aaeaqaauaaaOqaaiaadchadaWgaaWcbaGaam4Caaqabaaaaa@412A@ , ρ MathType@MTEF@5@5@+= feaahGart1ev3aqatCvAUfeBSjuyZL2yd9gzLbvyNv2CaerbuLwBLn hiov2DGi1BTfMBaeXatLxBI9gBaeXafv3ySLgzGmvETj2BSbqefm0B 1jxALjhiov2Daebbfv3ySLgzGueE0jxyaibaieYdh9vrFfeu0dXdh9 vqqj=hEeeu0xXdbba9frFj0=OqFfea0dXdd9vspGe9FjuP0=fs0xXd bba9pGe9xq=Jbba9suk9fr=xfr=xfrpeWZqaaeaabiGaaiaadaqabe aaeaqaauaaaOqaaiabeg8aYnaaCaaaleqabaGaeyOeI0caaaaa@41EB@ , ρ + MathType@MTEF@5@5@+= feaahGart1ev3aqatCvAUfeBSjuyZL2yd9gzLbvyNv2CaerbuLwBLn hiov2DGi1BTfMBaeXatLxBI9gBaeXafv3ySLgzGmvETj2BSbqefm0B 1jxALjhiov2Daebbfv3ySLgzGueE0jxyaibaieYdh9vrFfeu0dXdh9 vqqj=hEeeu0xXdbba9frFj0=OqFfea0dXdd9vspGe9FjuP0=fs0xXd bba9pGe9xq=Jbba9suk9fr=xfr=xfrpeWZqaaeaabiGaaiaadaqabe aaeaqaauaaaOqaaiabeg8aYnaaCaaaleqabaGaey4kaScaaaaa@41E0@ , r * MathType@MTEF@5@5@+= feaahGart1ev3aqatCvAUfeBSjuyZL2yd9gzLbvyNv2CaerbuLwBLn hiov2DGi1BTfMBaeXatLxBI9gBaeXafv3ySLgzGmvETj2BSbqefm0B 1jxALjhiov2Daebbfv3ySLgzGueE0jxyaibaieYdh9vrFfeu0dXdh9 vqqj=hEeeu0xXdbba9frFj0=OqFfea0dXdd9vspGe9FjuP0=fs0xXd bba9pGe9xq=Jbba9suk9fr=xfr=xfrpeWZqaaeaabiGaaiaadaqabe aaeaqaauaaaOqaaiaadkhadaahaaWcbeqaaiaacQcaaaaaaa@40E3@ , r MathType@MTEF@5@5@+= feaahGart1ev3aqatCvAUfeBSjuyZL2yd9gzLbvyNv2CaerbuLwBLn hiov2DGi1BTfMBaeXatLxBI9gBaeXafv3ySLgzGmvETj2BSbqefm0B 1jxALjhiov2Daebbfv3ySLgzGueE0jxyaibaieYdh9vrFfeu0dXdh9 vqqj=hEeeu0xXdbba9frFj0=OqFfea0dXdd9vspGe9FjuP0=fs0xXd bba9pGe9xq=Jbba9suk9fr=xfr=xfrpeWZqaaeaabiGaaiaadaqabe aaeaqaauaaaOqaaiaadkhaaaa@4008@  в температурном диапазоне от T tr MathType@MTEF@5@5@+= feaahGart1ev3aqatCvAUfeBSjuyZL2yd9gzLbvyNv2CaerbuLwBLn hiov2DGi1BTfMBaeXatLxBI9gBaeXafv3ySLgzGmvETj2BSbqefm0B 1jxALjhiov2Daebbfv3ySLgzGueE0jxyaibaieYdh9vrFfeu0dXdh9 vqqj=hEeeu0xXdbba9frFj0=OqFfea0dXdd9vspGe9FjuP0=fs0xXd bba9pGe9xq=Jbba9suk9fr=xfr=xfrpeWZqaaeaabiGaaiaadaqabe aaeaqaauaaaOqaaiaadsfadaWgaaWcbaGaamiDaiaadkhaaeqaaaaa @4206@  до T c MathType@MTEF@5@5@+= feaahGart1ev3aqatCvAUfeBSjuyZL2yd9gzLbvyNv2CaerbuLwBLn hiov2DGi1BTfMBaeXatLxBI9gBaeXafv3ySLgzGmvETj2BSbqefm0B 1jxALjhiov2Daebbfv3ySLgzGueE0jxyaibaieYdh9vrFfeu0dXdh9 vqqj=hEeeu0xXdbba9frFj0=OqFfea0dXdd9vspGe9FjuP0=fs0xXd bba9pGe9xq=Jbba9suk9fr=xfr=xfrpeWZqaaeaabiGaaiaadaqabe aaeaqaauaaaOqaaiaadsfadaWgaaWcbaGaam4yaaqabaaaaa@40FE@ . Предложенный метод может быть использован при разработке линии фазового равновесия веществ, недостаточно исследованных в термодинамическом отношении и для которых имеются противоречивые данные о критических параметрах, p s MathType@MTEF@5@5@+= feaahGart1ev3aqatCvAUfeBSjuyZL2yd9gzLbvyNv2CaerbuLwBLn hiov2DGi1BTfMBaeXatLxBI9gBaeXafv3ySLgzGmvETj2BSbqefm0B 1jxALjhiov2Daebbfv3ySLgzGueE0jxyaibaieYdh9vrFfeu0dXdh9 vqqj=hEeeu0xXdbba9frFj0=OqFfea0dXdd9vspGe9FjuP0=fs0xXd bba9pGe9xq=Jbba9suk9fr=xfr=xfrpeWZqaaeaabiGaaiaadaqabe aaeaqaauaaaOqaaiaadchadaWgaaWcbaGaam4Caaqabaaaaa@412A@ , ρ MathType@MTEF@5@5@+= feaahGart1ev3aqatCvAUfeBSjuyZL2yd9gzLbvyNv2CaerbuLwBLn hiov2DGi1BTfMBaeXatLxBI9gBaeXafv3ySLgzGmvETj2BSbqefm0B 1jxALjhiov2Daebbfv3ySLgzGueE0jxyaibaieYdh9vrFfeu0dXdh9 vqqj=hEeeu0xXdbba9frFj0=OqFfea0dXdd9vspGe9FjuP0=fs0xXd bba9pGe9xq=Jbba9suk9fr=xfr=xfrpeWZqaaeaabiGaaiaadaqabe aaeaqaauaaaOqaaiabeg8aYnaaCaaaleqabaGaeyOeI0caaaaa@41EB@ , ρ + MathType@MTEF@5@5@+= feaahGart1ev3aqatCvAUfeBSjuyZL2yd9gzLbvyNv2CaerbuLwBLn hiov2DGi1BTfMBaeXatLxBI9gBaeXafv3ySLgzGmvETj2BSbqefm0B 1jxALjhiov2Daebbfv3ySLgzGueE0jxyaibaieYdh9vrFfeu0dXdh9 vqqj=hEeeu0xXdbba9frFj0=OqFfea0dXdd9vspGe9FjuP0=fs0xXd bba9pGe9xq=Jbba9suk9fr=xfr=xfrpeWZqaaeaabiGaaiaadaqabe aaeaqaauaaaOqaaiabeg8aYnaaCaaaleqabaGaey4kaScaaaaa@41E0@ , r * MathType@MTEF@5@5@+= feaahGart1ev3aqatCvAUfeBSjuyZL2yd9gzLbvyNv2CaerbuLwBLn hiov2DGi1BTfMBaeXatLxBI9gBaeXafv3ySLgzGmvETj2BSbqefm0B 1jxALjhiov2Daebbfv3ySLgzGueE0jxyaibaieYdh9vrFfeu0dXdh9 vqqj=hEeeu0xXdbba9frFj0=OqFfea0dXdd9vspGe9FjuP0=fs0xXd bba9pGe9xq=Jbba9suk9fr=xfr=xfrpeWZqaaeaabiGaaiaadaqabe aaeaqaauaaaOqaaiaadkhadaahaaWcbeqaaiaacQcaaaaaaa@40E3@  и r MathType@MTEF@5@5@+= feaahGart1ev3aqatCvAUfeBSjuyZL2yd9gzLbvyNv2CaerbuLwBLn hiov2DGi1BTfMBaeXatLxBI9gBaeXafv3ySLgzGmvETj2BSbqefm0B 1jxALjhiov2Daebbfv3ySLgzGueE0jxyaibaieYdh9vrFfeu0dXdh9 vqqj=hEeeu0xXdbba9frFj0=OqFfea0dXdd9vspGe9FjuP0=fs0xXd bba9pGe9xq=Jbba9suk9fr=xfr=xfrpeWZqaaeaabiGaaiaadaqabe aaeaqaauaaaOqaaiaadkhaaaa@4008@ .

×

About the authors

С. В. Рыков

Национальный исследовательский университет ИТМО

Author for correspondence.
Email: togg1@yandex.ru
Russian Federation, 197101, Санкт-Петербург

И. B. Кудрявцева

Национальный исследовательский университет ИТМО

Email: togg1@yandex.ru
Russian Federation, 197101, Санкт-Петербург

References

  1. Wu A.-L., Chuang L.-H., Chen K.-J. et al. // Int. Ophthalmol. 2019. V. 39. P. 2767.
  2. Dias A.M.A., Caco A.I., Coutinho J.A.P. et al. // Fluid Phase Equilib. 2004. V. 225. P. 39–47.
  3. Kreglewski A. Bulletin de L’academie Polonaise des Sciences X. 1962. P. 629–631.
  4. Nelson W.M., Tebbal Z., Naidoo P. et al. // Fluid Phase Equilib. 2016. V. 408. P. 33–37.
  5. Промышленные фторорганические продукты: Справ. изд. / Б.Н. Максимов, В.Г. Барабанов, И.Л. Серушкин и др. Л.: Химия, 1990. 445 с.
  6. Хайрулин Р.А., Станкус С.В. // Журн. физ. химии. 2021. Т. 95. C. 529.
  7. Мустафаев М.Р., Назиев Я.М., Каграманов М.К. // Теплофизика высоких температур. 1995. Т. 33. С. 359.
  8. Синицын Е.Н., Михалевич Л.А., Янковская О.П. и др. Теплофизические свойства фторорганических соединений. Экспериментальные данные и методы расчета: Справочник. Екатеринбург: Наука, 1995. 178 с.
  9. Dias A.M.A., Pàmies J.C., Coutinho J.A.P. et al. // J. Phys. Chem. B. 2004. V. 108. P. 1450–1457.
  10. Kroenlein K. NIST ThermoData Engine, Thermodynamics Research Center (TRC), National Institute of Standards and Technology, USA, 2015.
  11. Vandana V., Rosenthal D., Teja A. // Fluid Phase Equilibr. 99 (1994) 209–218.
  12. AspenTech, Aspen Technology, Massachusetts, USA, 2010.
  13. Bengesai P.N., Nelson W.M., Naidoo P., Ramjugernath D. // J. Chem. Eng. Data. 2016. V. 61. P. 3363.
  14. Bengesai P. // A thesis for the degree Master of Science in Engineering (Chemical Engineering) in the College of Agriculture, Engineering and Science. University of KwaZulu-Natal, Durban. 2016. 134 p.
  15. Hassanalizadeh R., Nelson W.M., Naidoo P. et al. // Fluid Phase Equilib. 2019. V. 485. P. 146.
  16. Morgado P., Colaço B., Santos V. et al. // Molecular Physics. 2020. P. 118. P. e1722270.
  17. Рыков С.В., Кудрявцева И.В., Рыков В.А. и др. // Вестн. Международной академии холода. 2021. № 2. С. 98.
  18. Рыков С.В., Кудрявцева И.В., Рыков В.А. // Холодильная техника. 2017. № 3. С. 26.
  19. Рыков С.В., Кудрявцева И.В., Рыков В.А. и др. // Вестн. Международной академии холода. 2019. № 3. С. 87.
  20. Rykov S.V., Kudriavtseva I.V., Sverdlov A.V., Rykov V.A. // AIP Conf. Proc. 2020. V. 2285. P. 030070.
  21. Рыков С.В., Кудрявцева И.В., Попов П.В., Нурышева М. // Вестн. Международной академии холода. 2021. № 3. С. 65.
  22. Kudryavtseva I.V., Rykov V.A., Rykov S.V., Ustyuzhanin E.E. // J. Phys.: Conf. Ser. 2019. V. 1385. P. 012010.
  23. Wang L., Zhao W., Wu L. et al. // J. Chem. Phys. 2013. V. 139. P. 124103.
  24. Zhou Z., Cai J., Hu Y. // Molecular Physics. 2022. V. 120. P. e1987541.
  25. Анисимов М.А. Критические явления в жидкостях и жидких кристаллах. М.: Наука, 1987. 272 с.
  26. Rykov S.V., Kudryavtseva I.V., Rykov V.A. et al. // J. Phys.: Conf. Ser. 2019. V. 1147. P. 012017.
  27. Рыков С.В., Кудрявцева И.В., Рыков В.А. и др.// Вестн. Международной академии холода. 2022. № 4. С. 76.
  28. Stankus S.V., Khairulin R.A. // Int. J. Thermophys. 2006. V. 27. P. 1110–1122.
  29. Хайрулин Р.А., Абдуллаев Р.Н., Станкус С.В. // Журн. физ. химии. 2017. Т. 91. № 10. С. 1719.
  30. Frenkel M., Chirico R.D., Diky V. et al. NIST ThermoData Engine 6.0, National Institute of Standards and Technology; NIST Applied Chemicals and Materials Division: Thermodynamics Research Center (TRC), 2005.
  31. Ermakov G.V., Skripov V.P. // Russ. J. Phys. Chem. 1967. V. 41. P. 39.
  32. Ермаков Г.В., Скрипов В.П. Теплофизика. Вып. 1. Тр. отд. физ.-техн. проблем Уральского научного центра АН СССР. Свердловск, 1971.
  33. Хайрулин Р.А., Станкус С.В. // Вестн. СибГУТИ. 2009. № 3. С. 117.
  34. Форсайт Дж., Малькольм Н., Моулер К. Машинные методы математических вычислений. М.: Мир, 1980. 280 с.
  35. Vorob’ev V.S., Ochkov V.F., Rykov V.A. et al. // J. Phys.: Conf. Ser. 2019. V. 1147. P. 012016.
  36. Garrabos Y., Lecoutre C., Marre S. et al. // Phys. Rev. E. 2018. V. 97. P. 020101(R).
  37. Dykyj J., Svoboda J., Wilhoit R.C. et al. Vapor Pressure of Chemicals: Part A. Vapor Pressure and Antoine Constants for Hydrocarbons and Sulfur, Selenium, Tellurium and Hydrogen Containing Organic Compounds. Springer, Berlin, 1999. 373 p.
  38. Majer V., Svoboda V. Enthalpies of Vaporization of Organic Compounds: A Critical Review and Data Compilation, Blackwell Scientific Publications. Oxford, 1985. 300 p.
  39. Stephenson R.M., Malanowski S. Handbook of the Thermodynamics of Organic Compounds. 1987. https://doi.org/10.1007/978-94-009-3173-2
  40. Varushchenko R.M., Bulgakova L.L., Minzabekyants P.S., Makarov K.N. // Russ. J. Phys. Chem. 1981. V. 55. P. 1480.
  41. Vorob’ev V.S., Ustyuzhanin Е.Е., Ochkov V.F. et al. // High Temp. 2020. V. 58. P. 333–341.
  42. Шпильрайн Э.Э. // Теплофизика высоких температур. 1966. Т. 4. С. 450–451.
  43. Клецкий А.В. Исследование и описание взаимосогласованными уравнениями состояния термодинамических свойств и вязкости холодильных агентов // Автореф. дис. ... уч. ст. доктора техн. наук. Л.: ЛТИХП, 1978. 48 с.
  44. Рыков С.В., Кудрявцева И.В. // Журн. физ. химии. 2022. Т. 96. С. 1421–1427.
  45. https://f2chemicals.com/pdf/sds/Perfluoro-n-octane(307-34-6).pdf
  46. https://webbook.nist.gov/cgi/inchi?ID=C307346 &Mask=4#Thermo-Phase
  47. Beilsteins Handbuch der Оrganischen Chemie. 4 Aufl. Br. 1. Berlin: Springer-Verlag, 1918. 984 s.

Supplementary files

Supplementary Files
Action
1. JATS XML
2. Fig. 1. Temperature dependences of saturated steam pressure: 1 – [3]; 2 – [2]; 3 – (2016) [4]; 4 –[5]; 5 – the line of elasticity (1), [2]; 6 – (5), Table 4; 7 – [13, 14]; 8 – triple point (ptr=0.0013 MPa, Ttr=246.15 K); 9 – critical point (pc=1.478 MPa, Tc=497.01 K).

Download (99KB)
3. Fig. 2. Dependences of the average diameter on the temperature in the vicinity of the critical point: 1 – option III, calculation of df according to (8), (9), Tc=497.01 K and pc=595.66 kg/m3 [6]; 2 – df, data [6], pc=595.6 kg/m3; 3 – option II, calculation of df according to (8), (9), Tc=497.01 K and pc=596.6 kg/m3; 4 – df, data [6], pc=595.66 kg/m3; 5 – option I, calculation of df according to (8), (9), Tc=496.97 K and pc=596.6 kg/m3; 6 and 7 are the uncertainty limits of the experimental values of df [6].

Download (111KB)
4. Fig. 3. Heat of vaporization and r* as a function of temperature: 1 – r*, option II; 2 – r*, option III; 3 – r*, option I; 4 – r, calculation according to (18); 5 –r, option III; 6 – [2]; 7 – Dykyj J. et al. [37]; 8 – Majer V. et al. [38]; 9 – Stephenson et al. (1987) [39]; 10 – Varushchenko et al. [40].

Download (63KB)
5. Fig. 4. Graphical representation of the derivative f(T)=-dr/dT calculated within the parameters I–III of the LFR models: 1 – option II; 2 – option III; 3 – option I.

Download (48KB)
6. Fig. 5. Relative deviations of the values calculated on the basis of IEDs from the data [2-10]: 1 – experimental data of Kreglewski A. [3]; 2 – experimental data of Dias A.m.A. [2]; 3 – experimental data of Nelson W.M. [4]; 4 – [5]; 5 – calculated using the Antoine equation (1) [2]; 6 –calculation using Soft-SAFT EoS [2, 9]; 7 – tabular data by Kroenlein K. [2, 10]; 8 – experimental data, Bengesai P.N. (2016) [13, 14]; 9 – PR-MC EOS, Bengesai P.N. (2016) [14]; 10 – NIST TDE [30]; 11 – experimental data, Hassanalizadeh R. et al. (2019) [15].

Download (57KB)
7. Fig. 6. Relative deviations of the values calculated on the basis of IEDs from the data [2, 4, 6, 8]: 1 – x = p–, experimental data [6]; 2 – x = p+, experimental data [6]; 3 – x = p+, experimental data [2]; 4 and 5 – the boundaries of uncertainty of data X = p– [6]; 6 and 7 – the boundaries of uncertainty of data p+ [6]; 8-the value of x = p– calculated by the Clapeyron– Mendeleev equation; 9 – x = p+, calculated by soft – SAFT EOS [2, 9]; 10-x = p+, calculation [2, 10]; 11 – x = p+, experimental data [8]; 12 – x = p+, experimental data [7]; 13 – x = p+, experimental data [16]; 14 – x = p+, experimental data [2].

Download (152KB)
8. Fig. 7. Relative deviations of the values calculated on the basis of IEDs from the data [2-10]: 1 – experimental data [3]; 2 – experimental data [2]; 3 – experimental data [4]; 4 – [5]; 5 – calculated using the Antoine equation (1) [2]; 6 – calculation using Soft-SAFT EoS [2, 9]; 7 – experimental data [13, 14]; 8 – PR-MC EOS [14]; 9 – NIST TDE [30]; 10 – experimental data [15].

Download (57KB)

Copyright (c) 2024 Russian Academy of Sciences

Согласие на обработку персональных данных с помощью сервиса «Яндекс.Метрика»

1. Я (далее – «Пользователь» или «Субъект персональных данных»), осуществляя использование сайта https://journals.rcsi.science/ (далее – «Сайт»), подтверждая свою полную дееспособность даю согласие на обработку персональных данных с использованием средств автоматизации Оператору - федеральному государственному бюджетному учреждению «Российский центр научной информации» (РЦНИ), далее – «Оператор», расположенному по адресу: 119991, г. Москва, Ленинский просп., д.32А, со следующими условиями.

2. Категории обрабатываемых данных: файлы «cookies» (куки-файлы). Файлы «cookie» – это небольшой текстовый файл, который веб-сервер может хранить в браузере Пользователя. Данные файлы веб-сервер загружает на устройство Пользователя при посещении им Сайта. При каждом следующем посещении Пользователем Сайта «cookie» файлы отправляются на Сайт Оператора. Данные файлы позволяют Сайту распознавать устройство Пользователя. Содержимое такого файла может как относиться, так и не относиться к персональным данным, в зависимости от того, содержит ли такой файл персональные данные или содержит обезличенные технические данные.

3. Цель обработки персональных данных: анализ пользовательской активности с помощью сервиса «Яндекс.Метрика».

4. Категории субъектов персональных данных: все Пользователи Сайта, которые дали согласие на обработку файлов «cookie».

5. Способы обработки: сбор, запись, систематизация, накопление, хранение, уточнение (обновление, изменение), извлечение, использование, передача (доступ, предоставление), блокирование, удаление, уничтожение персональных данных.

6. Срок обработки и хранения: до получения от Субъекта персональных данных требования о прекращении обработки/отзыва согласия.

7. Способ отзыва: заявление об отзыве в письменном виде путём его направления на адрес электронной почты Оператора: info@rcsi.science или путем письменного обращения по юридическому адресу: 119991, г. Москва, Ленинский просп., д.32А

8. Субъект персональных данных вправе запретить своему оборудованию прием этих данных или ограничить прием этих данных. При отказе от получения таких данных или при ограничении приема данных некоторые функции Сайта могут работать некорректно. Субъект персональных данных обязуется сам настроить свое оборудование таким способом, чтобы оно обеспечивало адекватный его желаниям режим работы и уровень защиты данных файлов «cookie», Оператор не предоставляет технологических и правовых консультаций на темы подобного характера.

9. Порядок уничтожения персональных данных при достижении цели их обработки или при наступлении иных законных оснований определяется Оператором в соответствии с законодательством Российской Федерации.

10. Я согласен/согласна квалифицировать в качестве своей простой электронной подписи под настоящим Согласием и под Политикой обработки персональных данных выполнение мною следующего действия на сайте: https://journals.rcsi.science/ нажатие мною на интерфейсе с текстом: «Сайт использует сервис «Яндекс.Метрика» (который использует файлы «cookie») на элемент с текстом «Принять и продолжить».