Массоперенос и среднеквадратичные флуктуации плотности молекул в окрестности критической точки
- Authors: Вотяков E.В.1, Товбин Ю.К.2
-
Affiliations:
- CYENS Centre of Excellence
- Институт общей и неорганической химии им. Н. С. Курнакова Российской академии наук
- Issue: Vol 98, No 12 (2024)
- Pages: 97-109
- Section: STRUCTURE OF MATTER AND QUANTUM CHEMISTRY
- Submitted: 30.03.2025
- Accepted: 30.03.2025
- Published: 15.12.2024
- URL: https://journal-vniispk.ru/0044-4537/article/view/285639
- DOI: https://doi.org/10.31857/S0044453724120153
- EDN: https://elibrary.ru/ENNKZL
- ID: 285639
Cite item
Full Text
Abstract
Проведен расчет концентрационной зависимости коэффициента переноса массы и среднеквадратичных флуктуаций притягивающихся молекул при суб- и сверхкритических условиях для разных приближений кластерного вариационного метода (КВМ), учитывающих непрямые корреляции. Рассмотрена простейшая решеточная структура (однородная плоская грань (100)), которая для модели решеточного газа имеет точное решение задачи многих тел. Проведено сравнение обсуждаемых характеристик, рассчитанных для ряда простейших базисных кластеров КВМ (2хn, n = 2–5, 3×3, 3×4) и в квазимическом приближении (кластер 2×1), отражающего эффекты только прямых корреляций. Коэффициент массопереноса рассчитывается в рамках теории абсолютных скоростей реакций неидеальных реакционных систем. Обсуждаются эффекты влияния притяжения соседних молекул и блокировки ими доступного объема для движения молекул на среднеквадратичные флуктуации. Получено, что в окрестности (ниже и выше) критической точки можно выделить область, внутри которой происходит резкое уменьшение коэффициента диффузии из-за существования больших флуктуаций плотности вещества. Увеличение точности учета непрямых корреляций увеличивает область термодинамических параметров, отвечающих торможению процесса массопереноса. Обсуждена концепция закритических фазовых переходов первого рода, и ее соотношение с эффектами кинетического торможения массопереноса.
Full Text
ВВЕДЕНИЕ
Межмолекулярные взаимодействия влияют на взаимное распределение молекул в физико-химических системах. Притяжение молекул формирует конденсированные фазы, в которых молекулы реагентов постоянно находятся в поле действия соседних молекул. Это усложняет описание физико-химических процессов по сравнению с разреженными газами [1–4]. Скорости любых элементарных стадий в неидеальных реакционных системах зависят от способа пространственной организации реагентов и их соседей (образующих реакционный кластер), влияющих на величины локальных энергий активаций и напрямую зависящих от локального распределения частиц в рассматриваемой стадии [5, 6]. В идеальных системах скорость элементарных стадий на микроскопическом уровне описывается в рамках теории абсолютных скоростей реакций (ТАСР) [7–12]. Скорость реакции в ТАСР подсчитывается как переход частицы через активационный барьер между исходным и конечным состояниями, и вероятность достижения барьера определяется из условия равновесия активированного комплекса (АК) с исходными реагентами. Этот же подход был перенесен на неидеальные системы [5, 6]. Частным случаем кинетических процессов в неидеальных системах являются процессы переноса молекул системы, которые переносят импульс, энергию и массу молекул [13–21]. В основе теории процессов переноса всех свойств находится элементарный процесс (стадия) перемещения молекул в соседнее свободное пространство, что в рамках модели решеточного газа (МРГ) [5, 6, 22, 23] отражается как перескок молекулы из одного узла в соседний свободный узел. Этот подход работает в диапазоне безразмерных плотностей системы от нуля до единицы.
Применение ТАСР в неидеальных системах показало важность учета корреляции взаимодействующих молекул. В частности, при неучете эффектов корреляции ближнего порядка отсутствует самосогласованность описания кинетики и равновесного состояния системы. Суть самосогласования заключается в том, что уравнения для равновесия распределения молекул должны быть получены в том числе из динамического характера равновесия путем приравнивания скоростей стадий в прямом и обратном направлениях. Условия самосогласования ограничивает допустимые способы учета неидеальности реакционной системы и исключает все одночастичные приближения описания межчастичных взаимодействий, в которых отсутствуют эффекты корреляции.
Сегодня основным корректным приближением теории неидальных систем является так называемое квазихимическое приближение (КХП), отражающее эффекты прямых парных корреляций между взаимодействующими частицами. КХП нашло широкое применение для разных интерпретаций экспериментальных данных [24–27]. Уже первые работы с использованием более точного учета эффектов корреляций: учета непрямых корреляций с парной аппроксимацией вероятностей тройных конфигураций (корреляторов) и использование тройных корреляций показали [5, 6], что они могут изменить ход кривых изотерм и скоростей элементарных стадий.
Более детальное изучение влияния роли непрямых корреляций на равновесные и кинетические характеристики началось с работ [28, 29], в которых ТАСР была адаптирована с кластерным вариационным методом (КВМ) [30–32]. Увеличивая размер базисного кластера в КВМ, на котором рассматриваются все возможные конфигурации взаимодействующих частиц, можно получить последовательные приближения, стремящиеся к точному решению “задачи многих тел” для квадратной решетки z = 4 (КХП представляет собой кластер из КВМ размера 2 × 1). Эта тенденция показана на кривых бинодалей в модели Изинга [28], которая имеет точное решение [22, 23, 33, 34]. Подход [29] был использован для исследования влияния непрямых корреляций для процессов адсорбции [35, 36] и переноса импульса, энергии и массы молекул [37].
Непрямые корреляции оказывают одинаково значимое влияние на равновесные и кинетические характеристики, причем при любых плотностях должно сохраняться требование самосогласованности их описания. Роль непрямых корреляций наиболее четко проявляется в области средних степеней заполнений (около θ ~ 0.5 в безразмерных величинах θ = N / M плотности, где N – число частиц, M – число узлов в системе). При θ → 0 и θ → 1 непрямые корреляции не играют роли. Они начинают заметно появляться с ростом θ при плотностях θ3 выше, чем 0.1 и исчезают при (1–θ)3 больше, чем 0.9. Наибольший интерес представляет область термодинамических параметров со средними плотностями около критической точки. В данной работе КВМ используется для анализа роли вкладов непрямых корреляций при расчете коэффициента переноса массы в окрестности критической точки для ряда простейших базисных кластеров КВМ (2 × n, n = 2–5, 3 × 3, 3 × 4).
ТЕОРИЯ МЕТОДА
Коэффициент переноса массы
Коэффициент диффузии Dm описывает перенос массы в слабо неравновесных условиях. В его основе находится расчет скорости перескоков UAV взаимодействующих частиц А (А – символ занятого узла решеточной структуры, и V – символ свободного узла или вакансии) в МРГ. В МРГ объем системы разбивается на ячейки, размером порядка среднего размера молекулы. В нашей задаче любая ячейка может быть занята частицей сорта А, или быть свободной V (вакантной), θA = θ – степень заполнения решеточной системы частицами сорта A (или ее числовая плотность), доля свободных узлов равна θV = 1 – θ.
Каждая ячейка имеет z ближайших соседей, между которыми реализуется латеральное взаимодействие. Параметр этого взаимодействия между парами соседних частиц АА обозначим через εАА. Параметр взаимодействия любой частицы с вакансией равен нулю. Будем рассматривать грань кристалла (100).
Стадия перескока (Af + Vg → Vf + Ag) реализуется на двух соседних f- и g-узлах, реакционный кластер состоит из К2 = 8 узлов (две центральные частицы A и V, и все их ближайшие соседи). При рассмотрении бимолекулярных стадий на решетке z = 4 число ближайших соседей будет равно 2(z-1), которое для краткости условно обозначим как z2.
Теория неидеальных реакционных систем [5] приводит к следующему выражению для скорости элементарной двухузельной стадии и перескока частицы А
, (1)
где знак угловых скобок означает проведение суммирования по всем конфигурациям соседних частиц l по узлам h вокруг центральной пары частиц сорта AV на узлах с номерами fg; z2 – число ближайших соседей центральной пары fg, – константа скорости двухузельной стадии на узлах f и g, – предэкспонента константы скорости, – энергия активации стадии перескока, β = (kBT)−1, kB – константа Больцмана; – концентрационная составляющая скорости двухузельной стадии (в отсутствие взаимодействия молекул ).
Вокруг центральных реагентов на узлах f и g находятся соседние узлы h1…hz2, содержащие ансамбль частиц n1…nz2. В выражении (1) по всем их конфигурациям соседних частиц n1…nz2 проводится суммирование. Каждое слагаемое в (1) есть функция , представляющая собой вероятность образования в реакционном кластере, состоящем из центральных узлов f и g всех их соседей h1…hz2, ансамбля частиц сорта ijn1…nz2. Все соседние частицы n1…nz2, входящие в реакционный кластер, влияют на энергию активации стадии через соответствующие вклады , где и ; – параметр взаимодействия активированного комплекса (АК), образованного из реагента i с соседней частицей j в узле g (εAA* = αεAA); т. е. , но . Здесь нижние индексы введены для нумерации соседних узлов, чтобы различать их заполнение ближайшими частицами.
Концентрационные составляющие скоростей перескоков (1), включают в себя все узлы реакционного кластера (fg, h1…hz2) с двумя центральными узлами f, g, и их расчет проводится в конкретном приближении, зависящем от размера базисного кластера КВМ [28, 29]. В отсутствие взаимодействия молекул уравнение (1) переходит в хорошо известные уравнения идеальных реакционных систем, для которых θij = θiθj.
Чем лучше учет эффектов корреляции, тем точнее расчет пространственных молекулярных распределений, и, соответственно, тем точнее расчёт термодинамических и кинетических характеристик. Это достигается использованием разных по размеру базисных кластеров КВМ (см. подробнее [28, 29]).
При наличии градиента концентрации веществ каждая плоскость или линия для поверхностной диффузии характеризуется своими значениями концентраций θf = θg + ρdθ / dx, где θf – концентрация частиц в слое f (и θg в слое g). Качественную оценку концентрационной зависимости коэффициента диффузии легко получить, рассматривая потоки частиц между двумя плоскостями, если пренебречь изменением функциональной зависимости между θ и θAA за счет градиента концентрации [5]. В работе [37] приведено уточненное выражение для коэффициента переноса массы по сравнению с выражением в [5], используемое ниже
, (2)
где µ – химический потенциал молекул в рассматриваемом приближении. Это выражение было использовано во всех приближениях КВМ [37, 38] с соответствующими химическим потенциалом и скоростями перескоков, учитывающими непрямые корреляции.
Коэффициент переноса массы характеризует поток частиц в неравновесных условиях при малом градиенте их плотности. Процесс переноса массы частиц одновременно вызывает поток вакансий в обратную сторону, так как частица переходит в свободный узел. Это отличает процесс переноса массы от переноса метки, когда в системе сохраняется полное равновесие. Можно показать, что в идеальной системе поток массы не зависит от плотности системы (см. например [5]): Dm = Dm0= ρ2z*KAV, где ρ – расстояние между соседними слоями, z* – число каналов перескоков между соседними слоями, KAV – константа скорости перескока в идеальной системе.
Условия численного анализа
Модуль параметра межчастичного взаимодействия εAA считается фиксированным. Рассматриваемая температура измеряется в единицах критической температуры (Тс) для данного обсуждаемого приближения: τ = Т / Тс.
Величина Тс зависит от используемого приближения КВМ. При температурах ниже Тс реализуются двухфазные состояния паро – жидкостных систем, которым отвечает кривая бинодали. Аналогично величины давления и плотности измеряются в единицах значений критической точки.
Напомним ход кривых изотерм, связывающих давление в системе и ее плотность в МРГ для разных кластеров. На рис. 1 показаны типовые кривые изотерм неидеального газа для КХП, z = 4 вблизи критической точки, и в КВМ приближении для кластера 3 × 4. В рамках МРГ удельный объем задается как v = 1 / θ, давление выражается в безразмерных “энергетических” единицах βРv0, где v0 объем ячейки решеточной структуры [5, 22, 23].
Рис. 1. Расчет изотерм для КХП (а) (2 × 1) = КХП и (б) кластер 3 × 4 для τ = 1.04 (1), 1.02 (2), 1.00 (3), 0.98 (4), 0.96 (5).
На рис. 1 для двух субкритических изотерм 4 и 5 пунктиром указаны положения секущих, проведенных по правилу Максвелла [5, 22, 23]. Пересечения секущих с кривыми изотермами определяют положения точек бинодали при данной температуре. Эти точки бинодали сходятся в точке перегиба для кривой 3, определяющей положение критической точки. Такого рода кривые хорошо известны в литературе [2, 5, 20, 22, 23]. Вид изотерм сильно зависит от приближения КВМ расчета, связанного с размером базисного кластера. Чем больше размер базисного кластера, тем точнее выполняется расчет и это приводит к смещению кривых изотерм к меньшим значениям безразмерных давлений βРv0.
Константа скорости перескока для простоты принимается равной как в идеальной модели, поэтому в этих условиях проведения численного анализа основным молекулярным параметром остается величина α = εAA* / εAA, отражающая отличие взаимодействия АК с соседней частицей А εAA* от взаимодействия εAA. Ниже все расчеты скоростей перескоков проведены при величине α = 0.5. (Анализ скоростей перескоков (1) от молекулярных параметров дан в работе [37]) Величины коэффициентов переноса массы Dm представлены ниже в безразмерном виде как D = Dm / Dm0.
Коэффициент переноса массы
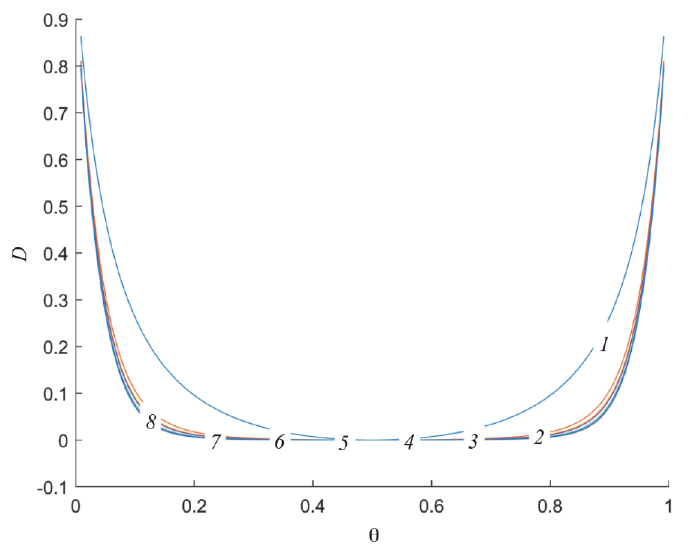
Концентрационные зависимости коэффициента переноса массы D для разного размера базисного кластера КВМ представлены на рис. 2 при соответствующих значениях критической температуры τ = 1. Эти кривые наглядно иллюстрируют, что для всех приближений коэффициент переноса массы обращается в ноль при достижении критической плотности (одинаковой для всех кривых и равной в МРГ θc = 0.5). Рисунок показывает, что притяжение молекул уменьшает коэффициент диффузии D по мере увеличения роли латеральных взаимодействий с увеличением плотности вещества: при малых (θ ~ 0) и больших (θ ~ 1) плотностях, когда в системе имеются практически изолированные частицы или вакансии (D ≤ 1), они свободно перемещаются, как в идеальной системе с D = 1.
Рис. 2. Концентрационные зависимости коэффициента диффузии D притягивающихся молекулу для кластеров 2 × 1 (1), 2 × 2 (2), ks1 (3), 2 × 3 (4), 2 × 4 (5), 3 × 3 (6), 2 × 5 (7), 3 × 4 (8) при τ = 1.
Кластер 2 × 1 отвечает изолированной паре, т. е. он соответствует КХП. Нумерация кривых на рис. 2 отвечает последовательному росту размера базисного кластера. (Кластер ks1 отвечает двум типам базисных кластеров – подробнее см. работу [39] – его значения достаточно близки к результатам кластера 2 × 3.) Кривая 1 для КХП заметно отличается от хода группы кривых для остальных кластеров, с ростом размера кластера кривые огибают предшествующие кривые, и для них последовательно увеличивается сближение с осью абсцисс. Все числовые значения коэффициента диффузии D в состоянии строго равновесия положительны.
Традиционно околокритическую область ∆τ оценивают как примерно 10-процентное отклонение от Тс [39–42]. Уровни замедления диффузии D можно оценивать, например, в один и два порядка от диффузии в идеальной системе, которые будут использованы ниже, и им будут соответствовать разные значения температур τ и среднеквадратичных флуктуаций χ.
Концентрационные зависимости коэффициента массопереноса для суб – и сверхкритических (0.9 ≤ τ ≤ 1.1) температур с крупным шагом ∆τ = 0.05 представлены на рис. 3а (кластер 3 × 4) и 3б (КХП). Здесь показаны кривые для малых (или для метастабильных) и больших (строго равновесных) времен состояний системы.
Рис. 3. Концентрационные зависимости коэффициента переноса массы при разных температурах. Малые и большие времена состояний системы на полях а и б. Кластер 3 × 4 (а), τ = 0.90 (1), 0.95 (2), 1.0 (3), 1.05 (4), 1.10 (5); (б) КХП, параметры поля а. Кластер 3 × 4 (в), τ = 0.96 (1), 0.97 (2), 0.98 (3), 0.99 (4), 1.00 (5), 1.01 (6), 1.02 (7), 1.03 (8), 1.04 (9); г) КХП, параметры поля д. Варьирование размера базисного кластера – поля д и е: д) τ = 0.90, кластер 2 × 1 (1), 2 × 2 (2), 2 × 3 (3), 2 × 4 (4), 2 × 5 (5), 3 × 4 (6); е) τ = 1.10, параметры поля д.
На полях рис. 3в (кластер 3 × 4) и г (КХП) представлены подобные зависимости D (θ) для мелкого шага по температуре ∆τ = 0.01 в диапазоне от (0.96 ≤ τ ≤ 1.04) в строго равновесном состоянии системы. На полях рис. 3д (τ= 0.9) и е (τ = 1.1) показаны концентрационные зависимости коэффициента массопереноса для разных базисных кластеров в строго равновесном состоянии при разных температурах.
На поле рис. 3а (кластер 3 × 4) и б (КХП) приведены кривые коэффициента диффузии в крупном масштабе изменения приведенной температуры. Видно, что 10% изменения диапазона температур (вверх и вниз) приводят к соответствующим уменьшениям коэффициента диффузии примерно в 12 раз по сравнению с величиной D идеальной системы. Для субкритических температур приведены два варианта расчета: при полном равновесии системы (сплошные линии) и для метастабильных состояний системы (пунктирные линии), согласно временному интервалу описания состояния системы. Семейства сплошных линий отражают ход кривых для изотерм с учетом правила Максвелла. При температуре ниже критической на больших временах реализуется равновесное двухфазное состояние вещества и в широкой области плотностей величина коэффициента диффузии остается фиксированной согласно правилу рычага [5, 22, 23].
На малых временах в промежуточной области между сосуществующими плотностями для плотной и разреженной фаз величина D может быть отрицательной, что соответствует тенденции притягивающихся частиц к конденсации (или сгущению) для термодинамических параметров внутри бинодали, в отличие от традиционной трактовки диффузии как расплывания исходного ансамбля (невзаимодействующих) частиц. Ранее этот факт отмечался в работах [5, 6]. Здесь следует обратить внимание на то различие, которое появляется в КХП и при использовании более точных методов расчета равновесных распределений в КВМ. Более подробно этот вопрос обсуждается в работе по анализу метастабильных состояний флюида внутри кривой бинодали [38]. Грубый учет корреляций в КХП допускает существование приближенных решений внутри бинодали – для них строится секущая Максвелла для определения сосуществующих плотностей пара и жидкости, как макроскопическая процедура. Тогда как при более точном молекулярном расчете положение секущей находится по условию отсутствия отрицательных вероятностей многочастичных корреляторов на микроуровне.
На поле рис. 3в (кластер 3 × 4) и г (КХП) даны кривые D для мелкого шага изменения приведенной температуры при условии полного фазового равновесия. Здесь шкала по оси ординат существенно меньше, чем на полях а и б, а также ось ординат для кластера 3 × 4 значительно меньше, чем для КХП. Соответственно, с ростом точности описания непрямых корреляций увеличивается и диапазон по плотности пара и жидкости, отвечающих положениям секущей Максвелла.
На поле рис. 3д (субкритическая область температур τ = 0.9) и е (сверхкритическая область температур τ = 1.1) даны концентрационные кривые D при условии полного фазового равновесия для всего набора кластеров, исследованных в работе. Кривые в КХП заметно отличаются от хода кривых при более точном учете эффектов непрямых корреляций.
Представленные кривые рис. 3 показывают, что в окрестности критической точки реализуется область термодинамических параметров (θ, τ), внутри которой коэффициент диффузии D резко отличается от значений, отвечающих идеальной системе частиц. Это замедление процесса переноса обусловлено взаимным притяжением молекул друг к другу, что удерживает их рядом и не позволяет распределяться по пространству независимым друг от друга способом. При субкритических температурах на малых временах процесса молекулы могут сближаться, формируя более плотную фазу. В пределе больших времен в системе реализуется ее двухфазное состояние – происходит расслоение молекул на фазы пара и жидкости, которые сосуществуют между собой и количества сосуществующих фаз подчиняется правилу рычага. Для сверхкритических температур реализуется однофазное состояние молекул, в котором взаимное притяжение молекул не обеспечивает формирование фазы, но также резко замедляет процессы переноса массы.
Формула (2) состоит из двух сомножителей: скорости теплового движения молекул и термодинамического фактора, представляющего собой производную от плотности по химпотенциалу, которая характеризует среднеквадратичные флуктуации числа частиц при заданных температуре и числе частиц. Как следует из кинетической теории тепловое движение частиц на микроуровне сохраняется практически таким же вблизи критической точки, как и вне этой окрестности [37]. Поэтому основной эффект в замедлении коэффициента диффузии связан с поведением термодинамического фактора ∂(βμ) / ∂θ [42].
Среднеквадратичные флуктуации
Основным термодинамическим фактором, влияющим на поведение системы вблизи критической точки, являются флуктуации среднего числа частиц [42]. Они резко возрастают по мере приближения к Т → Тс, и это влияет на все термодинамические функции. Среднеквадратичная флуктуация числа частиц N [43, 44] определяется в виде <(ΔN)2> = ∂N / ∂(βμ)|T,V. В МРГ удобней использовать безразмерную плотность θ = N/M, для числа частиц N, нормированных на число узлов системы М. В этом случае нормированная среднеквадратичная флуктуация записывается как
, (3)
т.е. она определяется через изотерму в координатах “химпотенциал – число частиц”, либо через изотерму “давление – объём на частицу”, и χ (θ) представляет собой обратный наклон изотермы в координатах βP – v (где v = θ–1). Для идеальной системы в ненормированном виде известен точный результат <(ΔN)2> = Mθ (1 – θ) [45–47], откуда следует, что χ0 (θ) = θ (1 – θ) (нижний символ 0 соответствует идеальной системе).
Анализ концентрационных зависимостей среднеквадратичных флуктуаций для разных кластерных приближений при разных температурах приведен на рис. 4.
Рис. 4. Концентрационные зависимости среднеквадратичных флуктуаций. а) Сравнение расчетов для кластера 3 × 4 (сплошные линии) и КХП (штриховые линии) для τ = 0.9 (1), 0.95 (2), 1.00 (3), 1.05 (4) и 1.10 (5). б) Сравнение расчетов для кластера 3 × 4 (сплошные линии) и КХП (штриховые линии) для τ = 1.1 (1), 1.05 (2), 1.04 (3), 1.03 (4), 1.02 (5), 1.01 (6). в) Расчеты для кластера 3 × 4 для τ = 0.90 (1), 0.95 (2), 1.0 (3), 1.05 (4), 1.10 (5); с шагом по ∆τ = 0.05 на малых временах в метастабильных состояниях. г) Расчеты для КХП для τ = 0.90 (1), 0.95 (2), 1.0 (3), 1.05 (4), 1.10 (5); номера кривых как для поля в. д) Расчеты для кластеров в КВМ при τ = 0.90. Номера кривых отвечают кластерам: 2 × 1 (1), 2 × 2 (2), 2 × 3 (3), 2 × 4 (4), 2 × 5 (5), 3 × 4 (6). е) Расчеты для кластеров в КВМ при τ = 1.1; номера кривых как для поля д.
На рис. 4а дано сравнение флуктуаций для кластера 3 × 4 (сплошные линии) и КХП (пунктирные линии) при варьировании температуры τ от 0.9 до 1.1 с шагом 0.05. По оси ординат для кластера 3 × 4 значения флуктуаций указаны на левой оси, а для КХП – на правой. Концентрационные зависимости флуктуаций χ (θ) в МРГ симметричны относительно критической плотности θс = 0.5. Все кривые флуктуаций на рис. 4а рассчитаны для полного фазового равновесия. Кривая 3 для критической температуры демонстрирует расходимость флуктуаций. Кривые для флуктуаций ведут себя по-разному для суб- (кривые 1 и 2) и сверх- (кривые 4 и 5) критических температур. Для субкритических температур расчет выполнен с учетом правила рычага для сосуществующих парожидкостных плотностей, которые связаны секущими прямыми. Для сверхкритических температур кривые флуктуации имеют куполообразных вид.
Сравнение тех же приближений при сверхкритических температурах на мелкой шкале по Dτ = 0.01 на больших временах в равновесных состояниях показано на рис. 4б. Как и выше, для кластера 3 × 4 значения флуктуаций указаны на левой оси ординат, а для КХП – на правой оси ординат. С ростом температуры от кривой 6 к кривой 1 максимум функции χ (θ) быстро убывает.
Для малых временах процесса переноса, когда в системе не устанавливается полностью равновесное состояние, кривые флуктуаций для те же двух кластеров 3 × 4 и КХП показаны на рис. 4г и д на той же шкале температур τ. Как и для кривых коэффициента переноса массы здесь наблюдаются отрицательные значения χ (θ), обусловленные направление потока частиц в сторону их конденсации (сами флуктуации остаются положительными). В случае субкритических температур кривые 1 и 2 для кластера 3 × 4 и КХП имеют разный ход, связанных с точностью расчета. Для КХП реализуется куполообразная форма, отвечающая одному минимуму коэффициента диффузии в метастабильной области, тогда как для более точного расчета с кластером 3 × 4 реализуются два купола (вид кривых противоположен на кривых для коэффициента диффузии на рис. 3а и б).
На рис. 4а – г в обоих температурных интервалах кривые флуктуаций для кластера 3 × 4 занимают более широкую область по плотности, чем в КХП. Также для кластера 3х4заметно увеличены значения самих флуктуаций по оси ординат для выбранных величин температур.
Указанные выше закономерности проявляются для всех размеров базисных кластеров, которые по мере увеличение точности учета эффектов непрямых корреляций формируют вложенные друг в друга семейства кривых на рис. 4д и е.
Высокие температуры
С ростом температуры средне-квадратичные флуктуации существенно уменьшаются, однако их величина продолжает оставаться больше, чем флуктуации для идеальной системы χ0 (θ) = θ (1 – θ). Кривая для χ0 (θ) не имеет точек перегиба, тогда как для систем с притягивающимися молекулами на рис. 4 наблюдаются резкие увеличения кривых χ (θ) при стремлении слева для пара и справа для жидкости к точкам бинодали при субкритических температурах и в области средних плотностей при сверхкритических температурах. Если за основу взять условие отсутствия точек перегиба для кривых χ (θ) при плотностях меньше критической плотности (и симметрично – больше критической плотности), можно ввести понятие высокой температуры Т*, выше которой кинетическая энергия молекул превосходит их потенциальную энергию. Такая величина Т* может случить критерием на отсутствие влияния критической точки на характеристики флюида. На рис. 5 показаны флуктуации для высоких температур, Т > Тс, рассчитанные для кластера 3 × 4 и в КХП. С ростом температуры положение максимума флуктуаций смещается к величине χ0 (θ). При температурах порядка τ ~ 4.1 и выше точка перегиба на кривой флуктуаций χ (θ), наблюдаемая на кривых 1–4, исчезает.
Рис. 5. Температурные зависимости флуктуаций при высоких температурах для кластера 3 × 4 (сплошные линии 1, 3, 5, 7) и КХП (пунктирные линии 2, 4, 6, 8): τ = 2 (1, 2), 4 (3, 4), 6 (5, 6), 8 (7, 8).
Смысл введенной температуры Т* заключается в том, чтобы определить тепловые энергии, при которых исчезает влияние кооперативных эффектов на величины флуктуаций, вызванные потенциалом притяжения между частицами. Заметим, флуктуации среднего числа частиц могут иметь место и при температурах выше Т*, постольку поскольку они вызываются блокировкой для движущейся частицы доступного объема из-за присутствия соседних частиц рядом с движущейся частицей. Другими словами, такие флуктуации присутствуют всегда, даже в идеальной системе при высоких плотностях, когда собственный объем частиц становится важным. В данном случае также можно говорить, что также имеются флуктуации обусловлены межчастичным взаимодействием, хотя сейчас речь идет о взаимодействиях между твердыми сферами частиц (но которые также отражаются потенциальной функцией). Обсуждаемая величина χ (θ) обращается в ноль при плотностях равных 0 и 1, что указывает на отсутствия в системе макроскопических флуктуаций (но для плотностей порядка 0 и 1 можно говорить о размерных флуктуациях [47]).
Закритические фазовые переходы
При рассмотрении параметров околокритической области представляет интерес обсудить концепцию закритических фазовых переходов, выдвинутую Семенченко [48, 49] из анализа изотерм парожидкостных и твердофазных переходов. Суть этой концепции связывается с имеющимися на изотермах точек перегиба, которые могут быть связаны с внутренними структурными переходами в однородном на макроуровне веществе (см. также [42, 50, 51]). Эксперимент показывает, что положение точки перегиба на изотермах смещается в область пара и данное поведение делает систему несимметричной по плотности в области больших ее флуктуаций около Тс по сравнению с традиционным рассмотрением флюида в рамках дискретной МРГ. В точках перегиба минимален, так называемый коэффициент устойчивости, который определяется как K = ∂P / ∂VT. Данный коэффициент обратно пропорционален флуктуации плотности, и он минимален в критической точке. Линия минимальной устойчивости, проходящая через точки перегибов изотерм, была названа В. К. Семенченко квазиспинодалью. Такая линия является продолжением обычной спинодали из метастабильной области в сверхкритическую область. Кривая квазиспинодали заканчивается в сверхкритической точке (SC), для которой выполняются условия ∂K/∂V|TSC = 0 и ∂2K / ∂V 2|TSC = 0. Эти условия определяют температуру TSC и плотность θSC (или удельный объем vSC) точки SC.
В дополнение к точке SC была введена точка MSC, отвечающая в сверхкритической области максимальным флуктуациям (∂dN / ∂V|TMSC = 0) при температуре точки SC (TMSC = TSC) [50, 51]. Совместно с критической точкой С (при критических значениях температуры и плотности) точки SC и MSC выделяют треугольную область термодинамических параметров (С–SC–MSC–C), которая является наименее удобной областью для проведения кинетических процессов в силу больших флуктуаций плотности и минимума устойчивости системы [42, 50–53].
Идея о квази-спинодали, как и рассмотренные выше среднеквадратичные флуктуации, являются чисто термодинамическими характеристиками. В то же время представление о замедлении процессов переноса в околокритической области отражает более общую тенденцию существования больших флуктуаций, так как одновременно относится как к субкритической, так и к сверхкритической области температур. Поэтому представляет интерес сопоставления области треугольника С–SC–MSC–C с областью термодинамических параметров, вытекающих из чисто кинетического рассмотрения процесса торможения переноса массы.
На рис. 6 представлены области термодинамических параметров (θ, τ) отражающие заданный уровень замедления процесса переноса с коэффициентом D = 0.1, 0.067, 0.01 для кластера 3 × 4 (рис. 6а) и КХП (рис. 6б). Эти контуры геометрических точек D = const представлены в безразмерном виде, выраженном в единицах значений критической плотности и температуры. Дополнительно на этих полях представлены критические точки С и точки SC и MSC, указанные выше, рассчитанные в соответствующих приближениях.
Рис. 6. Области термодинамических параметров (θ, τ) вблизи критической точки с торможением процесса массопереноса переноса. а) Области, отражающие замедление процесса переноса с коэффициентом D = 0.1, 0.067, 0.01 в приближении для кластеров 3 × 4; б) то же самое для КХП; в) сравнение областей термодинамических параметров для КХП (пунктир) и КВМ для кластера 3 × 4 (сплошные линии) при D = 0.01 (1), 0.067 (2), 0.1 (3); г) сравнение сверхкритических С–SC–MSC–С и субкритических (0.9 ≤ τ ≤ 1.0) областей в КХП (круглые символы) и КВМ для кластера 3 × 4 (символы – звездочки).
В сверхкритической области температур контуры геометрических точек D = const вложены друг в друга, тогда как в субкритической области температур контуры оканчиваются на кривых бинодалей в соответствующих приближениях – это точки А (для паровой ветви бинодали) и В (для жидкостной ветви бинодали). Сосуществующие плотности пара и жидкости соединены равновесными секущими.
Линии С–SC и С–MSC находятся в окрестности контура D = 0.01, т. е. они относятся к областям с сильным торможением процесса массопереноса (контуры D = 0.1 и 0.067 отражают 10 и 15 кратное торможение процесса по сравнению идеальной системой), которая сегодня традиционно предполагается при проведении всех практических процессов моделирования процессов при повышенных давлениях [54, 55].
Сравнительный анализ двух приближений дан на рис. 6в и г. На поле рис. 6в совмещены контуры линий D = 0.1, 0.067, 0.01, рассчитанные в двух приближениях без точек треугольника С–SC–MSC–C, чтобы не загромождать изображения. С ростом точности учета непрямых корреляций увеличивается область внутри контура (контуры КХП находятся внутри контуров 3 × 4). На поле 6г показаны внутренние области околокритических точек: кружки отражают расчет для кластера 3 × 4 и звездочки – КХП. Точки А и В отвечают условию τ = 0.9. С повышением точности кривая бинодали имеет увеличенный диапазон сосуществующих плотностей пара и жидкости. Отметим, что четыре точки А, SC, MSC, B не находятся на одной плоскости, а критическая точка С является “внутренней” точкой внутри выделяемой области запрещенных термодинамических параметров. Линии C–MSC для двух приближений проходят достаточно близко друг от друга, тогда как линии C–SC отличаются более заметно.
Таким образом, прямое кинетическое рассмотрение условий торможения процессов переноса позволяет получить более точное представление об этих условиях. Предложения по закритическим фазовых переходам, отвечающих большим флуктуациям и потери устойчивости, также приводящих к торможению переноса, реализуются только непосредственно по близости к самой критической точке.
ОБСУЖДЕНИЕ РЕЗУЛЬТАТОВ
Проведенный анализ показывает, что учет непрямых корреляций для разных приближений КВМ существенно меняет концентрационные зависимости коэффициента переноса массы и среднеквадратичных флуктуаций притягивающихся молекул при суб- и сверхкритических условиях. Непрямые корреляции увеличивают торможение процесса переноса массы и увеличивают среднеквадратичных флуктуации по сравнению с учетом только прямых корреляций в КХП.
Рассмотренные уровни замедления массопереноса на один – два порядка ясно указывают на нежелательность использования термодинамических параметров вблизи критической точки для организации процесса массопереноса. Приведенные примеры демонстрируют сам факт сильных термодинамических и кинетических ограничений вблизи критической области. Уточнение молекулярных моделей по сравнению с использованной жесткой решеткой в МРГ будет менять численные значения околокритической области. В частности, учет эффективного парного потенциала взаимодействия молекул и внутренних движений в молекулах [54, 56] смещает кривую бинодали симметричного вида, характерную для жесткой МРГ, к ее несимметричному экспериментально наблюдаемому виду во всех системах.
Эти изменения не меняют суть обсуждаемых вопросов: близи критической точки существует область термодинамических параметров, внутри которой теория МРГ в современном состоянии может быть использована с большой осторожностью, т. к. большие флуктуации плотности могут вызывать сильные отличия в локальных характеристиках процессов, что указывает на сомнительность и целесообразность проведения в таких условиях реальных технологических процессах. Кроме того, большие флуктуации плотности тесно связаны с сильным торможением процессов переноса массы, что также сказывается на целесообразности проведения таких процессов.
Использование кинетической теории дает прямой путь для расчета коэффициентов диффузии. Информация о среднеквадратичных флуктуациях является косвенной – она не зависит от деталей кинетического процесса (как коэффициент диффузии), и для нее возможно построение своих шкал значений флуктуаций, которые могут привязаны к допустимым для реализации процессов размерам околокритической области. В частности, введение температуры Т*, которая исключает флуктуации за счет притяжения между молекулами, но сохраняет флуктуации за счет блокировки общего объема объемом молекул, его заполняющих, также указывает на отличия от флуктуаций идеальной системы.
Проведенный дополнительный анализ концепции закритических переходов указывает на его альтернативность в сверхкритическом флюиде, но он ограничен по сравнению с более общей концепцией критического замедления массопереноса, которая распространяется также и на субкритическую область, а также непосредственно связана с кинетическими характеристиками.
Работа одного из соавторов (Товбина Ю. К.) проводилась в рамках государственного задания ИОНХ РАН в области фундаментальных научных исследований (№ 44.2).
About the authors
E. В. Вотяков
CYENS Centre of Excellence
Author for correspondence.
Email: karaul@gmail.com
Cyprus, Nicosia, 1011
Ю. К. Товбин
Институт общей и неорганической химии им. Н. С. Курнакова Российской академии наук
Email: karaul@gmail.com
Russian Federation, Москва, 119991
References
- Фаулер Р., Гуггенгейм Э. Статистическая термодинамика, М.: Изд. иностр. лит., 1949. (Fоwler R.H., Guggenheim E.A., Statistical Thermodynamics, London, 1939)
- Гиршфельдер Дж., Кертис Ч., Берд Р., Молекулярная теория газов и жидкостей. М.: изд-во иностр. лит. 1961. 929 с. (Hirschfelder J.O., Curtiss C.F., Bird R. Molecular Theory of Gases and Liquids. New York: John Wiley and Sons, Jnс, 1954.)
- Мелвин-Хьюз Е.А. Физическая химия. М.: изд-во иностр. лит., 1962. Кн. 2. 1148 с. (Moelwyn-Hughes E.A. Physical Chemistry. Pergamon Press. London-New York-Paris. 1961).
- Киреев В.А. Курс физической химии. М.: Химия, 1975. 776 с.
- Товбин Ю.К. Тeория физико-химичeских процeссов на границe газ – твeрдоe тeло. М.: Наука, 1990. 288 с. (Tovbin Yu.K. Theory of physical chemistry processes at a gas–solid surface processes. Boca Raton, Fl.: CRC Press, 1991.)
- Tovbin Yu.K. // Progress in Surface Sci., 1990, V.34. No. 1–4. P. 1–235.
- Eyring H. // J. Chem. Phys. 1935. V. 3. P. 107.
- Темкин М.И. // Журн. физ. химии. 1938. Т. 11. № 2. С. 169.
- Глесстон С., Лейдлер К., Эйринг Г. Теория абсолютных скоростей реакций. М.: Изд-во иностр. лит., 1948. 583 с. (S. Glasstone, K. Laidler, H. Eyring, The Theory of Rate Processes, Princeton Univ., New York, 1941.)
- Бенсон С. Основы химической кинетики. М.: Мир, 1964. 308 с.
- Еремин Е.Н. Основы химической кинетики. М.: Высшая школа, 1976. 374 с.
- Киперман С.Л. Основы химической кинетики в гетерогенном катализе. М.: Химия, 1979. 350 с.
- Пригожин И. Введение в термодинамику необратимых процессов. Ижевск: НИЦ “Регулярная и хаотическая динамика”, 2001. 160 с. [Prigogine I. Introduction to Thermodynamics of Irreversible Processes, Charles С Thomas Sprinfild, Illinois, U.S.A., 1955]
- де Гроот С., Мазур П. Неравновесная термодинамика. М.: Мир, 1964. [de Groot S.R., Mazur P. Nonequilibrium Thermodynamics. Amsterdam. North – Holland Publ. Company. 1962.]
- Хаазе Р. Термодинамика необратимых процессов. М.: Мир, 1967. 544 с. [Haase R. Thermodynamik der Irreversible Processe. Darmstadt. Dr. Dierrich Steinkopff Verlag. 1963]
- Чепмен С, Каулинг Т. Математическая теория неоднородных газов. М.: Изд-во иностр. лит., 1960. 510 с. [Chapman S., Cowling T.G. The Mathematical Theory of Non-Uniform Gases. Cambridge. The University Press. 1952]
- Ferziger J.H., Kaper H.G. Mathematical theory of transport processes in gases. Amsterdam-London: North-Holland publisishing company. 1972.
- Франк – Каменецкий Д.А. Диффузия и теплопередача в химической кинетике. М.: Наука, 1967.
- Ландау Л.Д., Лившиц Е.М. Теоретическая физика. VI. Гидродинамика. М.: Наука, 1986, 733 с.
- Берд Р., Стюарт В., Лайтфут Е. Явления переноса. М.: Химия, 1974, 687 с.
- Боровский И.Б., Гуров К.П., Марчукова И.Д., Угасте Ю.Э. Процессы взаимной диффузии в сплавах. М.: Физматлит, 1973. 360 с.
- Хилл Т. Статистическая механика. М.: Изд-во иностр. лит., 1960. 485 с. (Hill T.L. Statistical Mechanics. Principles and Selected Applications. N.Y.: McGraw–Hill Book Comp.Inc., 1956.)
- Хуанг К. Статистическая механика. М.: Мир, 1966. 520 с. [Huang K. Statistical mechanics. N.Y.: Wiley H. & Sonds, Inс. 1963]
- Товбин Ю.К. Молекулярная теория адсорбции в пористых телах. М.: Физматлит, 2012. 624 с. (Tovbin Yu.K. Molecular theory of adsorption in porous solids. Boca Raton, Fl.: CRC Press, 2017.)
- Tovbin Yu.K. Theory of adsorption – desorption kinetics on flat heterogeneous surfaces // Dynamics of Gas Adsorption on heterogeneous Solid Surfaces / Eds. by W. Rudzinski, W.A. Steele, G. Zgrablich. Elsevier: Amsterdam, 1996. P. 240–325.
- Tovbin Yu.K. Atomic-Molecular Kinetic Theory of Physico-Chemical Processes in Condensed Phase and Interfaces// in Physico-Chemical Phenomena in thin films and at solid surfaces. / Eds by L.I. Trakhtenberg, S.H. Lin, and Olusegun J. Ilegbusi, Elsevier, Amsterdam, 2007, P. 349.
- Tovbin Yu.K. Molecular Modeling of Supercritical Processes and the Lattice – Gas Model // Processes. 2023, 11, 2541.
- Вотяков Е.В., Товбин Ю.К. // ЖФХ. 2022, том 96, № 3, с. 339.
- Вотяков Е.В., Товбин Ю.К. //ЖФХ. 2023. том 97. № 11. С. 1594.
- Kikuchi R. // Phys. Rev. 1951. V. 81. P. 988.
- Kikuchi R. // J. Chem. Phys. 1951. V. 19. P. 1230.
- Theory and Applications of the Cluster Variation and Path Probability Methods /Eds. J.L. Moran-Lopez and J.M. Sanchez/ New York and London: Plenum Press, 1996. 420 р.
- Onsager L. // Phys Rev. 1944. V. 65. P. 117.
- Бэкстер Р. Точно решаемые модели в статистической механике. М.: Мир, 1985. 486 с.
- Вотяков Е.В., Товбин Ю.К. //ЖФХ. 2024. том 98. № 4, С. 106.
- Вотяков Е.В., Товбин Ю.К. //ЖФХ. 2024. том 98. № 6. С. 116.
- Вотяков Е.В., Товбин Ю.К. //ЖФХ. 2024. том 98. № 8. С. 47.
- Вотяков Е.В., Товбин Ю.К. //ЖФХ. 2023, том 97, № 7, с. 1056.
- Стенли Г. Фазовые переходы и критические явления. М.: Мир, 1973. 400 с. (Stanley H.E., Introduction to Phase Transitions and Critical Phenomena, Oxford: Clarendon Press. 1971.)
- Wilson K.G., Kogut J. The renormalization group and the e-expansion. // Phys. Reports. 1974. V. 12C. No. 2. P. 75.
- Ма Ш. Современная теория критических явлений. М.: Мир, 1980. (Ma Sh.-K. Modern Theory of Critical Phenomena, W.A. Benjamin, Inc., London, 1976.)
- Товбин Ю.К., Вотяков Е.В. //ТОХТ. 2024. Т. 58. в печати.
- Ландау Л.Д., Лившиц Е.М. Теоретическая физика. Т. 5. Статистическая физика. М.: Наука, 1964. 568 c. [Landau L.D., Lifshitz E.M. Course of Theoretical Physics, Vol. 5: Statistical Physics. Pergamon, Oxford, 1980.]
- Gibbs J.W. Elementary Principles in Statistical Mechanics, Developed with Especial References to the Rational Foundations. N.Y., 1902. [Гиббс Дж.В., Основные принципы статистической механики, разработанные со специальным применением к рациональному обоснованию термодинамики, 1902]
- Feller W. Introduction to Probability Theory and its Applications. Volume 1. Moscow: Mir, 1984.
- Oh B.K., Kim S.K. Fluctuation in adsorbed phases // J. Chem. Phys. 1977. V. 67. P 3427.
- Товбин Ю.К. Малые системы и основы термодинамики. М.: Физматлит, 2018. 404 с. (Tovbin Yu.K. Small systems and fundamentals of thermodynamics. Boca Raton, Fl.: CRC Press, 2019.
- Семенченко В.К. Избранные главы теоретической физики. М.: Просвещение, 1964. (Semenchenko, V.K. Selected Chapters in Theoretical Physics; EDUCATION: Moscow, Russia, 1966.)
- Semenchenko V.К. // Chem. Eng. 1966. V. 10. No. 4. P. 471.
- Николаев П.Н. // Вестн. Моск. ун-та. Физ. Астрон. 2014. № 2. С. 31. (Nikolaev P.N. // Moscow University Phys. Bull. 2014. V. 69. P. 134.)
- Николаев П.Н. // Вестн. Моск. ун-та. Физ. Астрон. 2012. № 5. С. 3. (Nikolaev P.N. // Moscow University Phys. Bull. 2012. V. 67. P. 413.)
- Лазарев А.В., Татаренко П.А., Татаренко К.А. // Сверхкритические Флюиды: Теория и Практика. 2017 Т. 12. № 4. С. 3. (Lazarev A.V., Tatarenko P.A., Tatarenko K.A., Russ. J. Phys. Chem. B. 2018. V. 12. P. 1152.)
- Николаев П.Н. // Вестник Моск. Универ. Серия 3. ФИЗИКА. АСТРОНОМИЯ. 2016. № 1. С. 60. (Nikolaev P.N. // Moscow University Physics Bulletin. 2016. 71, No. 1. P. 75–80.)
- Tovbin Yu.K. Molecular Modeling of Supercritical Processes and the Lattice – Gas Model // Processes. 2023. V. 11. P. 2541
- Товбин Ю.К. // ТОХТ. 2023. Т. 57. № 6. С. 736.
- Товбин Ю.К. // ЖФХ. 2005. Т. 79. № 12. C. 2140.
Supplementary files








