Optical Characteristics of Aerosol and Carbon Monoxide Content in the Atmosphere over the Irkutsk Region and Buryatia in 2010–2021
- Autores: Rodionova N.V.1
-
Afiliações:
- Institute of Radioengineering and Electronics, RAS
- Edição: Nº 2 (2023)
- Páginas: 3-15
- Seção: ИСПОЛЬЗОВАНИЕ КОСМИЧЕСКОЙ ИНФОРМАЦИИ О ЗЕМЛЕ
- URL: https://journal-vniispk.ru/0205-9614/article/view/136967
- DOI: https://doi.org/10.31857/S0205961423020033
- EDN: https://elibrary.ru/TCXJCB
- ID: 136967
Citar
Texto integral
Resumo
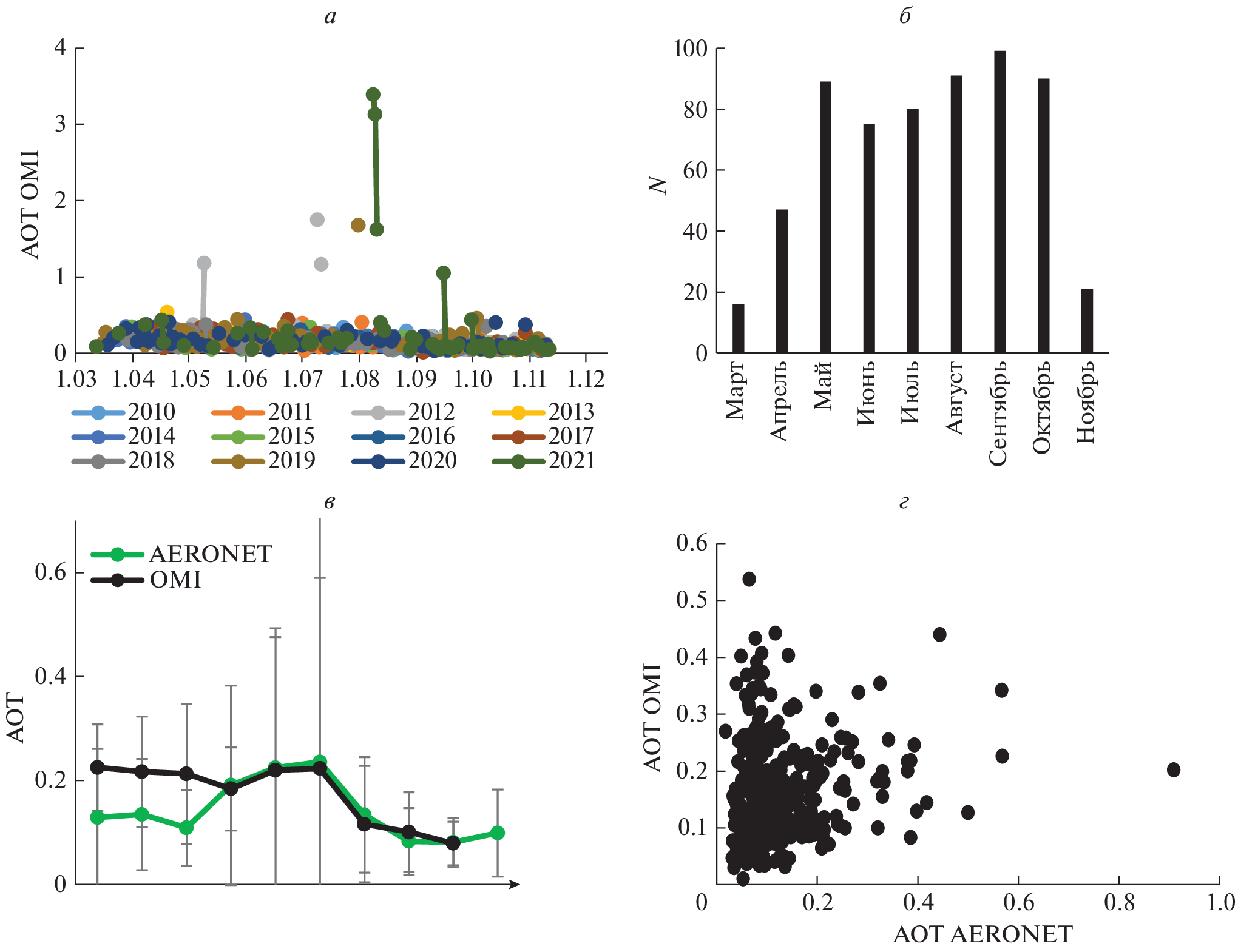
Seasonal and interannual variations of the aerosol optical depth (AOD) and the total carbon monoxide content in the atmospheric column have been determined by measurements of the MODIS and MOPITT instruments of the Terra satellite for several cities of the Irkutsk region and Buryatia with high level of atmospheric pollution for the period 2010–2021. For Irkutsk, a decrease of AOD interannual value from 0.278 in 2012 to 0.14 in 2020 with a general negative trend is shown. However, in 2021, the interannual AOD value for Irkutsk increased to 0.22. For Irkutsk, a negative trend of interannual variations in the total CO content in the atmospheric column is shown. When comparing the long-term seasonal variations of AOD according to ground measurements by CIMEL photometer in Tory (Buryatia), and the OMI/Aura satellite data, it was shown the proximity of AOD values for the summer and autumn seasons and a significant excess of AOT according to satellite data over ground measurements for the spring months. The largest Spearman correlation coefficient between ground and satellite measurements of AOD belongs to 2021 and is equal to ρs = 0.64.
Sobre autores
N. Rodionova
Institute of Radioengineering and Electronics, RAS
Autor responsável pela correspondência
Email: rnv1948123@yandex.ru
Russia, Moscow Region, Fryazino
Bibliografia
- Абдуллаев С.Ф., Маслов В.А., Назаров Б.И. Вариации параметров пылевого аэрозоля в Душанбе по данным AERONET // https://inis.iaea.org/collection/NCLCollectionStore/_Public/50/030/50030162.pdf.
- Волкова К.А., Поберовский А.В., Тимофеев Ю.М., Ионов Д.В., Holben B.N., Smirnov A., Slutsker I. Аэрозольные оптические характеристики по данным измерений солнечного фотометра CIMEL (AERONET) вблизи Санкт-Петербурга// Оптика атмосферы и океана. 2018. 31. № 6. С. 425–431. https://doi.org/10.15372/AOO20180601
- Родионова Н.В. Возможность обнаружения гарей по разновременным радарным изображениям SENTINEL 1 для районов юга Сибири в сезон весна–лето 2015 // Современные проблемы дистанционного зондирования Земли из космоса. 2016. Т. 13. № 2. С. 164–175.
- Родионова Н.В. Вариации аэрозольной оптической толщи, черного углерода, угарного газа и метана по спутниковым наблюдениям атмосферы в сезон лесных пожаров в районе Якутска в 2013–2021 гг. // Соврем. пробл. дистанц. зондир. Земли из космоса. 2022. Т. 19. № 2. С. 232–242. https://doi.org/10.21046/2070-7401-2022-19-2-232-242
- Тащилин М.А., Яковлева И.П., Сакерин С.М. Пространственно-временные вариации аэрозольной оптической толщи в Байкальском регионе// Соврем. пробл. ДДЗ из космоса. 2021. Т. 18. № 1. С. 219–226. https://doi.org/10.21046/2070-7401-2021-18-1-219-226
- Трифонова-Яковлева А. М., Чеснокова Т.Ю., Ченцов А.В., Захаров В.И., Рокотян Н.В. Сравнение содержания монооксида углерода в атмосфере по наземным и спутниковым измерениям // http://conf.rse.geosmis.ru/files/pdf/19/8814_ИКИ2021.pdf.
- Dubovik O., King M.D. A flexible inversion algorithm for retrieval of aerosol optical properties from Sun and sky radiance measurements// J. Geophys. Res. 2000. V. 105. P. 20673–20696.
- Dubovik O., Sinyuk A., Lapyonok T., Holben B.N., Mishchenko M., Yang P., Eck T.F., Volten H., Muñoz O., Veihelmann B., Wim J. van der Zande, Jean-Francois Leon, Sorokin M., Slutsker I. Application of spheroid models to account for aerosol particle nonsphericity in remote sensing of desert dust // J. Geophys. Res. 2006. V. 111. D11208. https://doi.org/10.1029/2005JD006619
- Eck T.F., Holben B.N., Reid J.S., Dubovik O., Smirnov A., O’Neill N.T., Slutsker I., Kinne S. Wavelength dependence of the optical depth of biomass burning, urban and desert dust aerosols // J. Geophys. Res. 1999. V. 104. № D24. P. 31333–31350.
- Giles D.M., Holben B.N., Eck T.F., Sinyuk A., Smirnov A., Slutsker I., Dickerson R.R., Thompson A.M., Schafer J.S. An analysis of AERONET aerosol absorption properties and classifications representative of aerosol source regions // J. Geophys. Res. 2012. V. 117. D17203. https://doi.org/10.1029/2012JD018127, 2012. 1-18.
- NASA/LARC/SD/ASDC. 2000. MOPITT Derived CO (Thermal Infrared Radiances) V008 [Data set]. NASA Langley Atmospheric Science Data Center DAAC. Retrieved from https://doi.org/10.5067/TERRA/MOPITT/MOP02T_L2.008
- Schuster G.L., Dubovik O., Holben B.N. Angstrom exponent and bimodal aerosol size distributions // J. Geophys. Res. 2006. V. 111. P. 1–14. D07207. https://doi.org/10.1029/2005JD006328.
Arquivos suplementares











