Исследование механизма электровосстановления ионов лантана на никелевом электроде в хлоридном расплаве
- Авторы: Кушхов Х.Б.1, Кишева Ф.А.1, Виндижева М.К.1, Мукожева Р.А.1, Кожемова К.Р.1, Бероева Л.М.1
-
Учреждения:
- Кабардино-Балкарский государственный университет им. Х.М. Бербекова
- Выпуск: № 6 (2023)
- Страницы: 652-660
- Раздел: Статьи
- URL: https://journal-vniispk.ru/0235-0106/article/view/162353
- DOI: https://doi.org/10.31857/S023501062306004X
- EDN: https://elibrary.ru/EBZQHG
- ID: 162353
Цитировать
Полный текст
Аннотация
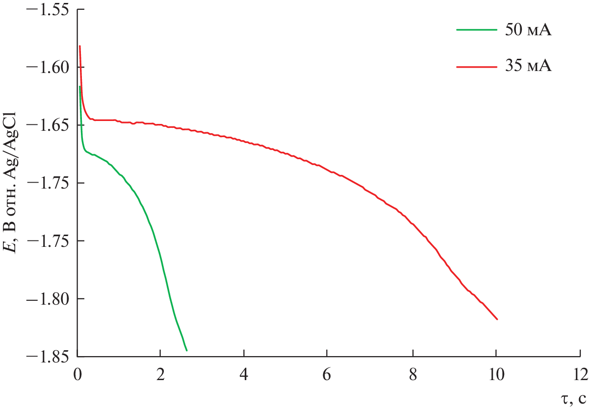
Исследовано электрохимическое поведение ионов лантана на никелевом электроде с использованием различных электрохимических методов, таких как циклическая вольтамперометрия, хронопотенциометрия, хронопотенциометрия разомкнутой цепи (кривые включения и выключения), квадратно-волновая вольтамперометрия в эквимольном расплаве хлоридов калия и натрия при температуре 973 K. На циклической вольтамперограмме имеется несколько волн восстановления на катодной ветви и соответствующие им волны окисления на анодной ветви. Первая волна А находится в области потенциалов –(0.0–0.1) В, на ней происходит восстановление ионов Ni2+. Вторая волна В находится в области потенциалов –(1.72–1.77) В, на ней происходит электровосстановление ионов \({\text{LaCl}}_{6}^{{3 - }}\) на никелевом электроде с определенной деполяризацией с образованием интерметаллида лантана с никелем LaxNiy. А появление третей волны С в области потенциалов –(2.09–2.13) В, связываем с электровосстановлением хлоридных комплексов \({\text{LaCl}}_{6}^{{3 - }}\) на интерметаллиде LaxNiy с образованием металлического лантана. На основании полученных данных показано, что при электровосстановлении хлоридного комплекса лантана в расплаве KCl–NaCl при Т = 973 K никелевый электрод взаимодействует с выделяющимся лантаном, вызывая существенную деполяризацию процесса электровосстановления хлоридного комплекса, также происходит образование интерметаллида с материалом Ni электрода.
Об авторах
Х. Б. Кушхов
Кабардино-Балкарский государственный университетим. Х.М. Бербекова
Email: fatya_@mail.ru
Россия, Нальчик
Ф. А. Кишева
Кабардино-Балкарский государственный университетим. Х.М. Бербекова
Автор, ответственный за переписку.
Email: fatya_@mail.ru
Россия, Нальчик
М. К. Виндижева
Кабардино-Балкарский государственный университетим. Х.М. Бербекова
Email: fatya_@mail.ru
Россия, Нальчик
Р. А. Мукожева
Кабардино-Балкарский государственный университетим. Х.М. Бербекова
Email: fatya_@mail.ru
Россия, Нальчик
К. Р. Кожемова
Кабардино-Балкарский государственный университетим. Х.М. Бербекова
Email: fatya_@mail.ru
Россия, Нальчик
Л. М. Бероева
Кабардино-Балкарский государственный университетим. Х.М. Бербекова
Email: fatya_@mail.ru
Россия, Нальчик
Список литературы
- Chesser R., Guo S., Zhang J. // Annals of Nuclear Energy. 2018. 120. P. 246–252. https://doi.org/10.1016/j.anucene.2018.05.045
- Wang Y., Ge J., Zhuo W., Guo S., Zhang J. // Electrochemistry Communications. 2019. 104. P. 106468. https://doi.org/10.1016/j.elecom.2019.05.017
- Liu Y.-I., Ren H., Yin T.-Q., Yang D.-W., Chai Z.-F., Shi W.-Q. // Electrochimica Acta. 2019. 326. P. 134971. https://doi.org/10.1016/j.electacta.2019.134971
- Yusheng Y., Chaoqun L., Lingyun G., Zhuoqing A., Zengwu Z., Baowei L. // Separation and Purification Technology. 2020. 233. P. 116030. https://doi.org/10.1016/j.seppur.2019.116030
- Grandell L., Lehtilä A., Kivinen M., Koljonen T., Kihlman S., Lauri L.S. // Renewable Energy. 2016. 95. P. 53–62. https://doi.org/10.1016/j.renene.2016.03.102
- Fedorov P.P., Alexandrov A.A. // J. Fluorine Chemistry. 2019. 227. P. 109374. https://doi.org/10.1016/j.jfluchem.2019.109374
- Omodora L., Pitkäaho S., Turpeinen E.M., Saavalainen P., Oravisjärvi K., Keiski R.L. // Journal of Cleaner Production. 2019. 236. P. 117573. https://doi.org/10.1016/j.jclepro.2019.07.048
- Krishnamurthy N., Gupta C.K. Extractive metallurgy of rare earth (2nd edition), CRC Press, 2016. https://doi.org/10.1201/b19055
- Iida T., Ikeda M., Iwadate Y., Mochinaga J. Processings of 22nd symposium on Molten Salt chemistry. Kitakyushu. 43. 1990. (in Japanese).
- Кушхов Х.Б., Виндижева М.К., Мукожева Р.А., Тленкопачев М.Р., Нафонова М.Н. Исследование электровосстановления ионов лантана на вольфрамовом электроде в галогенидных расплавах при Т = 823 K // Расплавы. 2012. № 1. С. 50–59.
- Кушхов Х.Б., Калибатова М.Н., Виндижева М.К., Мукожева Р.А. Исследование электровосстановления ионов лантана на вольфрамовом электроде в эквимольном расплаве NaCl–KCl при Т = 973 K // Расплавы. 2017. № 2. С. 142–152.
- Кушхов Х.Б., Виндижева М.К., Узденова А.С., Зимин А.В., Пупков О.Л. Механизм электровосстановления лантана в галогенидных расплавах // Физическая химия и электрохимия: Межвузовский сборник научных трудов. Новомосковск, 2000. С. 12–17.
- Vandarkuzhali S., Gogoi N., Ghosh S., Reddy B.P., Nagarajan K. // Electrochim. Acta. 2012. № 59. P. 245–255. https://doi.org/10.1016/j.electacta.2011.10.062
- Кушхов Х.Б., Виндижева М.К. Механизмы электровосстановления хлоридных и хлоридно-фторидных комплексов лантана в галогенидных расплавах // Укр. Хим. Журн. 2000. 66. № 5. С. 49–52.
- Masset P., Konings R.J.M., Malmbeck R., Serp J., Glatz J.-P. // J. Nucl. Mater. 2005. 344. P. 173–179. https://doi.org/10.1016/j.jnucmat.2005.04.038
Дополнительные файлы








