Изучение состава расплава KCl – AlCl3 – ZrCl4 – HfCl4 применительно к экстрактивной ректификации хлоридов циркония и гафния
- Авторы: Панфилов А.В.1, Коробков А.В.2, Бузмаков В.В.2, Терешин В.В.2, Ившина А.А.3, Абрамов А.В.3, Данилов Д.А.3, Чукин А.В.3, Половов И.Б.3
-
Учреждения:
- АО «ТВЭЛ»
- АО «Чепецкий механический завод»
- УрФУ им. первого Президента России Б.Н. Ельцина
- Выпуск: № 2 (2024)
- Страницы: 211-222
- Раздел: Статьи
- URL: https://journal-vniispk.ru/0235-0106/article/view/259556
- DOI: https://doi.org/10.31857/S0235010624020055
- ID: 259556
Цитировать
Полный текст
Аннотация
В 2021 г. в АО ЧМЗ введено в эксплуатацию производство высокочистой циркониевой губки для производства компонентов ядерного топлива. Одним из основных этапов производства является очистка циркония от гафния до остаточной концентрации менее 0.01 мас. %. Очистка осуществляется методом ректификационного разделения смеси тетрахлоридов циркония и гафния в расплаве KCl–AlCl₃. Опыт эксплуатации установки разделения тетрахлоридов циркония и гафния показал, что для определения эксплуатационных свойств расплава недостаточно знать содержание в нем K, Al, Zr, Hf.
В процессе эксплуатации установки расплав KCl–AlCl₃–ZrCl₄–HfCl₄ изучен комплексом независимых методов: рентгеновская дифрактометрия, восстановительное плавление в присутствии углерода, определение остаточного содержания циркония после отгонки летучих компонентов потоком инертного газа.
В замороженных плавах методом рентгеновской дифрактометрии определено содержание фаз ZrCl₄, K₂ZrCl₆ и AlCl₃ на фоне матричной фазы KAlCl₄. Установлено, что фаза KCl не образуется.
Изучено содержание ZrCl₄, AlCl₃ и K₂ZrCl₆ в расплаве на разных участках технологической схемы установки. Установлено, что в расплаве узла приготовления разделяемой смеси тетрахлоридов циркония и гафния, ректификационной колонны и испарителя присутствует ZrCl₄ и AlCl₃ или K₂ZrCl₆, в зависимости от избытка или недостатка AlCl₃ по отношению к KCl. В расплаве после десорбционной колонны ZrCl₄ и AlCl₃ отсутствуют, в ряде случаев обнаружен K₂ZrCl₆, причем его содержание коррелирует с содержанием Zr, определенного методом атомно-эмиссионной спектрометрии с индуктивно-связанной плазмой.
В замороженных плавах установлено содержание рентгеноаморфной компоненты, которая содержит до 1.5 мас. % алюминия и до 3.5 мас. % циркония. Методом восстановительного плавления в присутствии углерода в замороженных плавах установлено содержание кислорода до 1.8 мас. %, который входит в состав рентгенноаморфной компоненты, предположительно состоящей из AlOCl и ZrOCl².
Исследовано остаточное содержание циркония в пробах расплава после отгонки летучих компонентов потоком аргона при температуре 550°С при различном содержании AlCl₃. По результатам исследований разработана методика определения соотношения AlCl₃/KCl, основанная на различии в физико-химических свойствах компонентов расплава. Показано, что мольное соотношение Al/K, рассчитанное по массовым долям Al и K в расплаве, выше мольного соотношения AlCl₃/KCl, полученного по разработанной методике. На основе полученных результатов организована корректировка состава расплава при эксплуатации установки разделения хлоридов циркония и гафния в АО ЧМЗ.
Полный текст
ВВЕДЕНИЕ
Содержание гафния в циркониевых сплавах для изготовления деталей тепловыделяющих сборок водоохлаждаемых ядерных реакторов на тепловых нейтронах не должно превышать 0.01 мас.%. В то же время, в природе гафний всегда сопутствует цирконию, в циркониевых рудах содержание гафния составляет 2.0–2.5 мас.% от содержания циркония, что приводит к необходимости очистки циркония от гафния.
Разделение циркония и гафния методом экстрактивной ректификации – один из наиболее эффективных методов получения этих металлов высокой чистоты. Его преимущество по сравнению с другими применяемыми методами – жидкостной экстракцией и фракционной перекристаллизацией, – существенное сокращение числа технологических стадий и, соответственно, снижение расходов сырья, материалов и энергоносителей. [1, 2].
Экстрактивная ректификация основана на фракционной перегонке тетрахлоридов циркония и гафния, растворённых в легкоплавком и малолетучем экстрагенте-носителе. Практическое применение нашел солевой расплав AlCl3–KCl с мольным соотношением AlCl3/KCl = 1.04–1.10 [3].
В системе AlCl3–KCl имеет место образование соединения KAlCl4, в связи с чем система может быть условно разделена на две подсистемы, существенно различающиеся по свойствам, описанным ниже.
- Подсистема, соответствующая мольному соотношению AlCl3/KCl < 1, состоящая из KCl и KAlCl4, и характеризующаяся низким давлением паров и относительно высокой температурой кристаллизации (от 250 до 776оC). Ионный состав расплава преимущественно определяется равновесиями:
Концентрация ионов Cl– определяется избытком KCl.
- Подсистема, соответствующая мольному соотношению AlCl3/KCl > 1, состоящая из KAlCl4 и AlCl3 и характеризующаяся высоким давлением паров и низкой температурой кристаллизации (от 250 до 128 °C). Избыточный хлорид алюминия связывает ионы AlCl4– по уравнению
Концентрация хлорид-ионов определяется равновесием реакции
Тетрахлориды циркония и гафния в расплаве AlCl3–KCl могут находится в молекулярной либо ионной форме в зависимости от равновесия реакций:
Существует узкий диапазон концентраций ионов Cl–, при которых гафний находится преимущественно в форме HfCl4, а цирконий остается преимущественно в форме ZrCl62–, именно в этом диапазоне наблюдается более высокая летучесть ZrCl4 по сравнения с HfCl4 и возможно эффективное разделение хлоридов циркония и гафния [5–7].
В условиях недостатка AlCl3 по отношению к KCl тетрахлориды циркония и гафния связываются в нелетучие K2ZrCl6 и K2HfCl6 [8–10], что приводит к снижению эффективности разделения хлоридов циркония и гафния.
Таким образом, мольное соотношение AlCl3/KCl в расплаве KCl–AlCl3–ZrCl4–HfCl4 должно поддерживаться в узком интервале, так как имеет большое влияние на летучесть ZrCl4 и HfCl4, которая определяет эффективность ректификационного разделения тетрахлоридов циркония и гафния [11].
В соответствии с проектным решением, на созданной в АО ЧМЗ установке разделения хлоридов циркония и гафния для контроля состава расплава предусмотрен отбор проб циркулирующего расплава и определение массовой доли Zr, Hf, Al, K методом атомно-эмиссионной спектрометрии с индуктивно-связанной плазмой. Мольное соотношение AlCl3/KCl оценивалось расчетным способом по массовым долям Al и K в пробах.
Опыт эксплуатации установки показывает, что определения массовых концентраций K, Al, Zr, Hf в пробах недостаточно для объективной оценки состава расплава, так как химическая форма соединений, в которые входит тот или иной элемент, оказывает влияние на эффективность процесса экстрактивной ректификации. В частности, повышенная гигроскопичность компонентов расплавов приводит к образованию соединений алюминия, циркония и гафния с кислородом (AlOCl, Al2O3, ZrOCl2, ZrO2, HfOCl2, HfO2) [12], тем самым снижая содержание хлоридов элементов, участвующих в технологических процессах. На рис. 1 показано повышение мольного соотношения Al/K в расплаве установки разделения хлоридов циркония и гафния АО ЧМЗ в процессе эксплуатации, связанное с накоплением в расплаве оксидных форм алюминия. При этом повышения мольного соотношения AlCl3/KCl, которое определяет эффективность разделения хлоридов циркония и гафния, не происходит.
Рис. 1. Динамика изменения мольного соотношения Al/K в расплаве KCl–AlCl3–ZrCl4–HfCl4 установки разделения хлоридов циркония и гафния АО ЧМЗ в процессе эксплуатации.
Таким образом, потребовалась разработка дополнительных способов контроля состава расплава KCl–AlCl3–ZrCl4–HfCl4 для эффективного осуществления процесса экстрактивной ректификации ZrCl4 и HfCl4.
МЕТОДИКА
Пробы расплава, отобранные из технологического оборудования установки разделения хлоридов циркония и гафния АО ЧМЗ, охлаждались до комнатной температуры, после чего исследовались комплексом физико-химических методов:
- Определение массовой доли Zr, Al, K, Hf методом атомно-эмиссионной спектрометрии с индуктивно связанной плазмой в растворах, полученных из исследуемого образца плава. Измерения проводились на спектрометре ICP-OES Optima 4300 в ЦЗЛ АО ЧМЗ.
- Исследование фазового состава методом рентгеновской дифрактометрии по специально разработанной методике с использованием полнопрофильного анализа по методу Ритвельда. Измерения проводились на дифрактометре X’PERT PRO MPD (MalvernPanalytical, Нидерланды) с быстродействующим твердотельным детектором PIXCEL во ФГАОУ ВО «УрФУ имени первого Президента России Б.Н. Ельцина» [13].
- Определение содержания кислорода методом восстановительного плавления в присутствии углерода по специально разработанной методике. Исследования проводились на анализаторе HoribaEMGA620W/C (Horiba, Япония) во ФГАОУ ВО «УрФУ имени первого Президента России Б.Н. Ельцина» [14].
- Исследование остаточного содержания циркония в расплаве после отгонки летучих компонентов потоком инертного газа. Исследования проводились в ЦНИЛ АО ЧМЗ на оригинальной установке, схема которой представлена на рис. 2.
Рис. 2. Принципиальная схема установки определения остаточного содержания циркония в расплаве
Исследование проводилось следующим образом. Исследуемый плав массой 400–450 г расплавляли в кварцевом сосуде при 350оC в шахтной печи в атмосфере высокочистого аргона. В расплав вводили навеску ZrCl4 из расчета получения концентрации Zr 6 мас.%, после растворения навески от расплава отбирали пробу. После чего расплав разогревали до 550оC и через трубку из кварцевого стекла осуществляли барботаж расплава высокочистым аргоном с расходом 360±40 л/ч в течение 30 минут, после завершения барботажа от расплава отбирали пробу. Далее в расплав вносили навеску AlCl3 из расчета увеличения мольного соотношения Al/K на 0.05, после чего повторяли барботаж расплава аргоном в течение 30 минут при 550оC и повторно отбирали пробу расплава. В пробах плава определяли содержание Zr, Al, K.
ЭКСПЕРИМЕНТАЛЬНАЯ ЧАСТЬ
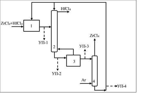
Принцип работы установки разделения хлоридов циркония и гафния описан в [15]. Схема установки с обозначением мест отбора проб расплава показана на рис. 3.
Рис. 3. Принципиальная схема установки: 1 – узел приготовления разделяемой смеси хлоридов циркония и гафния; 2 – ректификационная колонна; 3 – испаритель; 4 – десорбционная колонна; точки пробоотбора: УП-1 – после растворения разделяемой смеси ZrCl4 и HfCl4 в расплаве KCl – AlCl3; УП-2 – после ректификационной колонны; УП-3 – после кипятильника ректификационной колонны; УП-4 – после десорбции ZrCl4 потоком инертного газа.
РЕЗУЛЬТАТЫ И ОБСУЖДЕНИЕ
Методом рентгеновской дифрактометрии было подтверждено, что основной кристаллической фазой замороженных хлоралюминатных плавов выступает KAlCl4. Помимо основной фазы, в зависимости от точки пробоотбора, в пробах идентифицируются фазы ZrCl4, AlCl3, K2ZrCl6. Фаза KCl в пробах не зафиксирована. Кроме того, дифрактометрические профили исследуемых проб указывают на наличие в пробах рентгеноаморфной компоненты, присутствие которой предположительно обусловлено оксидными и оксихлооридными соединениями циркония и алюминия. На рис. 4 приведены типичные дифрактометрические профили исследуемых проб.
Рис. 4. Типичные дифрактограммы замороженных плавов: a – присутствие фаз KAlCl4 и ZrCl4; b – присутствие фаз KAlCl4, ZrCl4 и AlCl3; с – присутствие фаз KAlCl4 и K2ZrCl6.
В пробах из УП-1, УП-2 и УП-3 на фоне основной фазы KAlCl4 идентифицирована фаза ZrCl4 и, в некоторых случаях, было зафиксировано образование фаз AlCl3 или K2ZrCl6 в зависимости от избытка или недостатка AlCl3 по отношению к KCl. Выявлена корреляция между содержанием циркония, определенным методом атомно-эмиссионной спектроскопии с индуктивно-связанной плазмой, и содержанием циркония в цирконий-содержащих фазах ZrCl4 и K2ZrCl6 (рис. 5), при этом необходимо отметить, что от 0.25 до 3.5% Zr находится в рентгеноаморфной форме.
Рис. 5. Корреляция между содержанием Zr в кристаллических фазах ZrCl4 и K2ZrCl6 и содержанием Zr, определенным методом атомно-эмиссионной спектрометрии с индуктивно связанной плазмой.
В пробах плавов, отобранных из точки пробоотбора УП-4, фаза ZrCl4, как правило, отсутствует, что указывает на эффективность процесса десорбции в десорбционной колонне. В ряде случаев обнаружена фаза K2ZrCl6, причем содержание циркония, определенное спектрометрическими методами, коррелирует с содержанием циркония в цирконий-содержащей фазе K2ZrCl6 (рис. 6), что позволяет косвенным образом судить о составе расплава исходя из остаточного содержания циркония в УП-4.
Рис. 6. Корреляция между Zr, определенным спектрометрическим методом в УП-4, и содержанием Zr в фазе K2ZrCl6.
По результатам исследования остаточного содержания циркония в расплаве после отгонки летучих компонентов предложена методика определения мольного соотношения AlCl3/KCl, основанная на том, что при барботировании исходного расплава аргоном в течение 30 мин при температуре 550oC ZrCl4 полностью отгоняется, оставшийся Zr находится в форме K2ZrCl6. При введении в пробу навески AlCl3 происходит его взаимодействие с находящимся в расплаве гексахлорцирконатом калия, в результате чего образуется более устойчивый KAlCl4 [8, 9]
(1)
Повторная продувка расплава аргоном в течение 30 мин при температуре 550oC приводит к отгонке образовавшегося ZrCl4. Оставшийся Zr находится в кислородсодержащих формах: ZrOCl2, ZrO2.
Для проверки предложенной методики проба расплава из УП-4 была исследована по разработанной методике с отбором на всех этапах дополнительных проб для их последующего анализа методом рентгеновской дифрактометрии, результаты представлены в табл. 1.
Таблица 1. Результаты исследования остаточного содержания циркония в расплаве после отгонки летучих компонентов
Этап испытаний по методике | Массовая доля элементов, мас.% | Массовая доля кристаллических фаз, мас.% | ||
Zr | Al | K | ||
Исходный расплав | 1.8 | 13.2 | 19.0 | KAlCl44–95.2 K2ZrCl6–4.8 |
После растворения ZrCl4 | 6.3 | 11.6 | 16.4 | KAlCl4–94.3 ZrCl4–4.8 K2ZrCl6–0.9 |
После отгонки 30 мин., 550oC | 1.0 | 13.2 | 19.0 | KAlCl4–95.1 K2ZrCl6–4.9 |
После добавления AlCl3 и отгонки 30 мин., 550oC | 0.39 | 13.2 | 18.1 | KAlC4–100 |
После добавления второй навески AlCl3 и отгонки 30 мин., 550oC | 0.34 | 14.1 | 19.2 | KAlCl4–100 |
Отдельным экспериментом показано, что повторное введение хлорида алюминия практически не привело к снижению концентрации циркония.
Полученные результаты подтвердили наличие фазы K2ZrCl6 в исходном расплаве и расплаве после отгонки и отсутствие данной фазы после введения хлорида алюминия и последующей отгонки летучих соединений.
Таким образом, массовая концентрация K2ZrCl6 определяется по формуле
где СZr1 – концентрация циркония после десорбции из исходного расплава, мас.%; CZr2 – концентрация циркония после десорбции из расплава, мас.%, откорректированного хлоридом алюминия; 0.239 – массовая доля циркония в K2ZrCl6.
В соответствии с уравнением реакции (1), количество AlCl3, израсходованного на взаимодействие с K2ZrCl6, может быть рассчитано по формуле
где nAlCl3 – количество AlCl3, израсходованного на взаимодействие с K2ZrCl6, моль/г; 2 – стехиометрический коэффициент перед AlCl3 в уравнении (1); СK2ZrCl6 – массовая доля K2ZrCl6; 382.14 – молекулярная масса K2ZrCl6, г/моль.
Мольное соотношение AlCl3/KCl рассчитывается по формуле
где 0.0048 – количество AlCl3 и KCl в чистом KAlCl4, моль/г.
В табл. 2 приведены результаты расчета мольного соотношения AlCl3/KCl по разным методикам.
Таблица 2. Результаты оценки мольного соотношения AlCl3/KCl по разным методикам
Дата отбора | По общему содержанию Al и K | По содержанию кристаллических фаз | По остаточному содержанию циркония после отгонки |
25.07.2023 | 1.083 | 0.865 | 0.914 |
06.09.2022 | 1.051 | 1.000 | 0.976 |
22.07.2022 | 1.058 | 1.000 | 0.973 |
23.06.2022 | 1.029 | 0.973 | 0.961 |
16.11.2021 | 1.007 | 0.948 | 0.970 |
27.10.2021 | 1.059 | 1.000 | 0.975 |
13.05.2021 | 1.022 | 0.982 | 0.979 |
Из табл. 2 следует, что мольное соотношение AlCl3/KCl, рассчитанное по «общему» содержанию Al и K по данным спектрального анализа, выше соотношения, рассчитанного исходя из содержания фаз KAlCl4, AlCl3, K2ZrCl6 и рассчитанного по описанной выше методике. Это предположительно обусловлено тем, что часть алюминия находится в форме рентгеноаморфного AlOCl.
Методом восстановительного плавления в присутствии углерода в замороженных плавах определено содержание кислорода, которое составляет до 1.8 мас.%. Химическая форма, в которой находится кислород, однозначно не установлена, предположительно это рентгеноаморфные AlOCl и ZrOCl2.
ЗАКЛЮЧЕНИЕ
- Расплав установки разделения хлоридов циркония и гафния АО ЧМЗ в процессе ее эксплуатации изучен комплексом независимых методов: рентгеновская дифрактометрия, восстановительное плавление в присутствии углерода, определение остаточного содержания циркония после отгонки летучих компонентов потоком инертного газа.
- В замороженных плавах методом рентгеновской дифрактометрии на фоне основной фазы KAlCl4 обнаружены фазы ZrCl4, K2ZrCl6 и AlCl3. Изучено изменение фазового состава плавов на разных участках технологической схемы.
- В замороженных плавах обнаружена рентгеноаморфная составляющая, в которой находится до 1.5 мас.% алюминия и до 3.5 мас.% циркония. Наличие кислорода в рентгеноаморфных фазах подтверждено методом восстановительного плавления. Предположительно алюминий и цирконий находятся в данном случае в форме AlOCl и ZrOCl2 соответственно.
- Разработан метод определения мольного соотношения AlCl3/KCl, основанный на разнице в физико-химических свойствах компонентов расплава.
Об авторах
А. В. Панфилов
АО «ТВЭЛ»
Автор, ответственный за переписку.
Email: AVPanfilov@tvel.ru
Россия, Москва
А. В. Коробков
АО «Чепецкий механический завод»
Email: AVPanfilov@tvel.ru
Россия, Глазов
В. В. Бузмаков
АО «Чепецкий механический завод»
Email: AVPanfilov@tvel.ru
Россия, Глазов
В. В. Терешин
АО «Чепецкий механический завод»
Email: AVPanfilov@tvel.ru
Россия, Глазов
А. А. Ившина
УрФУ им. первого Президента России Б.Н. Ельцина
Email: AVPanfilov@tvel.ru
Россия, Екатеринбург
А. В. Абрамов
УрФУ им. первого Президента России Б.Н. Ельцина
Email: AVPanfilov@tvel.ru
Россия, Екатеринбург
Д. А. Данилов
УрФУ им. первого Президента России Б.Н. Ельцина
Email: AVPanfilov@tvel.ru
Россия, Екатеринбург
А. В. Чукин
УрФУ им. первого Президента России Б.Н. Ельцина
Email: AVPanfilov@tvel.ru
Россия, Екатеринбург
И. Б. Половов
УрФУ им. первого Президента России Б.Н. Ельцина
Email: AVPanfilov@tvel.ru
Россия, Екатеринбург
Список литературы
- Coleman С. The metallurgy of zirconium. International Atomic Energy Agency. 2022. 1. P. 466.
- Skaggs R., Rogers D., Hunter D. Review of Anhydrous Zirconium-Hafnium Separation Techniques. Information circular. United States Department of the Interior, Bureau of Mines. 1984.
- Besson P., Guerin J., Brun P., Bakes M. Process for the separation of zirconium and hafnium tetrachlorides from mixtures thereof. US Pat. 4021531. 1977.
- Ивановский Л.Е., Хохлов В.А., Казанцев Г.Ф. Физическая химия и электрохимия хлоралюминатных расплавов. М.: Наука. 1993.
- Delpech S. Molten salts for nuclear applications. Molten Salts Chemistry. From Lab to Applications / Ed.F. Lantelme, H. Groult. /Amsterdam. Boston. Heidelberg et al.: Elsevier. 2013. 24. P. 497–520.
- Салюлев А.Б., Закирьянова И.Д., Вовкотруб Э.Г. Исследование продуктов взаимодействия ZrCl4 и HfCl4 с хлоридами щелочных металлов и с пентахлоридом фосфора методом спектроскопии КР // Расплавы. 2012. № 5. С. 53–61.
- Салюлев А.Б., Хохлов В.А., Москаленко Н.И. Электропроводность расплавленных смесей KAlCl4–ZrCl4 в широком интервале температур // Расплавы. 2018. № 5. С. 1–8.
- Морозов И.С. Применение хлора в металлургии редких и цветных металлов. М.: Наука. 1966.
- Flengas S, Dutrizak J., A new process for the separation of hafnium from zirconium // Metal. Trans. 8B. 1977. P. 377–385.
- Нехамкин Л.Г. Металлургия циркония и гафния. М.: Металлургия. 1979.
- Панфилов А.В., Коробков А.В., Бузмаков В.В., Терешин В.В. Изучение процесса десорбции тетрахлорида циркония из расплава KCl–AlCl3 // Вопросы атомной науки и техники. Серия: Материаловедение и новые материалы. 2022. 4. № 115. С. 58–65.
- Ivshina A.A., Abramov A.V., Chukin A.V., Polovov I.B., Danilov D.A., Denisova O.V. and Karpov V.V. // AIP Conference Proceedings. 2022. https://doi.org/10.1063/5.0088853
- Karpov V.V., Polovov I.B., Kudryashova D.V., Lisienko D.G., Volkovich V.A., Chukin A.V. and Rebrin O.I. Indirect methods of determination of K: Al mole ratio in molten chloroaluminates // The Electrochemical Society. 2014. 64. № 4. P. 461–472.
- Kartashova E.S., Danilov D.A., Polovov I.B. // AIP Conf. Proc. 2022. 2466. № 1. Р. 050016.https://doi.org/10.1063/5.0088865.
- Дулепов Ю.Н., Звонков И.Н., Скиба К.В., Чинейкин С.В., Шипулин С.А., Крицкий А.А., Панфилов А.В., Каримов И.А., Коробков А.В. Способ повышения эффективности ректификационного разделения тетрахлоридов циркония и гафния. Патент РФ. 2745521. 2020.
Дополнительные файлы









