Совершенствование системы принятия решений при дефектации гильз цилиндров
- Authors: Голиницкий П.В.1, Антонова У.Ю.1, Черкасова Э.И.1, Гринченко Л.А.1
-
Affiliations:
- Российский государственный аграрный университет — МСХА им. К. А. Тимирязева
- Issue: No 6 (2024)
- Pages: 108-114
- Section: АВТОМАТИЗАЦИЯ И УПРАВЛЕНИЕ В МАШИНОСТРОЕНИИ
- URL: https://journal-vniispk.ru/0235-7119/article/view/282752
- DOI: https://doi.org/10.31857/S0235711924060129
- EDN: https://elibrary.ru/NOOYTX
- ID: 282752
Cite item
Full Text
Abstract
Ремонт двигателя внутреннего сгорания является задачей, предъявляющей повышенные требования квалификации к сотрудникам организации, что приводит к необходимости использования различных инструментов для снижения вероятности ошибки. Так, для предприятий с минимальным внедрением цифровых технологий можно применить балльную систему оценки целесообразности проведения ремонта. Но такой метод оценки недостаточно удобен для предприятий, имеющих более развитую цифровую среду, поэтому для них более удачным решением будет использование программного обеспечения, позволяющего также провести анализ экономических затрат на ремонт, что позволит снизить влияние человеческого фактора, а также повысить эффективность процесса дефектации.
Full Text
Применение цифровых технологий на производстве позволяет повысить производительность и эффективность процессов, что было отмечено в ходе послания Федеральному собранию Президента Российской Федерации Владимира Владимировича Путина в 2024 г. [1, 2]. Одной из важнейших отраслей экономики является машиностроение, которое включает в себя предприятия по обслуживанию и ремонту машин [3]. В отличие от производственных предприятий, ремонтные предприятия обладают меньшим количеством ресурсов, что повышает значимость возможных ошибок.
Проведение ремонта современного двигателя внутреннего сгорания является не простой задачей, которая предъявляет повышенные требования к персоналу и степень их ответственности за результат [4]. Одним из основных узлов автотракторных двигателей является цилиндропоршневая группа (ЦПГ) [5]. Именно от надежной работы деталей данной группы зависят показатели двигателя.
Гильза цилиндра и поршень образуют пару, которая подбирается индивидуально по величинам предельных зазоров. Наименьший зазор в паре трения «поршень-цилиндр», обеспечивает отсутствие натяга при прогреве деталей до рабочей температуры, т. к. обычно материал поршня и цилиндра отличаются своим тепловым коэффициентом расширения. Наибольший зазор в паре трения должен быть как можно ближе к наименьшему, но из-за погрешностей изготовления деталей, образующих соединение, выраженных в виде допусков на обработку, такого идеального случая достичь практически невозможно.
В процессе первоначальной работы двигателя происходит приработка, создается определенный масляный клин в паре трения «поршень–цилиндр», с помощью этого и достигаются наилучшие режимы и эффективность работы каждого цилиндра и всего ДВС в целом.
Комплектация поршней и гильз цилиндров двигателя ЗМЗ проводится методом селективного подбора на пять размерных групп. Каждой гильзе цилиндров, соответствующей по внутреннему диаметру заданной размерной группе, подбирается поршень по величине диаметра юбки из аналогичной размерной группы.
Также гильзы должны быть подобраны по высоте — контролируется размер «верхний торец гильзы–упорный бурт», гильзы по этому параметру сортируются на две размерные группы и маркируются синей или зеленой краской. Маркировка по параметру высоты ставится на наружной поверхности гильзы, которая не подвержена обработке. В комплекте на один блок цилиндров гильзы должны быть только одного цвета. «Разноцвет» в моторокомплекте не допускается.
Поршневые пальцы сортируются на четыре размерные группы (промаркированы соответственно разными цветами: белый, зеленый, желтый, красный на весовой бобышке). Причем измерения должны осуществляться приборами и дискретностью отсчета 0.1 мкм в целях обеспечения заданной точности контроля и сборки [5]. В двигатель устанавливается каждый отдельный поршень в сборе с поршневым пальцем только одной размерной группы. В двигатель можно установить четыре пары разных цветов, т. к. это никак не будет влиять на работоспособность узла в целом.
Технической документацией нормируется разница в массе комплектов «поршень–шатун» в сборе, которые должны быть установлены в один двигатель, эта разница не должна быть более 12 г [6]. Такая величина допуска по массе формируется методом простого подбора деталей, входящего в комплект, но рекомендуется достигать такого параметра за счет замены шатунов.
Во время эксплуатации под воздействием нагрузок происходит износ трущихся поверхностей, а также изменение размеров и форм деталей, что приводит к снижению надежности и ухудшению технических характеристик и, как следствие, к необходимости проведения ремонта.
Поскольку комплект «поршень–шатун» имеют низкий ресурс во время проведения ремонта их, как правило заменяют, при этом, гильзы цилиндров подвергают восстановлению.
Важнейшим этапом при этом является дефектовка позволяющая определить степень износа и виды дефектов деталей (рис. 1), по результатам которой принимают решение о их годности и перечне необходимых операций.
Рис. 1. Распределение по вероятности появления дефектов гильз цилиндров.
Для повышения производительности процесса дефектации (рис. 2) его целесообразно начинать с операций, которые приведут к однозначной выбраковке изделий, при этом необходимо учитывать и вероятность появления данных дефектов.
Рис. 2. Схема процесса проведения дефектации.
Принятие решений по результатам дефектации является наиболее ответственным этапом процесса ремонта, именно от него будет зависеть эффективность принятых мер, поэтому необходимо снизить вероятность возникновения ошибки и, как следствие, влияния человеческого фактора [7–9].
Поскольку ремонтные предприятия имеют различную степень внедрения цифровых систем, то создание универсального решения затруднительно [10]. Условно, ремонтные предприятия по уровню внедрения цифровых систем можно разделить на две группы: 1) предприятия с точечным применением цифровых систем (цифровой измерительный инструмент, поиск запасных частей и т. д.); 2) предприятия островным применением цифровых систем (учет рабочего времени, учет нормы часов, автоматизированный расчет затрат и т. д.)
При этом среди ремонтных предприятий не встречается примеров с единой информационной средой, поскольку внедрение таких технологий чрезмерно затратное.
Для предприятий, имеющих низкую степень развития цифровых технологий, невозможно организовать принятие решений в полностью автоматическом режиме, но применив балльную систему оценки можно упростить возложенную задачу. Для снижения вероятности ошибочного принятия решения введем коэффициент весомости степени дефектности
где kid — коэффициент влияния дефекта на результат восстановления; n — количество обнаруженных дефектов.
Значения kid выбирались таким образом, чтобы исключить промежуточное состояние в принятии решения (табл. 1).
Таблица 1. Дефекты и значение kid
Дефект | Значение kid | |||
2 | 4 | 8 | 16 | |
Износ диаметров, мм | 92.024–92.084 | 92.085–92.524 | 92.525–93.024 | свыше 93.025 |
Отклонение от формы, мм | 0 | до 0.02 | до 0.03 | более 0.05 |
Глубина механических повреждений, (риски, задиры и т. д.) | 0 | до 0.02 | до 0.03 | более 0.05 |
Износ или дефект бурта | – | – | – | наличие |
Износ, дефект верхнего центрирующего пояска | – | – | – | наличие |
Износ, дефект нижнего центрирующего пояска | – | – | – | наличие |
Износ, дефект посадочного пояска | – | – | ||
При Kd < 4 остаточный ресурс гильзы составляет не менее 80% и проведение ремонта целесообразно, при Kd > 5 остаточный ресурс составит 50%, и ремонт будет не целесообразен, если Kd > 10, то деталь ремонту не подлежит. Помимо этого, необходимо учитывать стоимость ремонта и новой детали, если стоимость ремонта превысит 80% от новой детали, то выполнять ремонт не целесообразно.
Применение балльной системы оценки целесообразности проведения ремонта позволит в значительной степени исключить влияние человеческого фактора, снизить трудоемкость процесса дефектации, что положительно скажется на его эффективности.
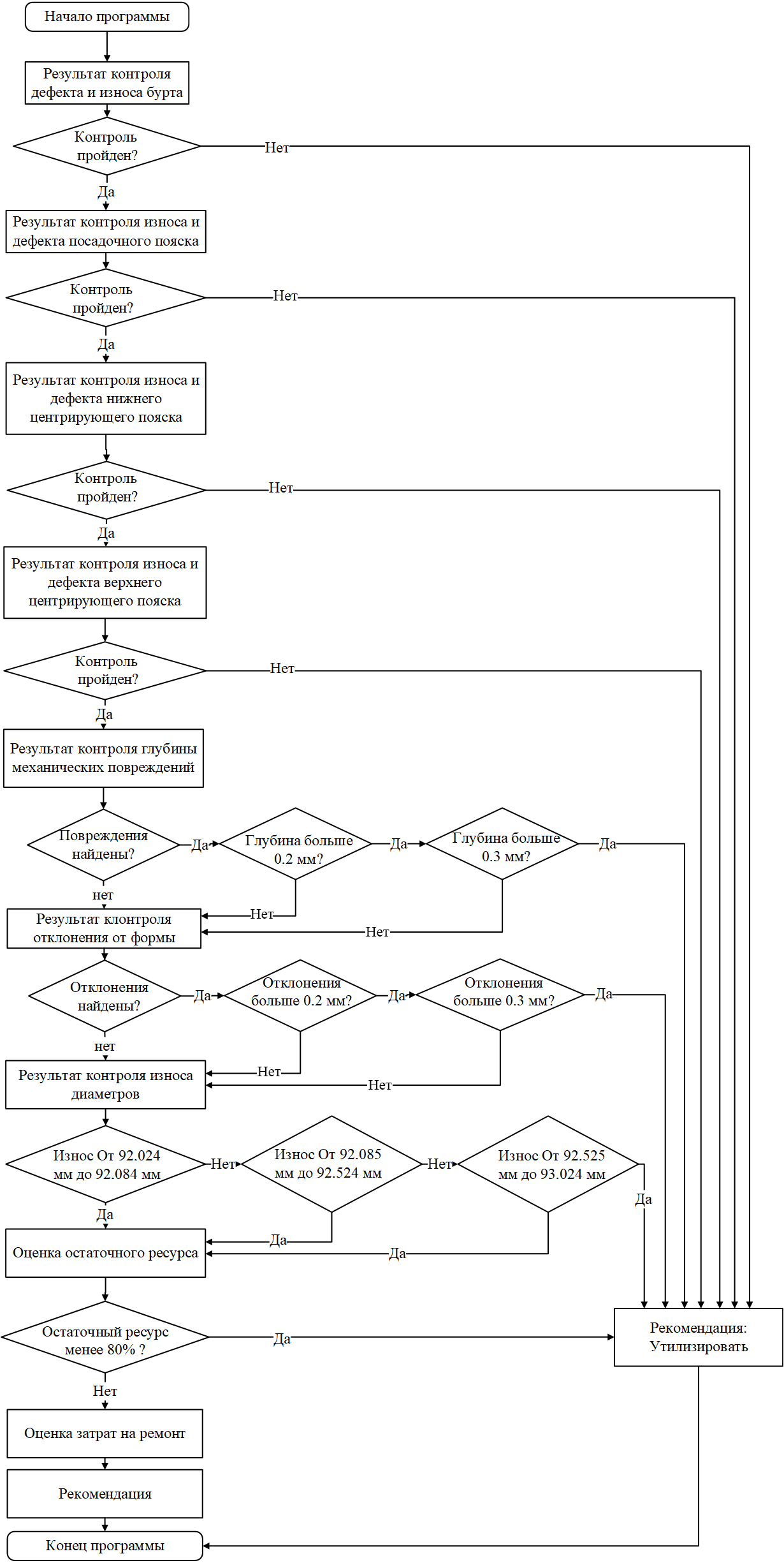
Такой метод принятия решений не удобен для предприятий с более высокой степенью применения цифровых систем, поэтому в статье предлагается использование алгоритма (рис. 3) для работы программного обеспечения и человеко-читаемой формы контрольного листка (табл. 2), который может выступать в качестве интерфейса программы.
Рис. 3. Алгоритм программного обеспечения.
Таблица 2. Человеко-читаемая форма контрольного листка
Предприятие: 1 Цех: 1 Участок: 1 | Изделие: гильза цилиндра 53-1004015-22 Операция: контроль Контроллер: Ф.И.О. | |
Типы дефектов | Данные контроля | Уровень дефектности |
Износ, дефект верхнего центрирующего пояска | отсутствует | – |
Износ, дефект нижнего центрирующего пояска | отсутствует | – |
Износ, дефект посадочного пояска | отсутствует | – |
Дефект/износ бурта | отсутствует | – |
Износ диаметров, мм | 92.087 | 1 РР |
Отклонение от формы, мм | 0.010 | 1 РР |
Глубина механических повреждений, (риски, задиры и т. д.) | 0.015 | 1 РР |
Затраты на проведение механической обработки | ||
Затраты времени, мин | 20 | |
Стоимость восстановления, ₽ | 1500 | |
Стоимость новой гильзы, ₽ | 3000 | |
Остаточный ресурс | не менее 80% | |
Рекомендация | восстановить — 1РР | |
Несмотря на рекомендацию программного обеспечения окончательное решение остается за сотрудником организации, поскольку помимо целесообразности проведения ремонта значительную роль играет его срок. При высокой стоимости простоя техники и длительном сроки поставки новых комплектующих, ремонт необходимо проводить и при более низком остаточном ресурсе.
Помимо преимуществ балльной системы применение программного обеспечения, опирающегося на уже имеющиеся на предприятия, цифровые системы позволит спрогнозировать и затраты.
Заключение. Совершенствование системы принятия решений на этапе дефектации при минимальных затратах на внедрение в независимости от степени применения цифровых систем позволит в значительной степени исключить влияние человеческого фактора, снизить трудоемкость процесса, и повысить его эффективность, а при внедрении на предприятиях с большей степенью распространения цифровых систем позволит спрогнозировать и затраты на проведения ремонта.
Финансирование. Данная работа финансировалась за счет средств бюджета Российский государственный аграрный университет — МСХА им. К. А. Тимирязева. Никаких дополнительных грантов на проведение или руководство данным конкретным исследованием получено не было.
Конфликт интересов. Авторы заявляют об отсутствии конфликта интересов.
About the authors
П. В. Голиницкий
Российский государственный аграрный университет — МСХА им. К. А. Тимирязева
Author for correspondence.
Email: gpv@rgau-msha.ru
Russian Federation, Москва
У. Ю. Антонова
Российский государственный аграрный университет — МСХА им. К. А. Тимирязева
Email: gpv@rgau-msha.ru
Russian Federation, Москва
Э. И. Черкасова
Российский государственный аграрный университет — МСХА им. К. А. Тимирязева
Email: gpv@rgau-msha.ru
Russian Federation, Москва
Л. А. Гринченко
Российский государственный аграрный университет — МСХА им. К. А. Тимирязева
Email: gpv@rgau-msha.ru
Russian Federation, Москва
References
- Kheifetz M. L. Design of mechatronic engineering systemsin digitalized traditional and additive manufacturing // J. of Advanced Materials and Technologies. 2021. V. 6 (1). P. 18.
- Шендрикова О. О., Елфимова И. Ф. Исследование процессов цифровизации промышленных предприятий // Организатор производства. 2019. Т. 27. № 1. С. 16. https://doi.org/10.25987/VSTU.2019.88.65.002
- Leonov O. A., Shkaruba N. Zh., Temasova G. N., Vergazova Yu. G. Analysis of the quality of manufacturing holes for sprockets of chain drives of agricultural machinery // IOP Conference Series: Earth and Environmental Science: Int. Conf. on Environmental Technologies and Engineering for Sustainable Development, Tashkent, 12–15 октября 2022 года, 2022. P. 012028. https://doi.org/10.1088/1755–1315/1112/1/012028
- Бондарева Г. И., Леонов О. А., Шкаруба Н. Ж. и др. Разработка алгоритма верификации запасных частей при ремонте машин // Сельский механизатор. 2022. № 10. С. 27. https://doi.org/10.47336/0131-7393-2022-10-27-28-29
- Леонов О. А., Шкаруба Н. Ж. Нормирование погрешности косвенных измерений при приёмо-сдаточных испытаниях двигателей // Измерительная техника. 2022. № 8. С. 23. https://doi.org/10.32446/0368-1025it.2022-8-23-27
- Shkaruba N. Z., Leonov O. A. Permissible Measurement Error in Monitoring the Shape and Position of Surfaces // Russian Engineering Research. 2021. V. 41 (3). P. 211. https://doi.org/10.3103/S1068798X21030175
- Erokhin M. N., Leonov O. A., Shkaruba N. Zh. et al. Standardizing the Permissible Mass Error in Monitoring Connecting Rods and Pistons // Russian Engineering Research. 2021. V. 41 (12). P. 1156. https://doi.org/10.3103/S1068798X2112011X
- Bondareva G. I., Temasova G. N., Leonov O. A. et al. Assessing External Defects at Manufacturing Enterprises // Russian Engineering Research. 2022. V. 42 (2). P. 151. https://doi.org/10.3103/S1068798X22020046
- Lopes T., Guerreiro S. Assessing business process models: a literature review on techniques for BPMN testing and formal verification // Business Process Management Journal. 2023. № 29. P. 133.
- Gureev A. A. Process management improvement in the reconstruction of facilities based on breakthrough business process modeling technology // Quality. Innovation. Education. 2020. V. 2 (166). P. 96. https://doi.org/10.31145/1999-513x-2020-2-96-100
- Голиницкий П. В., Антонова У. Ю., Гринченко Л. А., Видникевич С. Ю. Применение цифровых инструментов для совершенствования производственного процесса // Компетентность. 2023. № 5. С. 32. https://doi.org/10.24412/1993-8780-2023-5-32-37
Supplementary files





