Leaf extract from european olive (Olea europaea L.) post-transcriptionally suppresses the epithelial-mesenchymal transition and sensitizes gastric cancer cells to chemotherapy
- Autores: Tekin C.1, Ercelik M.1, Dunaev P.2, Galembikova A.2, Tezcan G.1, Ak Aksoy S.1, Budak F.1, Isık O.1, Ugras N.1, Boichuk S.2,3,4, Tunca B.1
- 
							Afiliações: 
							- Bursa Uludag University
- Kazan State Medical University
- Russian Medical Academy of Continuous Professional Education
- Kazan Federal University
 
- Edição: Volume 89, Nº 1 (2024)
- Páginas: 109-130
- Seção: Articles
- URL: https://journal-vniispk.ru/0320-9725/article/view/260457
- DOI: https://doi.org/10.31857/10.31857/S0320972524010067
- EDN: https://elibrary.ru/YRICHX
- ID: 260457
Citar
Texto integral
Resumo
The overall survival of patients with the advanced and recurrent gastric cancer (GC) remains unfavorable. In particular, this is due to cancer spreading and resistance to chemotherapy associated with the epithelial-mesenchymal transition (EMT) of tumor cells. EMT can be identified by the transcriptome profiling of GC for EMT markers. Indeed, analysis of the TCGA and GTEx databases (n = 408) and a cohort of GC patients (n = 43) revealed that expression of the CDH2 gene was significantly decreased in the tumors vs. non-tumor tissues and correlated with the overall survival of GC patients. Expression of the EMT-promoting transcription factors SNAIL and ZEB1 was significantly increased in GC. These data suggest that targeting the EMT might be an attractive therapeutic approach for patients with GC. Previously, we demonstrated a potent anti-cancer activity of the olive leaf extract (OLE). However, its effect on the EMT regulation in GC remained unknown. Here, we showed that OLE efficiently potentiated the inhibitory effect of the chemotherapeutic agents 5-fluorouracil (5-FU) and cisplatin (Cis) on the EMT and their pro-apoptotic activity, as was demonstrated by changes in the expression of the EMT markers (E- and N-cadherins, vimentin, claudin-1) in GC cells treated with the aforementioned chemotherapeutic agents in the presence of OLE. Thus, culturing GC cells with 5-FU + OLE or Cis + OLE attenuated the invasive properties of cancer cells. Importantly, upregulation of expression of the apoptotic markers (PARP cleaved form) and increase in the number of cells undergoing apoptosis (Annexin V-positive) were observed for GC cells treated with a combination of OLE and 5-FU or Cis. Collectively, our data illustrate that OLE efficiently interferes with the EMT in GC cells and potentiates the pro-apoptotic activity of certain chemotherapeutic agents used for GC therapy.
Texto integral
Принятые сокращения: АО – акридиновый оранжевый; РЖ – рак желудка; ЭМП – эпителиально-мезенхимальный переход; AGS – клеточная линия аденокарциномы желудка; Cis – цисплатин; 5-FU – 5-фторурацил; GEPIA – интерактивный анализ профиля экспрессии генов; GTEX – генотипы клеток тканей; HPA – атлас белков человека; lncRNA – длинная некодирующая РНК; OLE – экстракта листьев Olea europaea; PI – йодид пропидия; TCGA – атлас генома раковых клеток.
Введение
Частота ранней диагностики рака желудка (РЖ) остается низкой. В случае поздней диагностики опухолевые клетки, как правило, обладают химиорезистентностью, что является серьезной проблемой для дальнейшей терапии [1, 2]. Эпителиально-мезенхимальный переход (ЭМП) клеток РЖ инициирует развитие прогрессии опухоли. При ЭМП за счет усиления мезенхимального фенотипа увеличивается подвижность опухолевых клеток, что обеспечивает их инвазивный рост и метастазирование. Кроме того, при ЭМП увеличивается количество раковых стволовых клеток и развивается химиорезистентность [3]. При ЭМП в опухолевых клетках резко снижается экспрессия кадгерина 1, повышается экспрессия кадгерина 2 и транскрипционных факторов ZEB1 (цинк-зависимый белок), SNAIL и TWIST [4, 5]. Ингибирование процесса ЭМП в клетках РЖ способствует повышению их чувствительности к химиопрепаратам [3, 6].
В настоящее время, используя некодирующие РНК, можно модулировать экспрессию различных генов клетки. Данный метод, потенциально, может быть использован в рамках персонифицированного подхода к терапии злокачественных новообразований [7]. Продемонстрировано, что в процессе ЭМП в различных опухолевых клетках меняются уровни микроРНК (miRNA). В частности, снижается уровень miR-23b-3p и miR-200c [8–10]. Данный факт требует дальнего экспериментального изучения.
Препараты на основе лекарственных трав широко используются в клинической онкологии. В частности, их назначают вместе с химиопрепаратами, что позволяет уменьшить дозу цитостатиков и, следовательно, выраженность побочных эффектов [11, 12]. Показано, что экстракт листьев Olea europaea (OLE) обладает антигипертензивным, антиоксидантным и противоопухолевым действиями благодаря наличию в его составе биологически активных компонентов – секойридоидов, тритерпеноидов и флавоноидов [13–16]. OLE снижает выраженность воспалительного процесса в слизистой оболочке желудка, что уменьшает прогрессию РЖ [17]. Наши предыдущие исследования показали, что под влиянием OLE уменьшается популяция раковых стволовых клеток в опухолевой ткани РЖ [18]. Кроме того, OLE способен подавлять активность сигнальных путей в клетках РЖ, оказывая влияние на микроРНК [19]. ЭМП играет важную роль в прогрессии РЖ [20], но влияние OLE на механизмы ЭМП остаются неизученными.
Химиопрепараты 5-фторурацил (5-FU) и цисплатин (Cis) в настоящее время используются для лечения разнообразных злокачественных новообразований, в том числе и РЖ [1, 2]. Тем не менее у большинства больных РЖ на фоне их применения отмечаются побочные эффекты [21]. Показано, что у пациентов с РЖ при развитии ЭМП резко снижается чувствительность к 5-FU [22].
Вышеизложенное явилось основанием для настоящего исследования по изучению способности OLE ингибировать процесс ЭМП в клетках РЖ и тем самым усиливать чувствительность опухолевых клеток к химиопрепаратам (5-FU, Cis).
Материалы и методы
Исследование экспрессии транскрипционных факторов и генов-маркеров ЭМП в тканях РЖ по результатам, опубликованным в международных базах данных. В базе данных GEPIA (Gene Expression Profiling Interactive Analysis – интерактивный анализ профиля экспрессии генов; http://gepia.cancer-pku.cn/, дата обращения – 15 февраля 2023 г.) проанализирована экспрессия генов-маркеров ЭМП (CDH1, CDH2) и транскрипционных факторов (TWIST, SNAIL, ZEB1) в тканях РЖ и неопухолевых тканях. Использовались результаты проектов TCGA (The Cancer Genome Atlas – атлас генома раковых клеток) и GTEX (Genotype-Tissue Expression – генотипы клеток тканей). Было проанализировано влияние экспрессии генов-маркеров ЭМП на общую выживаемость пациентов с РЖ. Была изучена корреляция между экспрессией гена CDH2 и уровнем длинной некодирующей РНК (lncRNA) MALAT1. Для изучения взаимодействий различных видов РНК (lncRNA и RNA, lncRNA и miRNA, RNA и miRNA) использовались соответственно следующие базы данных: LncRRIsearch (http://rtools.cbrc.jp/LncRRIsearch/), the lncRNASNP database version 2.0 (http://bioinfo.life.hust.edu.cn/lncRNASNP), DIANA-TarBase v7.0 (http://diana.imis.athena-innovation.gr/DianaTools/index.php?r=tarbase/index). Дата обращения – 1 апреля 2023 г.
Исследование образцов опухолевых тканей. Парафиновые блоки опухолевых тканей от пациентов с РЖ (n = 43) и неопухолевых тканей желудка (n = 7) были получены из архива отделения патологии больницы медицинского факультета Университета Бурса Улудаг. У всех больных РЖ была диагностирована аденокарцинома. У 34 пациентов (79,06%) опухоли находились на стадии 3 или 4. Мутация гена TP53 у 11 пациентов (25,58%) была выше 70%; у 6 пациентов (13,95%) – находилась в пределах 40–70%; у 6 пациентов (13,95%) – была менее 40%; у 20 пациентов (46,52%) – не обнаруживалась. В 10 случаях РЖ (23,25%) в опухоли отмечалась экспрессия CerbB2. В 35 случаях РЖ (81,39%) отмечались метастазы в лимфатические узлы, из них 21 опухоль (48,83%) сопровождалась периневральной инвазией. У 17 пациентов с РЖ (39,53%) отмечалась резистентность к химиотерапии (5-FU, Cis). Все пациенты находились под наблюдением в течение не менее 5 лет на предмет рецидива РЖ. Протоколы сбора образцов опухолей и анализа клинических записей были одобрены местным комитетом по этике Университета Бурса Улудаг (2019-6/32). От пациентов было получено письменное информированное согласие на использование своих тканей и клинических данных в научно-исследовательских целях.
Анализ экспрессии генов. РНК из образцов опухолевой ткани экстрагировали с использованием набора Quick-RNA FFPE Miniprep («Zymo Research», США). Количество и качество образцов РНК подтверждали путем измерения поглощения образцов при 260/280 нм на спектрофотометре UV/Vis («Beckman Coulter», Канада). Для преобразования образцов РНК (100 нг) в кДНК использовали набор High-Capacity cDNA Synthesis Kit («Thermo Fisher Scientific», США). Экспрессию РНК генов-маркеров ЭМПCDH1 (Hs01013959_m1) и CDH2 (Hs00983056_m1), а также генов, кодирующих факторы транскрипции, TWIST (Hs01675818_s1), SNAI1 (Hs_00195591_m1) и ZEB1 (Hs01566408_m1), исследовали с использованием соответствующих праймеров (Taqman, «Thermo Fisher Scientific», США) методом полимеразной цепной реакции в режиме реального времени (RT-qPCR) с помощью амплификатора StepOne™ Real-Time PCR System («Applied Biosystems», США).
Образцы были нормализованы по экспрессии гена GAPDH (Hs02786624_g1). Условия для RT-qPCR были следующими: 95 °C – 10 мин, 95 °C – 15 с, 60 °C – 60 мин. Количественную оценку результатов проводили с использованием метода 2ˆ(–delta delta CT) [23].
Анализ экспрессии микроРНК. 10 нг общей РНК конвертировали в кДНК с использованием набора miRCURY® LNA® RT Kit («Qiagen», США). Экспрессию РНК hsa-miR-200c-3p (YP00204482) и hsa-miR-23b-3p (YP02119314) оценивали методом RT-qPCR с помощью прибора Applied Biosystem StepOneTM RT-PCR. Использовали набор реактивов miRCURY® LNA® miRNA PCR Assays в соответствии с инструкциями производителя («Qiagen»). Образцы были нормализованы по экспрессии гена SNORD48 (YP00203903). Условия для RT-qPCR были следующими: начальная активация нагреванием при 95 °C – 2 мин; затем 40 циклов: денатурация при 95 °C – 10 с и отжиг при 56 °C – 60 мин. Количественную оценку результатов проводили с использованием метода 2ˆ(–delta delta CT) [23].
Эксперименты in vitro. Клеточные культуры и реагенты. Эксперименты in vitro проводили на клеточной линии AGS (аденокарцинома желудка), предоставленной Американской коллекцией типовых культур («ATCC», США). Клетки AGS культивировали в питательной среде DMEM/F-12 («HyClone», США) с добавлением L-глутамина (292 мг/литр), 10% эмбриональной телячьей сыворотки (FBS), 1 мМ пирувата натрия и антибиотиков пенициллина (5000 Ед./мл) и стрептомицина (5000 мкг/мл) (все реагенты фирмы «Biochrome», Германия). Клетки культивировали в атмосфере 5% CO2 при 37 °C в инкубаторе MCO-19AIC (UV) («Panasonic Healthcare», Япония). Для определения молекулярного профиля клеток AGS использовали Атлас белков человека (HPA; Human Protein Atlas version 22.0 (https://www.proteinatlas.org/); дата обращения – 15 февраля 2023 г.). Стандартизированный OLE (05.06.2007,10-00014-00015-0) был предоставлен компанией «Kale Naturel» (Турция). Протокол экстракции и состав OLE описаны в нашем предыдущем исследовании [24]. Фенольные соединения во фракциях OLE идентифицировали методом высокоэффективной жидкостной хроматографии с помощью прибора Agilent 1200 HPLC system («Waldbronn», Германия) [25]. В стандартизованном OLE, применяемом в настоящем исследовании, были обнаружены (при длине волны 280 нм) 19 419 мг/мл олеуропеина, 409 мг/мл рутина и следовые количества гидрокситирозола и тирозола [26]. Для использования в экспериментеOLE предварительно растворяли в дистиллированной воде. Химиопрепараты 5-FU и Cis («Sigma-Aldrich», Германия) для использования в эксперименте были предварительно растворены в диметилсульфоксиде (ДМСО) в соответствии с инструкциями производителя.
Анализ клеточной пролиферации. Влияние различных концентраций OLE (0,1–3 мг/мл), 5-FU (10–400 мкМ) и Cis (0,1–100 мкМ) на пролиферацию клеток AGS оценивали колориметрическим методом с помощью реагента WST-1 («Roche Applied Sciences», Германия), согласно протоколу производителя [15, 27–30]. Для этого клетки AGS в количестве 2 × 105 засевали в лунки 96-луночного плоскодонного планшета («Corning Inc.», США). Через 24 ч к клеткам добавляли OLE, 5-FU, Cis или их комбинации. Через определенные интервалы времени инкубации (24, 48, 72 ч) к клеткам добавляли 10 мкл реагента WST-1 и через 1 ч инкубации при комнатной температуре оценивали пролиферацию клеток при длине волны Ex/Em = 460/420 нм с использованием спектрофотометра TriStar2 S LB942 Multimode Reader («Berthold Technologies», Германия). Каждый эксперимент повторяли 3 раза. Для расчета половинной ингибирующей концентрации (IC50) OLE, 5-FU и Cis использовали следующую формулу: [(1 – поглощение образца/поглощение контроля) × 100] [19]. Данные были нормализованы по отношению к контрольным образцам клеток. Исследование влияния OLE, 5-FU и Cis на пролиферацию клеток AGS в режиме реального времени проводили с помощью прибора «ACEA Biosciences» (США). Индекс пролиферации клеток регистрировали каждые 15 мин в течение 72 ч с использованием биосенсорной системы анализа клеток xCELLigence («ACEA Biosciences»).
Изучение взаимодействия OLE с химиопрепаратами 5-фторурацилом и цисплатином. Клетки AGS в количестве 2 × 105 засевали в лунки плоскодонных 96-луночных планшетов. Через 24 ч к клеткам добавляли комбинации препаратов в различных концентрациях: OLE + 5-FU; OLE + Cis; 5-FU + Cis; OLE + 5-FU + Cis. Далее, клетки культивировали в течение 48 ч при комнатной температуре. Каждый эксперимент повторяли 3 раза. Влияние комбинаций OLE + химиопрепарат на пролиферацию клеток определяли с использованием реагента WST-1 и системы клеточного анализатора xCELLigence в реальном времени, как указано выше. Потенциальный эффект взаимодействия OLE с химиопрепаратами (аддитивный, антагонистический или синергический эффект взаимодействия) рассчитывали с помощью R-пакета программного обеспечения SynergyFinder (https://bioconductor.org/packages/release/bioc/html/synergyfinder.html) [31]. Использовались следующие значения показателя синергии SC (synergy score): 1) SC менее –10 (антагонистический эффект взаимодействия); 2) –10 < SC < 10 (аддитивный эффект взаимодействия); 3) SC > 10 (синергический эффект взаимодействия) [31].
Исследование экспрессии РНК генов-маркеров ЭМТ и факторов транскрипции, а также экспрессии микроРНК в клетках AGS. РНК из клеток AGS выделяли с использованием набора Zymo RNA Isolation Kit («Zymo Research»). Для исследования экспрессии генов CDH2, SNAI1 и ZEB1 использовали набор реагентов High-Capacity cDNA Synthesis Kit. Для анализа экспрессии микроРНК использовали набор реагентов miRCURY® LNA® RT Kit. RT-qPCR проводили, как описано выше.
Вестерн-блоттинг. Клетки AGS лизировали на льду с использованием RIPA-буфера («Thermo Fisher Scientific»), к которому предварительно добавляли коктейль ингибиторов протеаз («Roche», США). Затем лизаты центрифугировали в течение 30 мин при 15 000 g при 4 °C, а супернатанты, содержащие растворимые белки, использовали для анализа. Концентрацию белка в образцах измеряли методом Брэдфорда. После этого не более 35 мкг белка загружали в лунку 10%-ного геля SDS-PAGE и разделяли электрофорезом; далее, переносили на нитроцеллюлозную мембрану с использованием системы полусухого переноса («Bio-Rad», США). Мембраны блокировали в 5%-ном обезжиренном сухом молоке (в TBS-T) в течение 1 ч и затем инкубировали со следующими первичными антителами (+4 oC, 18 ч): N-кадгерин (# MA1-2002; «Invitrogen», «Thermo Fisher Scientific», США); расщепленная форма каспазы-3 (# 9661T), расщепленная форма PARP1 (# 5625T), N-кадгерин (# 1316S), виментин (# 5741S), клаудин-1 (# 8683S) («Cell Signaling Technology Inc.», США); E-кадгерин (# sc-56527), β-актин (# sc-517582) («Santa Cruz Biotechnology», США). Далее, мембраны инкубировали в течение 1 ч при комнатной температуре со вторичными антителами, конъюгированными с HRP (# 1706516, «Bio-Rad»). Изображения мембран были получены с использованием системы визуализации Versadoc MP 4000 и программного обеспечения Quantity One («Bio-Rad»). Для захвата изображения был выбран канал «Chemi Hi Sensitivity»; время экспозиции мембраны – 10–15 мин. Цифровые изображения были сохранены для дальнейшего анализа. Интенсивность различных полос измеряли с помощью программного обеспечения Quantity One («Bio-Rad»). Окраску на β-актин использовали для контроля уровня белка в образцах. Эксперименты повторяли 3 раза.
Флуоресцентная микроскопия опухолевых клеток с использованием красителей акридинового оранжевого и йодида пропидия. Флуоресцентный краситель AO/PI (содержит акридиновый оранжевый – АО и йодид пропидия – PI) использовали для оценки морфологических особенностей опухолевых клеток AGS. Клетки в количестве 1 × 105 засевали в лунки 24-луночного плоскодонного планшета («Corning Inc.»). К клеткам добавляли 100 мкл раствора флуоресцентного красителя AO/PI (концентрация АО – 10 мкг/мл, PI – 5 мкл/мл) («Thermo Fisher», США). Инкубация – 5 мин при комнатной температуре. Морфологию клеток исследовали при возбуждении (535 нм)/эмиссии (580 нм) с использованием инвертированного флуоресцентного микроскопа EVOS 5000 («Thermo Fisher Scientific»). Интактное зеленое ядро считалось признаком жизнеспособных клеток. Плотная зеленая область конденсации хроматина в ядре считалась признаком ранней стадии апоптоза клетки, тогда как плотные оранжевые области конденсации хроматина считались маркером поздней стадии апоптоза клетки. Клетки, имеющие интактное оранжевое ядро, считались погибшими по механизму некроза [32, 33].
Исследование апоптоза опухолевых клеток с использованием красителя Annexin V. Гибель опухолевых клеток AGS по механизму апоптоза оценивали с помощью красителя Annexin V, используя набор реагентов Annexin V Apoptosis Detection Kit FITC («Invitrogen»; «Thermo Fisher Scientific») в соответствии с инструкциями производителя. Количество апоптотических клеток определяли методом проточной цитометрии на приборе NAVIOS EX Flow Cytometer («Beckman Coulter»). Окраска красителем Annexin V считалась признаком ранней стадии апоптоза клетки. Двойное окрашивание Annexin V/PI – признаком поздней стадии апоптоза клетки или ее некроза. Жизнеспособными считались клетки, не имеющие окрашивания указанными выше красителями. Эксперименты повторяли 3 раза.
Анализ «заживления раны» в области монослоя опухолевых клеток AGS (Scratch-метод). Клетки AGS в количестве 1 × 106 засевали в лунки 6-луночных плоскодонных планшетов («Corning Inc.»). Когда клетки достигали конфлюентности 90%, микропипеткой (200 мкл) наносили царапину («рана») в области монослоя клеток. Лунки промывали фосфатно-солевым буфером (PBS) и добавляли культуральную среду (контроль), а также культуральную среду, содержащую OLE, 5-FU или Cis. Площадь закрытия «раны» оценивали через различные интервалы времени (6, 12, 24, 36 и 48 ч) с помощью световой микроскопии. Фотографии «раны» в области монослоя клеток исследовали с помощью программного обеспечения ImageJ v1.53s (National Institute of Health, США). Эксперименты повторяли 3 раза.
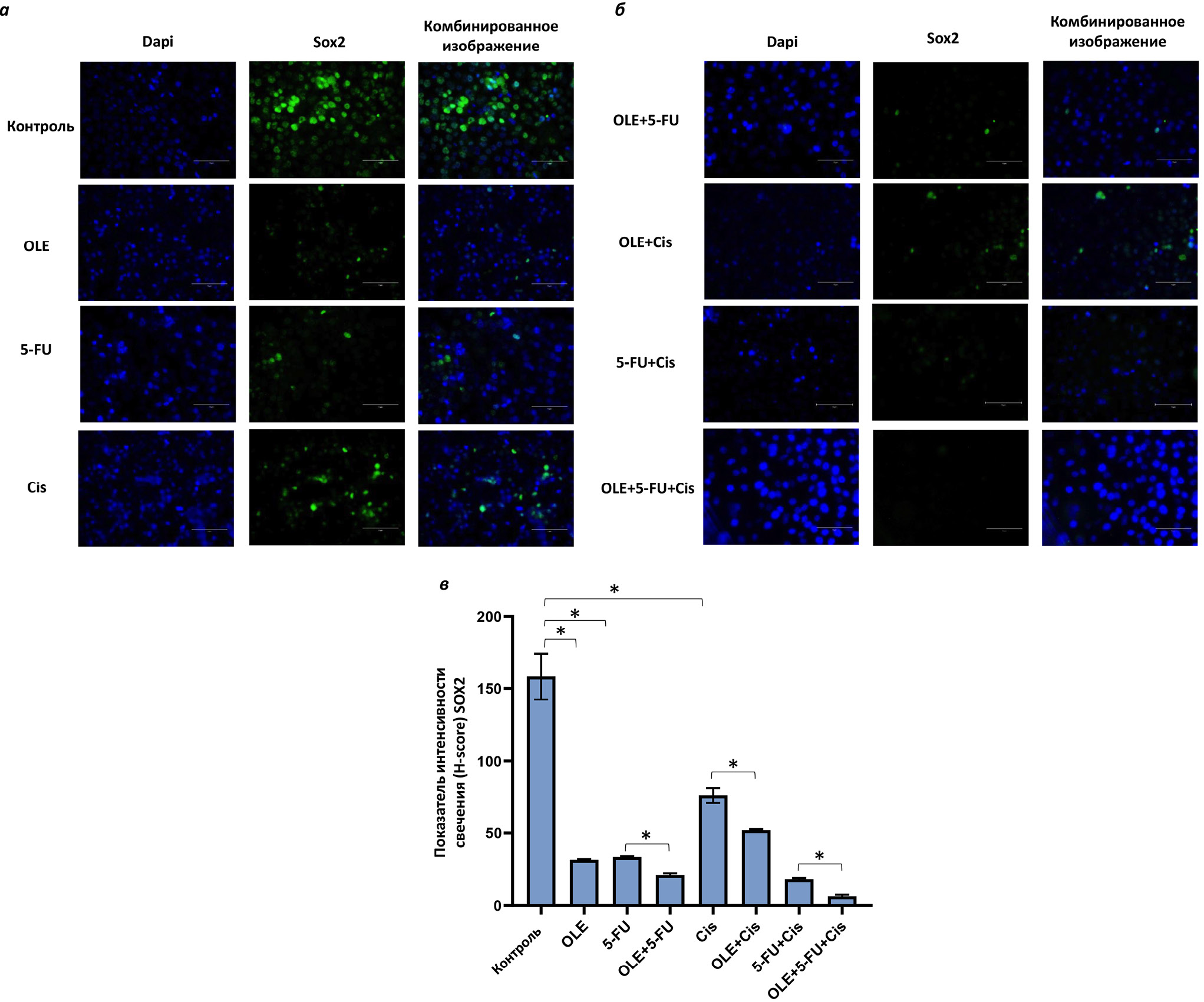
Иммунофлуоресцентная микроскопия. Клетки AGS засевали на покровные стекла, предварительно покрытые раствором поли-L-лизина («Sigma-Aldrich») и культивировали в 6-луночных плоскодонных планшетах в течение 48 ч. Далее, к клеткам добавляли OLE, 5-FU или Cis (инкубация 6 ч при комнатной температуре). После инкубации покровные стекла с клетками фиксировали 4%-ным раствором формальдегида в течение 15 мин при комнатной температуре. Для анализа экспрессии транскрипционного фактора SOX2 использовали мышиные моноклональные антитела анти-SOX2, конъюгированных с флуорохромом Alexa Fluor® 488 (разведение 1 : 100; «Cell Signaling Technologies», # 5049S). Экспрессия транскрипционного фактора SOX2 визуализировалась зеленым цветом при длине волны 488 нм. Ядро клетки визуализировали с помощью красителя DAPI («Cell Signaling Technologies», # 4083S). Изображения клеток AGS были получены с помощью системы визуализации клеток EVOS 5000 cell imaging system («Thermo Fisher Scientific»). Показатель интенсивности свечения (H-score) клеток, экспрессирующих SOX2, проводили c помощью методики, описанной в нашей предыдущей работе [34].
Статистическая обработка результатов. Количественные различия уровней экспрессии РНК и микроРНК в опухолевой ткани РЖ и неопухолевых тканях оценивали с помощью t-критерия Стьюдента для независимых выборок. Корреляционный анализ Пирсона использовали для выявления связи между экспрессией гена CDH2 и уровнем длинной некодирующей РНК MALAT1 в тканях РЖ (при анализе результатов проектов TCGA и GTEx в международных базах данных). Для анализа общей выживаемости больных РЖ использовали тест Каплана–Мейера. Различия в экспрессии генов-маркеров ЭМП в клетках AGS при их культивировании с OLE и химиопрепаратами оценивали с помощью t-критерия Стьюдента для независимых выборок. Количественную оценку пролиферации клеток AGS, их апоптоза, площади закрытия «раны» в области монослоя опухолевых клеток проводили методом однофакторного дисперсионного анализа (ANOVA). Для статистической обработки результатов экспериментов использовалось программное обеспечение GraphPad Prism 6 («GraphPad Software Inc.», США). Уровень статистической значимости (р) считали равным 0,05.
Результаты исследования
Экспрессия генов-маркеров эпителиально-мезенхимального перехода у пациентов с раком желудка. Анализируя результаты проектов TCGA и GTEX, было установлено, что экспрессия гена CDH1, кодирующего белок кадгерин 1, была значительно повышена в образцах РЖ (n = 408) по сравнению с неопухолевыми тканями (n = 211) (рис. 1, а). Аналогичным образом, наша исследовательская группа подтвердила повышенную экспрессию РНК гена CDH1 в образцах РЖ (рис. 1, б). Однако различия в экспрессии гена CDH1 в образцах опухолей не влияли на общую выживаемость пациентов с РЖ, как показано на рис. 1, в. В то же время экспрессия гена CDH2, кодирующего белок кадгерин 2, была значительно ниже в образцах РЖ (n = 408) по сравнению с неопухолевыми тканями (n = 211) (рис. 1, г). В образцах РЖ, полученных от пациентов, участвующих в настоящем исследовании, также наблюдалось снижение экспрессии гена CDH2 (рис. 1, д). В то же время в некоторых образцах РЖ отмечалась повышенная экспрессия гена CDH2 по сравнению с неопухолевыми тканями (рис. 1, г и д). Важно отметить, что у пациентов с низкой экспрессией гена CDH2 отмечалось повышение общей выживаемости по сравнению с пациентами, имеющими высокую экспрессию гена CDH2 (рис. 1, е).
Далее, была изучена экспрессия транскрипционных факторов, участвующих в процессе ЭМП. Было обнаружено, что экспрессия генов SNAI1 и ZEB1 (кодирующих одноименные белки SNAI1 и ZEB1) была значительно увеличена в образцах опухолей пациентов с РЖ по сравнению с их неопухолевыми тканями (SNAI1: p < 0,001; ZEB1: p = 0,03; рис. 1, ж и з). В то же время изменения экспрессии гена TWIST1, кодирующего белок TWIST, отсутствовали (p > 0,05; рис. 1, и).
Таким образом, процесс ЭМП при РЖ был обусловлен повышенной экспрессией генов SNAI1 и ZEB1. Кроме того, в процессе ЭМП повышалась экспрессия гена CDH2, что сопровождалось снижением общей выживаемости пациентов.
Рис. 1. Регуляция экспрессии генов эпителиально-мезенхимального перехода (ЭМП) при раке желудка (РЖ). а – Экспрессия гена CDH1 в ткани РЖ и неопухолевых тканях (база данных GEPIA); б – экспрессия гена CDH1 в образцах РЖ, полученных от пациентов, участвующих в настоящем исследовании; в – влияние нарушения экспрессии гена CDH1 на общую выживаемость пациентов с РЖ (база данных GEPIA); г – экспрессия гена CDH2 в ткани РЖ (база данных GEPIA); д – экспрессия гена CDH2 в образцах РЖ, полученных от пациентов, участвующих в настоящем исследовании; е – влияние нарушений экспрессии гена CDH2 на общую выживаемость пациентов с РЖ (база данных GEPIA); ж–и – экспрессия генов SNAI1, ZEB1 и TWIST, кодирующих транскрипционные факторы, связанные с ЭМП при РЖ (база данных GEPIA); к – экспрессия некодирующей РНК MALAT1 при РЖ (база данных GEPIA); л – экспрессия некодирующей РНК MALAT1 в образцах РЖ, полученных от пациентов, участвующих в настоящем исследовании; м – взаимосвязь экспрессии некодирующей РНК MALAT1 и общей выживаемости пациентов с РЖ (база данных GEPIA); н – взаимодействие некодирующей РНК MALAT1 и гена CDH2 (база данных LncRRIsearch); о и п – экспрессия miR-23b-3p и miR-200c при РЖ; р – связывание miR -23b-3p с сайтом некодирующей РНК MALAT1 (база данных lncRNASNP); с – связывание miR-200c с сайтом гена ZEB1 (база данных DIANA-TarBase). Уровень статистической значимости (р) рассчитывался с помощью t-критерия Стьюдента (для а, б, г, д, ж–л, о и п) и теста Каплана–Мейера (для в, е и м); * p < 0,05; TPM – число транскриптов на миллион картированных прочтений
Посттранскрипционная регуляция ЭМП при РЖ. Экспрессия lncRNA MALAT была повышена в образцах РЖ, полученных от пациентов, участвующих в настоящем исследовании, по сравнению с их нормальными тканями. Такая же закономерность характерна для экспрессии lncRNA MALAT1 при анализе результатов проектов TCGA и GTEX в международных базах данных (рис. 1, к и л). Экспрессия lncRNA MALAT1 не оказывала прямого влияния на выживаемость пациентов с РЖ (рис. 1, м). Тем не менее lncRNA MALAT1, взаимодействуя с 5-UTR-сайтом РНК CDH2 (рис. 1, н), способствовала снижению ее экспрессии. Следовательно, повышенная экспрессия lncRNA MALAT1, вызывая снижение экспрессии гена CDH2, косвенно способствует прогрессированию РЖ.
Экспрессия микроРНК (miR-23b-3p и miR-200c-3p) была снижена в образцах РЖ, полученных от пациентов, участвующих в настоящем исследовании, по сравнению с их нормальными тканями (рис. 1, о и п). Показано, что miR-23b-3p имеет сайт связывания с РНК MALAT1 (рис. 1, р). Кроме того, miR-200c-3p взаимодействует с 3-UTR- сайтом РНК транскрипционного фактора ZEB1 (рис. 1, с).
Таким образом, при РЖ в регуляции экспрессии генов ЭМП играют роль также микроРНК. Полученные результаты свидетельствуют, что miR-23b-3p может участвовать в посттранскрипционной регуляции экспрессии lncRNA MALAT1. Кроме того, miR-200c-3p может посттранскрипционно регулировать экспрессию транскрипционного фактора ZEB1, имеющего важное значение для ЭМП.
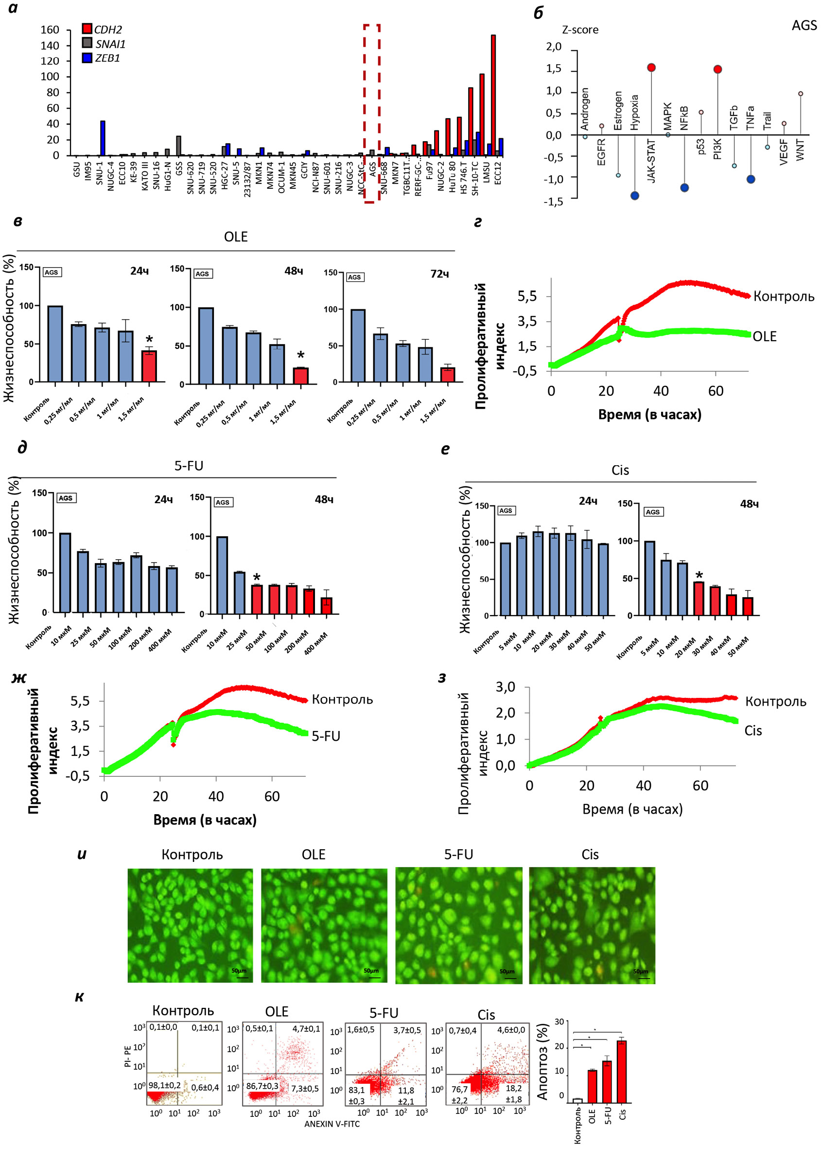
OLE усиливает цитотоксическую активность некоторых химиопрепаратов, используемых для лечения РЖ. Влияние OLE и химиопрепаратов (5-FU и Cis) на выживаемость и пролиферацию клеток РЖ исследовали с использованием клеточной линии AGS (аденокарцинома желудка). Клетки AGS характеризуются развитием ЭМП, индуцированного повышенной экспрессией генов CDH2 и SNAI1 (рис. 2, а). По информации базы данных HPA, в клетках AGS активизированы сигнальные пути, опосредованные киназами PI3K и JAK/STAT (рис. 2, б), которые играют важную роль в развитии ЭМП [35, 36]. Было обнаружено, что при использовании OLE в концентрации 1,5 мг/мл жизнеспособность клеток AGS снижалась до 50% через 24 ч инкубации (рис. 2, в и г). В то же время химиопрепараты 5-FU (25 мкМ) и Cis (20 мкМ) оказывали подобный эффект на клетки AGS только спустя 48 ч культивирования (рис. 2, д–з). При последующем окрашивании клеток AGS, инкубированных в присутствии OLE и химиопрепаратов (5-FU, Cis) флуоресцентным красителем AO/PI, в них отмечались признаки апоптоза: увеличение конденсации хроматина (т.е. плотные зеленые и оранжевые области) (рис. 2, и). Кроме того, признаки апоптоза в клетках AGS, индуцированных OLE и химиопрепаратами (5-FU, Cis), были обнаружены методом проточной цитометрии с использованием красителя Annexin V (рис. 2, к).
Рис. 2. Влияние OLE, 5-FU и Cis на жизнеспособность клеток AGS. а – Экспрессия генов CDH2, SNAI1 и ZEB1 в различных клетках рака желудка (база данных HPA); б – сигнальные пути в опухолевых клетках AGS (база данных HPA); в – жизнеспособность клеток AGS при различных концентрациях OLE (инкубация 24, 48 и 72 ч); г – влияние половинной ингибирующей концентрации (IC50) OLE на пролиферации клеток AGS; д и ж – влияние половинной ингибирующей концентрации (IC50) 5-FU на пролиферацию клеток AGS; е и з – влияние половинной ингибирующей концентрации (IC50) Cis на пролиферацию клеток AGS; и – исследование способности OLE, 5-FU и Cis индуцировать апоптоз клеток AGS методом флуоресцентной микроскопии (окраска красителем AO/PI, содержащим акридиновый оранжевый – АО и йодид пропидия – PI); к – исследование способности OLE, 5-FU и Cis индуцировать апоптоз клеток AGS методом проточной цитометрии. Проводилась окраска опухолевых клеток красителями Annexin V и йодидом пропидия (PI). OLE – экстракт листьев Olea europaea; 5-FU – 5-фторурацил; Cis – цисплатин. Уровень статистической значимости (р) рассчитывался методом однофакторного дисперсионного анализа (ANOVA) и с помощью апостериорного теста Тьюки; * p < 0,05; n = 3
Далее, исследовалась способность OLE модулировать цитотоксическую и антипролиферативную активность 5-FU и Cis. Для этого клетки AGS культивировали с комбинацией OLE и химиопрепаратов. OLE использовали в концентрации 1,5 мг/мл, 5-FU – 25 мкМ, Cis – 20 мкМ. При использовании комбинации OLE + Cis жизнеспособность клеток AGS уменьшалась более значительно по сравнению с отдельным применением Cis (p < 0,0001; рис. 3, а). При использовании комбинации OLE сразу с двумя химиопрепаратами (OLE + 5-FU + Cis) жизнеспособность клеток AGS снижалась более значительно, чем при использовании комбинаций OLE c одним химиопрепаратом (OLE + 5-FU или OLE + Cis; p = 0,0493; рис. 3, б–г). Согласно шкале синергии Bliss, при использовании комбинации OLE + 5-FU наблюдался аддитивный эффект взаимодействия (SC = 5,43). Аналогичный аддитивный эффект наблюдался при использовании комбинации OLE + 5-FU + Cis (SC = 6,58). В то же время при использовании комбинации OLE + Cis наблюдался синергический эффект взаимодействия (SC = 29,83; рис. 3, д). Синергический эффект взаимодействия OLE и Cis в отношении клеток AGS был выявлен с использованием R-пакета программного обеспечения Synergy Finder (SC = 10,33; рис. 3, е). В то же время между OLE и 5-FU был выявлен аддитивный эффект взаимодействия (SC = 1,20; рис. 3, ж).
Рис. 3. Влияние комбинаций OLE (1,5 мг/мл) с 5-FU (25 мкМ) и Cis (20 мкМ) на жизнеспособность клеток AGS. а – Жизнеспособность клеток AGS при их культивировании с OLE в отдельности и в условиях комбинаций OLE с химиопрепаратами (OLE + 5-FU, OLE + Cis); n = 3. б–г – Исследование пролиферации клеток AGS при их культивировании с OLE, 5-FU, Cis и их комбинациями; д – исследование взаимодействия OLE с химиопрепаратами (5-FU, Cis) с использованием шкалы синергии Bliss; е – синергический эффект взаимодействия OLE и Cis в отношении клеток AGS (данные программного обеспечения Synergy Finder); ж – аддитивный эффект взаимодействия OLE и 5-FU (данные программного обеспечения Synergy Finder). OLE – экстракт листьев Olea europaea; 5-фторурацил – 5-FU; цисплатин – Cis. Уровень статистической значимости (р) рассчитывался методом однофакторного дисперсионного анализа (ANOVA) и с помощью апостериорного теста Тьюки; * p < 0,05
Таким образом, при использовании комбинации OLE + 5-FU цитотоксический эффект складывался из индивидуальных эффектов каждого препарата (аддитивный эффект взаимодействия). В то же время при использовании комбинации OLE + Cis цитотоксический эффект был сильнее, чем индивидуальные эффекты каждого из препаратов (синергический эффект взаимодействия).
После изучения эффектов взаимодействия OLE, 5-FU и Cis исследовалась их способность индуцировать гибель клеток AGS по механизму апоптоза. При использовании комбинации OLE + 5-FU отмечался более выраженный апоптоз клеток AGS по сравнению с отдельным применением 5-FU (t = 9,64; p = 0,010; рис. 4, а). При комбинированном применении OLE и Cis количество апоптотических клеток AGS значительно увеличивалось по сравнению с отдельным применением Cis (t = 5,62; p = 0,030; рис. 4, б). При использовании комбинации OLE с двумя химиопрепаратами (OLE + 5-FU + Cis) выраженность апоптоза клеток AGS была более значительной по сравнению с отдельным применением 5-FU (t = 13,91; p = 0,005), Cis (t = 13,41; p = 0,005) или комбинации 5-FU + Cis (t = 20,3; p = = 0,002; рис. 4, в). Таким образом, при комбинированном использовании OLE и химиопрепаратов (5-FU, Cis) значительно усиливается гибель опухолевых клеток AGS по механизму апоптоза, что может способствовать уменьшению длительности курса химиотерапии у больных РЖ.
Способность OLE усиливать цитотоксическую активность химиопрепаратов (5-FU, Cis) была подтверждена методом вестерн-блоттинга. При использовании комбинации OLE + 5-FU (p < 0,001) или OLE + Cis (p < 0,0023) в клетках AGS возрастала экспрессия маркера апоптоза (расщепленная форма PARP) по сравнению с отдельным применением 5-FU или Cis (рис. 4, г и д). Проапоптотическая активность OLE при его отдельном применении была ниже по сравнению с его использованием в комбинации с химиопрепаратами.
Рис. 4. Исследование способности OLE (1,5 мг/мл), 5-FU (25 мкМ), Cis (20 мкМ) и их комбинаций индуцировать гибель клеток AGS по механизму апоптоза. а–в – Исследование способности комбинаций препаратов OLE + 5-FU, OLE + Cis, OLE + 5-FU + Cis индуцировать апоптоз клеток AGS методом проточной цитометрии. Проводилась окраска опухолевых клеток красителями Annexin V и йодидом пропидия (PI); г и д – исследование способности препаратов OLE, 5-FU, Cis и комбинаций OLE + 5-FU, OLE + Cis индуцировать апоптоз клеток AGS методом вестерн-блоттинга. Маркеры апоптоза – расщепленные формы PARP1 и каспазы-3. β-Актин отражает уровень белка в образцах. На графиках – экспрессия расщепленных форм белков PARP1 и каспазы-3, выраженная в пикселях. OLE – экстракта листьев Olea europaea; 5-фторурацил – 5-FU; цисплатин – Cis. Уровень статистической значимости (р) рассчитывался методом однофакторного дисперсионного анализа (ANOVA) и с помощью апостериорного теста Тьюки; * p < 0,05; n = 3
OLE способен регулировать процесс ЭМП в клетках РЖ. Влияние OLE на процесс ЭМП в клетках AGS исследовали с использованием метода вестерн-блоттинга и PCR. Было обнаружено, что OLE (p = 0,0060) и 5-FU (p = 0,0167) значительно снижают экспрессию гена CDH2 в клетках AGS (рис. 5, а). Кроме того, под влиянием OLE в клетках AGS снижалась экспрессия N-кадгерин (p = 0,0001; рис. 5, б и в). При использовании комбинации OLE + 5-FU в клетках AGS экспрессия гена CDH2 (p = 0,0165) и кодируемого им белка N-кадгерин (p = 0,008) снижалась более значительно по сравнению с отдельным применением 5-FU (рис. 5, а и б). Под влиянием OLE в клетках AGS снижалась экспрессия виментина (p = 0,0165) и клаудина-1 (p = 0,025; рис. 5, б). При использовании комбинации OLE + 5-FU в клетках AGS экспрессия виментина и клаудина-1 снижалась более значительно по сравнению с отдельным применением OLE или 5-FU (рис. 5, б). При комбинированном применении OLE и 5-FU экспрессия E-кадгерина не изменялась по сравнению с контролем (рис. 5. б). Таким образом, OLE ингибирует ЭМП в клетках AGS, что, вероятно, и обусловливает повышение чувствительности опухолевых клеток к химиопрепаратам.
Было показано, что под влиянием Cis экспрессия гена CDH2 в клетках AGS не изменялась по сравнению с контролем. При использовании комбинации OLE + Cis в клетках AGS экспрессия гена CDH2 снижалась незначительно. В то же время при комбинированном применении OLE и Cis в клетках AGS экспрессия N-кадгерина снижалась более значительно по сравнению с отдельным применением OLE или Cis (p = 0,0061; рис. 5, в). Наконец, при использовании комбинации OLE с двумя химиопрепаратами (OLE + 5-FU + Cis) в клетках AGS резко снижалась экспрессия гена CDH2 по сравнению с комбинацией только химиопрепаратов 5-FU + Cis (p = 0,0193; рис. 5, а).
Таким образом, ингибирующий эффект комбинации OLE + 5-FU на экспрессию гена CDH2 в клетках AGS обусловлен их аддитивным взаимодействием. В соответствии с этими результатами было обнаружено, что OLE усиливает экспрессию miR-23b-3p в клетках AGS (p < 0,001; рис. 5, г). Ранее было продемонстрировано, что miR-23b-3p взаимодействует с геном CDH2 через lncRNA MALAT1 (рис. 1, о и с). Химиопрепараты 5-FU и Cis при отдельном использовании и в комбинации (5-FU + Cis) не оказывали влияния на экспрессию miR-23b-3p. В то же время при комбинированном применении OLE и химиопрепаратов (OLE + 5-FU, OLE + Cis и OLE + 5-FU + Cis) экспрессия miR-23b-3p значительно повышалась по сравнению с отдельным применением 5-FU (p = 0,0293), Cis (p < 0,001) и комбинации 5-FU + Cis (p = 0,0002; рис. 5, г).
Таким образом, в клетках AGS при использовании комбинации OLE + 5-FU резко повышается экспрессия miR-23b-3p. Данная микроРНК, взаимодействуя с геном CDH2, снижает его экспрессию, что проявляется уменьшением синтеза N-кадгерина в опухолевых клетках.
Далее, было обнаружено, что под влиянием OLE в клетках AGS снижалась экспрессия гена транскрипционного фактора ZEB1, участвующего в процессе ЭМП (p = 0,022; рис. 5, д). При отдельном использовании 5-FU экспрессия гена ZEB1 не изменялась по сравнению с контролем. Тем не менее при использовании комбинации OLE + 5-FU экспрессия гена ZEB1 в клетках AGS также не изменялась. В противоположность, при отдельном использовании Cis экспрессия гена ZEB1 в клетках AGS увеличивалась по сравнению с контролем (p = 0,0039). Использование комбинации OLE + Cis обусловливало снижение экспрессии гена ZEB1 в клетках AGS (p = 0,0189). При комбинированном использовании химиопрепаратов (5-FU + Cis) также отмечалось снижение экспрессии гена ZEB1 в клетках AGS (p = 0,0033; рис. 5, д). В соответствии с этими результатами было обнаружено, что OLE усиливает экспрессию miR-200c в клетках AGS (рис. 5, е). Ранее было продемонстрировано, что miR-200c имеет сайт связывания с геном ZEB1 (рис. 1, с). При использовании комбинации OLE + 5-FU не отмечалось увеличения экспрессии miR-200c по сравнению с отдельным использованием 5-FU. В то же время при комбинированном применении OLE + Cis экспрессия miR-200c значительно повышалась по сравнению с отдельным использованием Cis (p = 0,0132). А при использовании комбинации OLE с двумя химиопрепаратами (OLE + 5-FU + Cis) также отмечалось усиление экспрессии miR-200c по сравнению с комбинированным применением только химиопрепаратов (5-FU + Cis) (p < 0,001; рис. 5, е). Таким образом, в клетках AGS под влиянием Cis увеличивается экспрессия гена ZEB1, участвующего в процессе ЭМП. При комбинированном применении OLE + Cis в клетках повышается экспрессия miR-200c, которая имеет сайт связывания с геном ZEB1. В результате при использовании комбинации OLE + Cis экспрессия гена ZEB1 в клетках AGS резко снижается, т.к. miR-200c, связываясь с сайтом гена ZEB1, подавляет его экспрессию (посттранскрипционная регуляция экспрессии гена).
Экспрессия гена транскрипционного фактора SNAI1 в клетках AGS не изменялась при отдельном использовании OLE и 5-FU, а также их комбинации (рис. 5, ж). Напротив, экспрессия гена SNAI1 в клетках AGS резко повышалась при отдельном применении Cis (p = 0,0435; рис. 5, ж). При использовании комбинации OLE + Cis экспрессия гена SNAI1 снижалась по сравнению с отдельным применением Cis (p = 0,0659). При комбинированном применении OLE с двумя химиопрепаратами (OLE + + 5-FU + Cis) экспрессия гена SNAI1 лишь незначительно снижалась по сравнению с комбинированным применением только химиопрепаратов (5-FU + Cis; p = 0,2759; рис. 5, ж).
Рис. 5. Исследование способности OLE (1,5 мг/мл), 5-FU (25 мкМ), Cis (20 мкМ) и их комбинаций ингибировать процесс эпителиально-мезенхимального перехода (ЭМП) в клетках AGS. а – Анализ экспрессии гена CDH2 в клетках AGS под влиянием OLE, 5-FU, Cis и их комбинаций. б и в – Изучение способности OLE, 5-FU, Cis и их комбинаций ингибировать процесс ЭМП в клетках AGS методом вестерн-блоттитнга. Представлен анализ экспрессии N-кадгерина, E-кадгерина, виментина и клаудина-1, участвующих в процессе ЭМП. β-Актин отражает уровень белка в образцах. На графиках – экспрессия изучаемых белков ЭМП, выраженная в пикселях. г – Анализ экспрессии miR-23b-3p в клетках AGS, культивированных в течение 72 ч в присутствии OLE, 5-FU, Cis и их комбинаций; д – анализ экспрессии гена ZEB1 в клетках AGS, культивированных в течении 72 ч в присутствии OLE, 5-FU, Cis и их комбинаций; е – анализ экспрессии miR-200c в клетках AGS, культивированных в течение 72 ч в присутствии OLE, 5-FU, Cis и их комбинаций; ж – анализ экспрессии гена SNAI1 в клетках AGS, культивированных в течение 72 ч в присутствии OLE, 5-FU, Cis и их комбинаций. OLE – экстракт листьев Olea europaea; 5-фторурацил – 5-FU; цисплатин – Cis. Уровень статистической значимости (р) рассчитывался с помощью t-критерия Стьюдента для независимых выборок; * p < 0,05; n = 3
OLE за счет ингибирования процесса ЭМП изменяет фенотип клеток AGS. Было продемонстрировано, что в клетках AGS активизированы сигнальные пути, опосредованные киназами PI3K и JAK/STAT (рис. 2, б), которые играют важную роль в развитии ЭМП. Киназы PI3K и JAK/STAT способствуют повышению экспрессии в клетках транскрипционного фактора SOX2, играющего важную роль в формировании фенотипа стволовых клеток [36–38]. В связи с этим было изучено влияние OLE, химиопрепаратов и их комбинаций на экспрессию белка SOX2 в клетках AGS методом иммунофлуоресцентной микроскопии. При отдельном использовании OLE, 5-FU и Cis в клетках AGS отмечалось снижение экспрессии SOX2. Наибольший эффект оказывал OLE (рис. 6, а). При комбинированном применении OLE и 5-FU экспрессия SOX2 снижалась более значительно по сравнению с отдельным применением 5-FU. Аналогично, при комбинированном применении OLE и Cis экспрессия SOX2 снижалась более значительно по сравнению с отдельным применением Cis (рис. 6, б). При использовании комбинации OLE с двумя химиопрепаратами (OLE + 5-FU + Cis) отмечалось наиболее выраженное снижение экспрессии SOX2 в клетках AGS (рис. 6, б). Полученные результаты коррелируют с показателем интенсивности свечения (H-score) SOX2 в клетках AGS (рис. 6, в).
Рис. 6. Изучение влияние OLE (1,5 мг/мл), 5-FU (25 мкМ), Cis (20 мкМ) и их комбинаций на экспрессию белка SOX2 в клетках AGS методом иммунофлуоресцентной микроскопии. а и б – Клетки AGS инкубировали с OLE в течение 24 ч, с химиопрепаратами – 48 ч, с комбинацией OLE + химиопрепараты – 24 ч. Экспрессия белка SOX2 – зеленое свечение (определялось при длине волны 488 нм). Ядро клетки визуализировано с помощью красителя DAPI (синее окрашивание). в – Интенсивность свечения SOX2 в клетках AGS. Показатель интенсивности свечения (H-score) для каждого образца рассчитывали по формуле: количество окрашенных клеток (в %) × интенсивность окрашивания клеток. OLE – экстракт листьев Olea europaea; 5-фторурацил – 5-FU; цисплатин – Cis. Уровень статистической значимости (р) рассчитывался с помощью t-критерия Стьюдента для независимых выборок; * p < 0,05; n = 3
OLE подавляет миграцию клеток AGS за счет ингибирования процесса их ЭМП. Влияние OLE на миграцию клеток AGS исследовали с помощью Scratch-метода (Анализ заживления «раны» в области монослоя опухолевых клеток). В контрольном образце поврежденный участок («рана») в области монослоя клеток AGS полностью закрылась через 48 ч (p < 0,0001). В то же время закрытие поврежденного участка при отдельном использовании OLE, 5-FU и Cis через 48 ч не наступало (рис. 7). Под влиянием OLE закрытие поврежденного участка существенно снижалось в первые 24 ч (p < 0,0001). Ингибирующий эффект 5-FU (p < 0,05) и Cis (p < 0,0001) на закрытие поврежденного участка отмечался только через 48 ч. При этом ингибирующий эффект Cis был менее выражен по сравнению с OLE и 5-FU (p < 0,0001). При использовании комбинаций OLE с химиопрепаратами (OLE + 5-FU и OLE + Cis) ингибирующий эффект был более выраженным по сравнению с отдельным применением 5-FU (p< 0,0001) и Cis (p < 0,0001): закрытие поврежденного участка замедлялось в первые 24 ч и не завершалось через 48 ч.
При использовании комбинации OLE с двумя химиопрепаратами (OLE + 5-FU + Cis) ингибирующий эффект был более выраженным по сравнению с комбинированным применением только химиопрепаратов (5-FU + Cis; p < 0,0001; рис. 7). Таким образом, OLE за счет ингибирования процесса ЭМП в клетках AGS снижал их способность к миграции. Кроме того, OLE усиливал ингибирующий эффект на миграцию клеток химиопрепаратов.
Рис. 7. Изучение влияние OLE (1,5 мг/мл), 5-FU (25 мкМ), Cis (20 мкМ) на скорость миграции клеток AGS. а – Cветовая микроскопия поврежденного участка монослоя клеток AGS через различные промежутки времени (при повреждении – 0 ч, через 24 ч, через 48 ч). 1 – Контроль; 2 – OLE; 3 – 5-FU; 4 – OLE + 5-FU; 5 – Cis; 6 – OLE + Cis; 7 – 5-FU + Cis; 8 – OLE + 5-FU + Cis. б – Изменение «области раны» (поврежденного участка монослоя клеток AGS) под влиянием OLE, химиопрепаратов и их комбинаций. Справа на графике – изменение «области раны» под влиянием OLE, химиопрепаратов и их комбинаций в первые 24 ч. Уровень статистической значимости (р) рассчитывался методом однофакторного дисперсионного анализа (ANOVA); * p < 0,05; n = 3
Обсуждение результатов
Эпителиально-мезенхимальный переход является хорошо известным фактором, способствующим прогрессированию роста злокачественной опухоли [39]. Опухолевые клетки за счет ЭМП приобретают подвижность, что усиливает инвазивный рост опухоли в соседние ткани и облегчает развитие метастазов. Кроме того, за счет ЭМП опухолевые клетки приобретают резистентность к химиопрепаратам, что повышает риск развития рецидива опухоли после проведенного лечения [36]. Таким образом, ингибирование процесса ЭМП может стать новым перспективным подходом в терапии злокачественных новообразований.
В процессе ЭМП у опухолевых клеток нарушается экспрессия молекул адгезии, в частности кальций-зависимых белков-кадгеринов. В частности, при ЭМП экспрессия кадгерина-2 (N-кадгерин), кодируемого геном CDH2, увеличивается. Напротив, экспрессия кадгерина-1 (E-кадгерин), кодируемого геном CDH1, снижается. Такое нарушение экспрессии белков-кадгеринов, обозначаемое термином «cadherin switch», является одним из ключевых признаков ЭМП [40, 41].
В настоящей работе, соответствуя вышеприведенным данным, показано, что у большинства пациентов с раком желудка отмечается снижение экспрессии гена CDH1 и повышение экспрессии гена CDH2 (анализ результатов проектов TCGA и GTEx). Кроме того, у пациентов с РЖ, имеющих повышенную экспрессию гена CDH2, отмечалось снижение показателя общей выживаемости (рис. 1, г–е). Нами было обнаружено, что повышенная экспрессия lncRNA MALAT1 коррелирует со снижением общей выживаемости пациентов с РЖ (рис. 1, к–м). Известно, что lncRNA MALAT1 эпигенетически подавляет экспрессию белка E-кадгерин, способствуя развитию ЭМП в опухолевых клетках [42]. Кроме того, показано, что lncRNA MALAT1 имеет сайт связывания с геном CDH2 и ее повышенная экспрессия указывает на прогрессирование РЖ [43]. Продемонстрировано, что miR-23b-3p способна снижать экспрессию lncRNA MALAT1 [44]. Напротив, при низкой экспрессии miR-23b-3p повышаетсяинвазивный рост опухолевых клеток и их способность к миграции, что является признаком развития ЭМП [45]. В то же время при повышении экспрессии miR-23b-3p происходит увеличение экспрессии и кадгерина-2 и снижение экспрессии транскрипционного фактора SNAIL. Известно, что транскрипционный фактор SNAIL участвует в развитии ЭМП, подавляя экспрессию кадгерина-1 и стимулируя экспрессию lncRNA MALAT1. В результате под влиянием транскрипционного фактора SNAIL снижаются адгезивные свойства опухолевых клеток и повышается их подвижность [45–47]. Следует отметить, что за счет повышенной экспрессии miR-23b-3p подавляются опосредованные lncRNA MALAT1 химиорезистентные свойства опухолевых клеток РЖ [44]. Мы не смогли обнаружить прямое взаимодействие между miR-23b-3p и транскрипционным фактором SNAIL. Тем не менее при изучении базы данных SNP в lncRNA были обнаружены возможности прямого взаимодействия между микроРНК miR-23b-3p и lncRNA MALAT1. Показано, что у пациентов с РЖ в опухолевой ткани отмечается низкий уровень экспрессии miR-23b-3p по сравнению с прилегающими нормальными тканями [44]. Обнаруженные нами нарушения экспрессии генов CDH1 и CDH2у пациентов с РЖ соответствуют ранее опубликованным результатам проекта TCGA, приведенным в международной базе данных. Поэтому результаты настоящего исследования могут быть использованы для клинических рекомендаций больным РЖ. Согласно полученным нами результатам, в клетках РЖ при снижении экспрессии miR-23b-3p нарастает экспрессия lncRNA MALAT1. В результате повышается экспрессия гена CDH2, что способствует развитию ЭМП в опухолевых клетках и прогрессированию заболевания.
Развитие ЭМП в опухолевых клетках, помимо описанного выше нарушения экспрессии белков-кадгеринов («cadherin switch»), характеризуется активацией транскрипционных факторов ZEB1, SNAI1 и TWIST [4]. Согласно результатам проектов TCGA и GTEx, при РЖ в развитии ЭМП наиболее важную рол играет повышенная экспрессия транскрипционных факторов ZEB1 и SNAI1, чем экспрессия TWIST. Изменение экспрессии транскрипционного фактора ZEB1 рассматривается в качестве маркера прогрессирования солидных опухолей, в том числе РЖ [48, 49].
Показано, что экспрессия ZEB1 контролируется miR-200c [50]. При изучении базы данных SNP в lncRNA было обнаружено взаимодействие между транскрипционным фактором ZEB1 и miR-200c. Экспрессия miR-200c была снижена в образцах РЖ, полученных от пациентов, участвующих в настоящем исследовании, по сравнению с их нормальными тканями. Вероятно, вследствие снижения экспрессии miR-200c при РЖ отмечалась высокая экспрессия транскрипционного фактора ZEB1 в опухолевых клетках. Продемонстрировано, что транскрипционный фактор SNAI1 способен взаимодействовать с членами семейства miR-200, например, с miR-203 [51]. Хотя мы и не обнаружили прямого взаимодействия между транскрипционным фактором SNAI1 и miR-200с, продемонстрировано его участие в передаче сигнала между ZEB1 и miR-200c [51]. Таким образом, согласно полученным результатам, признаками развития ЭМП в клетках РЖ являются: повышенная экспрессия генов CDH2, ZEB1 и SNAI1, повышенная экспрессия lncRNA MALAT1, сниженная экспрессия miR-23b-3p и miR-200c. Указанные признаки свидетельствуют о неблагоприятном течении заболевания и высоком риске развития метастазов.
Поскольку ЭМП способствует прогрессированию опухолевого роста и развитию химиорезистентности, ингибирование этого процесса может стать новым перспективным подходом в терапии злокачественных новообразований. В частности, в предыдущем исследовании мы продемонстрировали ингибирование процесса ЭМП в клетках глиобластомы за счет использования OLE [15]. Кроме того, OLE ингибировал экспрессию lncRNA MALAT1 в клетках РЖ [18]. Поэтому в настоящей работе мы исследовали влияние OLE на экспрессию генов CDH1, CDH2, ZEB1, SNAI1, экспрессию lncRNA MALAT1, а также экспрессию miR-23b-3p и miR-200c, т.е. факторов, играющих важную роль в развитии ЭМП в опухолевых клетках. Исследования проводились на клетках РЖ линии AGS (аденокарцинома), в которых отмечаются низкая экспрессия гена CDH2 и высокая экспрессия генов, кодирующих транскрипционные факторы, ZEB1 и SNAI1. Кроме того, мы исследовали способность OLE модулировать чувствительность клеток AGS к химиопрепаратам, применяемым в терапии РЖ: 5-FU и Cis.
Мы показали, что под влиянием OLE в клетках AGS снижалась экспрессия гена CDH2 и кодируемого им белка N-кадгерин (рис. 5, а и б). Кроме того, под влиянием OLE в клетках AGS снижалась экспрессия белков виментин и клаудин-1. Под действием OLE в клетках AGS также снижалась экспрессия транскрипционного фактора ZEB1. Вероятно, экспрессия указанных белков ЭМП снижалась на посттранскрипционном уровне за счет воздействия miR-23b-3p и miR-200c на соответствующие гены. Под влиянием OLE экспрессия данных микроРНК в клетках AGS повышалась. Продемонстрировано, что miR-23b-3p подавляет экспрессию lncRNA MALAT1 [18, 44]. Полученные нами результаты указывают, что OLE не оказывал влияния на экспрессию транскрипционного фактора SNAI1 (вероятно, miR-23b-3p и miR-200c не имеют сайта связывания с данным транскрипцион- ным фактором).
Мы также обнаружили, что под влиянием OLE в клетках AGS значительно снижается экспрессия белка SOX2, играющего важную роль в формировании фенотипа стволовых клеток (рис. 6). Экспрессия SOX2 в зависимости от молекулярных особенностей клеток по-разному влияет на развитие опухолевого процесса. Она может рассматриваться как в качестве маркера прогрессирования опухоли, так и в качестве благоприятного прогностического признака для больного [52]. Показано, что в клетках AGS отмечается повышенная экспрессия SOX2 [53]. Экспрессию SOX2 в клетках AGS индуцирует белок клаудин-6. Показано участие клаудина-6 в развитии ЭМП за счет его взаимодействия с транскрипционным фактором SNAI1 [53, 54]. Кроме того, повышенная экспрессия SOX2 в клетках AGS может быть обусловлена активацией сигнальных путей, опосредованных киназами JAK-STAT и PI3K [36–38]. Мы показали, что под влиянием OLE уменьшалась способность клеток AGS к миграции (рис. 7). Ослабление способности опухолевых клеток к миграции возникает вследствие усиления их адгезивных свойств [55]. Вероятно, OLE изменяет фенотип клеток AGS, что проявляется ингибированием процесса их ЭМП и соответствующим снижением способности к миграции и усилением адгезивных свойств.
Развитие ЭМП также сопровождается приобретением опухолевыми клетками резистентности к химиопрепаратам и лучевой терапии [56]. В частности, в опухолевых клетках подавляется программа апоптоза, которая должна запускаться в ответ на грубое повреждение ДНК химиопрепаратами [57]. Продемонстрирована способность OLE индуцировать апоптоз клеток различных опухолей: меланома, глиобластома, гепатоцеллюлярная карцинома, рак молочной железы, рак толстой кишки и рак шейкиматки [19, 54–63]. OLE индуцировал апоптоз опухолевых клеток за счет воздействия на различные внутриклеточные процессы: нарушение деления раковых стволовых клеток, повреждение митохондрий, ослабление репарации повреждений ДНК, нарушение секреции факторов роста, нарушение ангиогенеза и инвазивного роста и др. [18, 19, 26, 58, 60, 62–66]. Способность OLE индуцировать апоптоз клеток РЖ обусловлена ингибированием процесса их ЭМП. Данный механизм согласуется с результатами нашей предыдущей работы, где OLE индуцировал апоптоз клеток глиобластомы [15]. Вероятно, ингибирование ЭМП является универсальным механизмом, способствующим развитию программированной гибели различных типов опухолевых клеток. Кроме того, под влияние OLE усиливалась проапоптотическая активность химиопрепаратов, используемых для терапии РЖ в настоящее время: 5-FU и Cis. Под влиянием комбинаций OLE с химиопрепаратами (OLE + 5-FU, OLE + Cis) в клетках AGS значительно повышалась экспрессия маркеров апоптоза (например, появление расщепленной формы PARP1 и увеличение количества Annexin V-позитивных клеток) (рис. 4). Кроме того, под влиянием OLE снижалась половинная ингибирующая доза (IC50) указанных химиопрепаратов для клеток AGS (рис. 3). Для OLE и Cis был обнаружен синергический механизм взаимодействия (рис. 3, д и е), а для OLE и 5-FU – аддитивный механизм взаимодействия. Указанные механизмы, таким образом, подтверждают способность OLE повышать чувствительность клеток РЖ к химиопрепаратам [67].
Мы также показали, что проапоптотическая активность OLE может быть связана с его способностью ингибировать ЭМП в клетках РЖ. Было обнаружено, что OLE усиливал ингибирование химиопрепаратами экспрессии гена CDH2 и транскрипционного фактора ZEB1. Данный механизм обусловлен способностью OLE индуцировать в клетках AGS экспрессию miR-23b-3p и miR-200c. Продемонстрировано, что miR-23b-3p подавляет экспрессию lncRNA MALAT1 [18], в то же время miR-200c участвует в снижении экспрессии транскрипционного фактора ZEB1. При комбинированном использовании OLE и химиопрепаратов в клетках AGS ослаблялся процесс ЭМП, что приводило к снижению способности опухолевых клеток к миграции и уменьшению экспрессии в них белка SOX2. В клетках AGS под влиянием OLE и его комбинаций с химиопрепаратами отмечалось снижение экспрессии клаудина-1. Продемонстрировано, что при нокауте гена, кодирующего клаудин-1, в клетках рака печени ослабляются процессы аутофагии, что повышает чувствительность опухолевых клеток к 5-FU [68]. Кроме того, показано, что при нокауте гена, кодирующего клаудин-1, повышается чувствительность клеток рака яичников к карбоплатину и паклитакселу как in vitro, так и in vivo [69]. Следовательно, способность OLE повышать чувствительность клеток AGS к химиопрепаратам может быть также обусловлена ингибированием экспрессии клаудина-1. Кроме того, недавнее исследование показало, что транскрипционный фактор SNAIL усиливает ЭМП за счет повышения экспрессии N-кадгерина в клетках остеосаркомы, что сопровождается усилением их инвазивного роста и способности к миграции [70]. Продемонстрировано, что под влиянием транскрипционного фактора SNAIL усиливалась способность к миграции клеток AGS. Наши результаты показывают, что OLE за счет способности индуцировать экспрессию miR-23b-3p может модулировать экспрессию транскрипционного фактора SNAI1. Данный механизм обусловлен способностью miR-23b-3p оказывать влияние на взаимодействие гена CDH2 и lncRNA MALAT1 [71]. Для полного понимания механизмов противоопухолевой активности OLE необходимы дальнейшие эксперименты с использованием различных клеточных линий РЖ.
Заключение
Значительный прогресс в лечении локализованного (неметастатического) рака желудка был достигнут за счет сочетанного применения хирургической операции и курсов пред- и послеоперационной химиотерапии. В то же время показатели безрецидивной выживаемости и общей выживаемости у пациентов с метастатическими и рецидивирующими формами РЖ продолжают оставаться на низком уровне. Это обусловлено развитием резистентности опухолевых клеток к химиопрепаратам. Важную роль в прогрессировании злокачественной опухоли играет процесс ЭМП. В представленной работе было изучено влияние экстракта листьев Olea europaea на процесс ЭМП в клетках РЖ и их чувствительности к химиопрепаратам. Показана способность OLE ингибировать ЭМП, а также усиливать гибель клеток РЖ по механизму апоптоза in vitro. В частности, при комбинированном применении OLE с химиопрепаратами 5-FU и Cis отмечалась выраженная гибель опухолевых клеток РЖ по механизму апоптоза. Кроме того, при использовании комбинации OLE с химиопрепаратами значительно снижалась миграция и инвазивный рост опухолевых клеток РЖ. Таким образом, представленная работа свидетельствует о способности OLE индуцировать апоптоз клеток РЖ за счет подавления процесса их ЭМП и повышения чувствительности к химиопрепаратам (5-FU и Cis).
Финансирование. Исследование выполнено при поддержке Научного фонда Университета Бурса Улудаг ТКО-2020-175, Российского научного фонда (грант № 20-15-00001), программы «Стратегическое академическое лидерство России» (ПРИОРИТЕТ-2030) Казанского федерального университета Минздрава России.
Благодарности. Авторы благодарят Дениз Гюлькая (факультет иммунологии Университета Бурса Улудаг) за помощь в выполнении проточной цитометрии. Отдельная благодарность ассистенту Гурлеру Акпинару и профессору Мурату Касапу (Университет Коджаэли, факультет медицинской биологии) за консультативную помощь при выполнении экспериментов.
Соблюдение этических норм. Все эксперименты, представленные в настоящей работе, были одобрены этическим комитетом Университета Бурса Улудаг (решение № 2019-6/32). От всех пациентов, участвовавших в исследовании, было получено информированное согласие.
Sobre autores
Cagla Tekin
Bursa Uludag University
														Email: btunca@uludag.edu.tr
				                					                																			                								
Department of Medical Biology, Faculty of Medicine
Turquia, 16059 BursaMelis Ercelik
Bursa Uludag University
														Email: btunca@uludag.edu.tr
				                					                																			                								
Department of Medical Biology, Faculty of Medicine
Turquia, 16059 BursaPavel Dunaev
Kazan State Medical University
														Email: boichuksergei@mail.ru
				                					                																			                								
Department of Pathology
Rússia, 420012 KazanAigul Galembikova
Kazan State Medical University
														Email: boichuksergei@mail.ru
				                					                																			                								
Department of Pathology
Rússia, 420012 KazanGulcin Tezcan
Bursa Uludag University
														Email: btunca@uludag.edu.tr
				                					                																			                								
Department of Fundamental Sciences, Faculty of Dentistry
Turquia, 16059 BursaSecil Ak Aksoy
Bursa Uludag University
														Email: btunca@uludag.edu.tr
				                					                																			                								
Experimental Animal Breeding and Research Unit, Faculty of Medicine, Inegol Vocation School, Bursa Uludag University
Turquia, 16059 Bursa; 16059 BursaFerah Budak
Bursa Uludag University
														Email: btunca@uludag.edu.tr
				                					                																			                								
Department of Immunology, Medical Faculty
Turquia, 16059 BursaOzgen Isık
Bursa Uludag University
														Email: btunca@uludag.edu.tr
				                					                																			                								
Department of General Surgery, Medical Faculty
Turquia, 16059 BursaNesrin Ugras
Bursa Uludag University
														Email: btunca@uludag.edu.tr
				                					                																			                								
Department of Pathology, Medical Faculty
Turquia, 16059 BursaSergei Boichuk
Kazan State Medical University; Russian Medical Academy of Continuous Professional Education; Kazan Federal University
														Email: boichuksergei@mail.ru
				                					                																			                								
Department of Pathology, Department of Radiotherapy and Radiology, “Biomarker” Research Laboratory, Institute of Fundamental Medicine and Biology
Rússia, 420012 Kazan; 125445 Moscow; 420012 KazanBerrin Tunca
Bursa Uludag University
							Autor responsável pela correspondência
							Email: btunca@uludag.edu.tr
				                					                																			                								
Department of Medical Biology, Faculty of Medicine
Turquia, 16059 BursaBibliografia
- Song, Z., Wu, Y., Yang, J., Yang, D., and Fang, X. (2017) Progress in the treatment of advanced gastric cancer, Tumour Biol., 39, 1010428317714626, doi: 10.1177/1010428317714626.
- Power, D. G., Kelsen, D. P., and Shah, M. A. (2010) Advanced gastric cancer--slow but steady progress, Cancer Treat. Rev., 36, 384-392, doi: 10.1016/j.ctrv.2010.01.005.
- Huang, L., Wu, R. L., Xu, A. M. (2015) Epithelial-mesenchymal transition in gastric cancer, Am. J. Transl. Res., 7, 2141-2158.
- Mani, S. A., Guo, W., Liao, M. J., Eaton, E. N., Ayyanan, A., Zhou, A. Y., Brooks, M., Reinhard, F., Zhang, C. C., Shipitsin, M., Campbell, L. L., Polyak, K., Brisken, C., Yang, J., and Weinberg, R. A. (2008) The epithelial-mesenchymal transition generates cells with properties of stem cells, Cell, 133, 704-715, doi: 10.1016/j.cell.2008.03.027.
- Serrano-Gomez, S. J., Maziveyi, M., and Alahari, S. K. (2016) Regulation of epithelial-mesenchymal transition through epigenetic and post-translational modifications, Mol. Cancer, 15, 18, doi: 10.1186/s12943-016-0502-x.
- Du, B., and Shim, J. S. (2016) Targeting epithelial-mesenchymal transition (EMT) to overcome drug resistance in cancer, Molecules, 21, 965, doi: 10.3390/molecules21070965.
- Chen, B., Dragomir, M. P., Yang, C., Li, Q., Horst, D., and Calin, G. A. (2022) Targeting non-coding RNAs to overcome cancer therapy resistance, Signal. Transduct. Target Ther., 7, 121, doi: 10.1038/s41392-022-00975-3.
- Park, N. R., Cha, J. H., Sung, P. S., Jang, J. W., Choi, J. Y., Yoon, S. K., and Bae, S. H. (2022) MiR-23b-3p suppresses epithelial-mesenchymal transition, migration, and invasion of hepatocellular carcinoma cells by targeting c-MET, Heliyon, 8, e11135, doi: 10.1016/j.heliyon.2022.e11135.
- Hur, K., Toiyama, Y., Takahashi, M., Balaguer, F., Nagasaka, T., Koike, J., Hemmi, H., Koi, M., Boland, C. R., and Goel, A. (2013) MicroRNA-200c modulates epithelial-to-mesenchymal transition (EMT) in human colorectal cancer metastasis, Gut, 62, 1315-1326, doi: 10.1136/gutjnl-2011-301846.
- Gollavilli, P. N., Parma, B., Siddiqui, A., Yang, H., Ramesh, V., Napoli, F., Schwab, A., Natesan, R., Mielenz, D., and Asangani, I. A. (2021) The role of miR-200b/c in balancing EMT and proliferation revealed by an activity reporter, Oncogene, 40, 2309-2322, doi: 10.1038/s41388-021-01708-6.
- Cragg, G. M., and Newman, D. J. (2005) Plants as a source of anti-cancer agents, J. Ethnopharmacol., 100, 72-79, doi: 10.1016/j.jep.2005.05.011.
- Li, J., Liu, H., Ramachandran, S., Waypa, G. B., Yin, J. J., Li, C. Q., Han, M., Huang, H. H., Sillard, W. W., Vanden Hoek, T. L., and Shao, Z. H. (2010) Grape seed proanthocyanidins ameliorate Doxorubicin-induced cardiotoxicity, Am. J. Chinese Med., 38, 569-584, doi: 10.1142/S0192415X10008068.
- Hamdi, H. K., and Castellon, R. (2005) Oleuropein, a non-toxic olive iridoid, is an anti-tumor agent and cytoskeleton disruptor, Biochem. Biophys. Res. Commun., 334, 769-778, doi: 10.1016/j.bbrc.2005.06.161.
- Ryan, D., and Robards, K. (1998) Phenolic compounds in olives, Analyst, 123, 31-44, doi: 10.1039/A708920A.
- Mutlu, M., Tunca, B., Ak Aksoy, S., Tekin, C., Egeli, U., and Cecener, G. (2021) Inhibitory effects of Olea europaea leaf extract on mesenchymal transition mechanism in glioblastoma cells, Nutr. Cancer, 73, 713-720, doi: 10.1080/01635581.2020.1765260.
- Bartolí, R., Fernández-Bañares, F., Navarro, E., Castellà, E., Mañé, J., Alvarez, M., Pastor, C., Cabré, E., and Gassull, M. A. (2000) Effect of olive oil on early and late events of colon carcinogenesis in rats: modulation of arachidonic acid metabolism and local prostaglandin E(2) synthesis, Gut, 46, 191-199, doi: 10.1136/gut.46.2.191.
- Al-Quraishy, S., Othman, M. S., Dkhil, M. A., and Abdel Moneim, A. E. (2017) Olive (Olea europaea) leaf methanolic extract prevents HCl/ethanol-induced gastritis in rats by attenuating inflammation and augmenting antioxidant enzyme activities, Biomed Pharmacother., 91, 338-349, doi: 10.1016/j.biopha.2017.04.069.
- Tekin, C., Ercelik, M., Tezcan, G., Ak Aksoy, S., Egeli, U., Cecener, G., and Tunca, B. (2022) Olea europaea leaf extract suppress stemness – characteristics of gastric cancer via long non-coding RNAs, Eur. J. Integrat. Med., 49, 102099, doi: 10.1016/j.eujim.2022.102099.
- Tezcan, G., Tunca, B., Bekar, A., Budak, F., Sahin, S., Cecener, G., Egeli, U., Taskapılıoglu, M. O., Kocaeli, H., Tolunay, S., Malyer, H., Demir, C., and Tumen, G. (2014) Olea europaea leaf extract improves the treatment response of GBM stem cells by modulating miRNA expression, Am. J. Cancer Res., 4, 572-590.
- Baj, J., Korona-Głowniak, I., Forma, A., Maani, A., Sitarz, E., Rahnama-Hezavah, M., Radzikowska, E., and Portincasa, P. (2020) Mechanisms of the epithelial-mesenchymal transition and tumor microenvironment in Helicobacter pylori-induced gastric cancer, Cells, 9, 1055, doi: 10.3390/cells9041055.
- Focaccetti, C., Bruno, A., Magnani, E., Bartolini, D., Principi, E., Dallaglio, K., Bucci, E. O., Finzi, G., Sessa, F., Noonan, D. M., and Albini, A. (2015) Effects of 5-fluorouracil on morphology, cell cycle, proliferation, apoptosis, autophagy and ROS production in endothelial cells and cardiomyocytes, PLoS One, 10, e0115686, doi: 10.1371/journal.pone.0115686.
- Kim, A. Y., Kwak, J. H., Je, N. K., Lee, Y. H., and Jung, Y. S. (2015) Epithelial-mesenchymal transition is associated with acquired resistance to 5-fluorocuracil in HT-29 colon cancer cells, Toxicol. Res., 31, 151-156, doi: 10.5487/TR.2015.31.2.151.
- Livak, K. J., and Schmittgen, T. D. (2001) Analysis of relative gene expression data using real-time quantitative PCR and the 2ˆ(-delta delta C(T)) method, Methods, 25, 402-408, doi: 10.1006/meth.2001.1262.
- Tunca, B., Tezcan, G., Cecener, G., Egeli, U., Ak, S., Malyer, H., Tumen, G., and Bilir, A. (2012) Olea europaea leaf extract alters microRNA expression in human glioblastoma cells, J. Cancer Res Clin Oncol., 138, 1831-1844, doi: 10.1007/s00432-012-1261-8.
- Kamiloglu, S. (2019) Effect of different freezing methods on the bioaccessibility of strawberry polyphenols, Int. J. Food Sci. Technol., 54, 2652-2660, doi: 10.1111/ijfs.14249.
- Ercelik, M., Tekin, C., Tezcan, G., Ak Aksoy, S., Bekar, A., Kocaeli, H., Taskapilioglu, M. O., Eser, P., and Tunca, B. (2023) Olea europaea leaf phenolics oleuropein, Hydroxytyrosol, Tyrosol, and Rutin induce apoptosis and additionally affect temozolomide against glioblastoma: in particular, oleuropein inhibits spheroid growth by attenuating stem-like cell phenotype, Life (Basel), 13, 470, doi: 10.3390/life13020470.
- Xu, Z. Y., Tang, J. N., Xie, H. X., Du, Y. A., Huang, L., et al. (2015) 5-Fluorouracil chemotherapy of gastric cancer generates residual cells with properties of cancer stem cells, Int. J. Biol. Sci., 11, 284-294, doi: 10.7150/ijbs.10248.
- Yang, H., Huang, S., Wei, Y., Cao, S., Pi, C., Feng, T., Liang, J., Zhao, L., and Ren, G. (2017) Curcumin enhances the anticancer effect of 5-fluorouracil against gastric cancer through down-regulation of COX-2 and NF-κB signaling pathways, J. Cancer, 8, 3697-3706, doi: 10.7150/jca.20196.
- Tao, K., Yin, Y., Shen, Q., Chen, Y., Li, R., Chang, W., Bai, J., Liu, W., Shi, L., and Zhang, P. (2016) Akt inhibitor MK-2206 enhances the effect of Cisplatin in gastric cancer cells, Biomed. Rep., 4, 365-368, doi: 10.3892/br.2016.594.
- Lei, Y., Tang, L., Hu, J., Wang, S., Liu, Y., Yang, M., Zhang, J., and Tang, B. (2020) Inhibition of MGMT-mediated autophagy suppression decreases cisplatin chemosensitivity in gastric cancer, Biomed. Pharmacother., 125, 109896, doi: 10.1016/j.biopha.2020.109896.
- Ianevski, A., Giri, A. K., and Aittokallio, T. (2020) SynergyFinder 2.0: visual analytics of multi-drug combination synergies, Nucleic Acids Res., 48, 488-493, doi: 10.1093/nar/gkaa216.
- Ciapetti, G., Granchi, D., Savarino, L., Cenni, E., Magrini, E., Baldini, N., and Giunti, A. (2002) In vitro testing of the potential for orthopedic bone cements to cause apoptosis of osteoblast-like cells, Biomaterials, 23, 617-627, doi: 10.1016/s0142-9612(01)00149-1.
- Anasamy, T., Abdul, A. B., Sukari, M. A., Abdelwahab, S. I., Mohan, S., Kamalidehghan, B., Azid, M. Z., Muhammad Nadzri, N., et al. (2013) A phenylbutenoid dimer, cis-3-(3’,4’-dimethoxyphenyl)-4-[(E)-3’’’,4’’’-dimethoxystyryl] cyclohex-1-ene, exhibits Apoptogenic properties in T-acute lymphoblastic leukemia cells via induction of p53-independent mitochondrial signalling pathway, Evid. Based Complement Alternat. Med., 93, 9810, doi: 10.1155/2013/939810.
- Yuan, T., Ni, Z., Han, C., Min, Y., Sun, N., Liu, C., Shi, M., Lu, W., Wang, N., Du, F., Wu, Q., Xie, N., and Shi, Y. (2019) SOX2 interferes with the function of CDX2 in bile acid-induced gastric intestinal metaplasia, Cancer Cell Int., 19, 24, doi: 10.1186/s12935-019-0739-8.
- Xu, W., Yang, Z., and Lu, N. (2015) A new role for the PI3K/Akt signaling pathway in the epithelial-mesenchymal transition, Cell Adh. Migr., 9, 317-324, doi: 10.1080/19336918.2015.1016686.
- Jin, W. (2020) Role of JAK/STAT3 Signaling in the regulation of metastasis, the transition of cancer stem cells, and chemoresistance of cancer by epithelial-mesenchymal transition, Cells, 9, 217, doi: 10.3390/cells9010217.
- Gao, H., Teng, C., Huang, W., Peng, J., and Wang, C. (2015) SOX2 promotes the epithelial to mesenchymal transition of esophageal squamous cells by modulating slug expression through the activation of STAT3/HIF-α signaling, Int. J. Mol. Sci., 16, 21643-21657, doi: 10.3390/ijms160921643.
- Schaefer, T., Steiner, R., and Lengerke, C. (2020) SOX2 and p53 expression control converges in PI3K/AKT signaling with versatile implications for stemness and cancer, Int. J. Mol. Sci., 21, 4902, doi: 10.3390/ijms21144902.
- Zhong, B. H., and Dong, M. (2023) The implication of ciliary signaling pathways for epithelial-mesenchymal transition, Mol. Cell Biochem., doi: 10.1007/s11010-023-04817-w.
- Pećina-Slaus, N. (2003) Tumor suppressor gene E-cadherin and its role in normal and malignant cells, Cancer Cell Int., 3, 17, doi: 10.1186/1475-2867-3-17.
- Malgulwar, P. B., Nambirajan, A., Pathak, P., Rajeshwari, M., Suri, V., Sarkar, C., Singh, M., and Sharma, M. C. (2018) Epithelial-to-mesenchymal transition-related transcription factors are up-regulated in ependymomas and correlate with a poor prognosis, Hum. Pathol., 82, 149-157, doi: 10.1016/j.humpath.2018.07.018.
- Huang, J., Fang, J., Chen, Q., Chen, J., and Shen, J. (2022) Epigenetic silencing of E-cadherin gene induced by lncRNA MALAT-1 in acute myeloid leukaemia, J. Clin. Lab. Anal., 36, e24556, doi: 10.1002/jcla.24556.
- Chaleshi, V., Asadzadeh Aghdaei, H., Nourian, M., Iravani, S., Jalaeikhoo, H., Rajaeinejad, M., Khoshdel, A. R., and Naghoosi, H. (2021) Association of MALAT1 expression in gastric carcinoma and the significance of its clinicopathologic features in an Iranian patient, Gastroenterol. Hepatol. Bed Bench., 14, 108-114.
- YiRen, H., YingCong, Y., Sunwu, Y., Keqin, L., Xiaochun, T., Senrui, C., Ende, C., XiZhou, L., and Yanfan, C. (2017) Long noncoding RNA MALAT1 regulates autophagy associated chemoresistance via miR-23b-3p sequestration in gastric cancer, Mol. Cancer, 16, 174, doi: 10.1186/s12943-017-0743-3.
- Hu, J., Sun, Z., Hu, K., Tang, M., Sun, S., Fang, Y., Yu, H., and Zhang, Y. (2020) Over-expression of Hsa-miR-23b-3p suppresses proliferation, migration, invasion and epithelial-mesenchymal transition of human cervical cancer CasKi cells [in Chinese], Xi Bao Yu Fen Zi Mian Yi Xue Za Zhi., 36, 983-989.
- Iwatsuki, M., Mimori, K., Yokobori, T., Ishi, H., Beppu, T., Nakamori, S., Baba, H., and Mori, M. (2010) Epithelial-mesenchymal transition in cancer development and its clinical significance, Cancer Sci., 101, 293-299, doi: 10.1111/j.1349-7006.2009.01419.x.
- Aban, C. E., Lombardi, A., Neiman, G., Biani, M. C., La Greca, A., Waisman, A., Moro, L. N., Sevlever, G., Miriuka, S., and Luzzani, C. (2021) Downregulation of E-cadherin in pluripotent stem cells triggers partial EMT, Sci. Rep., 11, 2048, doi: 10.1038/s41598-021-81735-1.
- Chen, B., Chen, B., Zhu, Z., Ye, W., Zeng, J., Liu, G., Wang, S., Gao, J., Xu, G., and Huang, Z. (2019) Prognostic value of ZEB-1 in solid tumors: a meta-analysis, BMC. Cancer, 19, 635, doi: 10.1186/s12885-019-5830-y.
- Romero, S., Musleh, M., Bustamante, M., Stambuk, J., Pisano, R., Lanzarini, E., Chiong, H., Rojas, J., Castro, V. G., Jara, L., Berger, Z., and Gonzalez-Hormazabal, P. (2018) Polymorphisms in TWIST1 and ZEB1 are associated with prognosis of gastric cancer patients, Anticancer Res., 38, 3871-3877, doi: 10.21873/anticanres.12671.
- Sundararajan, V., Gengenbacher, N., Stemmler, M. P., Kleemann, J. A., Brabletz, T., and Brabletz, S. (2015) The ZEB1/miR-200c feedback loop regulates invasion via actin interacting proteins MYLK and TKS5, Oncotarget, 6, 27083-27096, doi: 10.18632/oncotarget.4807.
- Moes, M., Le Béchec, A., Crespo, I., Laurini, C., Halavatyi, A., Vetter, G., Del Sol, A., and Friederich, E. (2012) A novel network integrating a miRNA-203/SNAI1 feedback loop which regulates epithelial to mesenchymal transition, PLoS One, 7, e35440, doi: 10.1371/journal.pone.0035440.
- Otsubo, T., Akiyama, Y., Yanagihara, K., and Yuasa, Y. (2008) SOX2 is frequently downregulated in gastric cancers and inhibits cell growth through cell-cycle arrest and apoptosis, Br. J. Cancer, 98, 824-831, doi: 10.1038/sj.bjc.6604193.
- Medrano-Gonzálezl, P. A., Cruz-Villegas, F., Alarcón Del Carmen, A., Montaño, L. F., and Rendón-Huerta, E. P. (2022) Claudin-6 increases SNAI1, NANOG and SOX2 gene expression in human gastric adenocarcinoma AGS cells, Mol. Biol. Rep., 49, 11663-11674, doi: 10.1007/s11033-022-07976-z.
- Yu, S., Zhang, Y., Li, Q., Zhang, Z., Zhao, G., and Xu, J. (2019) CLDN6 promotes tumor progression through the YAP1-snail1 axis in gastric cancer, Cell Death Dis., 10, 949, doi: 10.1038/s41419-019-2168-y.
- Chen, A., Beetham, H., Black, M. A., Priya, R., Telford, B. J., Guest, J., Wiggins, G. A., Godwin, T. D., Yap, A. S., and Guilford, P. J. (2014) E-cadherin loss alters cytoskeletal organization and adhesion in non-malignant breast cells but is insufficient to induce an epithelial-mesenchymal transition, BMC Cancer, 14, 552, doi: 10.1186/ 1471-2407-14-552.
- Dart, A. (2023) EMT in chemoresistance, Nat. Rev. Cancer, 23, 349, doi: 10.1038/s41568-023-00581-7.
- Singh, A., and Settleman, J. (2010) EMT, cancer stem cells and drug resistance: an emerging axis of evil in the war on cancer, Oncogene, 29, 4741-4751, doi: 10.1038/onc.2010.215.
- Essafi Rhouma, H., Trabelsi, N., Chimento, A., Benincasa, C., Tamaalli, A., Perri, E., Zarrouk, M., and Pezzi, V. (2021) Olea europaea L. flowers as a new promising anticancer natural product: phenolic composition, antiproliferative activity and apoptosis induction, Nat. Prod. Res., 8, 1-4, doi: 10.1080/14786419.2019.1637867.
- Bermúdez-Oria, A., Rodríguez-Gutiérrez, G., Alaiz, M., Vioque, J., Girón-Calle, J., and Fernández-Bolaños, J. (2019) Pectin-rich extracts from olives inhibit proliferation of Caco-2 and THP-1 cells, Food Funct., 10, 4844-4853, doi: 10.1039/c9fo00917e.
- Benot-Dominguez, R., Tupone, M. G., Castelli, V., d’Angelo, M., Benedetti, E., Quintiliani, M., Cinque, B., Forte, I. M., Cifone, M. G., Ippoliti, R., Barboni, B., Giordano, A., and Cimini, A. (2021) Olive leaf extract impairs mitochondria by pro-oxidant activity in MDA-MB-231 and OVCAR-3 cancer cells, Biomed Pharmacother., 134, 11113, doi: 10.1016/ j.biopha.2020.111139.
- Ruzzolini, J., Peppicelli, S., Andreucci, E., Bianchini, F., Scardigli, A., Romani, A., la Marca, G., Nediani, C., and Calorini, L. (2018) Oleuropein, the main polyphenol of Olea europaea leaf extract, has an anti-cancer effect on human BRAF melanoma cells and potentiates the cytotoxicity of current chemotherapies, Nutrients, 10, 1950, doi: 10.3390/nu10121950.
- Zeriouh, W., Nani, A., Belarbi, M., Dumont, A., de Rosny, C., Aboura, I., Ghanemi, F. Z., Murtaza, B., Patoli, D., Thomas, C., Apetoh, L., Rébé, C., Delmas, D., Khan, N. A., Ghiringhelli, F., Rialland, M., and Hichami, A. (2017) Phenolic extract from oleaster (Olea europaea var. Sylvestris) leaves reduces colon cancer growth and induces caspase-dependent apoptosis in colon cancer cells via the mitochondrial apoptotic pathway, PLoS One, 12, e0170823, doi: 10.1371/journal.pone.0170823.
- Samet, I., Han, J., Jlaiel, L., Sayadi, S., and Isoda, H. (2014) Olive (Olea europaea) leaf extract induces apoptosis and monocyte/macrophage differentiation in human chronic myelogenous leukemia K562 cells: insight into the underlying mechanism, Oxid. Med. Cell Longev., 9, 27619, doi: 10.1155/2014/927619.
- Ercelik, M., Tunca, B., Ak Aksoy, S., Tekin, C., and Tezcan, G. (2023) Olea europaea L. leaf extract attenuates temozolomide-induced senescence-associated secretion phenotype in glioblastoma, Turk. J. Pharm. Sci., 9, 68-77, doi: 10.4274/tjps.galenos.2022.57639.
- Tezcan, G., Taskapilioglu, M. O., Tunca, B., Bekar, A., Demirci, H., Kocaeli, H., Aksoy, S. A., Egeli, U., Cecener, G., and Tolunay, S. (2017) Olea europaea leaf extract and bevacizumab synergistically exhibit beneficial efficacy upon human glioblastoma cancer stem cells through reducing angiogenesis and invasion in vitro, Biomed Pharmacother., 90, 713-723, doi: 10.1016/j.biopha.2017.04.022.
- Tezcan, G., Tunca, B., Demirci, H., Bekar, A., Taskapilioglu, M. O., Kocaeli, H., Egeli, U., Cecener, G., Tolunay, S., and Vatan, O. (2017) Olea europaea leaf extract improves the efficacy of temozolomide therapy by inducing MGMT methylation and reducing P53 expression in glioblastoma, Nutr. Cancer, 69, 873-880, doi: 10.1080/ 01635581.2017.1339810.
- Ohtsu, A. (2008) Chemotherapy for metastatic gastric cancer: past, present, and future, J. Gastroenterol., 43, 256-264, doi: 10.1007/s00535-008-2177-6.
- Tong, H., Li, T., Qiu, W., and Zhu, Z. (2019) Claudin-1 silencing increases sensitivity of liver cancer HepG2 cells to 5-fluorouracil by inhibiting autophagy, Oncol. Lett., 18, 5709-5716, doi: 10.3892/ol.2019.10967.
- Visco, Z. R., Sfakianos, G., Grenier, C., Boudreau, M. H., Simpson, S., Rodriguez, I., Whitaker, R., Yao, D. Y., Berchuck, A., Murphy, S. K., and Huang, Z. (2021) Epigenetic regulation of claudin-1 in the development of ovarian cancer recurrence and drug resistance, Front. Oncol., 11, 620873, doi: 10.3389/fonc.2021.620873.
- Fang, S., Yu, L., Mei, H., Yang, J., Gao, T., Cheng, A., Guo, W., Xia, K., and Liu, G. (2016) Cisplatin promotes mesenchymal-like characteristics in osteosarcoma through Snail, Oncol. Lett., 12, 5007-5014, doi: 10.3892/ol.2016.5342.
- Chen, S., Wang, G., Tao, K., Cai, K., Wu, K., Ye, L., Bai, J., Yin, Y., Wang, J., Shuai, X., Gao, J., Pu, J., and Li, H. (2020) Long noncoding RNA metastasis-associated lung adenocarcinoma transcript 1 cooperates with enhancer of zeste homolog 2 to promote hepatocellular carcinoma development by modulating the microRNA-22/Snail family transcriptional repressor 1 axis, Cancer Sci., 111, 1582-1595, doi: 10.1111/cas.14372.
Arquivos suplementares
 
				
			 
						 
						 
					 
						 
						 
				
 
  
  
  Enviar artigo por via de e-mail
			Enviar artigo por via de e-mail 







