Generation of an Induced Pluripotent Stem Cell Line, ICGi043-A, by Reprogramming Peripheral Blood Mononuclear Cells from Parkinson’s Disease Patient with p.G2019S Mutation in LRRK2 Gene
- Authors: Grigor’eva E.V.1, Medvedev S.P.1, Pchelina S.N.2, Nikolaev M.A.2, Miliukhina I.V.3, Minina J.M.1, Sorogina D.A.1, Yarkova E.S.1, Malakhova A.A.1, Pavlova S.V.1, Zakian S.M.1
-
Affiliations:
- Institute of Cytology and Genetics, Siberian Branch of the Russian Academy of Sciences
- Pavlov First Saint Petersburg State Medical University
- Behtereva Institute of the Human Brain of the Russian Academy of Sciences
- Issue: Vol 54, No 1 (2023)
- Pages: 79-86
- Section: Collection of pluripotent stem cell lines
- URL: https://journal-vniispk.ru/0475-1450/article/view/137045
- DOI: https://doi.org/10.31857/S0475145023010056
- EDN: https://elibrary.ru/FQQEBY
- ID: 137045
Cite item
Full Text
Abstract
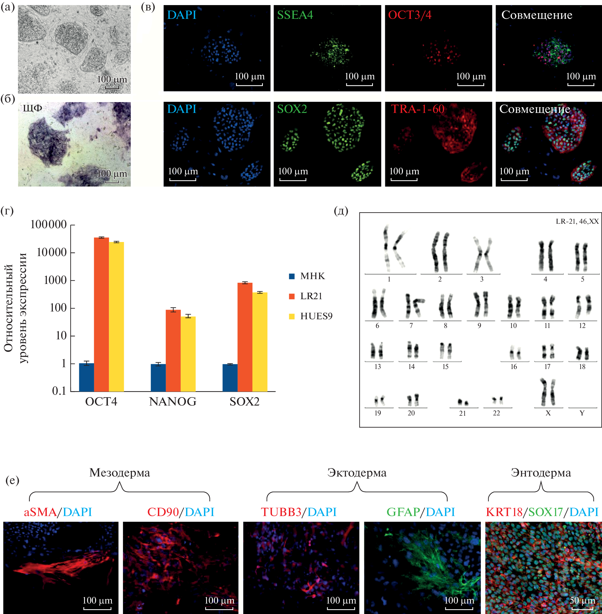
The pathological variant p.G2019S in the LRRK2 gene leads to the occurrence of a hereditary form of Parkinson’s disease (PD) and affects 7% of patients with a familial form of the disease. However, the mechanisms that trigger pathological events during the development of the disease are not yet fully understood. We obtained iPSCs (ICGi043-A line) from peripheral blood mononuclear cells of a patient with a hereditary form of PD associated with the genetic variant c.6055G>A (p.G2019S, rs34637584) in the LRRK2 gene using transfection with episomal vectors. iPSCs rapidly proliferate in dense monolayer cell colonies, are positive for endogenous alkaline phosphatase, have a normal karyotype (46,XX), express pluripotency markers (OCT4, SOX2, NANOG, TRA-1-60, SSEA-4) and are able to differentiate into three germ layers (ecto-, endo- and mesoderm), which confirms their pluripotent status. Future directed differentiation of the obtained iPSCs into dopaminergic neurons will allow the creation of an in vitro cell model of PD associated with the pathological variant c.6055G>A in the LRRK2 gene, and contribute to understanding the pathogenesis of PD.
About the authors
E. V. Grigor’eva
Institute of Cytology and Genetics, Siberian Branch of the Russian Academy of Sciences
Author for correspondence.
Email: evlena@bionet.nsc.ru
Russia, 630090, Novosibirsk, prosp. acad. Lavrentieva, 10
S. P. Medvedev
Institute of Cytology and Genetics, Siberian Branch of the Russian Academy of Sciences
Email: evlena@bionet.nsc.ru
Russia, 630090, Novosibirsk, prosp. acad. Lavrentieva, 10
S. N. Pchelina
Pavlov First Saint Petersburg State Medical University
Email: evlena@bionet.nsc.ru
Russia, 197022, Saint Petersburg, ul. L’va Tolstogo, 6–8
M. A. Nikolaev
Pavlov First Saint Petersburg State Medical University
Email: evlena@bionet.nsc.ru
Russia, 197022, Saint Petersburg, ul. L’va Tolstogo, 6–8
I. V. Miliukhina
Behtereva Institute of the Human Brain of the Russian Academy of Sciences
Email: evlena@bionet.nsc.ru
Russia, 197376, Saint Petersburg, ul. Akademika Pavlova, 9
J. M. Minina
Institute of Cytology and Genetics, Siberian Branch of the Russian Academy of Sciences
Email: evlena@bionet.nsc.ru
Russia, 630090, Novosibirsk, prosp. acad. Lavrentieva, 10
D. A. Sorogina
Institute of Cytology and Genetics, Siberian Branch of the Russian Academy of Sciences
Email: evlena@bionet.nsc.ru
Russia, 630090, Novosibirsk, prosp. acad. Lavrentieva, 10
E. S. Yarkova
Institute of Cytology and Genetics, Siberian Branch of the Russian Academy of Sciences
Email: evlena@bionet.nsc.ru
Russia, 630090, Novosibirsk, prosp. acad. Lavrentieva, 10
A. A. Malakhova
Institute of Cytology and Genetics, Siberian Branch of the Russian Academy of Sciences
Email: evlena@bionet.nsc.ru
Russia, 630090, Novosibirsk, prosp. acad. Lavrentieva, 10
S. V. Pavlova
Institute of Cytology and Genetics, Siberian Branch of the Russian Academy of Sciences
Email: evlena@bionet.nsc.ru
Russia, 630090, Novosibirsk, prosp. acad. Lavrentieva, 10
S. M. Zakian
Institute of Cytology and Genetics, Siberian Branch of the Russian Academy of Sciences
Email: evlena@bionet.nsc.ru
Russia, 630090, Novosibirsk, prosp. acad. Lavrentieva, 10
References
- Пчелина С.Н., Иванова О.Н., Емельянов А.К., Якимовский А.Ф. Клиническое течение LRRK2-ассоциированной болезни Паркинсона // Журн. неврологии и психиатрии. 2011. Т. 12. С. 56–62.
- Choppa P.C., Vojdani A., Tagle C. et al. Multiplex PCR for the detection of Mycoplasma fermentans, M. hominis and M. penetrans in cell cultures and blood samples of patients with chronic fatigue syndrome // Mol. Cell Probes. 1998. V. 12. № 5. P. 301–308.
- Grigor’eva E.V., Malankhanova T.B., Surumbayeva A. et al. Generation of GABAergic striatal neurons by a novel iPSC differentiation protocol enabling scalability and cryopreservation of progenitor cells // Cytotechnology. 2020. V. 72. № 5. P. 649–663.
- Okita K., Yamakawa T., Matsumura Y. et al. An efficient nonviral method to generate integration-free human-induced pluripotent stem cells from cord blood and peripheral blood cells // Stem Cells. 2013. V. 31. № 3. P. 458–466.
- Pchelina S.N., Yakimovskii A.F., Ivanova O.N., Emelianov A.K., Zakharchuk A.H., Schwarzman A.L. G2019S LRRK2 mutation in familial and sporadic Parkinson’s disease in Russia // Mov. Disord. 2006. V. 21. № 12. P. 2234–2236.




