Управление территориальными рисками развития и защищённость социально-природно-техногенных систем
- Авторы: Бычков И.В.1, Тасейко О.В.2,3, Постникова У.С.3, Москвичев В.В.3, Шокин Ю.И.3
- 
							Учреждения: 
							- Институт динамики систем и теории управления им. В.М. Матросова СО РАН
- Сибирский государственный университет науки и технологий имени академика М.Ф. Решетнёва
- Федеральный исследовательский центр информационных и вычислительных технологий
 
- Выпуск: Том 94, № 11 (2024)
- Страницы: 989-1002
- Раздел: ТОЧКА ЗРЕНИЯ
- URL: https://journal-vniispk.ru/0869-5873/article/view/275160
- DOI: https://doi.org/10.31857/S0869587324110039
- EDN: https://elibrary.ru/SEVQLF
- ID: 275160
Цитировать
Аннотация
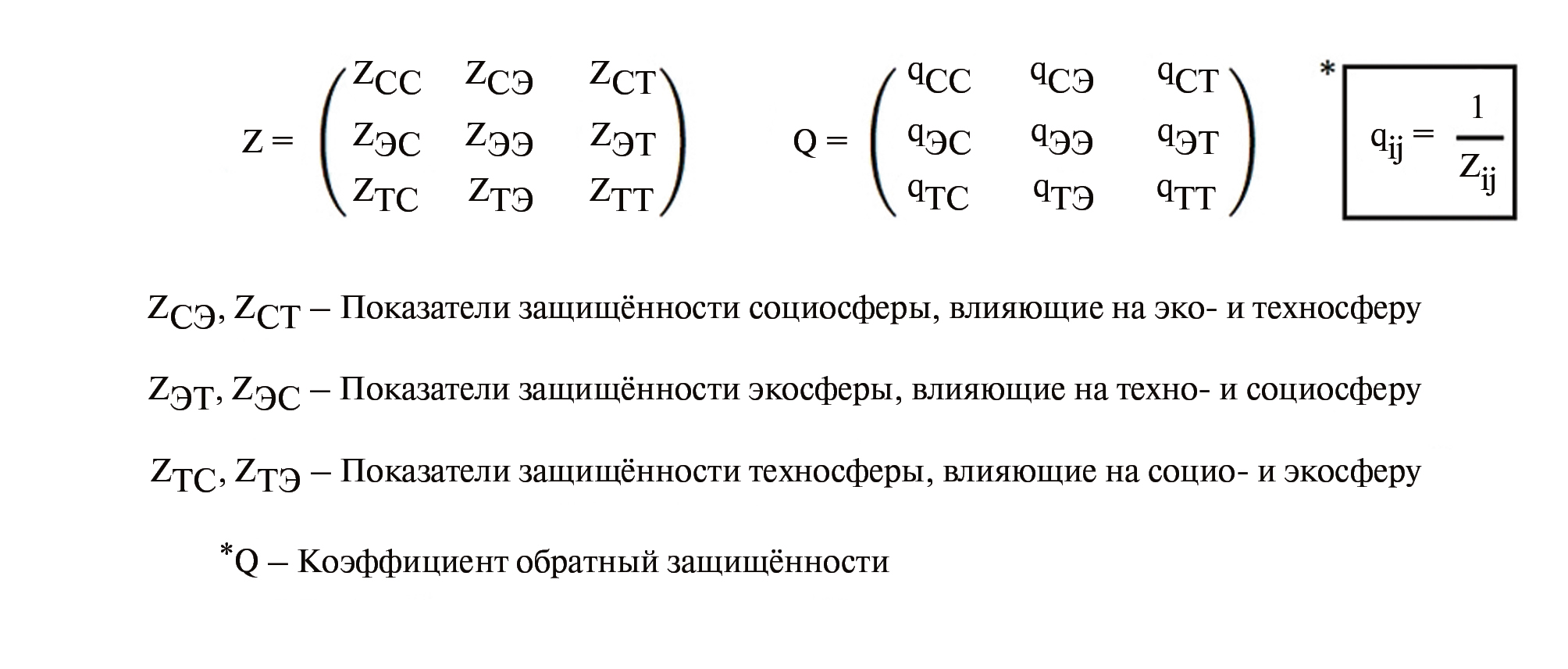
Актуальность исследования обусловлена необходимостью обеспечить органы управления субъектов РФ инструментами, которые позволяют определять ключевые проблемы и приоритетные направления устойчивого развития социо-, эко- и техносферы каждой территории с учётом особенностей природно-географических условий, промышленного потенциала, заселённости, инфраструктуры. Предложен подход к построению математической модели управления рисками развития территории на примере муниципальных образований. Муниципальное образование рассматривается как социально-природно-техногенная система, характеризуемая набором базовых рисков социо-, эко- и техносферы, а защищённость социально-природно-техногенной системы – как свойство территориального образования с учётом взаимосвязанных рисков развития. Авторы утверждают, что снижение комплексного риска возможно за счёт повышения защищённости территории. Выполнены количественные оценки уровня комплексного риска для трёх крупных городов СФО и получены значения изменения риска при увеличении защищённости.
Полный текст
 
												
	                        Об авторах
Игорь Вячеславович Бычков
Институт динамики систем и теории управления им. В.М. Матросова СО РАН
							Автор, ответственный за переписку.
							Email: ivbychkov@mail.ru
				                					                																			                								
академик РАН, директор
Россия, ИркутскОльга Викторовна Тасейко
Сибирский государственный университет науки и технологий имени академика М.Ф. Решетнёва; Федеральный исследовательский центр информационных и вычислительных технологий
														Email: taseiko@gmail.com
				                					                																			                								
кандидат физико-математических наук, доцент, заведующий кафедрой БЖД СибГУ им. М.Ф. Решетнёва, старший научный сотрудник Красноярского филиала ФИЦ ИВТ
Россия, Красноярск; КрасноярскУльяна Сергеевна Постникова
Федеральный исследовательский центр информационных и вычислительных технологий
														Email: ulyana-ivanova@inbox.ru
				                					                																			                								
кандидат технических наук, старший научный сотрудник
Россия, КрасноярскВладимир Викторович Москвичев
Федеральный исследовательский центр информационных и вычислительных технологий
														Email: krasn@ict.nsc.ru
				                					                																			                								
доктор технических наук, профессор, главный научный сотрудник
Россия, КрасноярскЮрий Иванович Шокин
Федеральный исследовательский центр информационных и вычислительных технологий
														Email: shokin@ict.nsc.ru
				                					                																			                								
академик РАН, научный руководитель
Россия, НовосибирскСписок литературы
- Стратегия научно-технологического развития РФ. Утверждена Указом Президента РФ № 145 от 28.02.2024. / The strategy of scientific and technological development of the Russian Federation. Approved by Decree of the President of the Russian Federation no. 145 dated 02/28/2024. (In Russ.)
- Стратегия социально-экономического развития Российской Федерации с низким уровнем выбросов парниковых газов до 2050 года. Утверждена Распоряжением Правительства РФ № 3052-р от 29.10.2021. / The strategy of socio-economic development of the Russian Federation with low greenhouse gas emissions until 2050. Approved by the Decree of the Government of the Russian Federation no. 3052-r dated 10/29/2021. (In Russ.)
- Махутов Н.А. Безопасность России. Научные основы анализа стратегических приоритетов и рисков развития России: Информационно-аналитическая справка по проблемам стратегического прогнозирования, планирования и программирования в целях устойчивого социально-экономического развития и обеспечения национальной безопасности. М.: Знание, 2018. / Makhutov N.A. Safety of Russia. Scientific basis for the analysis of strategic priorities and risks of Russia’s development: Infor-mation and analytical reference on the problems of strategic forecasting, planning and programming for sustainable socio-economic development and ensuring national security. Moscow: MGOF “Znanie”, 2018. (In Russ.)
- Левкевич В.Е., Лепихин А.М., Москвичёв В.В. и др. Безопасность и риски устойчивого развития территорий. Красноярск: Сибирский федеральный ун-т, 2014. / Levkevich V.E., Lepikhin A.M., Moskvichev V.V., Shokin Yu.I. et al. Security and risks of sustainable development of territories. Krasnoyarsk: Siberian Federal University, 2014. (In Russ.)
- Безопасность России. Правовые, социально-экономические и научно-технические аспекты. Словарь терминов и определений. Изд. 2-е, дополнительное / Под ред. Н.А. Махутова. М.: Знание, 1999. / Safety of Russia. Legal, socio-economic and scientific and technical aspects. Dictionary of terms and definitions. 2nd edition, additional / N.A. Makhutov (ed.). Moscow: MGF “ Znanie “, 1999. (In Russ.)
- Москвичёв В.В., Бычков И.В., Потапов В.П. и др. Информационная система территориального управления рисками развития и безопасностью // Вестник Российской академии наук. 2017. № 8. С. 696–705. / Moskvichev V.V., Bychkov I.V., Potapov V.P. et al. Information system for territorial risk and safety manage-ment development // Herald of the Russian Academy of Sciences. 2017, no. 8, pp. 696–705. (In Russ.)
- Шульц В.Л., Кульба В.В., Шелков А.Б., Чернов И.В. Управление региональной безопасностью на основе сценарного подхода. М.: ИПУ РАН, 2014. / Shultz V.L., Kulba V.V., Shelkov A.B., Chernov I.V. Regional security management based on a scenario approach. Moscow: IPU RAS, 2014. (In Russ.)
- Шульц В.Л., Кульба В.В., Шелков А.Б., Чернов И.В. Диагностика и сценарный анализ угроз социально-экономическому развитию Арктической зоны Российской Федерации. ИПУ РАН, 2012. / Shultz V.L., Kulba V.V., Shelkov A.B., Chernov I.V. Diagnostics and scenario analysis of threats to the socio-economic development of the Arctic zone of the Russian Federation. IPU RAS, 2012. (In Russ.)
- Кульба В.В., Кононов Д.А., Косяченко С.А., Шубин А.Н. Методы формирования сценариев развития социально-экономических систем. М.: СИНТЕГ, 2004. / Kulba V.V., Kononov D.A., Kosyachenko S.A., Shubin A.N. Methods of forming scenarios for the development of socio-economic systems. M.: SINTEG, 2004. (In Russ.)
- Шульц В.Л., Кульба В.В., Шелков А.Б. Методы сценарного планирования в организационном управлении // Проблемы управления безопасностью сложных систем : Материалы XXXI международной конференции, Москва, 13 декабря 2023 г. М.: Институт проблем управления им. В.А. Трапезникова РАН, 2023. С. 32–41. doi: 10.25728/iccss.2023.67.22.003 / Shultz V.L., Kulba V.V., Shelkov A.B. Methods of scenario planning in organizational management // Problems of security management of complex systems: Proceedings of the XXXI International Conference, Moscow, December 13, 2023. M.: V.A. Trapeznikoff Institute of Management Problems of the Russian Academy of Sciences. 2023, pp. 32–41. (In Russ.)
- Новиков Д.А. Теория управления организационными системами. Изд. 4-е, испр. и доп. М.: ЛЕНАНД, 2022. / Novikov D.A. Theory of management of organizational systems. 4th edition. M.: LENAND, 2022. (In Russ.)
- Минников И.В., Куролап С.А. Оценка эколого-хозяйственного баланса территории Воронежской области // Вестник ВГУ. Серия: География. Геоэкология. 2013. № 1. С. 129–136. / Minnikov I.V., Kurolap S.A. Assessment of ecological and economic balance in the Voronezh oblast // Proceedings of Voronezh State University. Series: Geography. Geoecology. 2013, no. 1, pp. 129–136. (In Russ.)
- Ковальчук А.Ю. Эколого-хозяйственный баланс территории Аулиекольского района Республики Казахстан и её естественная защищённость // Интерактивная наука. 2016. № 8. С. 94–97. / Kovalchuk А.Yu. Ecological and economical balance of the area of Auliekol district of the Republic of Kazakhstan and its natural pro-tection // Interactive science 2016, no. 8, pp. 94–97. (In Russ.)
- Sudmeier-Rieux K. Ecosystem Approach to Disaster Risk reduction. Basic concepts and recommendations to governments, with a special focus on Europe. https://www.coe.int/t/dg4/majorhazards/ressources/pub/Ecosystem-DRR_en.pdf
- Rahman Shah M. et al. A review of hydro-meteorological hazard, vulnerability, and risk assessment frameworks and indicators in the context of nature-based solutions // International Journal of Disaster Risk Reduction 50 (2020) 101728. https://www.researchgate.net/publication/342164052_A_review_of_hydro-meteorological_hazard_vulnerability_and_risk_assessment_frameworks_and_indicators_in_the_context_of_nature-based_solutions
- Тихонова Т.В. Современные методы оценки экосистемных услуг и потенциал их применения на практике // Известия Коми НЦ УрО РАН. 2018. № 4 (36). C. 132–135. / Tikhonova T.V. Modern methods of assessment of ecosystem services and the potential for their practical application // Proceedings of the komi scientific center of the Ural branch of the Russian academy of sciences. 2018, no. 4 (36), pp. 132–135. (In Russ.)
- Walz Y., Janzen S., Narvaez L. et al. Disaster-related losses of ecosystems and their services. Why and how do losses matter for disaster risk reduction? International Journal of Disaster Risk Reduction. 2021, no. 63 (2021), 102425.
- Новиков Д.А. Классификации систем управления // Проблемы управления. 2019. № 4. С. 27–42. doi: 10.25728/pu.2019.4.3 / Novikov D.A. Control systems classification. Control Sciences, 2019, no. 4, pp. 27–42. (In Russ.)
- Тасейко О.В. Классификация территориальных рисков социально-природно-техногенных систем муниципальных образований // Безопасность и мониторинг природных и техногенных систем: материалы и доклады. Красноярск, 2023. С. 80–83. / Taseiko O.V. Classification of territorial risks of socio-natural and man-made systems of municipalities // Safety and monitoring of natural and man–made systems: materials and reports. Krasnoyarsk, 2023. Pp. 80–83. (In Russ.)
- Прус М.Ю. Математические основы стохастического моделирования многокомпонентных рисков в системах обеспечения безопасности // Технологии техносферной безопасности. 2021. № 4(94). С. 125–143. / Prus M.Yu. Mathematical basis of stochastic modeling multicomponent risks in security systems // Technosphere Security Technolo-gies. 2021, no. 4(94), pp. 125–143. (In Russ.)
- Махутов Н.А., Ахметханов Р.С. Системный подход к оценке и управлению рисками // Проблемы безопасности и чрезвычайных ситуаций. 2012. № 5. С. 56–69. / Makhutov N.A., Akhmetkhanov R.S. A systematic approach to risk evaluation and management // Safety and emergency problems. 2012, no. 5, pp. 56–69. (In Russ.)
- Организационно-методические рекомендации по определению численности противопожарной службы субъекта РФ и ее технической оснащённости. https://mchs.gov.ru/dokumenty/metodicheskie-materialy/metodicheskie-rekomendacii/prochee/organizaci / Organizational and methodological recommendations for determining the size of the fire service of the subject of the Russian Federa-tion and its technical equipment. https://mchs.gov.ru/dokumenty/metodicheskie-materialy/metodicheskie-rekomendacii/prochee/organizacionno-metodicheskie-rekomendacii-po-opredeleniyu-chislennosti-protivopozharnoy-sluzhby-subekta-rossiyskoy-federacii-i-ee-tehnicheskoy-osnashchennosti. (In Russ.)
- Решение Правительства Красноярского края № 12 от 24.04.2019 г. “Об утверждении перечня потенциально опасных объектов, расположенных на территории Красноярского края”. http://www.krskstate.ru/dat/bin/art/38450_ reqenie_kcs_12_poo_.pdf?ysclid=m17v9thdwy516625370 / Decision of the Government of the Krasnoyarsk Territory no. 12 dated 04/24/2019 “On approval of the list of potentially dangerous objects located on the Krasnoyarsk Territory”. http://www.krskstate.ru/dat/bin/art/38450_reqenie_kcs_12 poo_.pdf?ysclid=m17v9thdwy516625370 (In Russ.)
- Приказ от 17.10.2014 г. № 40 “Об определении мест нахождения источников повышенной опасности на территории Омской области, в которых не допускается розничная продажа алкогольной продукции”. https://zpp.rospotrebnadzor.ru/npa/regional/41804 / Order no. 40 dated 10/17/2014 “On determining the locations of sources of increased danger in the territory of the Omsk region, in which retail sale of alcoholic beverages is not allowed”. https://zpp.rospotrebnadzor.ru/npa/regional/41804 (In Russ.)
- О состоянии санитарно-эпидемиологического благополучия населения в Красноярском крае в 2022 году: Государственный доклад. Управление Федеральной службы по надзору в сфере защиты прав потребителей и благополучия человека по Красноярскому краю, 2023. http://old.24.rospotrebnadzor.ru/s/24/files/documents/regional/GosDoklad/163163.pdf / On the state of sanitary and epidemiological welfare of the population in the Krasnoyarsk Territory in 2022: State report. – Office of the Federal Service for Supervision of Consumer Rights Protection and Human Well-being in the Krasnodar Territory, 2023. http://old.24.rospotrebnadzor.ru/s/24/files/documents/regional/GosDoklad/163163.pdf (In Russ.)
- О состоянии санитарно-эпидемиологического благополучия населения в Новосибирской области в 2022 году: Государственный доклад. Управление Федеральной службы по надзору в сфере защиты прав потребителей и благополучия человека по Новосибирской области, 2023. https://54.rospotrebnadzor.ru/sites/default/files/gosudarstvennyy_doklad_o_seb_v_novosibirskoy_oblasti_za_2022_god.pdf?ysclid=m17vj9idku750869753 / On the state of sanitary and epidemiological welfare of the population in the Novosibirsk region in 2022: State report. Office of the Federal Service for Supervision of Consumer Rights Protection and Human Welfare in the Novosibirsk region, 2023. https://54.rospotrebnadzor.ru/sites/default/files/gosudarstvennyy_doklad_o_seb_v_novosibirskoy_oblasti_za_2022_god.pdf?ysclid=m17vj9idku750869753 (In Russ.)
- О состоянии санитарно-эпидемиологического благополучия населения в Омской области в 2022 году: Государственный доклад. Управление Федеральной службы по надзору в сфере защиты прав потребителей и благополучия человека по Омской области, 2022. https://55.rospotrebnadzor.ru/Files/Госдоклад%20Омская%20область%202022.pdf / On the state of sanitary and epidemiological welfare of the population in the Omsk region in 2022: State report — Office of the Fed-eral Service for Supervision of Consumer Rights Protection and Human Welfare in the Omsk Region, 2022. https://55.rospotrebnadzor.ru/Files/Госдоклад%20Омская%20область%202022.pdf (In Russ.)
- Постановление Правительства РФ от 28.12.2019 № 1928 “Об утверждении Правил предоставления иных межбюджетных трансфертов из федерального бюджета, источником финансового обеспечения которых являются бюджетные ассигнования резервного фонда Правительства Российской Федерации, бюджетам субъектов Российской Федерации на финансовое обеспечение отдельных мер по ликвидации чрезвычайных ситуаций природного и техногенного характера, осуществления компенсационных выплат физическим и юридическим лицам, которым был причинён ущерб в результате террористического акта, и возмещения вреда, причинённого при пресечении террористического акта правомерными действиями”. https://base.garant.ru/73364757/?ysclid=ltzkio6566862406490 / Resolution of the Government of the Russian Federation dated 12/28/2019 no. 1928 “On Approval of the Rules for the Provision of Other Inter-budgetary Transfers from the Federal Budget, the Source of Financial Support for which are Budgetary Allocations of the Reserve Fund of the Government of the Russian Federation, Budgets of Constituent Entities of the Russian Federation for financial support of Specific Measures to eliminate natural and Man-made Emergencies, compensation payments to Individuals and Legal En-tities persons who have suffered damage as a result of a terrorist act, and compensation for the time, caused during the suppression of a terrorist act by lawful actions”. https://base.garant.ru/73364757/?ysclid=ltzkio6566862406490 (In Russ.)
- Ризниченко Г.Ю. Математическое моделирование биологических процессов. Модели в биофизике и экологии: Учебное пособие. 1-е изд. М.: Юрайт, 2016. / Riznichenko G.Yu. Mathematical modeling of biological processes. Models in biophysics and ecology: A textbook. 1st ed. Moscow: Yurait Publishing House, 2016. (In Russ.)
- Москвичёв В.В., Постникова У.С., Тасейко О.В. Кластерный анализ в оценке территориальных рисков социально-природно-техногенных систем // Вычислительные технологии. 2022. Т. 27. № 3. С. 112–124. / Moskvichev V.V., Postnikova U.S., Taseiko O.V. Cluster analysis in the assessment of territorial risks for social-natural-technogenic systems // Computational Technologies. 2022, vol. 27, no. 3, pp. 112–124. (In Russ.)
- Распоряжение Правительства РФ от 26 января 2023 г. № 129-р “Об утверждении стратегии социально-экономического развития Сибирского федерального округа до 2035 г.” https://www.garant.ru/products/ipo/prime/doc/406164313/ / Decree of the Government of the Russian Federation dated January 26, 2023 no. 129-r “On approval of the Strategy of socio-economic development of the Siberian Federal District until 2035”. https://www.garant.ru/products/ipo/prime/doc/406164313/ (In Russ.)
- Безопасность России. Правовые, социально-экономические и научно-технические аспекты. Тематический блок “Региональные проблемы безопасности”. Раздел I. Мониторинг, риски и безопасность Сибирского федерального округа / Научный руководитель чл.-корр. РАН Н.А. Махутов, под ред. В.В. Москвичёва. М.: Знание, 2024. / Safety of Russia. Legal, socio-economic, scientific and technical aspects. The thematic block “Regional security problems”. Section I. Monitoring, risks and safety of the Siberian Federal District / Scientific supervisor, corresponding member of RAS N.A. Makhutov, edited by V.V. Moskvichev. M.: Znanie, 2024. (In Russ.)
- Безопасность России. Правовые, социально-экономические и научно-технические аспекты. Тематический блок “Региональные проблемы безопасности”. Раздел II. Территориальные риски регионов Сибири. Кузбасс. Енисейская Сибирь. Байкал / Научный руководитель чл.-корр. РАН Н.А. Махутов, под ред. В.В. Москвичёва. М.: Знание, 2024. / Safety of Russia. Legal, socio-economic, scientific and technical aspects. The thematic block “Regional security problems”. Section II. Territorial risks of the Siberian regions. Kuzbass. Yenisei Siberia. Baikal / Scientific supervisor, corresponding member of RAS N.A. Makhutov, edited by V.V. Moskvichev. M.: Znanie, 2024. (In Russ.)
Дополнительные файлы
 
				
			 
						 
						 
						 
					 
						 
									
 
  
  
  Отправить статью по E-mail
			Отправить статью по E-mail 

 Открытый доступ
		                                Открытый доступ Доступ предоставлен
						Доступ предоставлен



