Radiation Biology of Structurally Different Drosophila melanogaster Genes. Message 9. General Regularities and Locus-Specific Features of Radiomutability of Sex-Linked and Autosomal Genes
- Authors: Alexandrov I.D.1, Alexandrova M.V.1, Afanasyeva K.P.1, Rusakovich A.N.1, Harchenko N.E.1
-
Affiliations:
- Joint Institute For Nuclear Research
- Issue: Vol 63, No 3 (2023)
- Pages: 229-239
- Section: Radiation Genetics
- URL: https://journal-vniispk.ru/0869-8031/article/view/137681
- DOI: https://doi.org/10.31857/S0869803123030037
- EDN: https://elibrary.ru/XYJXLQ
- ID: 137681
Cite item
Full Text
Abstract
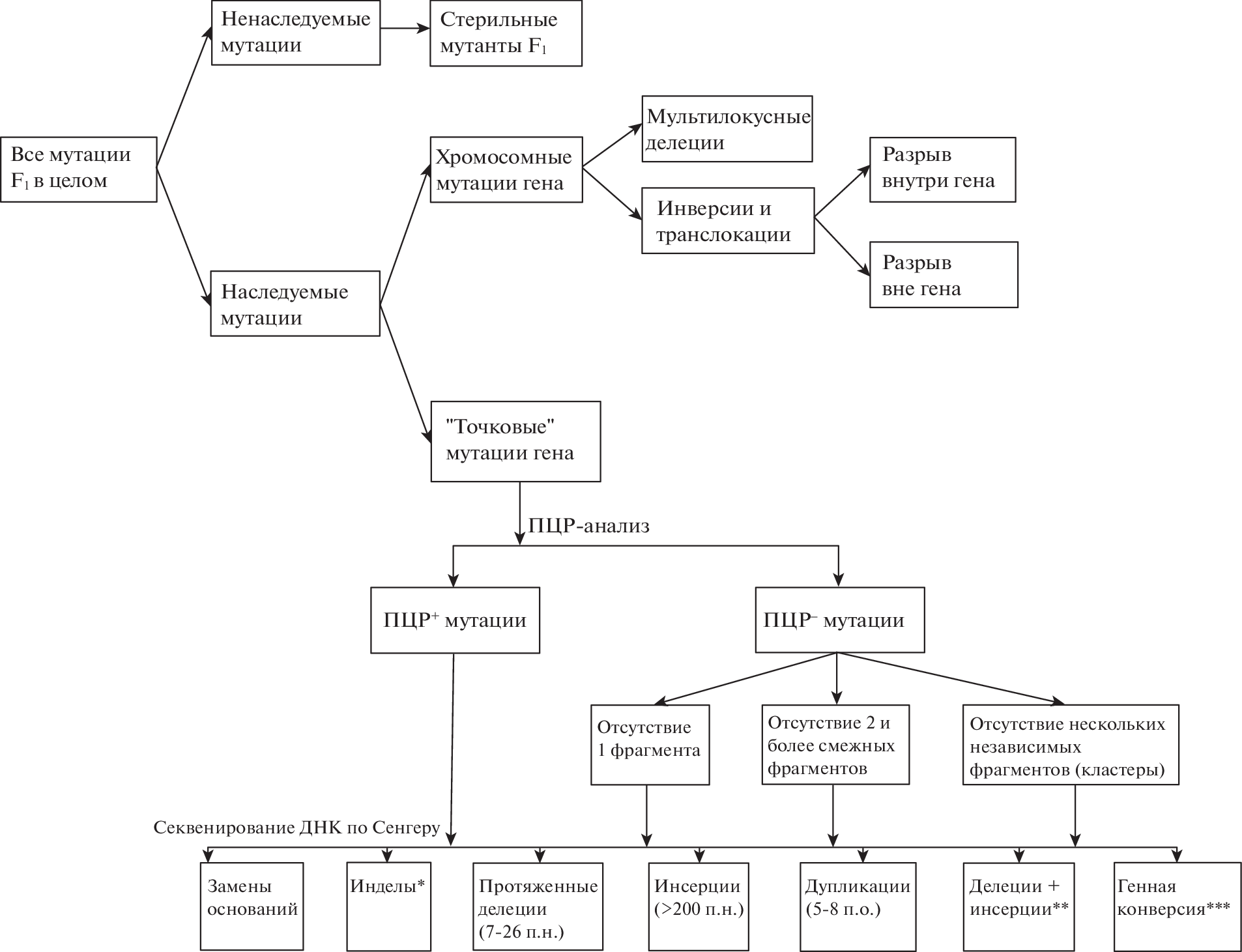
The results of large-scale radiation, genetic, cytogenetic and molecular genetic studies on the nature and frequency of heritable mutations of two sex-linked and three autosomal genes of Drosophila melanogaster after exposure to 60Co γ-rays and 0.85 MeV neutrons are presented. Regularities were established for studied genes and radiations in the induction of five different types of recessively inherited mutations, which can be combined into two main classes - the class of chromosomal mutations in one way or another affecting the gene under study (changes leading to sterility of F1 mutants, multilocus deletions, inversion or translocation breakpoint chromosome in the region of gene localization) and a class of “point” gene mutations with a complex spectrum of DNA changes detected by PCR and sequencing. In this report, the results of classical genetic and cytogenetic analysis of these classes of mutations are considered in detail and the frequency of their induction by γ-rays or neutrons is estimated per locus per dose unit (1 Gy). An important and unexpected result of the assessment was the fact that the frequency of “point” mutations turned out to be invariant (on average 1.15 E-06/locus/Gy) for the studied genes and radiations, in contrast to chromosomal mutations, where a pronounced locus-specificity is observed for individual types of mutations. At the same time, neutrons are two or more times more effective than γ-rays in inducing this class of mutations. It is significant that the ave-rage frequency of “point” mutations induction correlates with the average cDNA length of these genes (1.62 kb), but not with their average size (6.07 kb), indicating that the target for " point mutations is, obviously, not the entire DNA of the gene, but only the informational part of its exons. The dependence of the frequency of chromosomal mutations of one type or another on the position of the gene on the chromosome and in the three-dimensional space of the genome is discussed.
Keywords
About the authors
I. D. Alexandrov
Joint Institute For Nuclear Research
Author for correspondence.
Email: a38don@jinr.ru
Russia, Dubna
M. V. Alexandrova
Joint Institute For Nuclear Research
Email: afanasyeva@jinr.ru
Russia, Dubna
K. P. Afanasyeva
Joint Institute For Nuclear Research
Author for correspondence.
Email: afanasyeva@jinr.ru
Russia, Dubna
A. N. Rusakovich
Joint Institute For Nuclear Research
Email: afanasyeva@jinr.ru
Russia, Dubna
N. E. Harchenko
Joint Institute For Nuclear Research
Email: afanasyeva@jinr.ru
Russia, Dubna
References
- Alexandrov I.D. Quality and frequency patterns of γ- and neutron-induced visible mutations in Drosophila spermatozoa // Mutat. Resh. 1984. V. 127. P. 123–127. https://doi.org/10.1016/0027-5107(84)90013-7
- Александров И.Д. Сравнительные механизмы радиационного микро- и макромутагенеза высших эукариот и общая теория мутаций // Радиационный мутагенез и его роль в эволюции и селекции / Под ред. В.А. Шевченко. М.: Наука, 1987. С. 18–42. [Aleksandrov I.D. Sravnitel’nye mehanizmy radiacionnogo mikro- i makromutageneza vysshih jeukariot i obshhaja teorija mutacij. Radiacionnyj mutagenez i ego rol' v jevoljucii i selekcii / Рod red. V.A. Shevchenko. M.: Nauka, 1987. P. 18–42. (In Russ.)]
- Александров И.Д., Александрова М.В., Лапидус И.Л., Кораблинова С.В. ОГЭ нейтронов деления при индукции рецессивных мутаций разного типа у Drosophila melanogaster // Радиац. биология. Радиоэкология, 2001. Т. 41. № 3. С. 245–258. [Aleksandrov I.D., Aleksandrova M.V., Lapidus I.L, Korablinova S.V. OGJe nejtronov delenija pri indukcii recessivnyh mutacij raznogo tipa u Drosophila melanogaster // Radiacionnaja biologija. Radiojekologija. 2001. V. 41. № 3. P. 245–258. (In Russ.)]
- Александрова М.В., Александров И.Д., Кораблинова С.В., Левкович Н.В. Молекулярная генетика радиационно-индуцированных хромосомных разрывов в области гена у Drosophila: “эффект положения” или мутации гена? // Радиац. биология. Радиоэкология. 2002. Т. 42. № 6. С. 588–594. [Aleksandrova M.V., Aleksandrov I.D., Korablinova S.V., Levkovich N.V. Molekuljarnaja genetika radiacionno-inducirovannyh hromosomnyh razryvov v oblasti gena u Drosophila: “jeffekt polozhenija” ili mutacii gena? // Radiacionnaja biologija. Radiojekologija 2002. V. 42. № 6. P. 588–594. (In Russ.)]
- Aleksandrova M.V., Aleksandrov I.D., Korablinova S.V., Levkovich N.V. Molecular genetics of radiation-induced chromosome exchanges in Drosophila: “position effect” or gene mutations? // Int. conf. “Genetic consequences of emergency radiation situations”. Moscow, 2002. P. 21–27.
- Александров И.Д., Афанасьева К.П., Александрова М.В., Лапидус И.Л. Радиационная биология структурно разных генов Drosophila melanogaster. Сообщение 1. Ген vestigial: Mолекулярная характеристика “точковых” мутаций // Радиац. биология. Радиоэкология. 2012. Т. 52. № 3. С. 1–14. [Aleksandrov I.D., Afanas’eva K.P., Aleksandrova M.V., Lapidus I.L. Radiacionnaja biologija strukturno raznyh genov Drosophila melanogaster. Soobshhenie 1. Gen vestigial: Moleku-ljarnaja harakteristika “tochkovyh” mutacij // Radiacionnaja biologija. Radiojekologija. 2012. V. 52. № 3. P. 1–14. (In Russ.)]
- Афанасьева К.П., Александрова М.В., Александров И.Д., Кораблинова С.В. Радиационная биология структурно разных генов Drosophila melanogaster. Сообщение 2. Ген vestigial: Mолекулярная характеристика аберрационных мутантов // Радиац. биология. Радиоэкология. 2012. Т. 52 № 4. С. 349–362. [Afanas’eva K.P., Aleksandrova M.V., Aleksandrov I.D., Korablinova S.V. Radiacionnaja biologija strukturno raznyh genov Drosophila melanogaster. Soobshhenie 2. Gen vestigial: Molekuljarnaja harakteristika aberracionnyh mutantov // Radiacionnaja biologija. Radio-jekologija. 2012. V. 52. № 4. P. 349–362. (In Russ.)]
- Александров И.Д., Намолован Л.Н., Александрова М.В. Радиационная биология структурно разных генов Drosophila melanogaster. Сообщение 3. Ген black: Oбщая и молекулярная характеристика его радиомутабильности // Радиац. биология. Радиоэкология. 2012. Т. 52. № 5. С. 1–14. [Aleksandrov I.D., Namolovan L.N., Aleksandrova M.V. Radiacionnaja biologija strukturno raznyh genov Drosophila melanogaster. Soobshhenie 3. Gen black: Obshhaja i molekuljarnaja harakteristika ego radiomutabil’nosti // Radiacionnaja biologija. Radiojekologija. 2012. V. 52. V. 5. № 1–14. (In Russ.)]
- Давкова Л.Н., Александрова М.В., Александров И.Д. Радиационная биология структурно разных генов Drosophila melanogaster. Сообщение 4. Ген black: Cеквенирование “точковых” мутантов и рекомбинационные механизмы их образования // Радиац. биология. Радиоэкология. 2013. Т. 53. № 4. С. 355–366. [Davkova L.N., Aleksandrova M.V., Aleksandrov I.D. Radiacionnaja biologija strukturno raznyh genov Drosophila melanogaster. Soobshhenie 4. Gen black: Sekvenirovanie “tochkovyh” mutantov i rekombinacionnye mehanizmy ih obrazovanija // Radiacionnaja biolo-gija. Radiojekologija. 2013. V. 53. № 4. P. 355–366. (In Russ.)]. https://doi.org/10.7868/S086980311304005X
- Давкова Л.Н., Александров И.Д., Александрова М.В. Радиационная биология структурно разных генов Drosophila melanogaster. Сообщение 5. Ген cinnabar: Oбщая и молекулярная характеристика его радиомутабильности // Радиац. биология. Радиоэкология. 2014. Т. 54. № 1. С. 5–20. [Davkova L.N., Aleksandrov I.D., Aleksandrova M.V. Radiacionnaja biologija strukturno raznyh genov Drosophila melanogaster. Soobshhenie 5. Gen cinnabar: Obshhaja i molekuljarnaja harakteristika ego radiomutabil’nosti // Radiacionnaja biologija. Radiojekologija. 2014. V. 54. № 1. P. 5–20. (In Russ.)]. https://doi.org/10.7868/S0869803114010044
- Александрова М.В., Александров И.Д. Радиационная биология структурно разных генов Drosophila melanogaster. Сообщение 6. Ген cinnabar: Cеквенирование γ- и нейтрон-индуцированных “точковых” мутаций // Радиац. биология. Радиоэкология. 2018. Т. 58. № 1. С. 15–25. [Aleksandrova M.V., Aleksandrov I.D. Radiacionnaja biologija strukturno raznyh genov Drosophila melanogaster. Soobshhenie 6. Gen cinnabar: Sekvenirovanie γ- i nejtron-inducirovannyh “tochkovyh” mutacij // Radiacionnaja biologija. Radiojekologija. 2018. V. 58. № 1. P. 15–25. (In Russ.)]. https://doi.org/10.7868/S0869803118010022
- Кравченко Е.В., Дубовик С.В., Александрова М.В., Александров И.Д. Радиационная биология структурно разных генов Drosophila melanogaster. Сообщение 7. Ген yellow: Oбщая характеристика мутабильности и ПЦР-анализ “точковых” мутаций // Радиац. биология. Радиоэкология. 2018. Т. 58. № 4. C. 341–351. [Kravchenko E.V., Dubovik S.V., Aleksandrova M.V., Aleksandrov I.D. Radiacionnaja biologija strukturno raznyh genov Drosophila melanogaster. Soobshhenie 7. Gen yellow: Obshhaja harakteristika mutabil’nosti i PCR-analiz “tochkovyh” mutacij // Radiacionnaja biologija. Radiojekologija. 2018. V. 58. № 4. P. 341–351. (In Russ.)]. https://doi.org/10.1134/S0869803118040082
- Кравченко Е.В., Русакович А.Н., Эльноамани Ф. и др. Радиационная биология структурно разных генов Drosophila melanogaster. Сообщение 8. Ген white: Общая характеристика радиомутабильности и ПЦР-анализ “точковых” мутаций // Радиац. биология. Радиоэкология. 2019 Т. 59. № 5. С. 453–464. [Kravchenko E.V., Rusakovich A.N., Jel’noamani F. et al. Radiacionnaja biologija strukturno raznyh genov Drosophila melanogaster. Soobshhenie 8. Gen white: Ob-shhaja harakteristika radiomutabil’nosti i PCR-analiz “tochkovyh” mutacij // Radiacionnaja biologija. Radiojekologija. 2019. V. 59. № 5. P. 453–464. (In Russ.)]. https://doi.org/10.1134/S0869803119050060
- Alexandrov I.D., Alexandrova M.V. Ionizing radiation and SNA changes underlying inherited recessive mutations // Int. J. Cell Sci. Mol. Biol. 2021. V. 7. P. 1. https://doi.org/10.19080/IJCSMB.2021.06.555704
- Alexandrov I.D., Alexandrova M.V., Afanasyeva K.P. The nature of radiation-induced inherited recessive gene mutations in Drosophila melanogaster // Arch. Mol. Biol. Genet. 2021. V. 1. № 1. P. 12–19. https://doi.org/10.33696/genetics.1.003
- Alexandrov I.D., Alexandrova M.V. The dose-LET-, gene-dependent patterns of DNA changes underlying the point mutations in spermatozoa of Drosophila melanogaster // Mutat. Res. Fundamental and Molecular Mechanisms of Mutagenesis. 2021. V. 823. P. 111755. https://doi.org/10.1016/j.mrfmmm.2021.111755
- Muller H.J. The nature of the genetic effects produced by radiation // Radiat. Biol. 1954. V. 1. № 1. P. 351–473.
- Luning K.G. Studies on the origin of apparent gene mutations in Drosophila melanogaster // Acta Zoologica. 1952. V. 33. № 3. P. 13–15. https://doi.org/10.1111/j.1463-6395.1952.tb00364.x
- De Serres F.J. X-ray induced specific-locus mutation in ad-3 region of two-component heterokaryons of Neurospora: vii. Genetic lesions resulting in gene/point mutations at the ad-38 locus have different dose-response relationships // Mutat. Res. Fundamental and Molecular Mechanisms of Mutagenesis. 1990. V. 232. № 2. P. 115–140. https://doi.org/10.1016/0027-5107(90)90118-n
- Ли Д.Е. Действие радиации на живые клетки. М.: Госатомиздат, 1963. 286 с. [Li D.E. Dejstvie radiacii na zhivye kletki. M.: Gosatomizdat, 1963. 286 p. (In Russ.)]
- Тимофеев-Ресовский Н.В., Иванов В.И., Корогодин В.И. Применение принципа попадания в радиобиологии. М.: Атомиздат, 1986. 226 с. [Timofeev-Resovskij N.V., Ivanov V.I., Korogodin V.I. Primenenie principa popadanija v radiobiologii. M.: Atomizdat, 1986. 226 p. (In Russ.)]
- Дубинин Н.П., Хвостова В.В., Мансурова В.В. Хромосомные аберрации, летальные мутации и их зависимость от дозы Х-лучей // Докл. AH СССР. 1941. Т. 31. № 4. С. 386–388. [Dubinin N.P., Hvostova V.V., Mansurova V.V. Hromosomnye aberracii, letal’nye mutacii i ih zavisimost' ot dozy H-luchej // Doklady Akademii Nauk SSSR. 1941. V. 31. № 4. P. 386–388. (In Russ.)]
- Бельговский М.Л. Зависимость частоты мелких перестроек хромосом у Drosophila melanogaster от дозы // Изв. АН СССР. Cерия биол. 1939. № 2. С. 159–170. [Bel’govskij M.L. Zavisimost’ chastoty melkih perestroek hromosom u Drosophila melanogaster ot doz // Izvestija AN SSSR. Serija biol. 1939. № 2. P. 159–170. (In Russ.)]
- Dauch F., Apitzsch U., Catsch A., Zimmer K.G. RBE schneller neutronen bei der Auslösung von Mutationen bei Drosophila melanogaster // Mutat. Res. Fundamental and Molecular Mechanisms of Mutagenesis. 1966. V. 3. № 3. P. 185–193. https://doi.org/10.1016/0027-5107(66)90060-1
- Wolff S. Radiation Genetic // Ann. Rev. Genet. 1967. V. 1. № 1. P. 221–244. https://doi.org/10.1146/annurev.ge.01.120167.001253
- Гептнер М.А. Зависимость мутирования определенных генов от их положения в хромосоме // Биол. журн. 1938. Т. 7. № 5–6. С. 1121–1136. [Geptner M.A. Zavisimost’ mutirovanija opredelennyh genov ot ih polozhenija v hromosome // Biologicheskij zhurnal. 1938. V. 7. № 5–6. P. 1121–1136. (In Russ.)] https://doi.org/10.1134/S0869803119050060
- Франк Г.М. Заключительные замечания. Первичные и начальные процессы биологического действия радиации / Под ред. Г.М. Франкa. М.: АН СССР, 1963. С. 271–276. [Frank G.M. Zakljuchitel’nye zamechanija. Pervichnye i nachal’nye processy biologicheskogo dejstvija radiacii / Pod red. G.M. Frank. M.: AN SSSR, 1963. P. 271–276. (In Russ.)]
- Lefevre Jr.G. Sterility, chromosome breakage, X-ray induced mutation rates and detected mutation frequencies in Drosophila melanogaster // Genetics. 1967. V. 55. № 2. P. 263–276. https://doi.org/10.1093/genetics/55.2.263
- Eeken J.C., De Jong A.W., Loos M. et al. The nature of X-ray-induced mutations in mature sperm and spermatogonial cells of Drosophila melanogaster // Mutat. Res. Fundamental and Molecular Mechanisms of Mutagenesis. 1994. V. 307. № 1. P. 201–212. https://doi.org/10.1016/0027-5107(94)90293-3
- Sawamura K., Karr T.L., Yamamoto M.-T. Genetics of hybrid inviability and sterility in Drosophila: dissection of introgression of D. simulans genes in D. melanogaster genome // Genetica. 2004. V. 120.253–260. https://doi.org/10.1023/b:gene.0000017646.11191.b0
- Alexandrov I.D., Zakharov I.A., Alexandrova M.V. The Moscow Regional Drosophila melanogaster Stock Centr // Drosophila Inform. Serv. 2004. V. 87. P. 1–22.
- Александрова М.В., Лапидус И.Л., Александров И.Д. Филимонов А.С. Радиационная цитогенетика мультилокусных делеций и принципы надхромомерной организации эухроматина эукариот // Радиац. биология. Радиоэкология. 1996. Т. 36. № 6. С. 805–813. [Alexandrova M.V., Lapidus I.L., Alexandrov I.D., Filimonov A.S. Radiacionnaja citogenetika mul’tilokusnyh delecij i principy nadhromomernoj organizacii jeuhromatina jeukariot // Radiacionnaja biologija. Radiojekologija. 1996. V. 36. № 6. P. 805–813. (In Russ.)]
- Alexandrov I., Alexandrova M.V., Korablinova S.V., Ko-rovina L.N. Spatial arrangement of the animal male germ cell genome: I. Nonrandom pattern of radiation-induced inversions involving the vestigial region in autosome 2 of Drosophila melanogaster // Adv. Mol. Biol. 2007. № 1. P. 23–39.
- Alexandrov I., Alexandrova M.V., Stepanenko V.A. et al. Spatial arrangement of the animal male germ cell genome: III. A new experimental evidence in support of the Megarosette-loop model of spatial organization of chromosomes in Drosophila sperm genome // Adv. Mol. Biol. 2008. № 1. P. 23–30.
- Александров И.Д., Александрова М.В. Молекулярная цитогенетика аберрационных разрывов при мутациях структурных генов // Докл. АН СССР. 1990. Т. 315. № 2. С. 484–487. [Alexandrov I.D., Ale-xandrova M.V. Molekuljarnaja citogenetika aberracionnyh razryvov pri mutacijah strukturnyh genov // Doklady Akad. Nauk SSSS. 1990. V. 315. № 2. P. 484–487. (In Russ.)]
- Александрова М.В., Лапидус И.Л., Зенкевич Н.С., Александров И.Д. Радиационные разрывы гена кластеризуются в интронах // Докл. PАН. 1997. Т. 354. № 2. С. 256–258. [Alexandrova M.V., Lapidus I.L., Zenkevich N.S., Alexandrov I.D. Radiacionnye razryvy gena klasterizujutsja v intronah // Doklady Akad. Nauk. 1997. V. 354. № 2. P. 256–258. (In Russ.)]
- Александров И.Д., Александрова М.В., Афанасьева К.П. Межхромосомная генная конверсия как регулярных механизм потери гетерозиготности (LOH) в ранней зиготе у Drosophila melanogaster // Доклады PAH. 2015. Т. 460. № 6. С. 1–3. [Alexandrov I.D., Alexandrova M.V., Afanas’eva K.P. Mezhhromosomnaja gennaja konversija kak reguljarnyh mehanizm poteri geterozigotnosti (LOH) v rannej zigote u Drosophila melanogaster // Doklady Akademii nauk. 2015. V. 460. № 6. P. 1–3. (In Russ.)]. https://doi.org/10.7868/S0869565215060249
- Mohrenweiserf H.W., Jones I.M. Review of the molecular characteristics of gene mutations of the germline and somatic cells of the human // Mutat. Res. Fundamental and Molecular Mechanisms of Mutagenesis. 1990. V. 231. № 1. P. 87–108. https://doi.org/10.1016/0027-5107(90)90179-8
- Sankaranarayanan K. Ionizing radiation and genetic risks I. Epidemiological, population genetic, bioche-mical and molecular aspects of Mendelian diseases // Mutat. Res. Reviews in Genetic Toxicology. 1991. V. 258. № 1. P. 3–49. https://doi.org/10.1016/0165-1110(91)90027-s
- OMIM 2021, https: //www.omim.org
- Cardon L.R., Clayton O.G., Deloukas P. et al. Genome-wide association study of 14,000 cases of seven common diseases and 3,000 shared controls // Nature. 2007. V. 447. № 7145. P. 661–678. https://doi.org/10.1038/nature05911
- HGMD 2020, http://www.hgmd.cf.ac.uk/ac.index.php
Supplementary files





