Двигательная разгрузка задних конечностей вызывает апоптоз и аутофагию, но не нейродегенерацию в гиппокампе крыс
- Авторы: Олейник Е.А.1,2, Березовская А.С.1, Куликов А.А.1, Тыганов С.А.3, Наумова А.А.1, Черниговская Е.В.1, Шенкман Б.С.3, Глазова М.В.1
-
Учреждения:
- Институт эволюционной физиологии и биохимии им. И.М. Сеченова РАН
- Венский технический университет
- Институт медико-биологических проблем РАН
- Выпуск: Том 41, № 4 (2024)
- Страницы: 384-392
- Раздел: Статьи
- URL: https://journal-vniispk.ru/1027-8133/article/view/273904
- DOI: https://doi.org/10.31857/S1027813324040096
- EDN: https://elibrary.ru/EGJUFJ
- ID: 273904
Цитировать
Аннотация
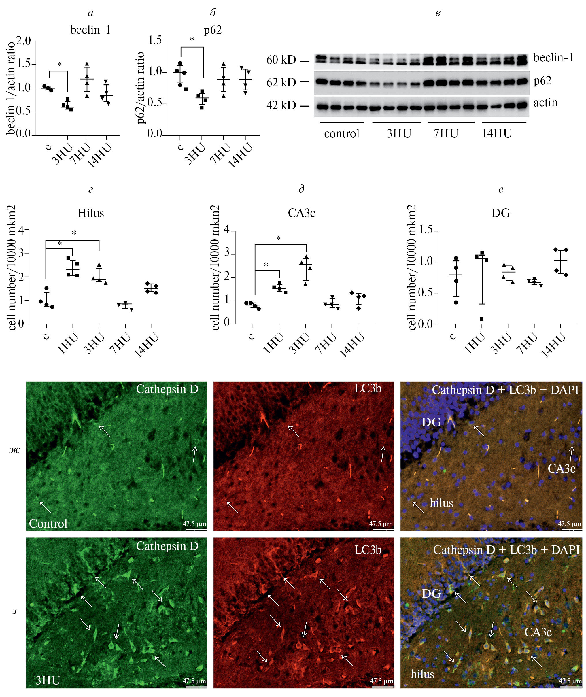
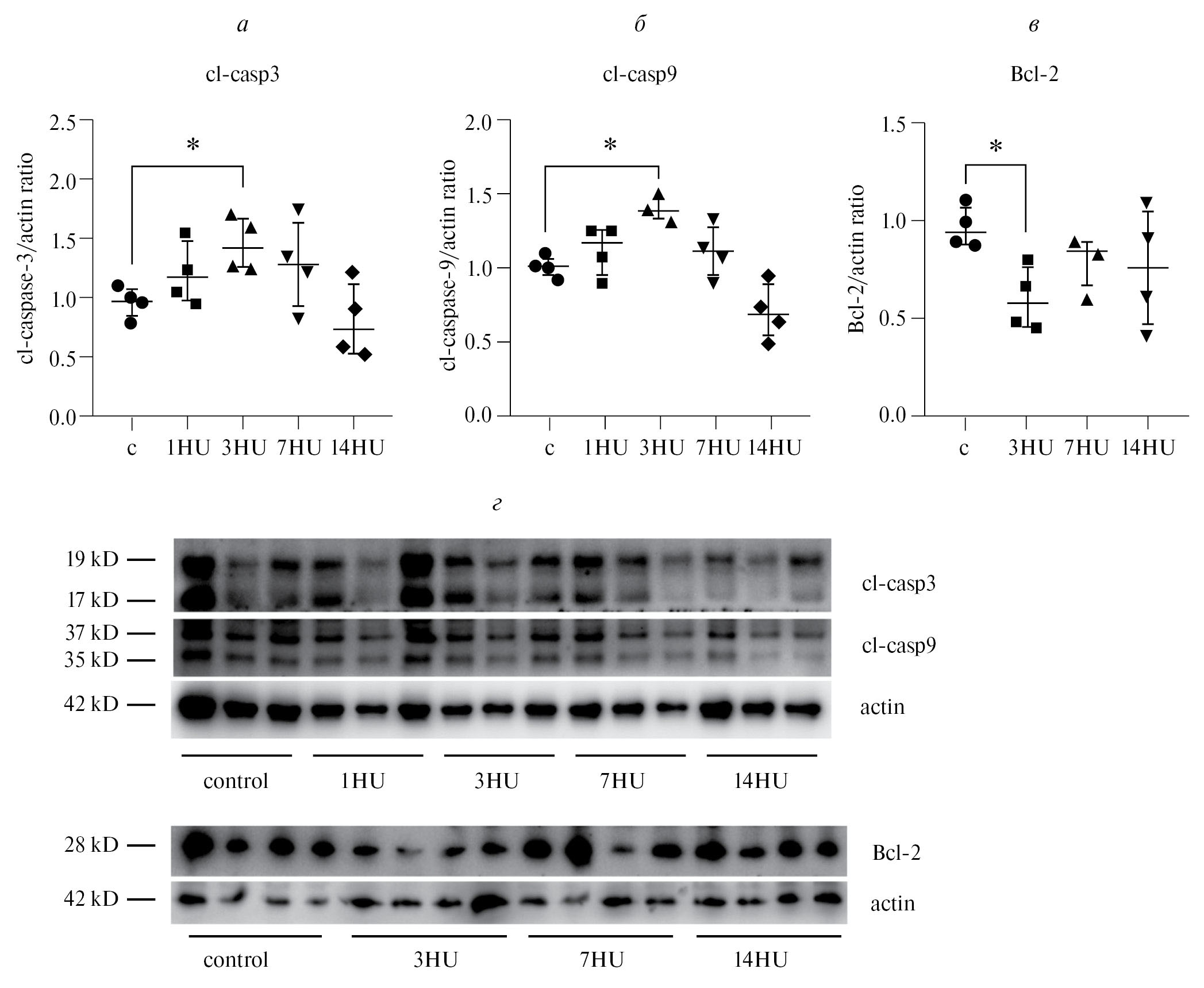
Хорошо известно, что физическая активность благотворно влияет на функции всего организма, в то время как малоподвижный образ жизни способствует развитию метаболических и других заболеваний и может привести к снижению когнитивных способностей и повышению риска развития деменции. Когнитивные способности в основном контролируются гиппокампом, а нейродегенерация гиппокампа напрямую коррелирует с прогрессированием деменции. Двигательная разгрузка задних конечностей, или антиортостатическое вывешивание, является широко используемым методом имитации воздействия микрогравитации у грызунов и может быть использована в качестве модели ограничения подвижности, поскольку одним из основных факторов вывешивания является истощение мышц. Кроме того, у грызунов наблюдается ухудшение обучения и памяти после длительного пребывания в условиях вывешивания. В данной работе мы исследовали, влияет ли вывешивание на выживание или гибель клеток гиппокампа. Наши данные показали, что после 3-дневного вывешивания в гиппокампе активируются как аутофагия, так и апоптоз, о чем свидетельствуют увеличение количества клеток, ко-экспрессирующих катепсин D и LC3b, и активация каспаз 3 и 9 соответственно. Наши данные свидетельствуют о том, что вывешивание не оказывает воздействия, приводящего к нейродегенерации, в течение 14 дней. Более того, наши результаты также показали, что активация аутофагии при кратковременном воздействии вывешивания имеет защитный эффект, поскольку мы не наблюдали потери или повреждения клеток.
Ключевые слова
Полный текст
Об авторах
Е. А. Олейник
Институт эволюционной физиологии и биохимии им. И.М. Сеченова РАН; Венский технический университет
Email: mglazova@iephb.ru
Россия, Санкт-Петербург; Вена, Австрия
А. С. Березовская
Институт эволюционной физиологии и биохимии им. И.М. Сеченова РАН
Email: mglazova@iephb.ru
Россия, Санкт-Петербург
А. А. Куликов
Институт эволюционной физиологии и биохимии им. И.М. Сеченова РАН
Email: mglazova@iephb.ru
Россия, Санкт-Петербург
С. А. Тыганов
Институт медико-биологических проблем РАН
Email: mglazova@iephb.ru
Россия, Москва
А. А. Наумова
Институт эволюционной физиологии и биохимии им. И.М. Сеченова РАН
Email: mglazova@iephb.ru
Россия, Санкт-Петербург
Е. В. Черниговская
Институт эволюционной физиологии и биохимии им. И.М. Сеченова РАН
Email: mglazova@iephb.ru
Россия, Санкт-Петербург
Б. С. Шенкман
Институт медико-биологических проблем РАН
Email: mglazova@iephb.ru
Россия, Москва
М. В. Глазова
Институт эволюционной физиологии и биохимии им. И.М. Сеченова РАН
Автор, ответственный за переписку.
Email: mglazova@iephb.ru
Россия, Санкт-Петербург
Список литературы
- Herold F., Törpel A., Schega L., Müller N.G. // Eur. Rev. Aging Phys. Act. 2019. V. 16. P. 1–33.
- Kempermann G. // Eur. J. Neurosci. 2011. V. 33. P. 1018–1024.
- Liu P.Z., Nusslock R. // Front. Neurosci. 2018. V. 12. P. 1–6.
- Lee J.H., Jun H.S. // Front. Physiol. 2019. V. 10. P. 1–9.
- Sakuma K., Yamaguchi A. // J. Biomed. Biotechnol. 2011. V. 2011. P. 1–12.
- Delezie J., Handschin C. // Front. Neurol. 2018. Endocrine crosstalk between Skeletal muscle and the brain. V. 9. V. 1–14.
- Pan W., Banks W.A., Fasold M.B., Bluth J., Kastin A.J. // Neuropharmacology. 1998. V. 37. P. 1553–1561.
- Klein A.B., Williamson R., Santini M.A., Clemmensen C., Ettrup A., Rios M., Knudsen G.M., Aznar S. // Int. J. Neuropsychopharmacol. 2011. V. 14. P. 347–353.
- Lurati A.R. // Work Heal. Saf. 2018. V. 66. P. 285–290.
- Aichberger M.C., Busch M.A., Reischies F.M., Ströhle A., Heinz A., Rapp M.A. // GeroPsych: J. Gerontopsychology Geriatr. Psychiatry. V. 23. P. 7–15.
- Yan S., Fu W., Wang C., Mao J., Liu B., Zou L., Lv C. // Transl. Psychiatry. 2020. V. 10. P. 1–8.
- Mathews S.B., Arnold S.E., Epperson C.N. // Am. J. Geriatr. Psychiatry. 2014. V. 22. P. 465–480.
- Marusic U., Kavcic V., Pisot R., Goswami N. // Front. Physiol. 2019. V. 9. P. 1–6.
- De la Torre G. // Life. 2014. V. 4. P. 281–294.
- Casler J.G., Cook J.R. // Int. J. Cogn. Ergon. 1999. V. 3. P. 351–372.
- Wang T., Chen H., Lv K., Ji G., Zhang Y., Wang Y., Li Y., Qu L. // J. Proteomics. 2017. V. 160. P. 64–73.
- Morey-Holton E.R., Globus R.K. // J. Appl. Physiol. 2002. V. 92. P. 1367–1377.
- Qaisar R., Karim A., Elmoselhi A.B. // Acta Physiol. 2020. V. 228. P. 1–22.
- Naumova A.A., Oleynik E.A., Grigorieva Y.S., Nikolaeva S.D., Chernigovskaya E.V., Glazova M.V. // Neurol. Res. 2023. V. 45. P. 957–968.
- Lisman J., Buzsáki G., Eichenbaum H., Nadel L., Ranganath C., Redish A.D. // Nat. Neurosci. 2017. V. 20. P. 1434–1447.
- Moodley K.K., Chan D. // The Hippocampus in Neurodegenerative Disease. In: The Hippocampus in Clinical Neuroscience / Ed. Szabo K., Hennerici M.G. Front. Neurol.Neurosci, 2014. P. 95–108.
- Zhang Y., Wang Q., Chen H., Liu X., Lv K., Wang T., Wang Y., Ji G., Cao H., Kan G., Li Y., Qu L. // Biomed. Res. Int. 2018. V. 2018. P. 1–11.
- Yasuhara T., Hara K., Maki M., Matsukawa N., Fujino H., Date I., Borlongan C.V. // Neuroscience. 2007. V. 149. P. 182–191.
- Nomura S., Kami K., Kawano F., Oke Y., Nakai N., Ohira T., Fujita R., Terada M., Imaizumi K., Ohira Y. // 2012. Neurosci. Lett. V. 509. P. 76–81.
- Berezovskaya A.S., Tyganov S.A., Nikolaeva S.D., Naumova A.A., Shenkman B.S., Glazova M.V. // Life. 2021. V. 11. P. 1–8.
- Berezovskaya A.S., Tyganov S.A., Nikolaeva S.D., Naumova A.A., Merkulyeva N.S., Shenkman B.S., Glazova M.V. // Cell. Mol. Neurobiol. 2021. V. 41. P.1549–1561.
- Thorburn A. // Apoptosis. 2008. V. 13. P. 1–9.
- Nixon R.A. // Trends Neurosci. 2006. V. 29. P. 528–535.
- Fricker M., Tolkovsky A.M., Borutaite V., Coleman M., Brown G.C. // Physiol. Rev. 2018. V. 98. P. 813–880.
- Wilson R.S., Leurgans S.E., Boyle P.A., Schneider J.A., Bennett D.A. // Neurology. 2010. V. 75. P. 1070–1078.
- Shin W.H., Park J.H., Chung K.C. // BMB Rep. 2020. Neuronal Cell Death. 53. P.56–63.
- Tanida I., Ueno T., Kominami E. // Int. J. Biochem. Cell. Biol. 2004. V. 36. P. 2503–2518.
- Sevlever D., Jiang P., Yen S.H.C. // Biochemistry. 2008. V. 47. P. 9678–9687.
- Vega-Rubín-de-Celis S. // Biology (Basel). 2020. V. 9. P. 1–13
- Kang R., Zeh H.J., Lotze M.T., Tang D. // 2011. Cell. Death Differ. V. 18. 571–580.
Дополнительные файлы






