Gas distribution station upgrade main gas pipelines
- Authors: Gulina S.A.1, Shabanov K.Y.2, Sheludko L.P.1
-
Affiliations:
- Samara State Technical University
- Gazprom Transgaz Samara LLC
- Issue: Vol 32, No 4 (2024)
- Pages: 96-107
- Section: Energy and Electrical Engineering
- URL: https://journal-vniispk.ru/1991-8542/article/view/310304
- DOI: https://doi.org/10.14498/tech.2024.4.7
- EDN: https://elibrary.ru/RZEWYB
- ID: 310304
Cite item
Full Text
Abstract
This paper proposes integrating an energy gas turbine expander unit (EGTEU) and a proton exchange membrane (PEM) electrolysis unit into the standard technological scheme of a gas distribution station (GDS) for main gas pipelines (MGP). This solution represents an effective systematic approach to modernizing standard GDS, which not only increases their energy efficiency but also significantly reduces their environmental impact. A thermal scheme has been developed, and the operating principle of the new type of GDS is described. Based on thermodynamic analysis, the potential for generating additional electric power in the EGTEU to produce hydrogen in the PEM electrolysis unit has been evaluated.
By modernizing standard GDS, it is possible to achieve electric power generation with an efficiency of up to 60 %, which is sufficient to power ultra-large-scale hydrogen production facilities. This presents promising opportunities for producing methane-hydrogen mixtures at GDS as a prospective fuel for consumers, which can significantly improve environmental performance compared to traditional natural gas.
Full Text
Газораспределительные станции (ГРС) являются ключевым производственным объектом в единой системе газоснабжения РФ. С помощью технологических операций, осуществляемых на ГРС, поддерживается заданное давление в газораспределительных сетях для бесперебойной подачи газа потребителям. С учетом растущих потребностей в энергоресурсах и экологической ответственности к газотранспортной системе предъявляются требования по повышению энергетической эффективности ГРС. Одним из основных направлений повышения энергетической эффективности является оптимизация работы существующего оборудования. Современные технологии позволяют модернизировать основное технологическое оборудование и системы его управления, что способствует снижению потребления энергии. Это направление отражено в энергетической стратегии России до 2030 года [1] в части реконструкции и модернизации основного оборудования газотранспортной системы.
На сегодняшний день основными технологическими операциями на ГРС являются очистка технологического газа, его редуцирование и поддержание заданного договорного давления для потребителя, учет переданного количества газа потребителю и его одоризация. Редуцирование природного газа в существующих регуляторах при больших перепадах давления сопровождается большими потерями потенциальной энергии. Эти потери, в свою очередь, приводят к неэффективному использованию ресурсов и увеличению затрат на эксплуатацию ГРС. Современные технологии позволяют с внедрением технических систем преобразовать избыток давления в электрическую энергию или механическую работу [2, 3]. Эти инновационные решения не только способствуют снижению энергозатрат, но и минимизируют негативное воздействие на окружающую среду, а в конечном итоге приводят к снижению стоимости конечного продукта для потребителей. Решение проблемы потерь энергии давления не только экономически оправдано, но и отвечает современным требованиям устойчивого развития и экологической безопасности.
Авторами статьи предлагается способ модернизации ГРС с использованием перепада давления для генерации электрической энергии и получения водорода в процессе гидролиза воды. Разработана принципиальная технологическая схема модернизации типовой ГРС с дополнительно установленным оборудованием. Перед блоком редуцирования газа устанавливается энергетическая газотурбодетандерная установка (ГТДУ) с электрогенератором. Отдельным блоком устанавливается протонообменная гидролизная установка (ПОГУ) для получения водорода через процесс гидролиза с блоком сепарации водорода H2 и кислорода О2. Водород используется для создания метано-водородной смеси после смешения с природным газом, поступающем к потребителю.
Принцип работы ПОГУ основан на использовании ионопроводящих мембран, которые позволяют эффективно разделять протоны и электроны, создавая необходимые условия для получения водорода. Деминерализованная вода подается в ионопроводящие мембраны, и под действием постоянного электрического тока на аноде происходит окисление молекул воды на кислородные молекулы и протоны. Протоны проходят через специальную мембрану и перемещаются к катоду, без пропускания электронов. На катоде протоны реагируют с электронами, создавая молекулы водорода. ПОГУ вырабатывает водород с давлением до 3 МПа. Выработанный водород смешивают с природным газом. Полученная метано-водородная смесь (МВС) подается потребителям.
Метано-водородная смесь представляет собой перспективное топливо, которое может значительно улучшить экологические характеристики по сравнению с традиционным природным газом. При сжигании природного газа выделяется углекислый газ, который является одним из основных факторов глобального потепления. Водород, содержащийся в МВС, при сгорании образует только водяные пары, что существенно уменьшает углеродный след. Важно отметить, что МВС обладает высоким энергетическим потенциалом и может быть использована в различных отраслях, включая транспорт, производство электроэнергии и отопление, и является универсальной, более экологически чистой альтернативой природному газу.
В Нижнем Новгороде на заводе компании ЭкоГазСистем серийно выпускаются генераторы водорода Proton OnSitc c протонообменной мембраной с малой производительностью – от 2 до 6 нм³/ч; промышленные генераторы водорода с производительностью от 10 до 30 нм³/ч и генераторы водорода сверхбольшой производительности – 250 или 500 нм³/ч. На стороне катода, где образуется водород, создается давление до 3мПа; такое давление достигается без использования насоса или дожимного компрессора. Кислород при этом никоим образом не может попасть в продукционный водород. Это гарантирует высочайшую чистоту водорода и повышает безопасность всего процесса [4].
Специалисты «Центротеха» (входит в топливную компанию «Росатома») изготовили опытный образец электролизной установки производительностью 50 нм3/ч [5]. Ранее в «Росатоме» была создана линейка электролизных установок производительностью от 5 до 40 нм3/ч. Оборудование работает на базе импортонезависимой технологии электролиза воды с применением уникальной анионопроводящей матрицы, с удельным энергопотреблением электролизной батареи не более 4 кВт∙ч на 1 нм3/ч производимого водорода.
Конструкцией предусмотрена возможность использования дополнительной системы осушки и очистки водорода для получения товарного продукта сверхвысокой чистоты, которая изготовлена в контейнерном исполнении со всем комплектом вспомогательного оборудования. Установка имеет конкурентные преимущества перед технологией электролиза на основе протонообменной мембраны, так как требования к степени очистки воды для электролиза существенно ниже. При этом электролизные элементы «Центротеха» имеют существенный потенциал для повышения эффективности, что позволит в дальнейшем создавать установки большей производительности в существующих компоновочных решениях.
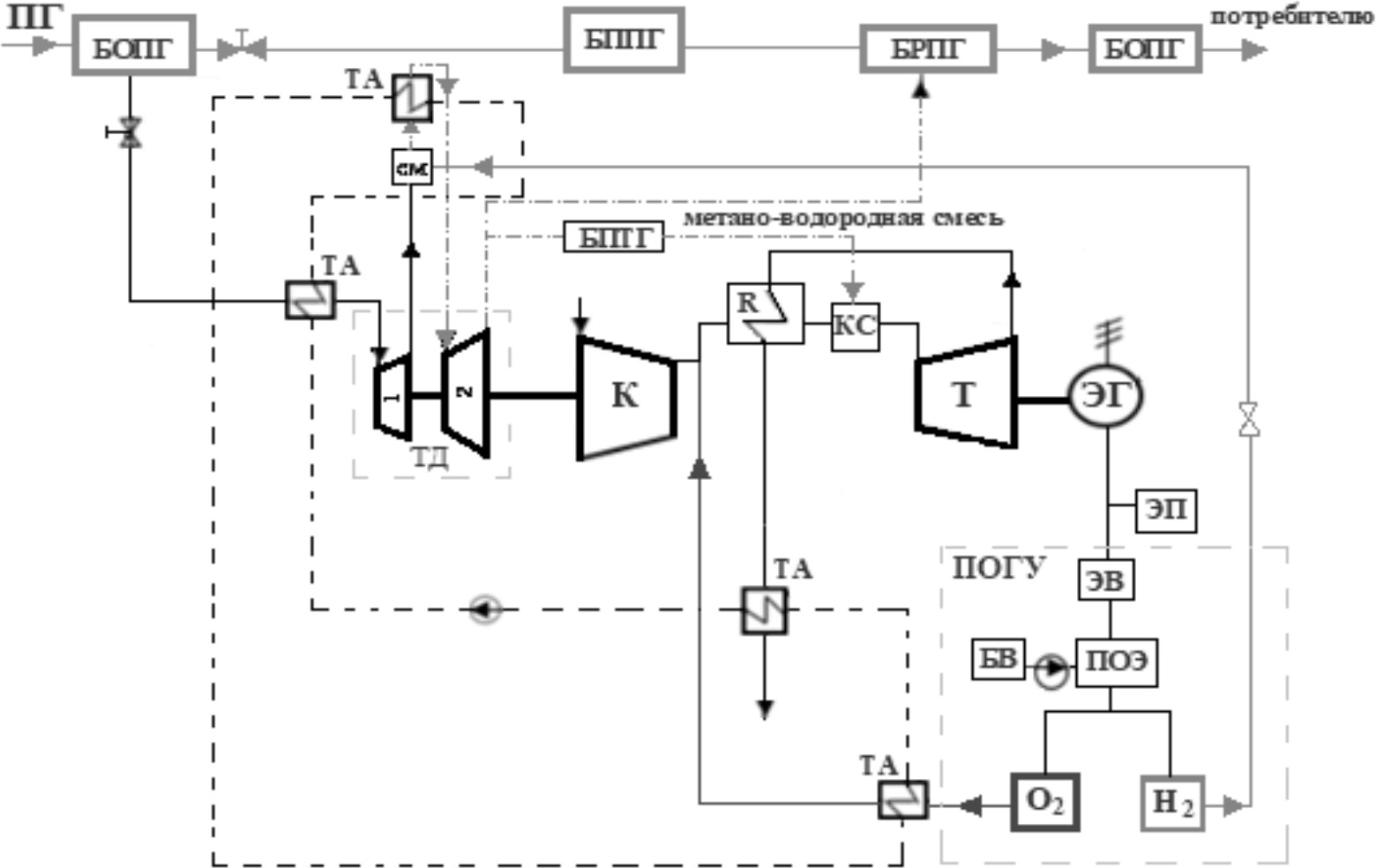
С учетом достигнутых результатов перспективно электроснабжение гидролизных установок с получением водорода из воды за счет ЭГТДУ на газораспределительных станциях МГ. Авторами подана заявка на изобретение [6] способа работы гидролизной установки, энергоснабжение которой производится от энергетической газотурбодетандерной установки ГРС. Технологическая схема модернизированной ГРС представлена на рис. 1.
Рис. 1. Технологическая схема модернизированной ГРС с интегрированной в нее ЭГТДУ и ПОГУ: ПГ – природной газ, поступающий через бок подключения из МГ; БОПГ – блок очистки ПГ; БППГ – блок подогрева ПГ; БРПГ – блок редуцирования ПГ; БОдПГ – блок одоризации ПГ; ТД – турбодетандер (1 – первая ступень, 2 – вторая ступень), К – воздушный компрессор; Т – газовая энергетическая турбина; ЭГ – электрогенератор; БПТГ – блок подготовки топливного газа; R – регенератор; КС – камера сгорания; ЭП – блок собственных нужд ГРС и внешних потребителей; ПОГУ – протонообменная гидролизная установка: ЭВ – выпрямитель электрического тока, БВ – блок водоподготовки, ПОЭ – протономембранный электролизер, О2 – блок сепарации О2, H2 – блок сепарации H2; ТА – теплообменные подогреватели с промежуточным теплоносителем; - - - трубопровод теплоносителя, -·-·- трубопровод МВС
На ГРС устанавливают ЭГТДУ с электрогенератором и гидролизную установку, блок электроснабжения переменным током высокого напряжения для гидролизной установки, собственных нужд ГРС и внешних потребителей. Гидролизная установка содержит блок водоподготовки, протонообменный электролизер, блоки сепарации H2 и кислорода О2. Энергетическая газотурбодетандерная установка состоит из двухступенчатого турбодетандера, который является приводом воздушного компрессора ЭГТДУ, регенератора и газовой турбины, которая приводит электрогенератор, вырабатывающий переменный электрический ток. Топливом для ЭГТДУ является полученная метано-водородная смесь.
Природный газ (ПГ) высокого давления после блока очистки на ГРС подогревают в теплообменном аппарате (ТА) до 80–100 °С, расширяют в ступени I турбодетандера (ТД). Полученный в электролизере водород с давлением 3 МПа сепарируют и подают во вторую ступень турбодетандера с образованием метано-водородной смеси. МВС расширяют в турбодетандере до давления 1,5 МПа и основную часть подают в блок редуцирования газа ГРС для поддержания заданного договорного давления для потребителя, а меньшую часть – в блок подготовки топливного газа для ЭГТДУ.
Кислород с давлением 0,1 МПа подают из блока кислорода на вход в регенератор за компрессором ЭГТДУ. Теплоту выхлопных газов газовой турбины используют в регенераторе для подогрева воздуха за компрессором и далее в теплообменном аппарате для подогрева промежуточного теплоносителя.
Задачей работы являлось оценить энергетический потенциал регенеративной ЭГТДУ для получения водорода в ПОГУ. Используя типовые параметры природного газа современных магистральных газопроводов (Бавоненково – Ухта, «Сила Сибири» и др.), задались диапазоном изменения давления на входе в турбодетандер (с учетом гидравлических потерь) от 10 до 5 МПа. По производительности ГРС разделены на три группы: малой производительности при т.м3/час, средней производительности при т.м3/час, большой производительности при т.м3/час.
Первая ступень турбодетандера: срабатывает перепад давления поступающего природного газа после блока очистки до уровня 2,8 МПа. Вторая ступень турбодетандера работает на МВС, поступающей после смесителя.
На основе системного теплофизического анализа оценен потенциал возможного получения дополнительной электрической мощности в ЭГТДУ (рис. 2).
Мощность, вырабатываемая первой и второй ступенями ТД, и температура на выходе из ступени определяются по зависимостям [7, 8] с учетом теплофизических свойств рабочего тела, кДж/кг:
где Твх ст – температура рабочего тела на входе в ступень ТД, К; ηст – изоэнтропический КПД ступени ТД, ; срПГ – изобарная удельная теплоемкость ПГ, кДж/Ккг; kПГ – показатель адиабаты ПГ, ; срМВС – изобарная удельная теплоемкость МВС, кДж/Ккг; kМВС – показатель адиабаты МВС, ; – расход рабочего тела по ступеням турбодетандера, кг/с; ηМ – КПД механических потерь, .
Природный газ перед расширением в ТД подогревают до температуры 80–100 °С, которая обеспечит отсутствие гидратообразования в трубопроводных коммуникациях после расширения в ТД и увеличит располагаемую мощность ТД. Мощность ТД рассчитывается, МВт:
.
На графиках показано изменение мощности ТД (рис. 2, а) и количество производимого водорода за счет генерируемой энергии ТД (рис. 2, б) в зависимости от рабочего давления в современных МГ (11 МПа, 9,8 МПа, 7,5 МПа, 5,5 МПа) и производительности ГРС.
Рис. 2. Располагаемая мощность ТД и производительность водорода
Располагаемая мощность ТД прямо пропорционально расходу природного газа через ГРС и изменяется от 0,75 до 7,55 МВт. Получаемой минимальной электрической мощности ТД достаточно для электроснабжения ПОГУ производительностью водорода от 150 нм3/ч, и при максимальных параметрах ГРС можно получить более 2000 нм3/ч.
Пропускная способность ТД непостоянна и зависит от величины расхода рабочего тела. Поддержание постоянной мощности электрогенератора ЭГТДУ производится за счет регулирования расхода топливного газа в камеру сгорания.
Мощность, потребляемая компрессором, зависит от мощности турбодетандера:
и далее (1)
где GвГТУ – расход воздуха через компрессор, кг/с; LК – удельные работа сжатия в компрессоре, кДж/кг.
В соответствии с методикой, приведенной в [5, 6], удельная работа сжатия в компрессоре определяется по формуле, кДж/кг:
и (2)
где ηК – изоэнтропический КПД компрессора; срВ – изобарная удельная теплоемкость воздуха, кДж/Ккг; kв– показатель адиабаты воздуха, kв =1,4.
Мощность, потребляемая компрессором, зависит от степени повышения давления πК и расхода воздуха через компрессор GвГТУ. Решая совместно уравнения 1, 2 и задавшись диапазоном изменения πК от 2 до 14, рассчитываем расход воздуха для ЭГТДУ:
, (3)
По результатам расчета на графике рис. 3 построена зависимость изменения расхода воздуха в ЭГТДУ. С уменьшением производительности ГРС и увеличением степени повышения давления в компрессоре расход воздуха снижается.
Рис. 3. Изменение расхода воздуха через компрессор в зависимости от степени повышения давления в компрессоре
Для ГРС малой и средней производительности при рабочем давлении в МГ от 7,5 МПа и ниже и с увеличением πК ≥ 4 производительность компрессора составляет GвГТУ ≤ 20 кг/с. Такой расход воздуха для современных газотурбинных установок сопровождается снижением КПД за счет негативного влияния увеличения относительного радиального зазора в лопаточном аппарате турбомашин.
В этом случае для ГРС малой и средней производительности более целесообразно подключение турбодетандерной установки напрямую к электрогенератору для выработки электроэнергии для ПОГУ. Полученной электроэнергии будет достаточно для уже имеющихся ПОГУ с производительностью от 30 до 500 нм³/ч [4]. Полученный водород можно использовать для создания метано-водородной смеси для подогревателей газа в блоке предотвращения гидратообразования и улучшить ее экологические показатели ГРС. В целях повышения энергетической эффективности ГРС малой производительности для использования ТД в качестве привода компрессора необходимо в тепловую схему ЭГТДУ включить одновальный газогенератор высокого давления. Данные схемы были подробно рассмотрены в работе [9].
При максимальных параметрах газотранспортной системы с давлением от 7,5 МПа и выше и с производительностью ГРС от 100 тм3/час расход воздуха через компрессор GвГТУ ≥ 30 кг/с. Следовательно, необходимо оценить удельную работу турбины электрогенератора и эффективный КПД ЭГТДУ по зависимостям [5, 6] для схемы рис. 1.
Удельная работа турбины электрогенератора определяется:
(4)
, ;
эффективный КПД определяется:
(5)
где ТГ – температура газа перед турбиной, К; πТ – степень понижения давления в турбине; σгид – гидравлические потери давления в тракте ГТУ; ηТ – изоэнтропический КПД турбины; срг – изобарная удельная теплоемкость газа, срг = 1,15 кДж/Ккг; kг – показатель адиабаты газа, kг =1,33; ηКС – коэффициент полноты сгорания топлива, ηКС = 0,99.
Удельная теплота, подводимая в цикле с топливом, рассчитана по зависимостям, кДж/кг:
(6)
, , ,
где – коэффициенты изменения массы рабочего тела на входе в камеру сгорания и в турбину; ТК и ТR – температуры рабочего тела на выходе из компрессора и из регенератора; – относительные расходы рабочего тела на охлаждение и утечки топлива (задаются из опыта эксплуатации ГТУ).
Удельная работа турбины зависит от температуры в камере сгорания и степени повышения давления в компрессоре. Также будет увеличиваться и КПД установки. На рис. 4 построены графические зависимости удельной работы турбины электрогенератора (4) и КПД установки (5) для температуры перед турбиной ТГ =1350 К и ТГ=1550 К.
Рис. 4. Изменение параметров эффективности ЭГТДУ в зависимости от степени повышения давления в компрессоре πК и температуры газа перед турбиной
Эффективность предложенной схемы очевидна, применение газотурбодетандерной установки позволит получить дополнительную электрическую мощность с КПД 65–70 % установки.
Электрическая мощность ЭГТДУ определяется по уравнению
(7)
и зависит от удельной работы турбины, от производительности компрессора GвГТУ и степени повышения давления воздуха, а также от температуры рабочего тела перед турбиной, как это видно из уравнения (4).
Для степени повышения давления от 4 до 12 и расхода воздуха через компрессор от 20 до 42 кг/с и ТГ=1550 К мощность ЭГТДУ составляет от 9 до 30 МВт с КПД от 60 до 72 %. Этой мощности будет достаточно для электроснабжения установок сверх большого производства водорода и дополнительного электроснабжения внешних потребителей. В гидролизных установках для получения 1 м3 водорода на сегодняшний день затрачивается в среднем 5,5 кВт/ч; следовательно, на ГРС большой производительности можно получить от 1,5 до 6 тыс. м3 водорода.
На современном этапе технического развития большие инвестиции направляются в создание опытно-промышленного производства электролизного оборудования для получения водорода с сокращением энергопотребления [5]. Это дает возможность использования гидролизных установок на ГРС для получения метано-водородной смеси. Теплотворная способность у метано-водородной смеси значительно выше, чем у природного газа, поэтому ее применение в качестве топливного газа в энергетических и теплоэнергетических установках потребителей позволит повысить их тепловую экономичность с уменьшением расходов потребляемого топлива и снизить негативные факторы, влияющие на окружающую среду.
Технический результат модернизации ГРС достигается за счет включения в типовую технологическую схему ГРС энергетической газотурбодетандерной и протонообменной гидролизной установок, что позволит получить с высоким КПД электроэнергию и метано-водородную смесь, подаваемую для потребителей. Разработанная схема модернизации ГРС способствует улучшению общей надежности и устойчивости газораспределительных систем в условиях современных вызовов энергетического рынка.
About the authors
Svetlana A. Gulina
Samara State Technical University
Author for correspondence.
Email: kr_oeg@mail.ru
(Ph.D. (Techn.)), Associate Professor, Dept. of Pipeline Trans
Russian Federation, 244, Molodogvardeyskaya str., Samara, 443100Konstantin Y. Shabanov
Gazprom Transgaz Samara LLC
Email: K.Shabanov@samaratransgaz.gazprom.ru
Ph.D. (Techn.)
Russian Federation, 106, Novo-Sadovay str., Samara, 443068Leonid P. Sheludko
Samara State Technical University
Email: chel_lp@mail.ru
Candidate of Engineering Science – associate professor of SSТU,
Russian Federation, 244, Molodogvardeyskaya str., Samara, 443100References
- Decree of the Government of the Russian Federation “Energy Strategy of Russia until 2035” dated June 9, 2020, No. 1523-r. Moscow, 2020.
- Strebkov A.N., Osipov A.V., Zhyvronskij S.K. Termodinamicheskie osnovy ispolzovaniya detander-kompressornoj GTU [Thermodynamic fundamentals of using GTU expander-compressor] // Vestnik MGTU im. N.E. Baumana. Ser. Mashinostroenie. 2021. № 1. P. 166–181. doi: 10.18698/0236-3941-2021-1-166-184. (In Russian)
- Tkachenko V.V., Girsht S.M. Analiz i obosnovanie effektivnosti primeneniya detander-generatornyh agregatov v energeticheskih sistemah [Analysis and substantiation of efficiency of use of detander-generator units in power systems] // Vestnik Izhevskogo gosudarstvennogo tehnicheskogo universiteta. 2019. № 1. P. 82–92. (In Russian)
- Hydrogen PEM Electrolyzers [Online]. Available: https://gasonsite.ru/hydrogen-pem (Accessed: 27.07.2024).
- Rosatom Developed a New Electrolysis Unit [Online]. Available: https://strana-rosatom.ru/2023/05/28/rosatom-razrabotal-novuju-elektrol (Accessed: 27.07.2024).
- Sheludko L.P., Larin E.M., Gulina S.A. Zayavka na izobretenie “Sposob raboty gazoraspredelitelnoj stancii s energeticheskoj regenerativnoj gazoturbodetandernoj i protonoobmennoj gidroliznoj ustanovkami i ustrojstvo dlya ego osushestvleniya” [Method of operation of a gas detection station with power regenerative gas turbine expander and proton exchange hydrolysis plants and a device for its implementation]. (In Russian)
- Gulina S.A., Sheludko L.P. Modelirovanie termodinamicheskogo cikla GTD, rabotayushego na gazoobraznom toplive proizvolnogo sostava [Modeling of the thermodynamic cycle of gas turbine engines operating on gaseous fuel of arbitrary composition] // Sbornik trudov XXIX mezhdunarodnoj nauchnoj konferencii “Matematicheskie metody v tehnike i tehnologiyah MMTT – 29”. Vol. 12. Saratov, 2016. P. 67–73. (In Russian)
- Gulina S.A. Gazoturbinnye ustanovki [Gas turbine units]: uchebnoe posobie. Samara: SamG-TU, 2023. 180 p. (In Russian)
- Gulina S.A., Sheludko L.P. Optimizaciya teplovyh shem kombinirovannyh gazoturbodetandernyh energeticheskih ustanovok [Optimization of thermal schemes of combined gas turbo expander power plants] // Vestnik Samarskogo gosudarstvennogo tehnicheskogo universiteta. Seriya: Tehnicheskie nauki. 2023. V. 31, № 3(79). P. 22–42. doi: 10.14498/tech.2023.3.2. (In Russian)
- Yudin Yu.V., Hovanskij Ya.V., Artemev S.N. Sovershenstvovanie sistemy teplosnabzheniya s primeneniem detander-generatornyh agregatov [Improvement of the heat supply system using expander-generator units] // Vestnik Udmurtskogo universiteta. Seriya: Tehnika i tehnologii. 2017. № 2. P. 5–10. (In Russian)
- Hudolej V.I., Kokotkina A.M. Modelirovanie i analiz ekspluatacionnyh harakteristik detander-generatornyh agregatov [Modeling and analysis of operational characteristics of expander-generator units] // Nauchnyj vestnik Cherniveckogo universitetu. Mehanika, materialoznavstvo, inzhenerne obladnannya. 2016. № 795. P. 33–39.
- Potehina N.V., Sorokina O.P., Pashenkin V.I. Optimizaciya parametrov raboty detander-generatornyh agregatov dlya povysheniya energoeffektivnosti gazotransportnoj sistemy [Optimization of the parameters of the expander-generator units to increase the energy efficiency of the gas transmission system] // Promyshlennaya energetika. 2018. № 6. P. 24–28. (In Russian)
- Baranov G.G., Shabalina G.M. Vliyanie granic temperatur na parametry raboty detander-generatornyh agregatov [Influence of temperature limits on operating parameters of detander-generator units] // Teploenergetika. 2015. № 12. P. 40–43. (In Russian)
- Sangeetha G., Srinivas T. Thermodynamic analysis of combined gas turbine and organic Rankine cycle using expander-generator // Materials Today: Proceedings. 2017. Vol. 4, № 2. P. 1080–1090.
- Hui S., Min J., Jiandong G., Chao H. Thermoeconomic optimization and performance analysis of a combined cycle power plant based on an expander-generator // Energy Conversion and Management. 2016. № 108. P. 343–355.
- Li J., Shu G., Yan J., Li G., Zhou B. Performance analysis of gas turbine power plants with expander-generator unit // Energy Procedia. 2016. № 8. P. 487–492.
Supplementary files






