Commemoration Book of Malyuta Skuratov from the Joseph-Volokolamsk Monastery: an experience of deciphering
- Authors: Shokarev S.Y.1
-
Affiliations:
- Russian Academy of National Economy and Public Service under the President of the RF
- Issue: No 1 (2023)
- Pages: 52-58
- Section: Articles
- URL: https://journal-vniispk.ru/1994-5655/article/view/255621
- DOI: https://doi.org/10.19110/1994-5655-2023-1–52–58
- ID: 255621
Cite item
Full Text
Abstract
The article is devoted to the analysis and deciphering of the ancestral Commemoration Book of Malyuta Skuratov from the death-bills of the Joseph-Volokolamsky Monastery. This material is compared with the other Commemoration Books of Skuratov from the Novodevichy Convent and Trinity-St. Sergius Monastery. The analysis improves the knowledge about the genealogy of Malyuta Skuratov and the relations within the Belsky clan. The Commemoration Book has regular features that can help to decipher other synodic records.
Full Text
Фигура знаменитого опричного палача Малюты Скуратова (Григория Лукьяновича Бельского) неоднократно привлекала специалистов, занимавшихся его биографией, политическим влиянием и родственными связями [1, с. 201–203; 2, с. 23–25; 3–5]. Взгляд на Малюту Скуратова в зеркале коммеморативных практик открывает малоизвестные стороны его деятельности и характера и вместе с этим позволяет рассмотреть новый материал по истории русской поминально-погребальной традиции. Коммеморации Малюты Скуратова касались В.И. Антонова, В.А. Меняйло и Л.А. Щенникова, в работах, посвященных Волоколамской иконе Божией Матери [6–8].
Малюта Скуратов и его родственники, Бельские, в данном аспекте интересны тем, что сохранилось значительное число источников, связанных с организацией их родового поминовения в Иосифо-Волоколамском монастыре. На поминовение своего рода Бельские во второй половине XVI в. пожертвовали огромную по тем временам сумму (около 3 тыс. руб.). Источники о поминовении Бельских в монастыре святого Иосифа таковы:
- Вкладные (записные) книги: ГИМ Епарх. 419 (687), 2-я–3-я четв. XVI в., опубликована по списку XIX в. [9, приложение, с. 1–79]; ГИМ. Епарх. 418, сер. XVI–нач. XVII в., опубликована [9, приложение, с. 80–115]; РГАДА. Ф. 1192. Оп. 2. Д. 395 (XVI–начало XVII в.); РГАДА. Ф. 181. Оп. 2. Д. 141, список кон. XVIII в.
- Кормовые книги: ГИМ. Епарх. 415 (675), сер.–4-я четв. XVI в.;
- Синодики: ГИМ. Епарх. 414 (673), 2-я–3-я четв. XVI в.; РГАДА. Ф. 1192. Оп. 559, 1597 г.; РГАДА. Ф. 1192. Оп. 2. Д. 561, XVI–XVII вв.; ГИМ. Епарх. 413 (672). 1646 г.; ГИМ. Епарх. 412 (670). 3-я четв. XVII в.
Наиболее полный перечень имен Бельских, поминавшихся в монастыре, и месяцеслов «кормов» на их преставление содержит синодик из собрания ГИМ (Епарх. 413 (672), 1646 г.): «... инока Леонида, иноку Варсонофию, Афонасия, иноку Татиану, Григория, Игнатия, Ивана, Григория, иноку Мареману, Максима, Захария, Ксению, инока Филофея, Еуфимию, Иакова, Дмитрия, Григория, Владимира, инока Серапиона, иноку Анисию, Анну, инока Васьяна, иноку Елену, инока Геронтия, инока Илию, Григория, Татиану, инока Макария, инока Антония, Андрея, иноку Александру» [10, л. 56, 56 об.].
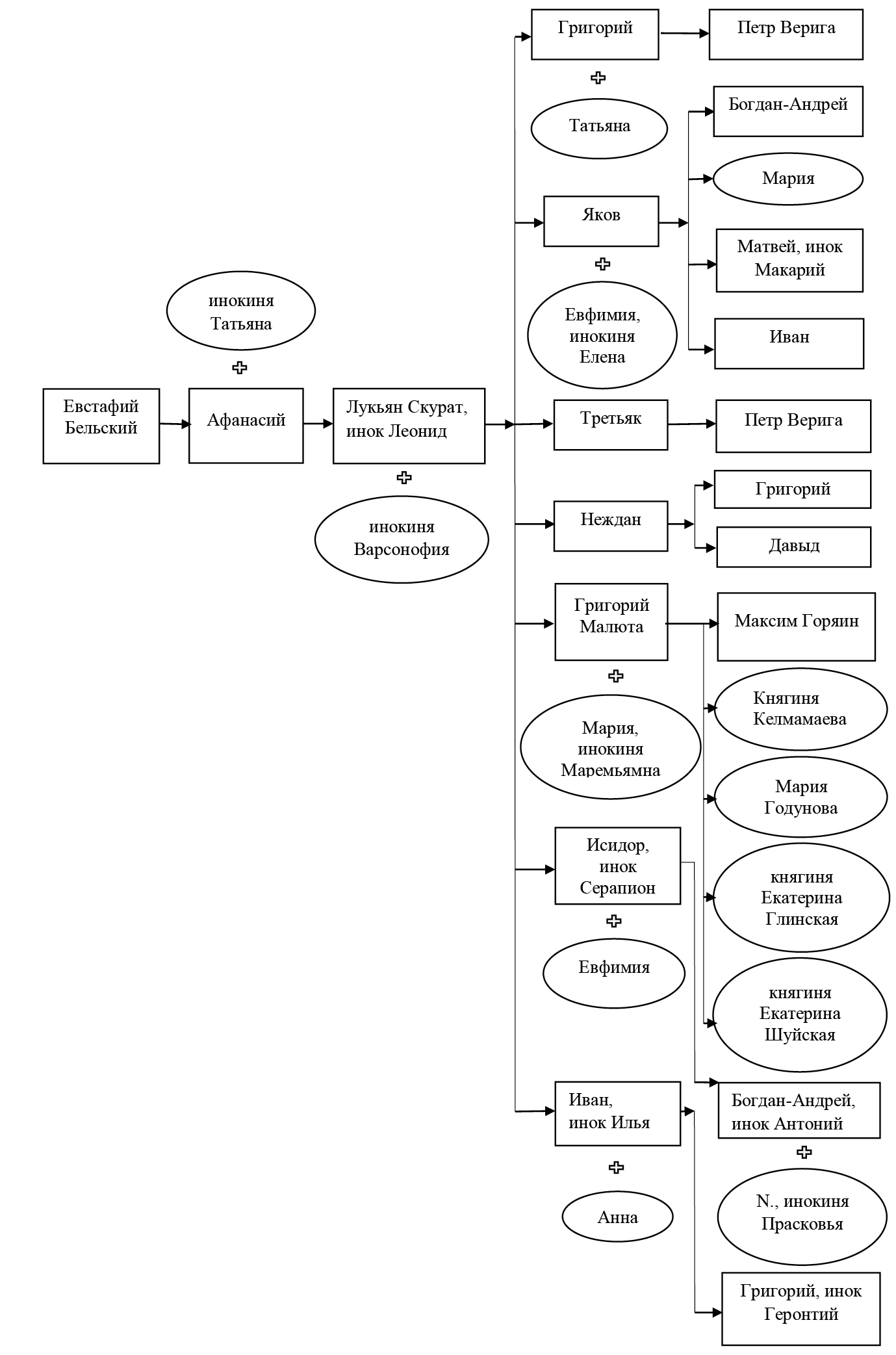
Главный «корм» (большой «корм») по Малюте и его родственникам был установлен 30 сентября – на день памяти священномученика епископа Григория Армянского. Попробуем расшифровать помянник, помещенный в этот день, сопоставив имена с известными по вкладным и приходным книгам, а также другим синодикам [10, л. 41 об., 69 об., 79, 95, 117 об., 147 об., 168, 178, 189, 209, 228; 11, л. 76 об., 77, 78 об., 80 об.]. При расшифровке была использована наиболее полная в настоящее время генеалогическая схема рода Бельских, составленная Н.В. Башниным и А.Л. Корзининым [4, с. 176] (см. схема). В табл. 1 имена приведены в родительном падеже, как в тексте помянника.
Схема. Генеалогическая схема рода Бельских (по Н.В. Башнину и А.Л. Корзинину, с дополнениями и поправками автора).
Scheme. The genealogical tree of the Belsky family clan (by N.V. Bashnin and A.L. Korzinin with the author’s additions and corrections).
Таблица 1. Помянник Малюты Скуратова по синодикам Иосифо-Волоколамского монастыря (ГИМ. Епарх. 413 (672), 1646 г.)
Table 1. Synodic records of Malyuta Skuratov from the death-bills of the Joseph-Volokolamsky Monastery (State Historical Museum. Eparchy 413 (672), 1646)
Имя в помяннике | Атрибуция | День памяти |
Инока Леонида | Лукьян Афанасьевич Скурат Бельский, инок Леонид, отец Малюты | 15 октября |
Иноку Варфунофею | Инокиня Варсонофия, мать Малюты Скуратова | 4 ноября |
Афанасия | Афанасий Евстафьевич Бельский, дед М. Скуратова | |
Иноку Татиану | Бабка М. Скуратова, супруга А.Е. Бельского [11, л. 76] | |
Григория | – | |
Игнатия | Дед М. Скуратова со стороны матери [11, л. 76] | |
Ивана | – | |
Григория | Григорий Лукьянович Малюта Скуратов Бельский | 30 сентября, 1 января, 12 января, 25 мая |
Иноку Маремияну | Мария Скуратова Бельская, супруга М. Скуратова, инокиня Мариамна | 13 апреля |
Максима | Максим Григорьевич Горяин, сын М. Скуратова | 28 ноября |
Захария | Захарий Шемяка Бельский, отец инока Вассиана (в миру Василия), возможно, двоюродный или родной дядя М. Скуратова | |
Ксению | – | |
Инока Филофея | – | |
Еуфимию | Евфимия, супруга С.Л. Бельского (?) [12, с. 46] | |
Иякова | Яков Лукьянович, брат М. Скуратова (?) | |
Дмитрия | Возможно, Неждан Лукьянович, брат М. Скуратова (?) | |
Григория | Григорий Нежданов, племянник М. Скуратова (?) | |
Владимира [13, с. 88] | Возможно, Третьяк, брат М. Скуратова (?) | |
Инока Серапиона | Сидор (Исидор) Лукьянович, инок Серапион, брат М. Скуратова | |
Иноку Анисью | – | |
Анну | Супруга Ивана (в монашестве Ильи), брата М. Скуратова | 18 августа |
Инока Вассиана | Вассиан (в миру Василий) Шемякин | 21 ноября |
Иноку Елену | Евфимия, супруга Я.Л. Бельского, инокиня Елена | 2 марта |
Инока Геронтия | Григорий Иванович, инок Геронтий, племянник М. Скуратова | 18 августа, 15 сентября |
Инока Илью | Иван Лукьянович, инок Илья, брат М. Скуратова | 25 августа, 15 сентября |
Григория | Григорий Лукьянович, брат М. Скуратова | |
Татиану | Татьяна, супруга Г.Л. Бельского, брата М. Скуратова | |
Инока Макария | Невежа-Матвей Яковлевич, племянник М. Скуратова | 3 мая |
Инока Антония | Богдан-Андрей Сидорович, племянник М. Скуратова | 4 июля |
Андрея | Богдан-Андрей Яковлевич, племянник М. Скуратова | |
Александру | – |
Из 31 имени, включенного в синодик, удается отождествить точно или приблизительно 25, что довольно большой процент для расшифровки родовых синодиков. Помянник сконцентрирован вокруг фигуры главного представителя рода – Малюты Скуратова. В синодике неоднократно отмечается, что основной день поминовения Бельских приходится на 30 сентября – именины Григория Лукьяновича.
Данный помянник Малюты в составе помянников Иосифо-Волоколамского монастыря не единственный. В другом синодике он дополняется именами Петра, Ивана и Марии, помещенными между иноком Ильей и парой «Григория, Татиану», являющимися, скорее всего, родителями Петра Вериги Григорьевича Бельского. Отождествить эти имена можно с Петром Веригой, Иваном Яковлевичем и Марией Яковлевной [14, л. 9].
Представляет интерес четыре дня, отведенных для кормового поминовения М. Скуратова. 30 сентября отмечались его именины, 1 января – дата смерти; другие числа – это даты внесения царских вкладов по душе Малюты Скуратова: 12 января 1599 г. – царя Бориса Годунова, а 25 мая (без указания года) – царя Ивана Грозного [11, л. 6, 12, 13–13 об.]. По мнению Н.В. Башнина и А.Л. Корзинина, дата 25 мая была избрана царем для установления еще одного корма по М. Скуратову, поскольку в этот день празднуется память преподобного Григория, чудотворца Печорского – «возможно, этого святого особо чтил Малюта Скуратов» [4, с. 179].
А.Ф. Литвина и Ф.Б. Успенский отмечают, что 30 сентября также отмечается день памяти преподобного Григория Пельшемского, прославленного в 1549 г. Малюта Скуратов родился ранее этой даты и все же, по мнению исследователей, «возможность крещения в честь местночтимого на тот момент св. Григория Пельшемского все же нельзя исключить полностью». Представляется, что вкладные и записные книги определенно указывают на святого Григория Армянского как патрона Малюты Скуратова, и здесь вряд ли возможны иные варианты.
Интереснее сюжет с Григорием Печерским. А.Ф. Литвина и Ф.Б. Успенский обратили внимание на то, что святой Григорий был утоплен дружинниками князя Ростислава за предсказание их скорой кончины. Действительно, вскоре после этого князь и его дружина утонули, убегая от половцев, а тело святого было чудесным образом обретено. «Тот специфический склад ума, которым отличался царь Иван, позволяет осторожно допустить, что он сознательно соположил этот агиографический сюжет с жизненным путем Малюты Скуратова», – заключают исследователи. Таким образом, с Малютой Скуратовым, возможно, связывалось почитание двух святых Григориев, в честь одного из которых он был крещен, а с другим его связывали какие-то особые обстоятельства [15, с. 14, 15]. Вместе с тем, поминовение Малюты отмечалось 12 января, когда в месяцеслове нет Григориев, а память святого Григория Нисского 10 января вряд ли можно связать со вкладом Бориса Годунова. В Кирилло-Белозерском монастыре «корм» по Малюте совершали 28 сентября, объединив с другими вкладчиками [16, с. 117].
В недавнее время достигнуты значительные успехи в расшифровке родовых синодиков-помянников (работы В.В. Дергачева, С.В. Сазонова, А.Г. Авдеева, С.Н. Кистерева, В.В. Мурзина-Гундорова и др.). Итоги исследований показывают, что записи имен в синодиках не подчиняются какому-то общему правилу. По определению А.Г. Авдеева, «имена перечислялись либо по гендерному принципу – сначала мужские, потом женские в нисходящем порядке родства, либо в порядке семейного старшинства, если речь шла о потомках одного отца, – сначала сыновья, затем внуки, однако деление рода на прямые и боковые ветви выдерживалось далеко не всегда. Нередко система в перечислении имен отсутствовала, так как вкладчик перечислял их в том порядке, в котором они всплывали в памяти» [17, с. 64]. Добавим к этому, что в некоторых помянниках запись замыкается перечислением младенцев и/или слуг, а в отдельных случаях – дополняется именами царей, князей, господ (помянники слуг) и, вероятно, друзей [18, л. 95 об.].
Помянник Малюты перечисляет имена в генеалогическом порядке, хотя не всегда последовательно. Список начинается именами родителей Малюты, затем поднимается на поколение вверх (но не более, имени прадеда – Евстафия – там нет), после «дедов» следуют имена Малюты, его жены и сына, затем несколько имен остаются непонятными, а затем перечислены семьи братьев Малюты и другие, более отдаленные родственники (например, Вассиан Шемякин). Если принять предложенное отождествление, то синодик не выдерживает четкого порядка старшинства, однако демонстрирует общую тенденцию – от старших поколений к младшим.
При сопоставлении родовых помянников Малюты Скуратова из Иосифо-Волоколамского монастыря с другими выясняется, что между ними существуют весьма значительные отличия.
Например, запись рода М. Скуратова в синодике Новодевичьего монастыря (там была похоронена его жена, Мария Степановна) отличается краткостью и содержит иной набор имен, нежели волоколамские синодики: «Григория, схимницы Маремьяны, Максима, Марию, Феодора» [19, л. 24; 20, с. 226].
Определенно можно отождествить три имени: Григория Малюты, его супруги, инокини Маремьямны и их сына Максима Горяина. Относительно двух других можно предположить, что это дочь Малюты, Мария Годунова, и ее сын, царевич Федор. Известно, что царевна Ксения Годунова, в монашестве Ольга, в 1610–1611 гг. жила в Новодевичьем монастыре. Вероятно, запись в синодик была осуществлена в это время, при ее жизни. Поэтому имя Ксении (или монахини Ольги) в синодике отсутствует. Другой вопрос, который возникает при таком отождествлении – это отсутствие титулов. Можно предположить, что в Смутное время упоминание о царском титуле Марии и Федора показалось нежелательным, несмотря на частичную реабилитацию Бориса Годунова при Василии Шуйском. Наконец, еще один спорный момент касается христианского имени царевича Федора Годунов, которым было, как установили А.Ф. Литвина и Ф.Б. Успенский, не Феодор, а Феодот [21, с. 85–97]. Указание публичного, а не крестильного имени царевича может быть связано с тем, что запись оформлялась кем-то из боярынь или слуг царевны-инокини, кто мог не знать о том, что Федор Годунов был крещен Феодотом.
Еще сложнее ситуация с записями родовых поминовений Малюты и его жены в синодике 1575 г. Троице-Сергиева монастыря (Ризничный синодик).
На л. 101 помещена запись, обозначенная киноварной подписью над строками «родители Малютинския жены», включающая 43 имени. На л. 102 об. – 103 запись – «родъ Малюты Скоуратова» из 47 имен [22, л. 101, 102 об., 103]. Эти записи почти идентичны друг другу, в них совпадают 36 имен. Однако с волоколамским синодиком Епарх. 413 (672) совпадает всего восемь имен из помянника Малютинской жены и семь имен из помянника самого Малюты. Эти имена в обеих записях из синодика 1575 г. узнаются без труда: «Афонасия, инок схимника Леонида, Игнатя, инок скимницоу Варсонофию, помяни Ги Григориа убиенаго от немець, Ивана, Григория» [22, л. 102 об., 103]. Помянники из состава троицкого синодика 1575 г. сведены ниже в таблицу, где курсивом выделены совпадающие имена (табл. 2). Даже если учесть, что популярные имена Иван и Мария могут принадлежать разным лицам, совпадения весьма значительны.
Таблица 2. Помянники Марии Степановны Бельской и Малюты Скуратова в синодике Троице-Сергиева монастыря 1575 г.
Table 2. Synodic records of Mariya Stepanovna Belskaya and Malyuta Skuratov in the death-bills of the Trinity-St. Sergius Monastery of 1575
№ | Родители Малютинския жены | Родъ Малюты Скоуратова |
1 | Афонасиа | Афонасия |
2 | Леванида | инок схимника Леонида |
3 | Игнатиа | Игнатя |
4 | Варсонофя | инок скимницоу Варсонофию |
5 | Иоанна | помяни Ги Григориа убиенаго от немець |
6 | Григора | Ивана |
7 | Василисоу | Григориа |
8 | Марю | Василисоу |
9 | Симеона | Марию |
10 | Феодра | Клементиа |
11 | Гаврила | Семена |
12 | Марью | Феодора |
13 | Иона | Алексеа |
14 | Еленоу | Гаврила |
15 | Алексия | инок Герасима |
16 | Ефросинью | Варфоломеа |
17 | Стефана | инок Еоуфросиню |
18 | Еуфимю | Анну |
19 | Алексия | Марию |
20 | Прохора | инок скимницоу Еоуфросинию |
21 | Исидра | Иона |
22 | Антоня | Еленоу |
23 | Зеновию | Стефана |
24 | Михаила | Афимию |
25 | Симеона | князя Иона |
26 | Анноу | княжноу Еленоу |
27 | Стефана | княз Иона |
28 | Марфоу | княг Марию |
29 | Матфея | младенца Михаила |
30 | Стефаниду | младенца Семена |
31 | Андрея | младенца Зиновию |
32 | княжноу Еленоу | младенца Анноу |
33 | Федра | младенца Марфоу |
34 | Василя | младенца Стефанидоу |
35 | Марю | младенца Исидора |
36 | Евдокею | младенца Антониа |
37 | Владимера | Прохора |
38 | Анноу | Анноу |
39 | Анноу | Авдотию |
40 | Марю | Марию |
41 | Василя | Матфея |
42 | Александра | Василиа |
43 | Иона | Феодора |
44 | Василиа | |
45 | Иона | |
46 | младенца Иона | |
47 | младенца Феодора |
Видимо, расхождения между троицкими и волоколамским помянником следует объяснять тем, что в синодике 1575 г. довольно полно представлен род жены Малюты, Марии Степановны. Из имен, которые дополняют волоколамский помянник, можно отождествить лишь немногие. Очевидно, один из Стефанов – это тесть Малюты Скуратова, фамилия которого неизвестна. Имена «князя Иона, княжну Еленоу», скорее всего, относятся к князю Ивану Келмамаевичу Канбарову и его сестре, княжне Елене. 15 июля 1573 г. Петр Верига Григорьев Бельский (племянник Малюты) дал по душе князя Ивана Канбарова и его сестры, княжны (в источнике ошибочно: княгини) Елены «на корм» 6 руб. В том же году, 20 августа, вдова Малюты, Мария, дала 50 руб. «по зяте по своем по князе Иване Келмамаевиче» [13, с. 6, 9]. Скорее всего, князь И.К. Канбаров был зятем Малюты Скуратова и Марии Степановны, однако нельзя исключить, что он был женат на сестре жены Малюты. Два других княжеских имени, князя Иоанна и княгиню Марию, пока раскрыть не удалось. Загадкой остается отсутствие имени князя Иоанна (предположительно, Келмамаевича Канбарова) в помяннике жены Малюты Скуратова, ведь именно она сделала вклад по его душе.
Анализ родового синодика-помянника Малюты Скуратова позволяет сделать выводы о составе его рода и семейных связях внутри клана Бельских. Как можно видеть, они были крепкими. Родовая память Малюты включает три поколения вглубь, родных братьев, племянников и более дальних родственников. Помянники в составе троицкого синодика 1575 г., скорее всего, были составлены после смерти Малюты Скуратова его вдовой или в ее окружении. Возможно, расшифровка этой записи даст возможность уточнить ее происхождение.
About the authors
Sergey Y. Shokarev
Russian Academy of National Economy and Public Service under the President of the RF
Author for correspondence.
Email: shokarevs@yandex.ru
ORCID iD: 0000-0002-7620-0186
Candidate of Sciences (History), Senior Researcher at the Laboratory of Old Russian Culture of the Russian Academy of National Economy and Public Service under the President of the RF
Russian Federation, MoscowReferences
- Veselovsky, S.B. Issledovanie po istorii oprichniny [Studies on the history of oprichnina] / S.B. Veselovsky. – Moscow, 1963. – 539 p.
- Kobrin, V.B. Oprichnina. Genealogiya. Antroponimika: izbrannye trudy [Oprichnina. Genealogy. Anthroponymy: selected works] / V.B. Kobrin. – Moscow, 2008. – 369 p.
- Volodikhin, D.M. Malyuta Skuratov / D.M. Volodihin. – Moscow, 2012. – 258 p.
- Bashnin, N.V. Novye dannye k biografii oprichnika Malyuty Skuratova [New data on the biography of the oprichnik Malyuta Skuratov] / N.V. Bashnin, A.L. Korzinin // Rossijskaya istoriya [Russian History]. – 2017. – № 2. – P. 172—188.
- Gnevashev, D.E. Vologodskoe pomestye Malyuty Skuratova [Vologda estate of Malyuta Skuratov] / D.E. Gnevashev // Tradicionnye i novatorskie puti izucheniya socialnoj istorii Rossii XII–XX vekov: Sbornik statej v chest Eleny Nikolaevny Shvejkovskoj [Traditional and innovative means of studying the social history of Russia in the XII-XX centuries: Collection of articles in honor of Elena N. Shveikovskaya]. – Moscow, 2021. – P. 23—51.
- Antonova, V.I. Volokolamskaya Bogomater [Volokolamsk Icon of the Mother of God]] / V.I. Antonova // Ocherki po russkomu i sovetskomu iskusstvu. Statyi, publikacii, hronika [Essays on the Russian and Soviet Art. Articles, publications, chronicle]. – Leningrad, 1974. – P. 53–77.
- Menyailo, V.A. Dve chudotvornye ikony iz Iosifo-Volockogo monastyrya [Two miraculous icons from the Joseph-Volotsky Monastery] / V.A. Menyailo // Prepodobnyj Iosif Volockij i ego obitel: materialy nauchno-prakticheskoj konferencii, posvyashchennoj pyatiletiyu obreteniya Svyatyh moshchej Prepodobnogo Iosifa, 520-letiyu osvyashcheniya pervogo monastyrskogo kamennogo hrama – Uspenskogo sobora – i 80-letiyu so dnya rozhdeniya Mitropolita volokolamskogo i Yuryevskogo Pitirima [St. Joseph Volotsky and his Cell: Materials of the Scientific and Practical Conference Dedicated to the Fifth Anniversary of the Acquisition of the Holy Relics of St. Joseph, the 520th anniversary of the consecration of the first stone monastery church – the Assumption Cathedral - and the 80th anniversary of the birth of the Metropolitan of Volokolamsk and Yuryevsk Pitirim]. – Iosifo-Volotsky male monastery. — New Jerusalem, 2008. – P. 187—198.
- Shchennikova, L.A. Mestnochtimaya ikona “Bogomater Vladimirskaya” iz Iosifo-Volokolamskogo monastyrya i ee zakazchik [Locally venerated icon “The Virgin Mary of Vladimir” from the Joseph-Volokolamsk Monastery and its orderer] / L.A. Shchennikova // Ikonograficheskie novacii i tradiciya v russkom iskusstve XVI veka: sb. st. pamyati Viktora Mihajlovicha Sorokatogo [Iconographic innovations and tradition in the Russian art of the XVI century: collection of articles in memory of Viktor M. Sorokaty] / edited and compiled O.A. Dyachenko, L.M. Evseeva. – Moscow, 2008. – P. 173–198.
- Titov, A.A. Rukopisi slavyanskie i russkie, prinadlezhashchie dejstvitelnomu chlenu Russkogo arheologicheskogo obshchestva I.A. Vahrameevu [Slavic and Russian manuscripts belonging to a full member of the Russian Archaeological Society I.A. Vakhrameev]. Issue 5 / A.A. Titov. – Moscow, 1906. – 240 p.
- Sinodik Iosifo-Volokolamskogo monastyrya [Death-bill of the Joseph-Volokolamsk Monastery]. Gosudarstvennyy istoricheskiy muzey (GIM) [State Historical Museum]. Eparchy 413 (672).
- Zapisnaya kniga vkladov Iosifo-Volokolamskogo monastyrya [Donation Book of the Joseph-Volokolamsk Monastery]. Rossiyskiy gosudarstvennyy arkhiv drevnikh aktov (RGADA) [Russian State Archive of Ancient Acts]. Fonds 181. Inventory 2. File 141.
- Akty sluzhilyh zemlevladelcev XV—nachala XVII vv. [Acts of landowners who served in the military service in the XV- early XVII centuries] / Compiled A.V. Antonov. – Moscow, 1998. – Vol. 2. – 602 p.
- Votchinnye hozyajstvennye knigi XVI v. Prihodnye i raskhodnye knigi Iosifo-Volokolamskogo monastyrya 70-80-h gg. [Land economic books of the XVI century. Receipt and expense books of the Joseph-Volokolamsk Monastery of the 70-80s] / Ed. Doctor of History A.G. Mankov. – Moscow-Leningrad, 1980. – 279 p.
- Sinodik Iosifo-Volokolamskogo monastyrya [Death-bill of the Joseph-Volokolamsk Monastery]. GIM. Eparchy 415 (675).
- Litvina, A.F. Osobennosti pochitaniya soimennyh svyatyh na Rusi XVI–XVII vv. [Veneration of namesake saints in Russia in the XVI–XVII centuries] / A.F. Litvina, F.B. Uspensky // Voprosy onomastiki [Questions of onomastics]. - 2019. - Vol. 16. - № 3. - P. 9-29.
- Kormovoe pominovenie v Uspenskom Kirillo-Belozerskom monastyre v XVI–XVII vekah [Food commemoration in the Assumption Kirillo-Belozersky Monastery in the XVI–XVII centuries] / compiled and researched T. I. Shablova. – Sankt-Petersburg, 2012. – 402 p.
- Avdeev, A.G. Arhimandrit Troickogo Ipatyevskogo monastyrya Feodosij II (†1680) [Archimandrite of the Trinity Ipatiev Monastery Theodosius II († 1680)] / A.G. Avdeev // Ipatyevskij vestnik [Ipatiev Bulletin]. – 2021. – № 4 (16). – P. 63-76.
- Sinodik Soloveckogo monastyrya [Death-bill of the Solovetsky Monastery]. GIM. Eparchy 944.
- Sinodik Novodevichyego monastyrya [Death-bill of the Novo-Devichi Convent]. GIM. NDM № 108.
- Istochniki po socialno-ekonomicheskoj istorii Rossii XVI-XVIII vv. Iz arhiva moskovskogo Novodevichyego monastyrya [Sources on the socio-economic history of Russia in the XVI-XVIII centuries. From the archives of the Moscow Novo-Devichi Convent] /Ed. V.I. Koretsky; compiled and prefaced V. B. Pavlov-Silvansky. – Moscow, 1985. – 362 p.
- Litvina, A.F. Godunov v krugu rodni (Biograficheskie razyskaniya) [Godunov in the circle of relatives (Biographical searches)] / A.F. Litvina, F.B. Uspensky. — Sankt-Petersburg, 2022. — 224 p.
- Sinodik Troitse-Sergiyeva monastyrya [Death-bill of the Trinity-Sergius Monastery]. Russian State Library. - Fonds 304. - III. - № 25.
Supplementary files


