Комплексный подход к решению задач планирования в кормопроизводстве
- Авторы: Семёнов А.И.1, Борис В.С.1, Спесивцев А.В.1
-
Учреждения:
- Санкт-Петербургский Федеральный исследовательский центр РАН (СПб ФИЦ РАН)
- Выпуск: Том 15, № 2 (2025)
- Страницы: 198-210
- Раздел: ПРИКЛАДНЫЕ ОНТОЛОГИИ ПРОЕКТИРОВАНИЯ
- URL: https://journal-vniispk.ru/2223-9537/article/view/316477
- DOI: https://doi.org/10.18287/2223-9537-2025-15-2-198-210
- ID: 316477
Цитировать
Полный текст
Аннотация
Рассмотрен комплексный подход к решению задачи планирования процесса уборки трав, являющийся заключительным этапом процесса кормопроизводства. Автоматизация решения задач планирования уборки трав включает составление расписания работ сельскохозяйственных кормоуборочных технических средств для выполнения технологических операций. Она основана на синтезе принципиально различающихся математических подходов к описанию и решению задачи теории расписаний в условиях трудной формализуемости и слабой структурированности объекта исследования. Разработанный подход включает онтологические, логико-динамические и нечётко-возможностные модели, методы и алгоритмы. Онтологии представляют модели знаний о взаимосвязанных процессах в рассматриваемой предметной области. В логико-динамических моделях оперативно-календарного планирования описываются ограничения и факторы, существующие в процессе уборки трав, а также определяется наиболее предпочтительный вариант технологии. Нечётко-возможностные модели стратегического планирования включают описание качественных и количественных факторов и процессов в рассматриваемой предметной области, позволяющих предварительно определить объём необходимых ресурсов для решения задачи. Совокупность применяемых моделей позволяет формально представить исследуемую предметную область, возможные сценарии учёта возмущающих воздействий и сформулировать задачу планирования уборки трав как задачу оптимального управления. Разработан прототип системы поддержки принятия решений, предназначенной для помощи при планировании и реализации процесса уборки трав.
Полный текст
Введение
Процесс кормопроизводства (КмП) связывает растениеводство и животноводство, оказывая значительное влияние на развитие сельскохозяйственного предприятия (СХП) [1, 2]. В настоящее время управленческие решения при планировании технологических процессов в КмП принимаются в неавтоматизированном режиме специалистами на основе их практических навыков и теоретической подготовки. Большое число факторов, влияющих на качество планирования, не может быть своевременно проанализировано специалистами по КмП, что приводит к формированию недостаточно обоснованных планов и к снижению качества продукции, выпускаемой СХП. Перспективным направлением совершенствования процессов КмП является автоматизация и интеллектуализация планирования и управления КмП [3, 4].
Планирование КмП относится к классу задач теории расписаний, которые получили широкое распространение в различных предметных областях (ПрО) [5]. В данной статье рассматривается завершающий этап КмП – уборка трав (УТ). Под планированием УТ понимается процесс распределения сельскохозяйственных кормоуборочных ресурсов (СКР) для достижения поставленных целей по УТ при условии выполнения пространственно-временных, технологических, технических, ресурсных и организационных ограничений [7].
Известны виды планирования (стратегическое, календарное, тактическое и оперативное), где главное внимание уделяется процессам взаимодействия сложного объекта (в данном случае СКР) [7]. Стратегическое (объёмное) планирование заключается в прогнозировании объёмов и качества заготавливаемых кормов; оперативно-календарное планирование – в составлении для конкретного интервала времени расписания работ СКР, входящих в состав соответствующих технологических операций, а также в выборе наиболее предпочтительной последовательности операций, обеспечивающих эффективность процессов УТ.
При решении задач планирования в СХП широко используются мультиагентные технологии [5, 9], позволяющие осуществлять адаптацию плана к возмущающим воздействиям в процессе функционирования СХП. За счёт адаптивности и самоорганизации процессов синтеза плана и его коррекции эта технология зарекомендовала себя успешной при практической реализации. Открытыми остаются вопросы оптимальности и устойчивости планов, полученных с помощью этой технологии.
При планировании КмП с использованием имитационных моделей на основе эвристических правил удаётся преодолевать проблемы большой размерности, нестационарности, нелинейности и учёта НЕ-факторов в ходе поиска вариантов распределения ресурсов СХП. Однако, как и в случае использования мультиагентных технологий [10], вопросы поиска оптимальных планов и оценивания их устойчивости и робастности остаются открытыми [11].
Анализ существующих подходов к постановке и решению задач планирования КмП показал, что целесообразно использовать комплексное описание, поскольку каждая из используемых моделей (логико-динамические модели (ЛДМ) программного управления, нечётко-возможностные (НВМ) и онтологические модели (ОМ)) обладает своими достоинствами и ограничениями, что позволяет при реализации технологии системного моделирования взаимно усилить достоинства частных моделей и уменьшить их издержки из-за соответствующих ограничений [12, 13].
1. Технология уборки трав
Процесс КмП включает следующие этапы [14, 15]: основная обработка почвы; внесение органических удобрений; внесение минеральных удобрений; подготовка семян к посеву; предпосевная подготовка почвы; посев семян трав; уход за растениями; УТ на силос. Каждый этап выполняется последовательно в агробиологический срок соответствующими ресурсами, которыми располагает СХП.
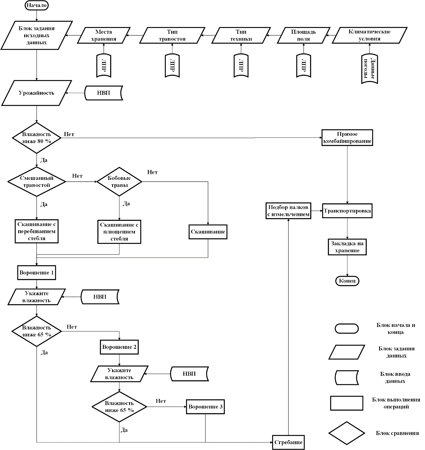
Технологическая карта УТ представлена на рисунке 1 [15-17]. Эта карта содержит последовательность многовариантной технологической цепочки достижения конечного результата – готовый силос. В ней отмечены условия перехода между вариантами технологии. Выбор варианта технологии УТ определяется группой факторов, которые можно отнести к труднопредсказуемым, трудноформализуемым и трудноинтерпретируемым. Так, погодные условия могут вызвать задержку заданного срока выполнения какой-либо операции, приводя травостой к перерастанию, и, следовательно, к снижению качества УТ. Влияние болезней, вредителей, ошибок людей, занятых в КмП, также трудно формализуется.
Рисунок 1 – Технологическая карта уборки трав на силос (НВП - нечётко-возможностный подход, ЛПР - лицо, принимающее решения)
На практике принятие управленческих решений, связанных с выбором технологии в конкретном месте в конкретный момент времени, а также составление оперативного плана работ СКР лежит на лицах, принимающих решения (ЛПР) и обладающих знаниями в этой ПрО. ЛПР встречаются с трудностями, связанными с различными ограничениями, в т.ч. с неопределённостью информации об объекте и его функционировании.
Чтобы решить задачу объёмно-календарного планирования функционирования сложного объекта (КмП и УТ) предлагается использовать несколько подходов: построение ОМ представления знаний об объекте; построение многофакторных моделей объёмного планирования КмП на основе НВМ для формализации знаний о качественных и количественных факторах, включая возмущающие воздействия среды; разработка оптимизационной модели и алгоритма решения задачи оперативно-календарного планирования УТ с учётом возможных возмущающих факторов, влияющих на устойчивость и робастность синтезированных планов.
2. Модели уборки трав
2.1 Онтологическая модель
Создаваемые системы поддержки принятия решений (СППР) должны основываться на базах данных и базах знаний (БЗ) высококвалифицированных специалистов. При построении БЗ используются продукционные модели, семантические сети, фреймовые модели, онтологии и др. [18]. Например, производственные объекты можно представлять в виде абстрактных функциональных понятий [19].
Первым шагом к структуризации ПрО является разработка ОМ представления знаний об имеющихся в ней взаимосвязанных процессах. При создании ОМ описываются главные факторы и показатели эффективности, определяющие основное назначение моделируемого объекта, упорядочиваются цели и задачи деятельности. В системе управления сложным объектом ОМ позволяет установить отношения и представить их графически вместе с описанием базовых понятий ПрО, которые в дальнейшем получают формальное описание в конкретных моделях планирования [20].
На рисунках 2 и 3 (использован Protégé), показана ОМ, её основные концепты и их отношения применительно к технологии КмП из трав (рисунок 2) и к процессу УТ на силос (рисунок 3). В основу ОМ положены базовые понятия, которые используются при построении НВМ с целью внести дополнительные экспертные знания в общую концепцию планирования процесса УТ. Основные факторы, содержащиеся в НВМ, отображены в онтологии на рисунке 3. К ним относятся: вид скашивания, вид хранения, технологический ресурс. В онтологию внесены показатели качества, используемые в ЛДМ, например, своевременность исполнения работ.
Рисунок 2 – Онтологическое представление технологии производства кормов из трав
Рисунок 3 – Онтологическое представление процесса уборки трав на силос
Представленные результаты ОМ объединяют в технологическом представлении (графе) данные, информацию и знания о КмП, описание их структуры, а также логику их обработки и использования. Это позволило при разработке прототипа СППР обеспечить интеграцию разработанных математических моделей объёмного и оперативно-календарного планирования КмП на алгоритмическом уровне, а на концептуальном уровне выполнить условия согласованности соответствующих отношений (ограничений) [21, 22].
2.2 Нечётко-возможностная ресурсная модель
Процесс УТ зависит от внешних факторов, имеющих качественное (вербальное, органолептическое) описание и сложное формальное представление. Результаты стратегического планирования УТ влияют на прогнозные значения урожайности выпускаемой продукции и её качество. При построении ресурсной модели КмП предлагается использовать НВМ, основанные на элементах нечёткой логики, экспертных знаниях и теории планирования экспериментов [23]. Представленные продукционными правилами экспертные знания могут быть связаны между собой с помощью математического аппарата теории планирования экспериментов. Строкам матрицы опроса экспертов будут соответствовать нечёткие продукционные правила, отражающие главные характеристики сложного объекта и его поведение в многомерном пространстве лингвистических переменных. Основные шаги процедуры построения обобщённой ресурсной модели КмП включают [23]:
- выявление и определение факторного пространства исследуемого объекта или явления;
- выявление интервала значений по каждому фактору. На рисунке 4 для одного из факторов, учитываемых при построении модели, принят интервал [-1;+1]. Здесь «-1» соответствует состоянию трав, не готовых к уборке «низкое (Н)»; «+1» - состояние трав, созревших для уборки «высокое (В)»;
- поиск целевой функции (обобщённого показателя качества) Y, компоненты которой описывают взаимосвязи факторов (переменных) между собой и с функцией;
- разработка опросной экспертной матрицы, в строки которой входят факторы, оказывающие наибольшее влияние на исследуемый объект;
- выполнение экспертного опроса на основе построенной опросной матрицы, в которой представлены все значения лингвистических переменных, определяющих факторное пространство;
- преобразование вербальных оценок экспертов в числовую форму с последующей обработкой числовой информации методами теории планирования экспериментов;
- оценка значимости полученных числовых коэффициентов в аналитической модели Y;
- проверка адекватности расчётов полученной модели на соответствие реальному состоянию объекта.
Рисунок 4 – Нечёткая шкала для лингвистической переменной «Фаза вегетации»
По итогам опросов экспертов применительно к типовым технологическим картам КмП выделены наиболее существенные факторы, определяющие качество заготовленного силоса. В результате выполненных преобразований построена иерархия НВМ, где на верхнем уроне располагается метамодель «Прогнозируемая урожайность». На втором уровне – детальное описание переменных, входящих в метамодель.
Применительно к решаемой задаче объёмного планирования построена модель «Технологический ресурс» [12], с помощью которой можно рассчитать значения показателя технологического ресурса x3 (МДж/кг) для последующей оценки его влияния на энергетическую питательность заготавливаемых кормов. Данная модель включает следующие переменные: x31 – вид фазы вегетации; – виды скашивания; – варианты технологий (интенсивностей) ворошений; x34 – варианты внесения консерванта; x35 – варианты досушивания; x36 – варианты хранения. , – переменные, характеризующие состояние выполнения операций, связанных с выполнением выбранной технологии УТ. Расчётная модель показателя имеет вид:
(1)
В этом случае используемая при объёмном планировании процесса КмП метамодель «Прогнозируемая урожайность» Y (т/га), состоящая из пяти базовых нечётких лингвистических переменных, в т.ч. «Технологический ресурс», имеет вид:
(2)
где параметры х характеризуют: x1 – агробиопотенциал угодий; x2 – выращивание кормов; x3 – технологический ресурс; x4 – материально-техническую базу; x5 – климатическое влияние.
В моделях (1) и (2) представлены в безразмерном виде только значимые коэффициенты, отражающие экспертные знания и позволяющие связать выделяемые основные ресурсы и факторы с конечным результатом – обобщённым показателем прогнозируемой (либо требуемой) урожайности. НВМ позволяет рассмотреть различные сценарии воздействия возмущающих факторов на конечный результат реализации процесса КмП и обоснованно выделить соответствующие резервы ресурсов для каждого из этапов КмП [23, 24].
2.3 Логико-динамическая модель
Для решения задачи оперативно-календарного планирования процесса УТ разработана ЛДМ [12]. Пусть: I={i1,i2,...,im} – множество типов полей, подлежащих уборке; Kki={k1,k2,...,kl} – множество операций по УТ на заданном поле; R={r1,r2,...,rn} – множество СКР, имеющихся в СХП и предназначенных для УТ. В этом случае ЛДМ имеет вид:
(3)
где – ЛДМ, которая включает: частные модели планирования технологических операций и СКР; краевые условия; технические и технологические ограничения; ограничения на управляющее воздействие; логические ограничения «И» и «ИЛИ»; xik – переменная, характеризующая состояние выполнения операции Kki в ходе реализации процесса УТ; к операциям Kki относятся операции: скашивания, ворошения, сгребания, внесения консервирующих добавок, подбор трав, выбор средств транспортировки и выбор места хранения; eikr (t) – известная матричная временная функция, с помощью которой задаются пространственно-временные ограничения, связанные с возможностью назначить ресурс R на выполнение операции Kki в рамках существующих и прогнозируемых пространственно-временных ограничений (данная функция принимает значение 1, если соответствующие ограничения выполняются и 0 – в противоположном случае); uikr=1, если операции Kki выполняются с помощью одного из СКР, входящих в множество R, и 0 – в противоположном случае; xr – переменная, характеризующая время задействования СКР R; , – заданные объёмы операций, которые входят в варианты технологий УТ; Γik1, Γik2 – множества номеров операций, проводимых в рамках операции Kki, а также непосредственно предшествующих и технологически связанных с ней с помощью логических операций «И», «ИЛИ»; Pk, Pr – заданные константы, характеризующие технико-технологические ограничения, связанные с возможностью использования материальных и энергетических ресурсов при выполнении различных операций, связанных с УТ; – матричные временные функции, которые позволяют задавать в интервальном виде возмущающие воздействия на компоненты процесса УТ со стороны внешней среды, например, возможные варианты воздействия погодных условий (таким же образом могут задаваться воздействия, вызывающие отказы и поломки в СКР, готовность технических сельскохозяйственных агрегатов к функционированию); – возможные варианты технологий УТ в части вида скашивания, а также вида интенсивности ворошения. С помощью данных функций устанавливаются причинно-следственные связи между построенной НВМ (1) и ЛДМ (3).
Качество выполнения программ планирования УТ как сложного объекта можно оценить с помощью следующих показателей:
(4)
где (4) – функционал, с помощью которого оценивается своевременность выполнения операций при различных условиях, а qikr – штрафная функция, которая активируется при нарушении сроков какой-либо операции; (5) – показатель качества планирования, характеризующий полноту выполнения технологических операций, входящих в перечень работ, выполняемых при УТ.
Для того, чтобы связать модели объёмного и оперативно-календарного планирования вводится обобщённый показатель качества планирования КмП (в т.ч и для УТ):
(6)
С использованием разработанной ЛДМ (3) - (5) задача планирования УТ сформулирована как задача оптимального программного управления динамической системой (3), которую надо перевести из заданного начального состояния в заданное конечное состояние с учётом всех пространственно-временных, технических и технологических ограничений. При наличии нескольких фазовых траекторий должна быть выбрана наилучшая, стремящаяся удовлетворить критерии показателей качества вида (4) - (5).
3. Алгоритм решения задач оперативно-календарного планирования
Для задачи оптимального программного планирования УТ одним из эффективных алгоритмов поиска наилучшей из возможных альтернатив является метод последовательных приближений Крылова-Черноусько [25]. Предлагаемая модификация алгоритма включает следующие шаги:
Шаг 1. Преобразование интегральной целевой функции (4) к терминальному виду;
Шаг 2. В качестве начального приближения u(0)(t) задаётся некоторое допустимое программное управление (типовой эвристический план УТ);
Шаг 3. Решается задача Коши для динамической системы вида (3) от начального до конечного моментов времени (определяются для заданного интервала оперативно-календарного планирования) с последующим определением фазовой траектории x=x(k)(t), где k – номер итерации, и определяются значения показателей качества планирования вида (4) и (5) в конечный момент времени;
Шаг 4. Сопряжённая система уравнений интегрируется от конечного к начальному моменту времени (в обратном времени) с начальными условиями, которые определяются из условий трансверсальности
(7)
где – вспомогательная сопряжённая переменная, рассчитываемая в момент времени , который является моментом завершения интервала планирования УТ.
За счёт (7) данные, информация и знания о процессах КмП, полученные от экспертов и представленные в нечётко-возможностной форме (1) и прошедшие дефаззификацию, включаются в ЛДМ оперативно-календарного планирования УТ.
В результате обратного интегрирования сопряжённой системы уравнений в начальный момент времени (начало интервала планирования УТ) рассчитывается первое приближение начальных условий для сопряжённой системы уравнений вида Ψi (opt)(t0). На этом шаге «нулевая» итерация завершается и осуществляется переход к основному итерационному циклу поиска оптимального плана УТ;
Шаг 5. Поиск нового управления u(k+1)(t) (плана УТ) осуществляется от начального до конечного моментов времени (в каждый момент времени максимизируется функция Гамильтона и ищется наилучший вариант распределения ограниченных СКР, где вместе с максимизацией функции Гамильтона происходит интегрирование основной и сопряжённой систем уравнений);
Шаг 6. Проводится проверка завершения итерационного цикла поиска оптимального плана УТ с заданной точностью (ε1) согласно следующему условию
(8)
При соблюдении условия (8) программное управление (оперативно-календарный план УТ) считается найденным, и формируется выходной массив результатов планирования u*(t), Ψ*(t), J(opt); при невыполнении условия (8) – осуществляется переход на шаг 3 до выполнения условий (8);
Шаг 7. В случае выполнения условия (8) работа алгоритма поиска плана УТ завершается.
4. Результаты оперативно-календарного планирования уборки трав
На основе разработанных моделей и алгоритмов объёмного и оперативно-календарного планирования разработан прототип СППР, с помощью которого решены практические задачи. На рисунках 5 и 6 приведены примеры планов работы СКР. На оси абсцисс показано время, необходимое для выполнения операций, входящих в состав технологического цикла УТ. На оси ординат – технологические операции УТ.
Рисунок 5 – Диаграмма планирования работ СКР при низкой интенсивности исполнения технологических операций
Рисунок 6 – Диаграмма планирования работ сельскохозяйственных кормоуборочных ресурсов при высокой интенсивности исполнения технологических операций
За счёт оптимизации распределения СКР на одном и том же интервале планирования УТ удаётся выполнить на одну операцию ворошения больше (см. рисунок 6), чем при другом (не оптимальном) варианте плана распределения СКР (см. рисунок 5). Особенностью реализации технологии УТ, представленной на рисунке 6, является более высокие прогнозируемые значения показателя урожайности и технологического ресурса. Результаты расчёта показателей (1) и (2) представлены в таблице 1, где «Н» - низкая, а «В» - высокая интенсивность УТ. Обозначения и переменные, представленные в таблице, соответствуют моделям (1) и (2).
Таблица 1 – Пример расчёта результатов УТ для сценариев с низкой и высокой интенсивностью по (1) и (2)
Table 1 – Examples of numerical results for low-intensity and high-intensity scenarios using models (1) and (2)
Интенсивность технологии УТ | x31 | x32 | x33 | x34 | x35 | x36 | Технологический ресурс, МДж/кг |
Н | 0 | 0 | 0,5 | 0 | 0 | 0 | 8,945 |
В | 0 | 0 | 1 | 0 | 0 | 0 | 9,031 |
| x1 | x2 | x3 | x4 | x5 | Урожайность, т/га | |
Н | 0 | 0 | 0 | 0 | 0 | 10,56 | |
В | 0 | 0 | 1 | 0 | 1 | 16,01 | |
Заключение
Представлен комплексный подход к решению слабо структурированных и трудноформализуемых задач объёмного и оперативно-календарного планирования КмП. Новизна полученных результатов состоит в полимодельном описании данных задач.
В разработанной НВМ КмП в агрегированном количественно-качественном виде учитывается экспертная информация об агробиопотенциале угодий, технологии выращивания кормов, ограничениях, связанных с имеющимися технологическими ресурсами и материально-технической базой, а также параметрах, характеризующих климатическое влияние.
В результате дефаззификации в данных моделях для конкретных сценариев изменения внешних условий можно спрогнозировать урожайность кормов и оценить объём необходимых ресурсов. Предложена ЛДМ планирования УТ, позволяющая рассматривать задачу оперативно-календарного планирования как задачу оптимального программного управления. С использованием данной модели за счёт динамической декомпозиции решена исходная задача большой размерности. В ЛДМ предусмотрена возможность учёта возмущающих факторов, влияющих на результаты планирования. Согласование полученных статических и динамических моделей планирования с использованием ОМ обеспечивает на концептуальном уровне связанность основных концептов и ограничений, используемых в каждой из моделей.
Об авторах
Александр Игоревич Семёнов
Санкт-Петербургский Федеральный исследовательский центр РАН (СПб ФИЦ РАН)
Автор, ответственный за переписку.
Email: alekssemyenov1996@gmail.com
ORCID iD: 0000-0001-7980-042X
Россия, Санкт-Петербург
Владимирович Соколов Борис
Санкт-Петербургский Федеральный исследовательский центр РАН (СПб ФИЦ РАН)
Email: sokolov_boris@inbox.ru
ORCID iD: 0000-0002-2295-7570
доктор технических наук, профессор
Россия, Санкт-ПетербургАлександр Васильевич Спесивцев
Санкт-Петербургский Федеральный исследовательский центр РАН (СПб ФИЦ РАН)
Email: sav2050@gmail.com
ORCID iD: 0000-0002-2344-0768
Доктор технических наук, доцент
Россия, Санкт-ПетербургСписок литературы
- Ибрагимов А.Г. Значение кормопроизводства в экономике сельского хозяйства России. Экономика и пред-принимательство. 2019. № 10(111). С.39-41.
- Kumar S., Singh P., Devi U., Yathish K.R., Saujanya P.L., Kumar R., Mahanta S.K. An overview of the current fodder scenario and the potential for improving fodder productivity through genetic interventions in India. Ani-mal Nutrition and Feed Technology. 2023; 23: 631-644. doi: 10.5958/0974-181X.2023.00054.9.
- Balafoutis A.T., Van Evert F.K., Fountas S. Smart Farming Technology Trends: Economic and Environmental Effects, Labor Impact, and Adoption Readiness. May 2020. Agronomy 10 (5): 743. doi: 10.3390/agronomy10050743.
- Катаев Ю.В., Герасимов В.С., Тишанинов И.А. Использование цифровых технологий в инженерной струк-туре АПК. Материалы XIV Международной научно-практической интернет-конференции «Информ-Агро-2022». Москва, 2022. С.381-387.
- Скобелев П., Майоров И., Симонова Е., Ларюхин В., Яловенко О. Вертикальные и горизонтальные перего-воры мультиагентных сервисов планирования в мультисервисной платформе управления растениеводством // Труды XXI Международной конференции «Проблемы управления и моделирования в сложных систе-мах», Самара, 03-06 сентября 2019 г. Самара: ОФОРТ, 2019. Т. II. С.46-51.
- Kalinin V.N., Sokolov B.V. Multi-model Approach to the Description of the Air-space Facilities Control Process. Control Theory and process, 1995, № 1, P.149-156. EDN: KTAVFT.
- Соколов Б.В. Динамические модели и алгоритмы комплексного планирования работы наземных техниче-ских средств с навигационными космическими аппаратами. Труды СПИИРАН. 2010. 2(13), С.7-44.
- Кононов А.В. Комбинаторная сложность составления расписаний для работ с простым линейным ростом длительностей. Дискретный анализ и исследование операций. 1996. Т.3, №2. С.15–32.
- Ларюхин В.Б. Методы и средства сопряжённого взаимодействия автономных интеллектуальных систем распределённого управления ресурсами предприятия. Онтология проектирования. 2023. Т.13, №2(48). С.254-273. doi: 10.18287/2223-9537-2023-13-2-254-273.
- Скобелев П.О., Симонова Е.В., Будаев Д.В., Вощук Г.Ю., Ларюхин В.Б. Облачная интеллектуальная систе-ма SMART FARMING для управления точным земледелием // Материалы конференции «Информационные технологии в управлении (ИТУ-2018)», Санкт Петербург, 2–4 октября 2018 г. Санкт-Петербург: Издатель-ство: «Концерн «ЦНИИ «Электроприбор», 2018. С.261-270.
- Волхонская Е.Е. Задача оптимального назначения автономных транспортных средств в производственно-логистической системе. Вестн. Самар. гос. техн. ун-та. Сер. Технические науки. 2023. Т.31. № 2. С.20-28. doi: 10.14498/tech.2023.2.2.
- Семёнов А.И., Кулаков А.Ю. Модельно-алгоритмическое обеспечение задач прогнозирования и планиро-вания процесса заготовки кормов. Изв. вузов. Приборостроение. 2022. Т.65, №11. С.818-825. doi: 10.17586/0021-3454-2022-65-11-818-825.
- Аврамчук Е.Ф., Вавилов А.А., Емельянов С.В. Технология системного моделирования. Под общ. ред. С.В. Емельянова и др. М.: Машиностроение; Берлин: Техника, 1988. 520 с.
- Валге А.М., Ерёмин М.А., Сухопаров А.И. Методика моделирования технологического процесса заготовки кормов из трав. Технологии и технические средства механизированного производства продукции растени-еводства и животноводства. 2018. № 4(97). С.115-126.
- Победнов Ю.А., Косолапов В.М., Бондарев В.А. Силосование и сенажирование кормов. М.: Издательство РГАУ-МСХА, 2012. 22 с.
- Малков Н.Г., Чухина О.В., Демидова А.И., Чечулина В.Д. Влияние технологических приёмов произво-дства зелёной массы на качество заготовки силоса. Технологии и технические средства механизированного производства продукции растениеводства и животноводства. 2020. №1(102). С.91-99.
- Балабанов В.И., Манохина А.А., Шитикова А.В. Механизация заготовки кормов. Саратов: Амирит, 2022. 84 с.
- Боргест Н.М., Будаев Д.В., Травин В.В. Онтология проектирования точного земледелия: состояние вопро-са, пути решения. Онтология проектирования. 2017. Т.7, №4(26). С.423-442. doi: 10.18287/2223-9537-2017-7-4-423-442.
- Антонов В.В., Конев К.А. Интеллектуальный метод поддержки принятия решений в типовой ситуации. Он-тология проектирования. 2021. Т.11, №1(39). С.126-136. doi: 10.18287/2223-9537-2021-11-1-126-136.
- Ермолаев К.А. Использование онтологии для управления знаниями предприятия. Исследования по инфор-матике. 2007. №12. С.65-78.
- Месарович М., Мако Д, Такахара И. Теория иерархических многоуровневых систем. М.: Мир. 1973. 344 с.
- Калинин В.Н., Резников Б.А., Варакин Е.И. Теория систем и оптимального управления. Часть 2. Понятия, модели, методы и алгоритмы оптимального выбора. М.: Министерство Обороны СССР. 1987. 589 с.
- Спесивцев А.В. Нечётко-возможностный подход к формализации и использованию экспертных знаний для оценивания состояний сложных объектов. Изв. вузов. Приборостроение. 2020. Т.63, №11. С.985-994. doi: 10.17586/0021-3454-2020-63-11-985-994.
- Popov V., Spesivtsev A., Sukhoparov A, Spesivtsev V. Fuzzy-multiple models of formalization of soil resources in formation of system for controlling processes of feed production from grasses // 19th International Scientific Conference Engineering For Rural Development Proceedings, Volume 19/ May 20-22, 2020/ Jelgava, P.773-777. doi: 10.22616/ERDev.2020.19.TF176.
- Крылов И.А., Черноусько Ф.Л. О методе последовательных приближений для решения задач оптимального управления. Ж. вычисл. матем. и матем. физ., 1962, Т.2, №6. С.1132–1139.
Дополнительные файлы








