Solid Polymer Electrolytes Based on Reactive Copolymers of Glycidyl Methacrylate with 2-Hydroxyethyl Methacrylate
- Authors: Klimov V.V.1,2, Kubarkov A.V.1, Kolyaganova O.V.2, Bryuzgin E.V.2, Babkin A.V.1, Navrotskyi A.V.2, Sergeyev V.G.1, Novakov I.A.2, Antipov E.V.1
-
Affiliations:
- Department of Chemistry, Moscow State University
- Volgograd State Technical University
- Issue: Vol 65, No 2 (2023)
- Pages: 95-103
- Section: ПОЛИЭЛЕКТРОЛИТЫ
- URL: https://journal-vniispk.ru/2308-1120/article/view/135324
- DOI: https://doi.org/10.31857/S2308112023700426
- EDN: https://elibrary.ru/ZFXEXM
- ID: 135324
Cite item
Full Text
Abstract
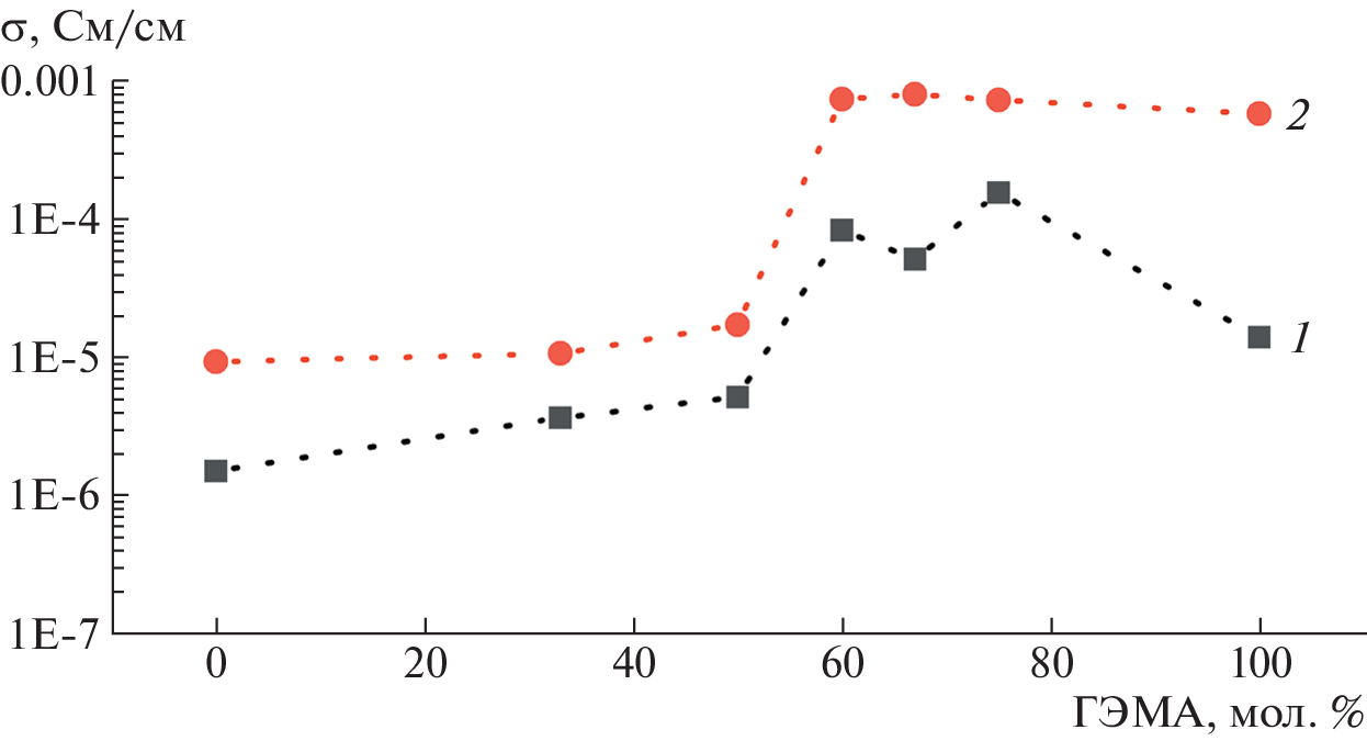
Issues related to the use of 2-hydroxyethyl methacrylate–glycidyl methacrylate copolymers as a polymer matrix for developing solid polymer electrolytes are considered. Effect of the composition of copolymers with varying ratio of oxygen atoms in hydroxyl, carbonyl, ether, and epoxy groups and the amount of the added lithium salt on the ionic conductivity of the solid polymer electrolytes is studied. The resulting polymer films exhibit a high ionic conductivity reaching up to 1.2 × 10‒4 to 1.2 × 10‒3 S/cm at 25 and 80°С, respectively.
About the authors
V. V. Klimov
Department of Chemistry, Moscow State University; Volgograd State Technical University
Email: vicklimov@gmail.com
119991, Moscow, Russia; 400005, Volgograd, Russia
A. V. Kubarkov
Department of Chemistry, Moscow State University
Email: vicklimov@gmail.com
119991, Moscow, Russia
O. V. Kolyaganova
Volgograd State Technical University
Email: vicklimov@gmail.com
400005, Volgograd, Russia
E. V. Bryuzgin
Volgograd State Technical University
Email: vicklimov@gmail.com
400005, Volgograd, Russia
A. V. Babkin
Department of Chemistry, Moscow State University
Email: vicklimov@gmail.com
119991, Moscow, Russia
A. V. Navrotskyi
Volgograd State Technical University
Email: vicklimov@gmail.com
400005, Volgograd, Russia
V. G. Sergeyev
Department of Chemistry, Moscow State University
Email: vicklimov@gmail.com
119991, Moscow, Russia
I. A. Novakov
Volgograd State Technical University
Email: vicklimov@gmail.com
400005, Volgograd, Russia
E. V. Antipov
Department of Chemistry, Moscow State University
Author for correspondence.
Email: vicklimov@gmail.com
119991, Moscow, Russia
References
- Deng J., Bae C., Marcicki J., Masias A., Miller T. // Nat. Energy. 2018. V. 3. P. 261.
- Srivastava S., Schaefer J.L., Yang Z., Tu Z., Archer L.A. // Adv. Mater. 2014. V. 26. P. 201.
- Zhang J., Zhao J., Yue L., Wang Q., Chai J., Liu Z., Zhou X., Li H., Guo Y., Cui G., Chen L. // Adv. Energy Mater. 2015. V. 5. P. 1501082.
- Zhang J., Zhao N., Zhang M., Li Y., Chu P.K., Guo X., Di Z., Wang X., Li H. // Nano Energy. 2016. V. 28. P. 447.
- Fu K. (Kelvin), Gong Y., Dai J., Gong A., Han X., Yao Y., Wang C., Wang Y., Chen Y., Yan C., Li Y., Wachsman E.D., Hu L. // Proc. Natl. Acad. Sci. 2016. V. 113. P. 7094.
- Jiang L., Wang Q., Li K., Ping P., Jiang L., Sun J. // Sustainable Energy Fuels. 2018. V. 2. P. 1323.
- Fenton D.E., Parker J.M., Wright P.V. // Polymer. 1973. V. 14. P. 589.
- Stolwijk N.A., Heddier C., Reschke M., Wiencierz M., Bokeloh J., Wilde G. // Macromolecules. 2013. V. 46. P. 8580.
- Siva Kumar J., Subrahmanyam A.R., Jaipal Reddy M., Subba Rao U.V. // Mater. Lett. 2006. V. 60. P. 3346.
- Liu T., Chang Z., Yin Y., Chen K., Zhang Y., Zhang X. // Solid State Ionics. 2018. V. 318. P. 88.
- Agrawal R.C., Pandey G.P. // J. Phys., Appl. Phys. 2008. V. 41. P. 223001.
- Mindemark J., Lacey M.J., Bowden T., Brandell D. // Prog. Polym. Sci. 2018. V. 81. P. 114.
- Dobic S., Jovasevic J., Vojisavljevic M., Tomic S. // Hem Ind. 2011. V. 65. P. 675.
- Smolin Y.Y., Nejati S., Bavarian M., Lee D., Lau K.K.S., Soroush M. // J. Power Sourc. 2015. V. 274. P. 156.
- Gurusiddappa J., Madhuri W., Padma Suvarna R., Priya Dasan K. // Mater. Today Proc. 2016. V. 3. P. 1451.
- Manthiram A., Yu X., Wang S. // Nat. Rev. Mater. 2017. V. 2. P. 16103.
- Quartarone E., Mustarelli P. // Chem. Soc. Rev. 2011. V. 40. P. 2525.
- Tarascon J.-M., Armand M. // Nature. 2001. V. 414. P. 359.
- Bachman J.C., Muy S., Grimaud A., Chang H.-H., Pour N., Lux S.F., Paschos O., Maglia F., Lupart S., Lamp P., Giordano L., Shao-Horn Y. // Chem. Rev. 2016. V. 116. P. 140.
- Song J.Y., Wang Y.Y., Wan C.C. // J. Power Sourc. 1999. V. 77. P. 183.
- Kim J.G., Son B., Mukherjee S., Schuppert N., Bates A., Kwon O., Choi M.J., Chung H.Y., Park S. // J. Power Sourc. 2015. V. 282. P. 299.
- Long L., Wang S., Xiao M., Meng Y.J. // Mater. Chem. A. 2016. V. 4. P. 10038.
- Varzi A., Raccichini R., Passerini S., Scrosati B.J. // Mater. Chem. A. 2016. V. 4. P. 17251.
- Sreepathi Rao S., Jaipal Reddy M., Laxmi Narsaiah E., Subba Rao U.V. // Mater. Sci. Eng. B. 1995. V. 33. P. 173.
- Venkata Subba Rao C., Ravi M., Raja V., Balaji Bhargav P., Sharma A.K., Narasimha Rao V.V.R. // Iran Polym. J. 2012. V. 21. P. 531.
- Yoon H.-K., Chung W.-S., Jo N.-J. // Electrochim. Acta. 2004. V. 50. P. 289.
- Pandurangan S., Kaliyappan K., Ramaswamy A.P., Ramaswamy M. // Mater. Today Energy. 2021. V. 21. P. 100836.
- Masoud E.M., El-Bellihi A.-A., Bayoumy W.A., Mousa M.A. // Mater. Res. Bull. 2013. V. 48. P. 1148.
- Xu K. // Chem. Rev. 2014. V. 114. P. 11503.
- Buriez O., Han Y.B., Hou J., Kerr J.B., Qiao J., Sloop S.E., Tian M., Wang S. // J. Power Sourc. 2000. V. 89. P. 149.
- Zhu Y., Wang F., Liu L., Xiao S., Chang Z., Wu Y. // Energy Environ. Sci. 2013. V. 6. P. 618.
- Tamilselvi P., Hema M. // Polymer Science A. 2016. V. 58. № 5. P. 776.
- Abarna S., Hirankumar G. // Polymer Science A. 2017. V. 59. № 5. P. 660.
- Zhao W., Yi J., He P., Zhou H. // Electrochem. Energ. Rev. 2019. V. 2. P. 574.
- Yu Z., Qin D., Zhang Y., Sun H., Luo Y., Meng Q., Li D. // Energy Environ. Sci. 2011. V. 4. P. 1298.
- Dobić S.N., Filipović J.M., Tomić S.L., jnr. // Chem. Eng. J. 2012. V. 179. P. 372.
- Zanardi C., Pigani L., Maccaferri G., Degli Esposti M., Fabbri P., Zannini P., Seeber R. // Electrochem. Commun. 2016. V. 62. P. 34.
- Lee A.-R., Kim Y.-D., Lee S.-K., Jo N.-J. // J. Nanosci. Nanotech. 2013. V. 13. P. 7208.
- Wafi N.I.B., Daud W.R.W., Ahmad A., Majlan E.H., Somalu M.R. // Polym. Bull. 2019. V. 76. P. 3693.
- Wang Y., Chen Q., Chen M., Guan Y., Zhang Y. // Polym. Chem. 2019. V. 10. P. 4844.
- Wu G.M., Lin S.J., Yang C.C. // J. Power Sourc. 2013. V. 244. P. 287.
- Zhao Y., Wu C., Peng G., Chen X., Yao X., Bai Y., Wu F., Chen S., Xu X. // J. Power Sourc. 2016. V. 301. P. 47.
- Blank W.J., He Z.A., Picci M. // J. Coatings Tech. 2002. V. 74. P. 33.
- Schechter L., Wynstra J., Kurkjy R. // Ind. Eng. Chem. 1957. V. 49. P. 1107.
- Zygadło-Monikowska E., Florjańczyk Z., Wieczorek W. // J. Macromol. Sci. A. 1994. V. 31. P. 1121.
- Ellis L.D., Buteau S., Hames S.G., Thompson L.M., Hall D.S., Dahn J.R. // J. Electrochem. Soc. 2018. V. 165. P. A256.
- Manuel Stephan A. // Eur. Polym. J. 2006. V. 42. P. 21.
- Xue Z., He D., Xie X. // J. Mater. Chem. A. 2015. V. 3. P. 19218.
- Munshi M.Z.A., Owens B.B. // Polym. J. 1988. V. 20. P. 577.
- Latif F., Aziz M., Katun N., Ali A.M.M., Yahya M.Z. // J. Power Sourc. 2006. V. 159. P. 1401.
- Zhang Y., Feng W., Zhen Y., Zhao P., Wang X., Li L. // Ionics. 2022. V. 28. P. 2751.
- Quartarone E. // Solid State Ionics. 1998. V. 110. P. 1.
- Ibrahim S., Yassin M.M., Ahmad R., Johan M.R. // Ionics. 2011. V. 17. P. 399.
Supplementary files







