New materials on the history of the Karinsk (Arsk)princes Davletyarovs family of the 16th – 18th centuries
- Authors: Iskhakov R.R.1, Vladimirov O.O.1
-
Affiliations:
- Marjani Institute of History of the Tatarstan Academy of Sciences
- Issue: Vol 14, No 4 (2024)
- Pages: 164-176
- Section: Publication of the source
- Published: 19.12.2024
- URL: https://journal-vniispk.ru/2410-0765/article/view/276507
- DOI: https://doi.org/10.22378/2410-0765.2024-14-4.164-176
- ID: 276507
Cite item
Full Text
Abstract
The publication presents documents from the Ufa Prikaznaya Izba collection of the Russian State Archive of Ancient Acts (RGADA), which reveal a number of issues on the history of the Karinsk princes Davletyarovs family. These materials expand the source base for studying the history of the Karinsk Tatars, as well as the processes of their migration to the Urals and integration into the social structure of the population of the Ufa district in the 17th century. The publication may be useful in studying the social processes that took place in the Volga-Ural region in the 16th – 18th centuries, as well as for research in genealogy and local history.
Keywords
Full Text
Одним из богатых архивных собраний, в котором отложились разноплановые материалы по социальной истории татарского народа, является фонд «Уфимская приказная изба» Российского государственного архива древних актов. В нем представлены документы писцового делопроизводства по Уфимскому уезду, а также актовые материалы одного из центральных органов власти Русского государства – приказа Казанского дворца. Специфика местного управления и деятельность уфимской администрации, имевшей широкий круг полномочий, обусловили появление в данном фонде ценных материалов о фискальном учете ясачного населения, судебном делопроизводстве по земельным спорам и т.д. Наличие документов по такому широкому спектру вопросов делает этот фонд наиболее значимым для изучения системы землевладения и социальной стратификации населения Приуралья в XVII в., а также специфики инкорпорации данного региона в состав Московского государства [2, с.42].
Кроме информации о служилых и ясачных людях Уфимского уезда в XVII – начале XVIII в., в фонде Уфимской приказной избы содержатся материалы, раскрывающие процессы формирования различных социальных групп населения Казанского и Вятского края в период позднего средневековья и Нового времени. Отложение таких документов в фонде объясняется разными причинами, в первую очередь, с взаимодействием переезжавших в Приуралье переселенцев с уфимской администрацией.
В числе документов фонда можно выделить комплекс архивных источников, связанных с историей каринских (арских) князей. Каринцы в конце XV в. создали на территории Вятской земли удельное татарское княжество, впоследствии подчинившееся московским великим князьям [3].
В документах фонда содержатся исторические сведения об одном из крупных татарских феодальных кланов, связанные с массовой миграцией каринских татар в первой половине XVII в. с территории Каринского погоста Хлыновского уезда в район нижнего течения р. Иж Уфимского уезда (совр. Агрызский район Татарстана). Первоначально, войдя в состав ясачного населения Уфимского уезда (бобылей и башкирцев), каринские князья стремились вернуть свой прежний статус, который имели в период проживания на Вятской земле. Для обоснования своего «высокого» положения они использовали акты, выдававшиеся их предкам московскими правителями, а также другие значимые документы.
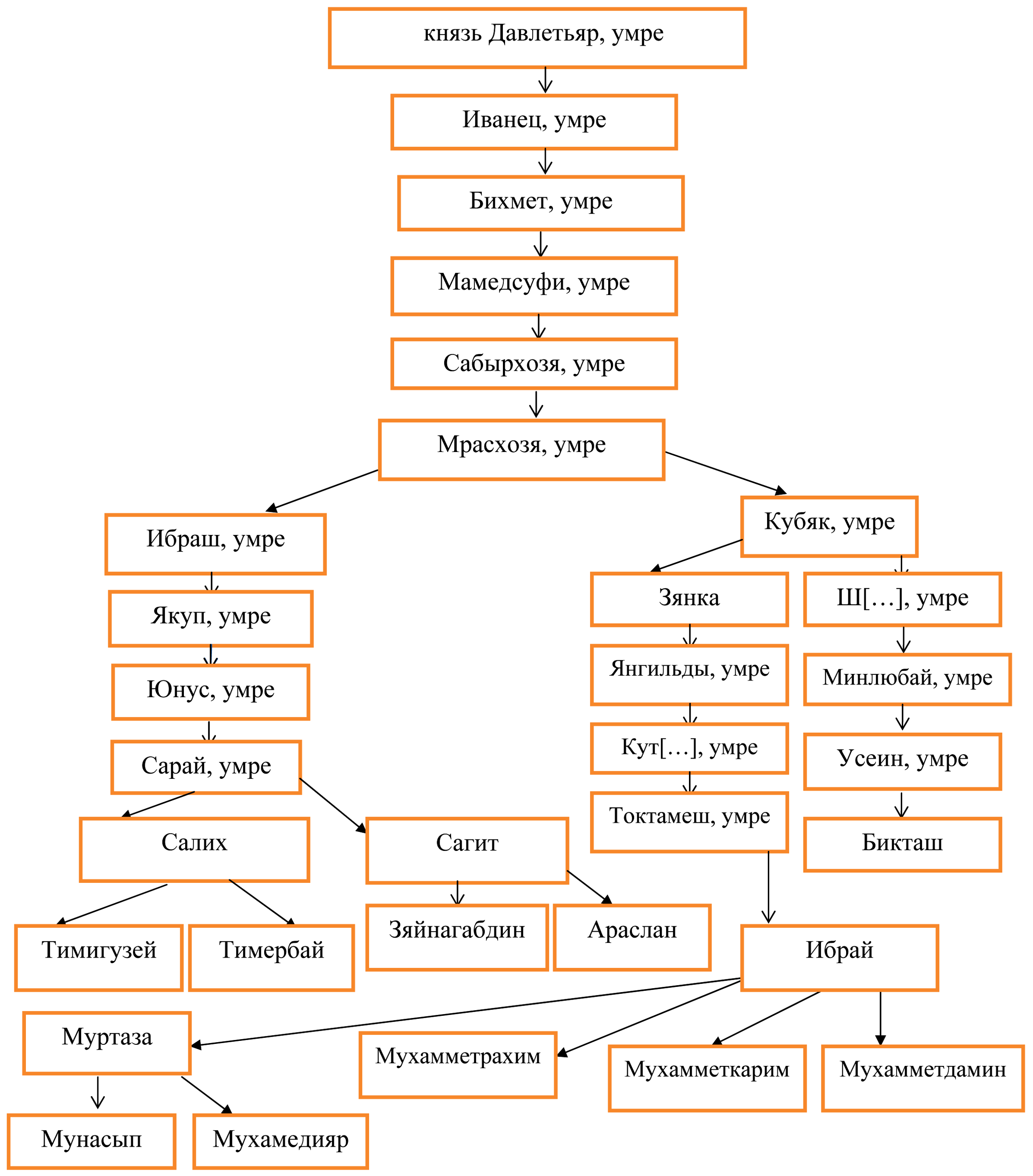
Так, в материалах делопроизводства уфимской канцелярии отложились копии (списки) документов о роде князей Давлетьяровых. Родоначальником рода был Давлетьяр Мухаметказыев. 16 февраля 1685 г. представитель этого рода Юсуп Давлетьяров с «товарыщи» обратились с челобитной об исключении их из тяглового состояния и записи в уфимские служилые татары, так как «в прошлех годех прадеды и деды их служили в Вятцком уезде в князьях и за службы дан[ы] им жалованные грамо[ты] за красною вислою печатью и служа они померли, а отцы их остались в малых летех и оскудали и от той де скудости перешли в Уфинской уезд»1.
В ходе разбирательства этого дела в Уфе была составлена роспись представителей рода Давлетьяровых и связанных с ней семейств, проживавших в Уфимском уезде, а именно: 1) Юсупа Давлетьярова; 2) Мамийки Юнусова; 3) Янбая Уразакова; 4) Лукашки Танатарова; 5) Кулмаша Танатарова; 6) Серкейки Кангилдина; 7) Алиша Тленчеева; 8) Рязки Тлянчеева; 9) Кадырмета Ямеева (жил в д. Атабаево); 10) Мамычки Ишмаметева;
Фрагмент документа с тамгами каринских татар. РГАДА. Ф.1173. Оп.1. Д.861. Л.4 об.
11) Сулемана Ишмаметева; 12) Каныша Ишмаметева; 13) Килейки Келдыбекова; 14) Ямея Ахмаметева; 15) Уразая Ахмаметева; 16) Баймета Ахмаметева; 17) Курмаша Шигимкова; 18) Алки Алишева (жил в д. Атабаево); 19) Тленчея Балтаева (жил в д. Варзи); 20) Кангилдки и 21) Сафара Айгилдиных (жили в д. Бавбековы); 22) Калмычки Манашева и 23) Урусая Богданова (жили в д. Кабаны); 24) Акбулата Айбулатова (переехал из д. Шабиз в д. Атабаево); 25) Килиша Тенякова (жил в д. Мушуге); 26) Сюлея Девлеткилдеева (жил в д. Варзи); 27) Ураза Кулмаметкова (жил в д. Рысово); 28) Уркея Курбанова; 29) Тебяча Итешева; 30) Сеина Янбулатова (жил в д. Варзи); 31) Ямея Васильева (жил в д. Мушуге); 32) Маметомина Семёнова (жил в д. Атабаево).
Писцами Уфимской приказной избы были сняты копии с предоставленных татарами актовых материалов, которые и стали основными правоустанавливающими документами при рассмотрении челобитной. 8 июня 1685 г. уфимский воевода И.П. Кондырев принял решение об исключении просителей из ясака и записи в списки уфимских служилых татар, о чем им была выдана оберегательная память. Эти же документы XVI–XVII вв., а также составленная в 1785 г. родословная князей Давлетьяровых, стали основой для рассмотрения прошения потомков Юсупа Давлетьярова (16 человек) от 10 февраля 1785 г. о включении их в состав российского дворянства. Сами они проживали в Сеитовом посаде под Оренбургом и в разных деревнях Уфимского наместничества2.
Предлагаемые читателю документы включают: списки с жалованных грамот московских правителей каринским князьям, датируемые 1510, 1520, 1542 гг. (№1–3); список с памяти (наказа) 1616 г. (№4), список с оберегательной памяти 1685 г. (№5) и родословная князей Давлетьяровых 1785 г. Первые три документа ранее были опубликованы М.В. Гришкиной по списку, хранящемуся в Государственном архиве Кировской области [1]. Необходимость издания данных актовых материалов по «уфимским» спискам обусловлена тем, что документы, хранящиеся в РГАДА, имеют значительно лучшую сохранность и дополняют «кировские» списки. Кроме того, их репрезентация в рамках данной публикации важна для комплексного рассмотрения истории одного из основных княжеских родов каринских татар. Три заключительных документа публикуются впервые. Эти материалы содержат ценную информацию как по истории каринских татар и их потомков XVI–XVIII вв. в целом, так и о роде князей Давлетьяровых в частности.
ПРИЛОЖЕНИЕ
№1. Список с жалованной грамоты великого князя Василия III Ивановича князю Давлетьяру Мухаметказыеву о призыве людей из зарубежьяна жительство в Вятскую землю, 18 декабря 1510 г.
// (Л.9) Василей, божиею милостию государь всеа Русии и великий князь Владимирский и Московский, и Ноугордцкий, Псковский, Тверски, Югорски, Пермски, Болгорский, Вяцкий и иных, пожаловал есми Девлечяра Магмет Казыева сына, что за ним наше жалованье в нашей отчине на Вятке в Хлыновском уезде в Чеперском стану, ловля Ивановская Оникиева, да деревня Васильевская Юрчакова, и те де их деревни запустели, да за ним же де жили наши люди чюваша на Якимцове и на Иштинине и ож будет так и яз князь великий пожаловал Девлечяра звати ему в те деревни к себе жити людей из зарубежья, а не из моей вотчины великого княжества и кого к себе Девлечьяр в те деревни призовет жити людей и тем людем не надобе моя великого князя дань до письма, доколе Вяцкую землю писцы наши опишут, а наместницы наши хылыновские и их тиуни кормов своих у них не емлют до писма, а кому будет чего искати на Девлечьяре или на его приказщиков и на его слобожанех, и коих судит наш наместник хылыновской // (Л.10) сам, а тиун его их не судит, писан на Москве, лета 7019 году, декабря в 18 день3.
А у подлинной грамоты печать вислая красная.
На зади у подлинной грамоты написано:
Василей божиею милостию государь всеа Русии и великий князь.
// (Л.9 об.) Вписано на старотатарском языке: Мин Кудаш бу сказкага кулым [куйдым] юлдашларым өчен4.
РГАДА. Ф.1173. Оп.1. Д.861. Л.9–10. Список 1685 г.
Ранее было опубликовано по списку, хранящемуся в Государственном архиве Кировской области: Гришкина М.В. Служилое землевладение арских князей в Удмуртии XVI – первой половины XVIII веков // Проблемы аграрной истории Удмуртии. Ижевск, 1988. С.35–36.
№2. Список с жалованной грамоты великого князя Василия IIIИвановича князю Давлетьяру Мухаметказыеву и его детям Семенцу и Иванцу Давлетьяровым о пожаловании им половины погоста Каринас арянами, татарами и вотяками, 20 сентября 1520 г.
// (Л.13) Се аз князь великий Василей Иванович всеа Русии пожаловал есми татарина Довлечьяра Магметказыева сына, да его детей Семенца, да Иванца на Вятке половиною Карина аран, татар и вотяков, что было за Шептяком за Агзяновым сыном, да за его детми, да за Шептяковым братом за Момачем, да за его сыном за Шагабом опричь другие половины, что за Тахтамышем, да за Тонешем со всем потому как была та половина за Шептяком и за его братом и за их детми и наместницы наши5 хылыновские и их тиуни Довлечьяра и у его детей и тех арян и вотяков не судят ни в чем, опричь душегубства и разбоя с поличным, а приводчики и довотчики поборов своих у них не емлют и не вьезжают к ним ни по что, а ведает и судит тех арян, татар и вотяков Довлечьяр сам, да его дети Сенька // (Л.14), да Ивашко, да и я к себе на них емлют по старине ж, как с них шло Тептяку, да его брату Момачю з детми, а случитца суд с месной тем его аряном татаром и вотяком з городскими людми или с волосными [людми] и с вотяки и наместницы наши хылыновские и их тиуни судят, а Довлечьяр и его дети с ними ж судит, а присылно делятца на полы, а кому будет чего искати на Довлечьяре и на его детех иной ж судят наши наместники хилыновские сами, а тиуни их не судят, а корм дают наместником хилыновским и их тиуном по старине, а збирают тот корм Довлечьяр и его дети сами, дают наместником хилыновским, а наместничих пошлин никому с них того корму самим не брати, а мою великого князя дань и ямские деньги дают с тех арян и вотяков в мою казну по писцовым книгам, а дана грамота лета 7029 году, сентября в 20 день6.
У подлинной грамоты печать вислая красная.
// (Л.15) А назади у подлиной грамоты написано:
«Князь и великий Василей Иванович всеа Русии».
Да у той же грамоты назади ж написано:
«Князь и Великий Иван Васильевич всеа Русии, по сей грамоте пожаловал Семенца, да Иванца Девлечьяровых детей на Вятке половиною Кариной арян, татар и отяков, что было за отцом за их и за ними всем, потому что в сей грамоте писано7 сее у них грамоты рушати не велел никому ничем, а наместником хлыновским и их тиуном и всем пошлин никому велел у них ходить о всем, потому как в сей грамоте писано: «писан на Москве, лета 7042 году, июня в 18 день8, а подписал дьяк Федор Мишурин, приказал великого князя казначей Юрей Дмитреевич».
РГАДА. Ф.1173. Оп.1. Д.861. Л.13–15. Список 1685 г.
Ранее опубликовано по списку, хранящемуся в Государственном архиве Кировской области: Гришкина М.В. Служилое землевладение арских князей в Удмуртии XVI – первой половины XVIII веков // Проблемы аграрной истории Удмуртии. Ижевск, 1988. С.36–37.
№3. Список с жалованной опасной грамоты великого князя Московского Ивана IV Васильевича князьям Сяйтяку Алисуфову, Казыму Газыевуи Шеисламу Мурзеитову о призыве на жительство в Вятку казанскихлюдей, вотяков и чувашей, на имя великого князя, 6 мая 1542 г.
// (Л.11) Список з грамоты.
Се яз, князь великий Иван Васильевичь всеа Русии9, пожаловал10 есми с Вятки арских князей Сяйтяка Алисуфова, да Казыма Газыева, да Шеислама Мурзеитова, о том мне били челом, а сказывали, что, де, ис казанских мест казанские люди, вотяки и чюваше, не хотят итти на мое, великого князя, имя на опас на Вятку жити, или у которых у вотяк и у чюваш жены их и дети в11 мое12, великого князя, вотчине в полону на Вятке, и они, де, хотят приитти13 на мое ж имя на Вятку жити за своими женами и за детми, да не смеют, де, итти без моего ведома, и мне бы тех14 арских князей пожаловати, велети15 б им ис казанских мест вотяков и чюваш призывати жити на Вятку, жити на мое, великого князя, имя на опас, да и грамота бы мне им дати своя опасная, чтобы им казанских вотяков и чюваш ис казанских мест за меня, за великого князя, призывати жити волно. И яз, князь Иван Васильевичь всеа Русии16, арских князей Сяйтяка Алисуфова, да Кызыма, да Шеислама пожаловал, дал есми им сю свою жалованную грамоту опасную, а велел есми им по сей нашей грамоте изс17 казанских мест казанских людей, которые похотят, вотяки и чюваша, итти жити на Вятку на мое, великого князя, имя, и тем арским князем тех казанских18 людей, вотяков и чюваш, призывать на мое, великого князя, имя вольно, и которые люди, вотяки и чюваша, придут на мое, на великого князя, имя на Вятку за которого //(Л. 12) за арского князя жити, за тем живет, а тот князь того вотяка и чювашу являют хлыновскому намеснику, а явки дают намеснику с семьи куницу, а будет без семъи одна мужская голова болшая, и они с нее явки дают по три белки, а которые старые вятцкие каринские вотяки и чюваше не ходят19 в казанские места своего полону жон и детей окупати да, окупив жоны и дети, приходят опять на Вятку жити, и намеснику с тех вотяков и с чюваш явки нет. А которые люди, вотяки и чюваши, изс20 казанских мест21, а х которому22 арскому князю придут жити на мое, на великого князя, имя, и тому арскому князю того вотяка и чювашенина ведати по старине, как прежних своих вотяков ведают о всем, потому как у них в жаловалной грамоте писано: да что, де, тех пришлых, новых и старых, вотяков и чюваш, которые придут жити на Вятку на мое, великого князя, имя, вятчаня, де, их бьют, и грабят, и обиды чинят им многое, и которые вятчаня вотяков и чюваш пришлых, новых и старых, станут бити и грабить или какие обиды чинить без суда и без ысца, и тем вятчаням от меня быти в опале и в продаже. А дана грамота на Москве лета 7050-го маия в 6 день23. У подленной грамоты печать вислая красная, а назади у подленной грамоты написано: князь Иван Васильевич всеа Русии – да ниже того написано: а приказал боярин и дворецкой князь Иван Иванович Кубенской.
РГАДА. Ф.1173. Оп.1. Д.861. Л.11–12. Список 1685 г.
Ранее опубликовано по списку, хранящемуся в Государственном архиве Кировской области: Гришкина М.В. Служилое землевладение арских князей в Удмуртии XVI – первой половины XVIII веков // Проблемы аграрной истории Удмуртии. Ижевск, 1988. С.37–38.
№4. Список с памяти князьям Кибикею Иванову и Калине Балезинуна засеку вдоль Никольского острожка, 19 декабря 1616 г.
// (Л.16) Список с памяти лета 7124 году, декабря в 19 день24. По государеву, цареву и великого князя Михаила Феодоровича, всеа Русии ук[азу] память на засеку в Никольской ост[рожек] князю Кибикею Иванову, да Калине Балезину, декабря в 19 день писали вы к воеводам, ко князю Федору Андреевичю Звенигородцкому да к Василью Терентьевичю Жемчюжникову, да к дьяку к Михаилу Ординцову, что вы со всеми ратны[ми] людми пришли в Николской острожек декабря в 17 день и острожек и на долобы и засеки прибавили и в подьезды до Ношуля дву человек послали, а тово вы имянно не написали сколко засеки вдоль и поперег прибавили и как к вам ся память придет и вы б засеки велели засечь вдоль от Николского острожку на обе стороны по версте и болши, а поперег сажень по сту и болши, а как засеку засечете и на долобы поделаете и острожек совсем укрепите и вы б к воеводам, ко князю Федору Андреевичю Звенигородцкому, да к Василью Терентьевичю Жемчюжникову, да к дьяку Михаилу Ординцову отписали по государеву указу воеводы князь Федор Андреевич Звнигородцкой с товарыщи вам указ учинят, а как подъезщики ис подъезду из Ношуля приедут к вам и вы б прислали их в Хлынов того ж часу, к сей памяти воеводы Федор Андреевич Звенигородцкой, да Василей Терентьевич Жемчюжников печати свои приложили.
А назади подлинной памяти припись дьяка Михаила Ординцова.
РГАДА. Ф.1173. Оп.1. Д.861. Л.16. Список 1685 г.
№5. Список с оберегательной памяти каринским татарамЮсупу Давлетьярову с товарыщи о записи их в число уфимскихслужилых татар, 8 июня 1685 г.
// (Л.22 об.) Лета семь тысяча сто девяносто третьяго года, июня в 8 день25, били челом великим государем и великим князем Иоанну Алексеевичю, Петру Алексеевичу всеа Великия и Малыя и Белыя России самодержцем, а на Уфе в приказной избе думному дворянину и воеводе Ивану Петровичю Кондыреву, подали челобитную Уфинского уезду, Казанские дороги деревни Варзи каринские татаровя: Юсуп да Уразай Девлетьяровы, Кадыш Кузесеитов, Ахтабай Зянчюрин, Шигим Хилялов, Кулмамет Сейтяков, Баймамет Касимов з братьями и с племянники, чтоб великие государя пожаловали, велели отверстав их по свой великих государей указ учинить.И в нынешнем в 7193 году, майя в 28 день26, в грамоте великих государей, царей и Великих князей Иоанна Алексеевича, Петра Алексеевича всеа Великия и Малыя и Белыя Росии самодержцев, писано на Уфу к думному дворянину и воеводе к Ывану Петровичу Кондыреву по челобитье их Юсупа с товарищи в прошлых де годех // (Л.23) прадеды, деды их служили в Вятцком уезде в князьях и за службы даны де им жалованные грамоты за красною вислою печатью и служа они померли, а отцы их остались в малых летех и от скудости перешли в Уфимской уезд в тое деревню Варзи и поселились около тое деревни, пашни распахни на диком поле в порозжих землях и написаны в бобылской ясак, платят и по сей число, а жалованные де грамоты и ныне у них есть и великим государем пожаловати б за службы прадедов и дедов их, велеть им с той земли вместо денежнаго жалованья великих государей службу служить по Уфе и ясак с них сложить и положить на бобыльских детей и на братьев и на племянников их, которые живут безъясашно и по той великих государей грамоте думному дворянину и воеводе Ивану Петрову по тому их челобитью и по жалованным грамотам, каковы они положат на Уфе в приказной избе учинить по указу великих государей и думной дворянин и воевода Иван Петрович прежних грамот, которые написаны в их, Юсупове с товарищи, челобитье досматривал и по досмотру жалованныя грамоты за красными вислыми печатми прошлых 701927, да 2928, до 8029 годов блаженные памяти государя и великого князя Василья Ивановича всеа России да сына ево блаженныя ж памяти великого государя, царя и великого князя Ивана Васильевича всеа России, а в них написано: Девлетьяр Магметказыев сын, да ево дети Иванец да Семенец да князь Сибикей Иванов и выписки они Юсуп с товарищи сказали: Девлетьяр Магметказыев // (Л.23 об.) сын им прадед, а ево дети Семенец да Иванец, да князь Сибикей Иванов деды, в тех же грамотах написаны: Сейтяк Инисефов, Кызыл Газлеев, Шеислам Мурзесеитов и про них Кадыш Кузачитев, Итабай Алчюрин, Шигим Хилялов, Кулмамет Сейтяков, Букмамет Касимов сказали, что они Сейтяк и Казым и Шеислам, им Кадышу с товарищи прадеды, а которые нынешние челобитчики их Юсуповы и Кадышевы с товарыщи сродичи, братья и племянники, били челом по тем же старым жалованным грамотам и хто братья и племянники и тем людям имяны поданы, они к выписке под челобитною роспись и в росписи написаны, деревни Варзи Мандей Юнусов, Анбай Уразаков, Лукашка, Дурмиш Танатаровы, Серкей Кангилдин, Аниш да Ряз Тлянчеевы, Селеман Ишмаметев, Ямей, да Уразай, да Баймамет Ахмаметевы, Курмаш Шигимов, Тлянчей Болтаев, Сюлея Девлеткилдиев, Ишик Янбулатов, деревни Алтабаевы Кадыр Ямеев, Калей Калдибеков, Алко Алишев, Анбулат Анбулатов, Малитдей Семенов, деревни Ишмаметевы, деревни Баубековы Кандилда, да Сафар Айгильдины, деревни Кабановы Калмык Манашев, Урусай Бегданов, деревни Мугуши Кимуш Теняков, Имей Васильев, деревни Рысовы Ураз Калмаметев, деревни Лагуш Уркес Курбанов, Утебяс Утешев. И по указу великих государей и великих князей Иоанна Алексеевича, Петра Алексеевича всея Великия и Малыя и Белыя России самодержцев и по выписке // (Л.24) за пометою думного дворянина и воеводы Ивана Петровича Кондырева, велено их Юсупа, да Уразая Девлетьяровых, Кадыша Кузесеитова, Ахтабай Зянчюрина, Шигима Хилялова, Кулмаметя Сейтякова, Баймаметя Касимова с братьями и племянники написать на Уфе в список с служилыми татары и служить им с той старинной пашенной земли и ясак с них снять и написать на безъясашных бобылей и они Юсуп и Кадыш с товарищи, на Уфе в список с служилыми татары написаны и к ним Юсупу с товарищи и ясашным сборщиком и иным посыльщиком не примишеватца и ясаки и подвод с них не имать и ничем их не убытчить, к сей памяти великих государей, царей и Великих князей Иоанна Алексеевича, Петра Алексеевича всея Великия и Малыя и Белыя России самодержцев печать Уфимского города думной дворянин и воевода Иван Петрович Кондырев приложил.
На подлинной грамоте на обороте по столпам подписано тако: дворенин и воевода Иван Петрович Кондырев. Справил Стенка Власьев.
РГАДА. Ф.1173. Оп.1. Д.861. Л.22 об.–24. Список 1685 г.
№6. Родословная каринских князей из родаДавлетьяра Мухаметказыева, 1789 г.
По: РГАДА. Ф.1173. Оп.1. Д.861. Л.25 об.–26.
Что подлинно от князь Девлетьяра сей род произошел, в том свидетельствую Белебеевской округи мурза, князь Якуп Байкиев и во уверение татарским писмом руку приложил, мурза Александр Алчинов своеручно подписался, засвидетельствовал в секретарской должности прапорщик Матвей Водопьянов.
Фрагмент документа. РГАДА. Ф.1173. Оп.1. Д.861. Л.25 об.–26.
1 Российский государственный архив древних актов (РГАДА). Ф.1173. Оп.1. Д.861. Л.1.
2 РГАДА. Ф.1173. Оп.1. Д.861. Л.18.
3 18 декабря 1510 г.
4 Перевод с татарского языка: «Я Кудаш (Кузесеитов. – Р.И., О.В.) поставил руку (подпись) за своих спутников».
5 В списке слово «наши» написано дважды подряд.
6 20 сентября 1520 г.
7 В списке слово «писано» написано дважды подряд.
8 18 июня 1534 г.
[9] Буква -у- исправлена из буквы -о-.
[10] Конечная буква -ъ исправлена из буквы -и.
[13] Слог при- приписан позже над строкой.
[14] Слово «тех» приписано над строкой.
[15] Слово «велети» исправлено позже из слова «виити».
[16] Буква -у- исправлена из буквы -о-.
[18] Буква -х- исправлена из буквы -м-.
[19] Буква -д- исправлена позже из буквы -т-.
21 Слово «мест» приписано позже над строкой.
[22] Слог ко- приписан позже над строкой.
23 6 мая 1542 г.
24 19 декабря 1616 г.
25 8 июня 1685 г.
26 28 мая 1685 г.
27 Дата соответствует периоду с 1 сентября 1510 по 31 августа 1511 г.
28 Дата соответствует периоду с 1 сентября 1520 по 31 августа 1521 г.
29 Дата соответствует периоду с 1 сентября 1571 по 31 августа 1572 г.
About the authors
Radik R. Iskhakov
Marjani Institute of History of the Tatarstan Academy of Sciences
Author for correspondence.
Email: ishakovist@gmail.com
ORCID iD: 0000-0002-7303-408X
Dr. Sci. (history), Head of the Department of History of the Volga and Cis-Urals Regions
Russian Federation, KazanOleg Ol. Vladimirov
Marjani Institute of History of the Tatarstan Academy of Sciences
Email: olegvladimirov@list.ru
ORCID iD: 0009-0008-6803-3550
Researcher of the Department of History of the Volga and Cis-Urals Regions
Russian Federation, KazanReferences
- Grishkina M.V. Service land tenure of the Arsk princes in Udmurtia in the 16th – first half of the 18th centuries. Problems of the agrarian history of Udmurtia. Izhevsk, 1988. Pp.20–40. (In Russian)
- History of Tatars of the Western Urals in documents and materials from Ufa Prikaznaya Izba collection of the Russian State Archive of Ancient Acts. Vol.1. Yasak land tenure and land volosts. Compiled by R.R. Iskhakov, O.O. Vladimirov. Kazan: Marjani Institute of History of the Tatarstan Academy of Sciences Publ., 2024. 168 p. (In Russian)
- Iskhakov D.M. Arsk princes and Nukrat Tatars. Kazan: Fen Publ., 2010. 224 p. (In Russian)
Supplementary files





