Информационное проектирование инструментария для динамического когнитивного моделирования в энергетике
- Авторы: Козлов М.В.1,2, Михеев А.В.1
- 
							Учреждения: 
							- Институт систем энергетики им. Л.А. Мелентьева СО РАН
- Иркутский национальный исследовательский технический университет
 
- Выпуск: № 4 (2024)
- Страницы: 146-158
- Раздел: Информационные системы и технологии
- URL: https://journal-vniispk.ru/2413-0133/article/view/280603
- DOI: https://doi.org/10.25729/ESI.2024.36.4.014
- ID: 280603
Цитировать
Полный текст
Аннотация
Представлен обзор современного состояния в области динамического когнитивного (системного) моделирования и соответствующего программно-вычислительного инструментария для анализа разнородных факторов, влияющих на развитие сложных слабо формализованных систем в энергетике. Проанализированы существующие методы анализа многофакторных динамических систем, а также применение современных инструментов имитационного моделирования для проведения их качественного анализа. Получено представление о подходах к динамическому когнитивному моделированию в контексте его применения для анализа влияния комплексных факторов и оценки системных эффектов на научно-технологическое развитие в энергетике. Результаты исследования могут быть использованы как для разработки программно-вычислительного инструментария динамического когнитивного моделирования, так и для совершенствования подхода к анализу разнородных факторов, влияющих на развитие в энергетике в целом.
Полный текст
Введение. В настоящее время мировые и региональные энергетические системы претерпевают существенную трансформацию, обобщенно называемую глобальным энергетическим переходом. Подобные изменения в формате 3D (цифровизация, децентрализация, декарбонизация) происходят с достаточно высокой скоростью, затрагивая не только энергетику, но и смежные области. Особую роль в этом сложном процессе занимает развитие энергетических технологий, на которое оказывает влияние множество разнородных и зачастую взаимосвязанных факторов – от технико-экономических до социально-политических [1]. Эти факторы могут как ускорять технологические изменения, так и создавать барьеры, препятствуя внедрению новых технологий. Часто требуется оценить не только ожидаемое повышение технико-экономической и экологической эффективности предлагаемых инноваций, но и выполнить оценку системных эффектов, то есть анализ воздействий от внедрения новых технологий на энергетику, экономику, социальную сферу и окружающую среду [2].
Для исследования и поиска возможных эффективных путей трансформации энергетических систем необходимо учитывать комплекс взаимосвязанных разнородных факторов, которые определяют направление, скорость и эффективность развития энергетических технологий в контексте социально-экономической, политической, технологической и природно-экологической среды [3]. Взаимосвязи между факторами формируют сложную динамическую систему, причем ее функционирование и взаимодействие с окружающим миром часто трудно формализовать в виде строгой математической модели.
Для подобных исследований, когда необходим учет сложных взаимосвязей, нелинейного характера изменений и взаимодействий, социальных поведенческих паттернов, стохастических переменных, временной композиции изменений как внутренних параметров системы, так и внешних условий, можно применить аппарат системного динамического моделирования [4] и, как его расширение, динамическое когнитивное моделирование. Такой подход позволяет в понятной для исследователя форме осуществлять поиск решения комплексных задач системных исследований в энергетике – таких, как: прогнозирование долгосрочных трендов, идентификация барьеров и драйверов инноваций, определение возможных путей внедрения новых технологий, оценка системных эффектов от ожидаемых инноваций, анализ состояния и перспектив научно-технологического развития энергетики.
Предмет исследования предлагаемой статьи – это программный инструментарий и подходы к информационному проектированию для построения динамических когнитивных моделей, описывающих технологическую трансформацию энергетики. Цель исследования – повышение оперативности составления динамических когнитивных карт для проведения исследований в области развития энергетики.
Для этого выполнены:
- Обзор современного состояния в области динамического когнитивного (системного) моделирования и соответствующего программно-вычислительного инструментария.
- Разработка необходимых спецификаций информационной системы (типология и структура факторов, их базовые характеристики и механизмы влияния, входные и выходные данные и т.п.) для построения динамических когнитивных моделей системных факторов, влияющих на научно-технологическое развитие энергетики.
- Разработка необходимых спецификаций информационных и программно-вычислительных компонентов технологии динамического когнитивного моделирования для исследований структуры и влияния разнородных факторов с обзором возможного применения в энергетике.
2. Анализ существующих подходов и методов исследования.
2.1. Подходы к исследованию влияния разнородных факторов на развитие энергетики. Развитие энергетики – достаточно сложный процесс, на который оказывается огромное влияние со стороны технико-экономических и социо-политических систем. Таким образом, изменения в любой из систем могут значительно повлиять на развитие энергетики и наоборот, значительные скачки в развитии энергетики могут оказать значительное влияние на остальные системы. [5]
Наглядно продемонстрировано влияние в исследовании внешних систем, формирующих энергетические переходы энергетического сектора Германии и Японии [6]. При этом подчеркивается важность того, что для объяснения и описания энергетических переходов необходимо учитывать развитие внешних систем.
В работе [7] представлен онтологический подход к построению структуры знаний предметных областей для исследования влияния функционирования объектов энергетики на окружающую среду и человека, построена онтологическая модель влияния тепловой электростанции на окружающую среду и человека. Аналогичные подходы используются в работах [8, 9] для описания взаимовлияния социальных и технико-экономических факторов в различных областях энергетики.
Стоит отметить, что онтологическое, когнитивное и событийное моделирование также применяется в исследовании устойчивости [10, 11] энергетических систем при взаимодействии с смежными внешними системами. Конечно, такие исследования содержат разнородные системные факторы, которые необходимо учесть в ходе исследований.
2.2. Применение системных динамических моделей для исследования сложных динамических систем. Подход, основанный на применении динамических когнитивных карт (ДКК), реализован в исследованиях различных областей энергетики, например, для выявления киберугроз в энергетическом секторе [12]. В работе оценивалась применимость использования ДКК для выявления и оценки ущерба кибератак на отдельные области энергетики.
В [13] затрагивается влияние внедрения зеленых источников “чистой” энергии на развитие энергетики, на фоне необходимости уменьшения выбросов CO2 в воздух. Автор в своей работе использует модель системной динамики, составленную путем внедрения в линейную модель развития энергетики нелинейных факторов, обусловленных значительным влиянием на процесс значительных изменений в обществе.
В [14] приведено использование подхода системной динамики для построения интегрированной модели для анализа поведения энергетического сектора в Австралии. Анализ показал, что расширение долгосрочных инвестиций в добычу газа в Австралии сопряжено с большими рисками, и уголь может стать единственным доступным ископаемым к 2032 году.
Еще одним примером исследования развития энергетики является системная динамическая модель прогнозирования потребностей центров обработки данных [15]. Предпосылкой к созданию модели является возрастающая потребность в электроэнергии, потребляемой ЦОД. Автор доказывает, что стандартное прогнозирование с использованием закона Мура является недостаточно точным, ввиду того что при прогнозировании не учитывается существенное влияние факторов извне.
В исследовании [16] приведена системная динамическая модель энергетического перехода в Германии. Модель позволяет проанализировать динамические взаимосвязи между углем, газом и возобновляемыми источниками энергии на энергетическом рынке, с целью определения подходящих стратегических решений для стимуляции потребления возобновляемых источников энергии.
Работа [17] иллюстрирует использование метода системной динамики для изучения и анализа динамических проблем устойчивости производства электроэнергии, в условиях энергетического перехода от старых технологий к новым. Автор предлагает подход поэтапного усложнения системной модели, путем добавления в неё факторов, описывающих неопределенность в исследовании.
Использование системного динамического моделирования в работе [18] было вызвано необходимостью в исследовании взаимодействия между энергетикой и экономикой, которое происходит в процессе энергетического перехода. Приведен обзор моделей энергетической экономики, иллюстрирующих динамику изменения факторов роста стоимости ресурсов для производства первичной энергии, краткосрочного распределения энергии и экономической стабильности.
В работе [19] был применен метод построения нечетких когнитивных карт, который способен выявлять взаимосвязи критических факторов, влияющих на энергетические переходы к вариантам биоэкономики. С помощью системной динамической модели было показано, что экономическое и энергетическое развитие региона находится в тесной взаимосвязи с множеством биологических, социальных и технологических факторов.
Также, подобный метод был применен в работе [20] для исследования энергетического перехода при внедрении на рынок источников фотоэлектрической солнечной энергии в Бразилии. Развитие энергетического сектора добычи фотоэлектрической энергии, по мнению автора, нуждается в эффективном управлении, учитывающем социально-экономические, экологические и политические условия страны, для поддержки принятия решений на всех уровнях управления.
Наглядным примером совмещения подходов системной динамики и когнитивного моделирования является исследование качества жизни Чусовского муниципального района [21]. Исследование качества жизни было представлено когнитивной моделью, параметры которой изменяются во времени. По результатам исследования выяснилось, что подобное совмещение значительно расширяет возможности когнитивного моделирования при исследовании сложных динамических систем.
Исследование [22] посвящено применению нечетких реляционных когнитивных карт для проведения системного динамического анализа слабоструктурированных систем и процессов. Результатом исследования являются варианты решений по построению моделей развития энергетики, которые повышают точность прогнозирования.
2.3. Обзор программного инструментария для построения ДКК. Существует множество решений для анализа динамических систем, одним из которых является программный инструментарий DCogMap, разработанный в ИСЭМ СО РАН. DCogMap использовался для построения динамических когнитивных карт для исследования влияния похолодания на объекты энергетики [23].
Среди исследований сложных динамических систем также фигурирует программное средство CMSS [24]. CMSS основано на импульсном моделировании, при котором для модели, как системы взаимосвязанных факторов, задается возмущение с некоторыми параметрами. После запуска возмущения для одного из факторов, параметры остальных изменяются по предопределенному пользователем сценарию.
Anylogic предоставляет огромный набор инструментов для имитационного и динамического системного моделирования различных сфер науки и бизнеса. При наличии навыков программирования, пользователь может самостоятельно вносить изменения в существующие библиотеки или разрабатывать свои собственные. [25, 26]
Программное средство FCM Expert [27] предоставляет возможность системного динамического моделирования сложных систем ТЭК. Ключевой особенностью инструментария является использование обученных моделей нейронных сетей для просчета показателей факторов.
Программное средство Insight Maker [28] – веб-инструмент для моделирования и симуляции общего назначения. Решение объединяет три общих подхода к моделированию – системную динамику, агентное моделирование и императивное программирование – в единую среду моделирования. Также описаны дополнительные возможности, такие, как создание сценариев моделирования и инструмент оптимизации (сравнение основных функциональных возможностей рассмотренных выше программных инструментов приведено в таблице 1).
Исходя из того, что все рассмотренные программные инструментарии были разработаны для своих сфер задач, было принято решение разработать собственный программный инструментарий, позволяющий строить динамические когнитивные карты и сценарии на их основе, для последующего анализа развития динамических систем.
2.4. Применение когнитивного и динамического когнитивного моделирования для исследования развития энергетики. Под когнитивным моделированием понимается построение когнитивных моделей, или, иначе, когнитивных карт (ориентированных графов), в которых вершины соответствуют факторам (концептам), а дуги – связям между факторами (положительным или отрицательным), в зависимости от характера причинно-следственного отношения. Так как развитие энергетики – это динамический процесс, который требует анализа на временном интервале, традиционное когнитивное моделирование не удовлетворяет всем требованиям, так как предназначено для исследования статических процессов.
Динамическая когнитивная карта (ДКК) отличается от обычной когнитивной карты тем, что представляет собой набор когнитивных карт, представленных в разные моменты времени:
,
где – множество динамических когнитивных карт, , – множество когнитивных карт в моменты времени .
Моделирование с помощью ДКК позволяет строить имитационные модели и проводить анализ развития энергетики на основе комплексной системы взаимосвязанных факторов.
Таблица 1. Сравнение основных функциональных возможностей программных инструментов
| Функции | DCogMap | CMSS | Anylogic | FCM Expert | Insight Maker | 
| Построение ДКК и проведение экспериментов | |||||
| Построение когнитивных карт | Есть | Есть | Да/Нет | Есть | Есть | 
| Генерация сценариев | Есть | Есть | Нет | Есть | Нет | 
| Настройка границ ключевых параметров факторов | Есть | Есть | Есть | Есть | Есть | 
| Экспорт сценариев | Нет | Нет | Есть | Нет | Нет | 
| Импорт сценариев | Нет | Нет | Есть | Нет | Нет | 
| Связь между факторами | |||||
| Весовые коэффициенты | Есть | Есть | Есть | Есть | Есть | 
| Математические формулы | Нет | Нет | Есть | Есть | Нет | 
| Вероятностное распределение | Нет | Нет | Есть | Нет | Нет | 
| Модели нейронных сетей | Нет | Нет | Нет | Есть | Нет | 
3. Проектирование программного обеспечения для динамического когнитивного моделирования. Необходимо спроектировать программный инструмент, позволяющий строить имитационные модели развития энергетики с использованием динамических когнитивных карт, проводить вычислительные эксперименты и генерировать сценарии для их дальнейшего применения в энергетических системных моделях.
3.1. Функциональные требования. Программный инструмент для построения динамических когнитивных карт должен предоставлять следующие возможности:
- Разработка когнитивных карт. Возможность построения когнитивных карт, т.е. определение ключевых факторов (концептов) и их взаимосвязей;
- Настройка взаимосвязей между факторами. Возможность установления связей между факторами следующих типов:
- Простой (линейная зависимость): влияние одного фактора на другой определяется через задание пользователем весовых коэффициентов;
- Выражение: взаимосвязь между факторами задается в виде произвольного математического выражения;
- Вероятностный: влияние одного фактора на другой определяется законом распределения, указанным пользователем.
- Использование обученных моделей нейронных сетей. Пересчёт параметров всех ключевых факторов определяется с помощью конкретной модели нейронной сети.
- Определение ключевых параметров и их изменение. Для исследуемых факторов должна быть предоставлена возможность установления ключевых параметров, которые могут быть подвержены изменениям в соответствии с установленными пользователем условиями;
- Определение временного горизонта для эксперимента. Возможность установления границ временного горизонта для исследуемой динамической когнитивной карты и временного разрешения (шага по времени);
- Генерация и экспорт сценариев. Возможность экспорта и импорта сгенерированных сценариев для внешних подсистем, например, моделей систем энергетики для решения различных оптимизационных задач.
3.2. Нефункциональные требования
- Программное обеспечение должно обеспечивать высокую производительность при построении динамических когнитивных карт и последовательном расчете ключевых параметров факторов с достаточно подробным шагом по времени.
- Программное обеспечение должно быть совместимо с программными комплексами моделирования и оптимизации энергетических систем и топливно-энергетического комплекса, например, программный комплекс ИНТЭК [29], для возможности проведения исследований на сгенерированных сценариях.
3.3. Модель процесса генерации сценариев (TO BE). Исходя из имеющихся на данный момент требований к программному инструменту, построена модель процесса генерации сценариев (рисунок 1).
Рис. 1. Моделирование процесса генерации сценариев
Процесс “Генерация сценариев” делится на 2 основных подпроцесса: «Создание ДДК» и «Проведение эксперимента».
3.3.1. Модель подпроцесса «Создание ДКК». Создание динамических когнитивных карт – процесс, включающий следующие этапы:
- Назначение факторов. Факторы ДКК описывают субъективное представление участвующих субъектов в моделируемой ситуации, обозначая её структуру.
- Определение ключевых параметров. Для оценки факторов динамической когнитивной карты, описывающей субъективную модель ситуации, необходимо для каждого из факторов общей структуры определить показатели (ключевые параметры), которые будут изменяться в ходе проведения эксперимента и генерации сценариев.
- Определение весов и типов связей между факторами. Для формирования системы факторов модели определенной ситуации необходимо определить взаимосвязи между факторами: их тип и веса, в соответствии с функциональными требованиями.
3.3.2. Модель подпроцесса «Проведение эксперимента». Проведение эксперимента – подпроцесс, который представляет собой набор действий по настройке и запуску эксперимента, результатом которого является сценарий (набор ограничений для системы). Далее представлено описание подпроцессов проведения эксперимента:
- Определение граничных значений ключевых параметров. Процесс, при котором пользователь определяет диапазон возможных значений для каждого из ключевых параметров факторов.
- Определение временного промежутка для эксперимента. Процесс, который представляет собой определение временных ограничений для эксперимента.
- Запуск расчета (эксперимента). Процесс, при котором пользователь может запустить эксперимент и сгенерировать сценарий.
- Проверка сгенерированного сценария и его оптимизация. Процесс, при котором пользователь проверяет сгенерированный сценарий, и принимает решение о том, насколько он точен и адекватен. После он может пересчитать его с помощью оптимизационной модели ТЭК.
3.4. Варианты использования. На рисунке 2 представлена схема, отображающая варианты взаимодействия пользователя с программным инструментарием.
Рис. 2. Функциональные возможности приложения
Изначально пользователь может создать модель: определить факторы и связи между ними, для связей определить их тип и весовые коэффициенты. Далее пользователь может сохранить данную модель, и, при необходимости, изменить её структуру и характеристики.
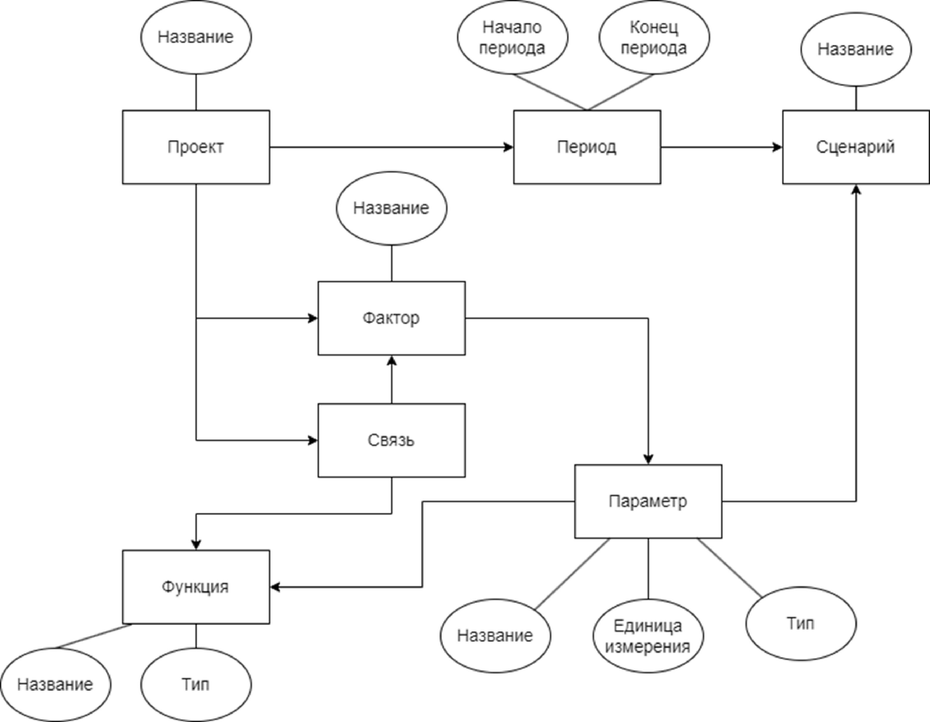
3.5. Модель данных. Исходя из потребностей программного инструмента в сохранении созданных динамических когнитивных карт, построена модель данных (рисунок 3).
Модель данных состоит из следующих сущностей:
- Проект – содержит все необходимые данные для отображения и запуска имитационного расчета на основе данных динамической когнитивной карты;
- Период – содержит параметры рассматриваемого временного интервала моделирования;
- Сценарий – описывает конкретный сценарий: ограничения и параметры сценария;
- Фактор – описывает ключевой концепт, который имеет важность для рассматриваемой модели динамической системы;
- Связь – описывает характер связи между факторами;
- Функция – описывает конкретную функциональную математическую зависимость, в соответствии с которой будут изменяться ключевые параметры факторов в ходе расчетов;
- Параметр – свойство фактора динамической когнитивной карты: название параметра, тип значения и единицы измерения.
Рис. 3. Модель данных
Таким образом, предлагаемая модель предназначена для хранения всех необходимых компонентов данных, входящих в состав динамической когнитивной карты (проекта), тем самым позволяя их хранить, изменять, передавать и воспроизводить при необходимости.
3.6. Описание постановки задачи: «Составление динамической когнитивной карты». Программный инструмент для построения ДКК должен предоставлять возможности построения динамических когнитивных карт. Данная задача является комплексной и включает в себя ряд подзадач.
3.6.1. Информационное обеспечение задачи. На рисунке 4 представлена диаграмма потока данных процесса, описывающая информационное обеспечение для решения задачи «Составление динамической когнитивной карты».
Рис. 4. Диаграмма потока данных процесса «Построение динамической когнитивной карты»
3.7. Описание постановки задачи: «Проведение эксперимента»
3.7.1. Общее описание задачи. Описываемая задача предназначена для генерации сценариев на основе построенной пользователем ДКК. В ходе проведения эксперимента ключевые параметры изменяются в соответствии с ранее описанными правилами при составлении ДКК. Эксперимент ограничен по времени, которое задается пользователем. По завершению эксперимента генерируется сценарий, который может быть интегрирован в оптимизационную модель ТЭК, изменен или сохранен.
3.7.2. Информационное обеспечение задачи. На рисунке 5 представлена диаграмма потока данных процесса, описывающая информационное обеспечение для решения задачи «Проведение эксперимента».
Рис. 5. Диаграмма потока данных процесса «Проведение эксперимента»
4. Возможности практического использования. Спектр прикладных задач в сфере энергетики, для которых может быть использован инструментарий построения динамических когнитивных карт, достаточно широк. Он включает:
- Анализ устойчивого развития энергосистем.
- Оценка эффективности политики в энергетике.
- Планирование развития энергетической инфраструктуры.
- Моделирование перехода к низкоуглеродной экономике.
- Оценка рисков и управление кризисами в энергетике.
- Интеграция новых технологий в существующие энергосистемы: возобновляемые источники энергии (ВИЭ), атомно-водородная энергетика.
- Оценка изменений антропогенного воздействия на окружающую среду.
- Моделирование цепочек поставок в энергетике, прогнозирование динамики спроса и предложения энергии.
- Определение эффективного потенциала и использования биомассы в рамках взаимосвязи вода-продовольствие-энергия в условиях меняющегося климата.
Заключение. Динамическое когнитивное моделирование – одно из перспективных расширений моделей системной динамики для приложений в сфере исследований развития энергетических систем. Подход с использованием динамического когнитивного моделирования требует реализации соответствующего программного инструментария для более эффективного проведения многофакторного анализа слабоформализованных динамических процессов комплексных систем, включающих социально-политические аспекты, что важно, например, для поиска возможных эффективных путей научно-технологического развития энергетики.
Благодарности. Работа выполняется в рамках проекта государственного задания «Методология построения ИТ-инфраструктуры для разработки интеллектуальных систем управления развитием и функционированием систем энергетики» (№ FWEU-2021-0007, рег. № АААА-А21-121012090007) программы фундаментальных исследований РФ на 2021-2030 гг.
Об авторах
Максим Васильевич Козлов
Институт систем энергетики им. Л.А. Мелентьева СО РАН; Иркутский национальный исследовательский технический университет
							Автор, ответственный за переписку.
							Email: max28k@gmail.com
				                					                																			                								
Магистрант, инженер научно-аналитического центра
Россия, Иркутск; ИркутскАлексей Валерьевич Михеев
Институт систем энергетики им. Л.А. Мелентьева СО РАН
														Email: mikheev@isem.irk.ru
				                	ORCID iD: 0000-0003-4219-8812
				                								Scopus Author ID: 7007142352
											                								
К.т.н., заведующий научно-аналитическим центром
Россия, ИркутскСписок литературы
- Hassan Qusay, Patrik Viktor, Tariq J. Al-Musawi, et al. The Renewable energy role in the global energy transformations. Renewable energy focus, 2024, vol. 48, 100545, doi: 10.1016/j.ref.2024.100545.
- Rogge Karoline S., Kristin Reichardt Policy mixes for sustainability transitions: an extended concept and framework for analysis. Research policy, 2016, vol. 45, no. 8, 1620-1635, doi: 10.1016/j.respol.2016.04.004.
- Qudrat-Ullah, H. (). Energy policy modeling in the 21st Century: an introduction. Understanding complex systems, 2013, pp. 3-13, doi: 10.1007/978-1-4614-8606-0_1.
- Leopold A. Energy related system dynamic models: a literature review. Central european journal of operations research, 2016, vol. 24, pp. 231-261, doi: 10.1007/s10100-015-0417-4.
- Филиппов С.П. Технологическое развитие энергетики в индустриальный период: достижения и разочарования, опыт на будущее / С.П. Филиппов // Энергетическая политика, 2018. – №. 3. – С. 45-53.
- Cherp A., Vinichenko V., Jewell J. et al. Integrating techno-economic, socio-technical and political perspectives on national energy transitions: a meta-theoretical framework. Energy research & social science, 2018, vol. 37, pp. 175-190.
- Массель Л.В. Онтологический подход к построению цифровых двойников объектов и систем энергетики / Л.В. Массель, Т.Н. Ворожцова // Онтология проектирования, 2020. – Т.10. – №3(37). – С.327-337. – doi: 10.18287/2223-9537-2020-10-3-327-337.
- Ворожцова Т.Н. Семантическое моделирование в исследованиях устойчивости энергетических и социо-экологических систем / Т.Н. Ворожцова, Д.В. Пестерев, В.Р. Кузьмин // Информационные и математические технологии в науке и управлении, 2021. – № 4 (24). – С. 31-43. – doi: 10.38028/ESI.2021.24.4.003.
- Массель Л.В. Онтологические аспекты исследования взаимовлияния энергетики и геоэкологии / Л.В. Массель, И.Ю. Иванова, Т.Н. Ворожцова и др. // Онтология проектирования, 2018. – Т. 8. – №4(30). – С.550-561. – doi: 10.18287/2223-9537-2018-8-4-550-561.
- Массель Л.В. Оценка рисков природных и техногенных угроз устойчивости энергетических, экологических и социальных систем на основе интеллектуальных информационных технологий / Л.В. Массель, Н.П. Комендантова // Информационные и математические технологии в науке и управлении, 2019. – № 4 (16). – С. 31 45. – doi: 10.25729/2413-0133-2019-4-03.
- Массель Л.В. Качество жизни как фактор интеграции исследований устойчивости энергетических, социо-экологических и социо-экономических систем / Л.В. Массель, Д.В. Пестерев // Информационные и математические технологии в науке и управлении, 2021. – №3 (23). – С. 5-16. – doi: 10.38028/ESI.2021.23.3.001.
- Гаськова Д.А. Технология анализа киберугроз и оценка рисков нарушения кибербезопасности критической инфраструктуры / Д.А. Гаськова, А.Г. Массель // Вопросы кибербезопасности, 2019. – №. 2 (30). – С. 42-49.
- Bolwig Simon; Bazbauers Gatis; Klitkou Antje et al. Review of modelling energy transitions pathways with application to energy system flexibility. Renewable & sustainable energy reviewsб 2019; vol. 101. pp. 440-452.
- Mohamd L., Thanh M., Steven G. et al. Energy sector development: system dynamics analysis. Applied sciences, 2019, 10, 134, doi: 10.3390/app10010134.
- Koot M., Wijnhoven F. Usage impact on data center electricity needs: A system dynamic forecasting model. Applied Energy, 2021, vol. 291, 116798, doi: 10.1016/j.apenergy.2021.116798.
- Savio A., Giovanni L., Guidolin M. Modelling energy transition in germany: an analysis through ordinary differential equations and system dynamics. Forecasting, 2022, 4, 438-455, doi: 10.3390/forecast4020025.
- Höffken J., Pols A., Kumar A. Energy transitions in the global South: Towards just urgency and urgent justice. Dilemmas of energy transitions in the global South: balancing urgency and justice, 2021, pp. 154-162, doi: 10.4324/9780367486457-9.
- Rye C., Jackson T. A review of EROEI-dynamics energy-transition models. Energy policy, 2018, vol. 122, pp. 260-272, doi: 10.1016/j.enpol.2018.06.041.
- Kokkinos K., Karayannis V., Moustakas K. Circular bio-economy via energy transition supported by Fuzzy Cognitive Map modeling towards sustainable low-carbon environment. Science of the total environment, 2020, vol. 721, 137754, doi: 10.1016/j.scitotenv.2020.137754.
- Papageorgiou K., Carvalho G., Papageorgiou E., et al. Decision-making process for photovoltaic solar energy sector development using Fuzzy Cognitive Map technique. Energies, 2020, 13(6), 1427, doi: 10.3390/en13061427.
- Горелова Г.В. Когнитивный подход к имитационному моделированию сложных систем / Г.В. Горелова // Известия Южного федерального университета. Технические науки, 2013. – №. 3 (140). – С. 239-250.
- Федулов А.С. Модели системной динамики на основе нечетких реляционных когнитивных карт / А.С. Федулов, В.В. Борисов // Системы управления, связи и безопасности, 2016. – №. 1). – С. 66-80.
- Массель А.Г. Динамические когнитивные карты для обоснования решений по стратегическому управлению развитием энергетики / А. Г. Массель // Проблемы управления и моделирования в сложных системах. – Самара: Общество с ограниченной ответственностью "Офорт", 2016. – С. 253-257. – ISBN 978-5-473-01088-6
- Калиниченко, А.И. Применение когнитивного инструментария к исследованию трудовых аспектов качества жизни / А.И. Калиниченко. – Текст: непосредственный // Вопросы экономики и управления. — 2019. – № 2 (18). – С. 1-14. – URL: https://moluch.ru/th/5/archive/117/3937/ (дата обращения: 17.01.2024).
- Системная динамика – инструмент имитационного моделирования. – URL: https://www.anylogic.ru/use-of-simulation/system-dynamics/ (дата обращения: 16.01.2024)
- Козырев С.С. AnyLogic – мнение о программе / С.С.Козырев, Д.Р. Абдулин, Н.А.Абрамов, Г.А. Гусельман // Современные научные исследования и инновации, 2020. – №. 12. – URL: http://web.snauka.ru/issues/2020/12/94126 (дата обращения: 16.01.2024)
- Nápoles G. et al. FCM expert: software tool for scenario analysis and pattern classification based on Fuzzy Cognitive Maps. International journal of artificial intelligence tools, 2018, 27, doi: 10.1142/S0218213018600102.
- Fortmann-Roe S. Insight Maker: A general-purpose tool for web-based modeling & simulation. Simulation Modelling Practice and Theory, 2014, vol. 47, pp. 28-45. doi: 10.1016/j.simpat.2014.03.013
- Massel L.V., Massel A.G., Mamedov T.G. Integration of mathematical and cognitive modelling in the software package “INTEC-A”. Proceedings of 15th International Conference “Intelligent Systems”, 2022, doi: 10.3390/engproc2023033026.
Дополнительные файлы
 
				
			 
						 
						 
						 
					 
						 
									





