Effectiveness of the method for selecting rotary-steerable systems based on the machine learning algorithm Random Forest Classifier
- Авторлар: Nikishin V.V.1, Blinov P.A.1, Terekhin V.A.1
-
Мекемелер:
- St. Petersburg Mining University
- Шығарылым: Том 335, № 4 (2024)
- Беттер: 185-199
- Бөлім: Articles
- URL: https://journal-vniispk.ru/2500-1019/article/view/258919
- ID: 258919
Дәйексөз келтіру
Толық мәтін
Аннотация
Relevance. Urgent need to consider and determine possible ways to use machine learning methods in drilling industry, since artificial intelligence is developing rapidly. Achieving this task will provide industrial enterprises with a huge competitive advantage and make an important contribution to the scientific community for its future research. This is emphasized by such regulations as the Decree of the President of the Russian Federation dated 10.10.2019 G. No. 490 "On the development of Artificial Intelligence in the Russian Federation" and "The National Strategy for the Development of Artificial Intelligence for the period up to 2030". Aim. To study the effectiveness of using the machine learning method Random Forest Classifier, to develop methods for selecting rotary-steerable systems, to consider the efficiency of machine learning to determine target parameters when solving the task assigned to it within the drilling industry and to determine the approximate amount of time that can be spent by the algorithm to work out a possible solution. Object. Random Forest Classifier machine learning method in the conditions of solving a problem from the drilling industry on the selection of an optimal rotary-steerable system for specified conditions. Methods. The authors have performed two computational experiments using two computing and electronic machines, namely a laptop and a remote server, the prerequisite for which was the data collected and analyzed on the basis of the study of the scientific literature in the field of research. This article explores the possibility of using the machine learning method Random Forest Classifier, to optimize well construction, using the example of developing a method for selecting rotary-steerable systems. Computational experiments were performed on two computers using the Python programming language, version 3.8.10, as well as the following libraries: NumPy, Pandas, Scikit-learn. Results. The computational experiments carried out proved the ability of the considered method to solve the problems of choosing suitable drilling equipment, an example of which was rotary-steerable systems. This method is able to independently determine the dependencies necessary to perform the task and spends a small amount of time on this process. The totality of these conclusions makes it possible to unequivocally assert the expediency and necessity of developing new approaches to the use of machine learning methods in the drilling industry, as well as performing multiple scientific studies on the possibilities of using machine learning in well construction and analyzing their effectiveness, since this direction is advanced and can radically change the existing ideas about the processes occurring during well drilling.
Негізгі сөздер
Толық мәтін
Введение
Строительство скважин – многофакторный процесс [1], общая эффективность которого зависит от качества составляющих его элементов [2], к которым можно отнести такие характеристики, как: качество пробуренного ствола скважины [3] и соответствие его траектории [4], предусмотренной рабочим проектом [5]. Качество упомянутых характеристик напрямую зависит от выбранного бурового оборудования [6–8]. На текущий момент самым эффективным таким оборудованием являются роторно-управляемые системы (РУС) [9–11]. В свою очередь, чтобы правильно подобрать РУС, необходимо учитывать множество различных параметров [12, 13], которые в идеале должны корректироваться [14, 15] с учетом постоянно увеличивающегося опыта промыслового бурения [16, 17]. При этом невозможно учитывать все эти параметры лишь с помощью человеческих ресурсов [18, 19]. Даже если и получится вывести ключевые признаки, на основании которых будет составлена специальная методика, она может быть недостаточно точной [20–22], или ее применение будет занимать весьма большое количество времени [23–25], снижая эффективность всего процесса строительства скважин [26–28]. Поэтому каждая разработанная методика должна быть проверена различными испытаниями [29], на основании которых нужно будет вносить определенные правки [30, 31]. При этом могут иметь место особые случаи [32, 33], решить которые можно лишь составлением новой методики [34], что еще больше удлиняет рабочий процесс [35–37].
Возможным решением данной проблемы может быть использование методов машинного обучения [38, 39], основным преимуществом которых является высокая скорость обучения [40, 41] и выполнения вычислительных операций [42, 43], а также возможность работы с большими объемами данных (BigData) [44, 45]. Данные методы уже активно используются для прогнозирования геологии пласта [44, 45] и корректирования траектории бурения [46, 47], ведь она может анализировать параметры, поступающие с бурового оборудования [48, 49], такие как уровень вибрации [50], скорость бурения и вращения ротора [51], нагрузку на долото [52] и т. д., и определять состав породы вокруг скважины [53, 54]. Это позволяет оперативно реагировать на изменения геологии [55] и поддерживать темпы бурения в рамках рабочего проекта [56]. Также существуют разработки по прогнозированию осложнений во время бурения и оценки надёжности оборудования [57], которые позволяют выявлять аномалии [58], свидетельствующие о возможных неисправностях или предпосылках к авариям [59]. Подобные разработки используются в компании British Petroleum. Само собой, в сферу оптимизации работы бурового оборудования также активно интегрируются решения на базе машинного обучения [60, 61].
В настоящее время существует большое количество различных моделей для машинного обучения, но наиболее часто применяемые из них – методы ансамблей [62]. Random Forest Classier (RFC) – один из таких методов, который является более точным, чем большинство существующих моделей, и удобным в применении, так как имеет возможность передачи в его алгоритмы данных не только с численным типом, но и как объекты [63, 64].
Данная работа направлена на исследование эффективности применения метода машинного обучения RFC для разработки различных методик подбора роторно-управляемых систем. Оценка производится по следующим параметрам: скорость выполнения рабочих процессов и точность конечного результата. Граничные области данного исследования обозначены таким образом, чтобы можно было приблизить рабочие параметры к как можно более идеальным условиям, чтобы использовать наиболее успешные подходы как отправную точку в вопросах нахождения взаимосвязи между параметрами.
Методология
Направление исследования – повышение эффективности бурения скважин. Предмет исследования – оптимизация процесса подбора оборудования с применением современных технологий для совершенствования процесса строительства скважин. Задачи исследования: выполнить построение методик подбора РУС на примере датасетов различной информативности с использованием метода машинного обучения RFC; проверить качество составленных методик по показателям точности получаемых результатов и скорости выполнения поставленной задачи; выполнить сравнение используемых подходов к обучению модели между собой и сделать соответствующие выводы.
Идея исследования заключается в том, что применение технологии машинного обучения позволит значительно сократить время на исследование взаимосвязей между характеристиками оборудования и рабочими параметрами технологических процессов, по сути, предсказывая результаты на всех этапах различных версий сценариев проведения буровых работ, в основе чего лежит определение основных параметров, учёт которых и позволяет прийти к видению возможного будущего. Достигается это за счёт подбора оптимального оборудования, условные зависимости для выбора которого алгоритм машинного обучения находит или составляет сам, таким образом создавая новые методики для определения наиболее подходящего рабочего оборудования под конкретную рабочую ситуацию с каждой новой моделью. Поэтому необходимо показать и доказать то, что модели, основанные на машинном обучении, способны самостоятельно находить целевые параметры среди множества заданных, которые являются наиболее важными при выборе того или иного оборудования, и делать это за очень короткие временные промежутки.
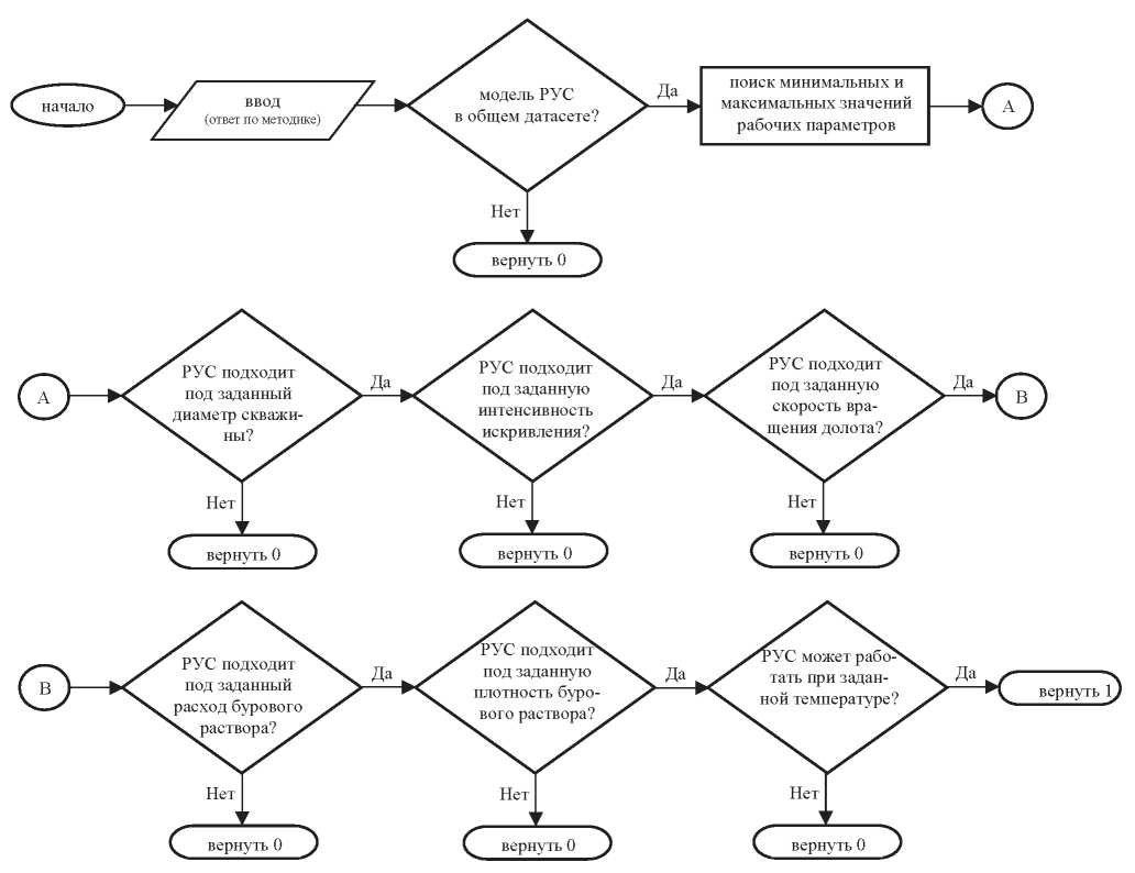
Наиболее точная методика выбора оборудования, применимая в реальных промысловых условиях, обязана учитывать большое количество различных факторов, которые можно определить лишь при подробном анализе реальных практических данных, по результатам которого можно породить новые вопросы, и если заранее не обозначить граничные условия применения, то их необходимо будет сразу же проработать. А с учетом задач данного исследования подобное является излишним, соответственно, можно ограничиться данными, сгенерированными с учетом условия их соответствия реальным роторно-управляемым системам, и абстрагироваться от большинства излишних факторов. В результате чего разработка методик подбора РУС будет осуществляться с учетом удовлетворения следующим рабочим характеристикам: диаметр скважины (в миллиметрах и дюймах), интенсивность пространственного искривления (м), скорость вращения долота (об/мин), скорость потока (л/мин), плотность бурового раствора (кг/м3) и рабочая температура на забое скважины (градус C).
Экспериментальная часть была выполнена на двух разных вычислительных машинах: Ноутбуке HP Pavilion Gaming 15-dk0069ur (с использованием вычислительного инструмента Jupyter Notebook) и сервере компании Google Серверный ускоритель Python 3 на базе Google Compute Engine, используемом через сервис Google Colaboratory. Написание кода осуществлялось на языке Python, версия 3.8.10. Используемые библиотеки: NumPy, Pandas, Scikit-learn. Графическая часть выполнена в рабочей среде MS Excel 2016. Кодировка для выгрузки датасетов в рабочие переменные – UTF-8. Средние скорости обучения моделей (погрешность ÷12,5 мс) и выполнения операций подбора оборудования (погрешность ÷1,5 мс) рассчитывались с помощью метода «%%timeit –n200», встроенного в используемые вычислительные инструменты.
Выбор параметров для датасетов осуществлялся по данным рабочих характеристик РУС, которые были взяты из разделов официальных сайтов и документов сервисных компаний, являющихся владельцами этих систем. Часть информации о рабочих моделях одних компаний представлена в более расширенном виде, в то время как другие компании предоставляют более ограниченную информацию о параметрах своих РУС. Поэтому в рамках исследования было принято решение ограничиться выбором нескольких параметров, наиболее часто встречающихся в открытых источниках, рабочих характеристик РУС, которые в действительности учитываются при выборе роторно-управляемых систем под бурение скважин на реальных месторождениях.
Исследование зависимости между точностью обученных моделей и объемом данных
Точность методов машинного обучения напрямую зависит от количества и качества данных в датасете. Именно данная закономерность была рассмотрена в начале работы. При этом необходимо учитывать, что качество модели, обученной на основе алгоритма RFC, напрямую зависит от его начального значения параметра random_state. Выполнив первоначальный анализ всех имеющихся данных, было принято решение о разделении их на три отличимых между собой датасета, на основе которых было поставлено три вычислительных эксперимента, в рамках которых было обучено по 200 моделей, для которых параметр random_state изменялся от 1 до 200 с шагом в единицу.
Основная задача первого эксперимента – проверка работоспособности модели, обученной на наборе данных, в которые входят лишь граничные значения предусмотренных методологией параметров (максимальные и минимальные значения). Так как с подобными условиями тренировочный датасет сильно ограничен количеством данных, было принято решение наполнить его только уникальными моделями РУС, применимость которых можно, в первую очередь, определить по заданному диаметру скважины. Это делается с целью проверки, сможет ли метод RFC понять, что ему переданы именно граничные параметры. Таким образом, тренировочный датасет данного эксперимента включает в себя 9 строк и 7 столбцов. В табл. 1 показаны его первые 5 строк. В рамках этого датасета информативность о применимости каждой модели РУС ограничивается двумя строками, на одной из которых указаны минимальные, а на другой максимальные значения рабочих параметров.
Так как в рамках данного эксперимента тестовый датасет составлен таким образом, что представлены такие модели РУС, которые работают в совершенно разных диапазонах диаметров скважин, то точность модели достаточно полно и просто определяется с применением метрики Accuracy classification score из библиотеки ПО Scikit-learn.
Однако её точность может быть не совсем объективной, поэтому была разработана и реализована в программном коде дополнительная специальная метрика, результаты которой будут сравниваться с результатами Accuracy classification score. Алгоритм работы данной метрики представлен на рис. 1.
Таблица 1. Часть датасета для первого вычислительного эксперимента [составлено авторами]
Table 1. Part of the dataset for the first computational experiment [compiled by the authors]
Ключ/ Key | РУС RSS | Диаметр скважины, мм Hole size, mm | Диаметр скважины, дюйм Hole size, in | Интенсивность искривления, град/30 м DLS, deg/30 m |
0 | RSS-HM-195 | 220,7 | 8,6875 | 0,5 |
1 | RSS-HM-195 | 222,3 | 8,7500 | 7,5 |
2 | PowerDrive Archer 475 RSS | 149,2 | 5,8750 | 0,5 |
3 | PowerDrive Archer 475 RSS | 171,5 | 6,7500 | 18 |
4 | PowerDrive ICE 675 RSS | 215,9 | 8,5000 | 0,5 |
Ключ/ Key | Скорость вращения долота, об/мин Bit speed, RPM | Расход бурового раствора, л/мин Flow range, L/min | Плотность бурового раствора, кг/м3 Mud density kg/m3 | Рабочая температура, °C Temperature, °C |
0 | 0 | 960 | 1000 | 0 |
1 | 200 | 2580 | 1500 | 125 |
2 | 0 | 492 | 1000 | 0 |
3 | 350 | 1343 | 2160 | 150 |
4 | 0 | 1040 | 1000 | 0 |
Рис. 1. Алгоритм работы специальной метрики [составлено авторами]
Fig. 1. Algorithm for a special metric operation [compiled by the authors]
Среди 200 проведенных экспериментов для каждой вычислительной машины при использовании ядер случайной генерации в диапазоне от 1 до 200 включительно были получены следующие результаты о качестве моделей, которые представлены в табл. 2.
Таблица 2. Точность работы полученных моделей из первого вычислительного эксперимента [составлено авторами]
Table 2. Accuracy of the obtained models from the first computational experiment [compiled by the authors]
Вычислительная машина Computing machine | Accuracy score | Разработанная метрика Designed metric | Средняя скорость обучения модели за 200 циклов, мс Average model learning rate for 200 cycles, ms | Средняя скорость операции подбора оборудования за 200 циклов, мс Average speed of the equipment selection operation for 200 cycles, ms | ||
Точност модели Model accuracy, % | Количество моделей Number of models | Точность модели Model accuracy, % | Количество моделей Number of models | |||
Ноутбук/Laptop HP Pavilion Gaming 15-dk0069ur | 92,9 | 20 | 100 | 4 | 135 | 13,5 |
89,3 | 37 | 96,4 | 27 | |||
85,7 | 46 | 92,9 | 56 | |||
82,1 | 52 | 89,3 | 60 | |||
78,6 | 31 | 85,7 | 40 | |||
75 | 10 | 82,1 | 12 | |||
71,4 | 3 | 78,6 | 1 | |||
67,9 | 1 | |||||
Сервер/Server Colaboratory | 92,9 | 20 | 100 | 4 | 131 | 12,9 |
89,3 | 37 | 96,4 | 27 | |||
85,7 | 46 | 92,9 | 56 | |||
82,1 | 52 | 89,3 | 60 | |||
78,6 | 31 | 85,7 | 40 | |||
75 | 10 | 82,1 | 12 | |||
71,4 | 3 | 78,6 | 1 | |||
67,9 | 1 | |||||
После проверки точности моделей, обученных на наборе данных, состоящем только из минимальных и максимальных рабочих значений оборудования, в соответствии с метрикой Accuracy_score, результаты показывают, что ни в одном из случаев оборудование не было правильно подобрано со 100 % точностью. Однако проверка точности построенных моделей с использованием специальной метрики позволила выявить наличие четырех моделей, которые смогли определить все правильные РУС для условий, указанных в тестовом наборе данных. Несмотря на то, что в большинстве случаев точность полученных моделей крайне низка, есть некоторые из них, которые могут решать поставленные задачи с высокой точностью.
Однако получение таких моделей может потребовать больших усилий. В этом случае низкая точность большинства моделей может быть объяснена как сущностью случайной генерации условных признаков модели, на которые она опирается при выполнении операции, так и недостаточной информативностью обучающего набора данных для полноценного обучения модели в рамках задачи. Однако алгоритм RFC является одним из наиболее распространенных и используемых в реальных программных решениях, поэтому давайте рассмотрим второй вариант более подробно.
Набор данных для второго эксперимента представлен в виде списка практических данных, который включает около 68 примеров возможного выбора определенных моделей РУС. В табл. 3 показана часть данных из обучающего набора данных для этого эксперимента. Результаты о качестве моделей представлены в табл. 4.
Таблица 3. Часть данных тренировочного датасета для второго вычислительного эксперимента [составлено авторами]
Table 3. Part of the data of the training dataset for the second computational experiment [compiled by the authors]
Ключ/Key | РУС RSS | Диаметр скважины, мм Hole size, mm | Диаметр скважины, дюйм Hole size, in | Интенсивность искривления, град/30 м DLS, deg/ 30 m | Скорость вращения долота, об/мин Bit speed, RPM | Расход бурового раствора, л/мин Flow range, L/min | Плотность бурового раствора, кг/м3 Mud density kg/m3 | Рабочая температура, °C Temperature, °C |
46 | iCruise XTM 4.75 | 171,0 | 6,750 | 6,5 | 361 | 908 | 1350 | 100 |
47 | iCruise XTM 4.75 | 171,0 | 6,750 | 7,0 | 97 | 1086 | 1160 | 119 |
48 | PowerDrive Orbit G2 825 RSS | 269,9 | 10,625 | 4,0 | 344 | 5075 | 2630 | 106 |
49 | PowerDrive Orbit G2 825 RSS | 269,9 | 10,625 | 1,0 | 201 | 2169 | 2660 | 84 |
50 | PowerDrive Orbit G2 825 RSS | 269,9 | 10,625 | 5,0 | 32 | 5846 | 2380 | 45 |
Таблица 4. Точность работы полученных моделей из второго вычислительного эксперимента [составлено авторами]
Table 4. Accuracy of the obtained models from the second computational experiment [compiled by the authors]
Вычислительная машина Computing machine | Accuracy score | Разработанная метрика Designed metric | Средняя скорость обучения модели за 200 циклов, мс Average model learning rate for 200 cycles, ms | Средняя скорость операции подбора оборудования за 200 циклов, мс Average speed of the equipment selection operation for 200 cycles, ms | ||
Точность модели Model accuracy, % | Количество моделей Number of models | Точность модели Model accuracy, % | Количество моделей Number of models | |||
Ноутбук/Laptop HP Pavilion Gaming 15-dk0069ur | 100 | 22 | 100 | 185 | 13,0 | 13,3 |
96,4 | 81 | |||||
92,9 | 79 | 96,4 | 15 | |||
89,3 | 18 | |||||
Сервер/Server Colaboratory | 100 | 22 | 100 | 185 | 13,1 |
|
96,4 | 81 | |||||
92,9 | 79 | 96,4 | 15 | |||
89,3 | 18 | |||||
По результатам второго вычислительного эксперимента видно, что общая точность моделей стала на порядок лучше. Это особенно заметно по результатам проверки точности работы моделей с использованием специально разработанной для исследования метрики, в которых выявлено, что из 200 обученных моделей 185 сделали абсолютно правильный выбор, и только 15 моделей допустили одну ошибку.
Несмотря на то, что во втором эксперименте были получены хорошие результаты, разница в результатах определения точности обученных моделей между метриками все еще слишком велика. Низкие показатели точности, измеряемые метрикой Accuracy_score, могут быть результатом специфики ее работы, поскольку она определяет правильность выбора РУС по его названию, которое должно совпадать с таковым в тестовом наборе данных, однако рабочие характеристики различных роторно-управляемых систем могут соответствовать одним и тем же условиям работы, но среди всего многообразия оборудования RFC может выбрать только один ответ. Это не проблема, в таких случаях, когда необходимо определить список подходящего оборудования, можно использовать специально обученный алгоритм для поиска нужного кластера потенциальных ответов, предварительно выполнив необходимые операции кластеризации.
Однако в нашем случае рабочий подход заключается в том, чтобы сосредоточиться на характеристиках одной выбранной модели. Именно этот нюанс учитывается в специальной метрике.
Но полагаться только на одну метрику не является достаточно верным подходом, более того, в первом эксперименте метрика Accuracy_score в некоторых случаях могла определять нужные модели со 100 % точностью. Поэтому следует провести третий эксперимент, который будет соединять в себе подходы обоих предыдущих экспериментов.
Соответственно, в третьем эксперименте учитываются как данные по граничным значениям, так и практические данные (все объединено в общий датасет), однако они будут слегка переработаны, а точнее, доля ситуаций, когда под решение задачи подходят сразу несколько правильных ответов, была существенно сокращена. Результаты данного эксперименты представлены в табл. 5.
Таблица 5. Точность работы полученных моделей из третьего вычислительного эксперимента [составлено авторами]
Table 5. Accuracy of the received models from the third computational experiment [compiled by the authors]
Вычислительная машина Computing machine | Accuracy score | Разработанная метрика Designed metric | Средняя скорость обучения модели за 200 циклов, мс Average model learning rate for 200 cycles, ms | Средняя скорость операции подбора оборудования за 200 циклов, мс Average speed of the equipment selection operation for 200 cycles, ms | ||
Точность модели Model accuracy, % | Количество моделей Number of models | Точность модели Model accuracy, % | Количество моделей Number of models | |||
Ноутбук/Laptop HP Pavilion Gaming 15-dk0069ur
| 100 | 178 | 100 | 195 | 144 | 14,1 |
96,4 | 22 | 96,4 | 5 | |||
Сервер/Server Colaboratory | 100 | 178 | 100 | 195 | 137 | 13,2 |
96,4 | 22 | 96,4 | 5 | |||
По результатам третьего вычислительного эксперимента отчетливо заметно увеличение количества моделей со 100 % точностью работы, измеренной как по метрике Accuracy_score, так и по специальной метрике. Поскольку обе метрики показывают очень хорошие результаты, можно с уверенностью сказать, что наиболее подходящим набором данных для решения задач выбора оптимальной РУС является набор данных, содержащий практические данные в сочетании с данными о минимальных и максимально допустимых рабочих параметрах оборудования, именно такой набор данных и можно назвать наиболее информативным. Однако стоит учитывать, что существует определенный предел объема данных, начиная с которого рост точности работы моделей либо будет незначительным, либо его не будет вовсе.
Исследование зависимости времени обучения моделей от объема данных
Несмотря на повышение точности модели при относительно небольшом изменении объема набора данных, значение средней скорости обучения модели практически не меняется, что делает невозможным точное определение зависимости этого параметра от объема набора данных в рамках данного исследования. Наличие информации об этой зависимости носит важный характер для правильного распределения рабочего времени специалистов при выполнении работ по нахождению зависимостей между заданными параметрами. Поэтому для полноты исследования был проведен дополнительный эксперимент, в котором учитывалось изменение средней скорости обучения модели в зависимости от: количества строк в наборе данных с одинаковым количеством столбцов (рис. 2); количества столбцов с одинаковым количеством строк (рис. 3); количества строк и столбцов с одинаковым объемом набора данных (рис. 4).
Рис. 2. Зависимость между средней скоростью обучения модели и количеством строк в датасете [составлено авторами]
Fig. 2. Dependence between the model average learning rate and the number of rows in the dataset [compiled by the authors]
Несмотря на увеличение времени обучения модели с увеличением объема набора данных, скорость обучения поражает своими низкими значениями. Например, как видно из рис. 2, при общем размере набора данных 8000 строк на 7 столбцов средняя скорость обучения одной модели составляет всего 248 мс. Соответственно, использование такого подхода для разработки методологии выбора рабочего оборудования может сэкономить огромное количество времени, особенно при проверке гипотез о возможных зависимостях между заданными параметрами, предоставляя возможность для более подробного изучения рассматриваемых зависимостей.
Рис. 3. Зависимость между средней скоростью обучения модели и количеством столбцов в датасете [составлено авторами]
Fig. 3. Dependence between the model average learning rate and the number of columns in the dataset [compiled by the authors]
Для более наглядного представления взаимосвязи между объемом обучающего датасета и средней скоростью обучения одной модели (мс) был проведен анализ данных методом множественной линейной регрессии, результаты которого выявили следующую взаимосвязь, записанную ниже с коэффициентом, учитывающим мощность вычислительной машины, на которой выполняется процедура обучения:
где коэффициент, учитывающий мощность вычислительного оборудования; количество строк в датасете, шт; количество столбцов в датасете, шт.
Рис. 4. Зависимость между средней скоростью обучения модели и объемом данных в датасете [составлено авторами]
Fig. 4. Dependence between the model average learning rate and the amount of data in the dataset [compiled by the authors]
Заключение
Точность моделей, обученных алгоритмом RFC, напрямую зависит от количества и качества данных, используемых при обучении. Наилучшие результаты показали модели из третьего вычислительного эксперимента. Это можно объяснить тем фактом, что набор данных для этого эксперимента содержал большое количество примеров, на основе которых модель смогла наилучшим образом выстроить взаимосвязи между параметрами и определить их граничные значения для каждой указанной модели РУС.
Рис. 5. Точность полученных моделей, оцененная по метрике Accuracy_score [составлено авторами]
Fig. 5. Accuracy of the obtained models, estimated by the metric Accuracy_score [compiled by the authors]
Более того, необходимо аккуратно подходить к вопросу выбора подходящей метрики для проверки точности модели, поскольку разные метрики имеют разные целевые характеристики для сравнения, что может определенным образом исказить конечные результаты. Графическое представление точности обученных моделей и их количества для каждого из экспериментов можно увидеть на рис. 5, где точность оценивалась с использованием метрики Accuracy_score, и на рис. 6, где точность оценивалась с использованием специальной метрики.
Рис. 6. Точность полученных моделей, оцененная по специальной метрике [составлено авторами]
Fig. 6. Accuracy of the obtained models, estimated by a special metric [compiled by the authors]
Таблица 6. Средняя скорость обучения и выполнения моделей [составлено авторами]
Table 6. Average learning and execution rates of models [compiled by the authors]
Номер вычислительного эксперимента Number of computational experiment | Вычислительная машина Computing machine | Средняя скорость обучения модели за 200 циклов, мс Average model learning rate for 200 cycles, ms | Средняя скорость операции подбора оборудования за 200 циклов, мс Average speed of the equipment selection operation for 200 cycles, ms |
1 | Ноутбук/Laptop HP Pavilion Gaming 15-dk0069ur | 135 | 13,5 |
Сервер/Server Google Colaboratory | 131 | 12,9 | |
2 | Ноутбук/Laptop HP Pavilion Gaming 15-dk0069ur | 130 | 13,1 |
Сервер/Server Google Colaboratory | 133 | 13,7 | |
3 | Ноутбук / Laptop HP Pavilion Gaming 15-dk0069ur | 144 | 14,1 |
Сервер/Server Google Colaboratory | 137 | 13,2 |
При этом, несмотря на постепенное увеличение количества тренировочных данных, с переходом от одного эксперимента к другому средние скорости выполнения операций создания экземпляров модели, их обучения и использования для решения поставленной задачи изменяются в малом диапазоне и больше зависят от параметров вычислительной машины. В табл. 6 представлены результаты вычисления средних скоростей выполнения всех построенных моделей в рамках проведенных экспериментов.
Полученные результаты вычислительных экспериментов, проведенных в рамках данного исследования, подтверждают целесообразность использования машинного обучения для решения прикладных задач, которые прямо или косвенно направлены на выявление взаимосвязей между исследуемыми параметрами, так как машинно-обученные модели позволяют создавать разнообразные методики за максимально короткие сроки, благодаря чему можно более глубоко изучить влияние рассматриваемых параметров на протекающие процессы.
Авторлар туралы
Vyacheslav Nikishin
St. Petersburg Mining University
Хат алмасуға жауапты Автор.
Email: Nikishin_VV@pers.spmi.ru
ORCID iD: 0009-0008-7973-1856
кандидат технических наук, доцент кафедры бурения скважин
Ресей, 2, V.O. 21st line, St. Petersburg, 125993Pavel Blinov
St. Petersburg Mining University
Email: Blinov_PA@pers.spmi.ru
ORCID iD: 0000-0002-4379-8804
Cand. Sc., Associate Professor
Ресей, 2, V.O. 21st line, St. Petersburg, 125993Vadim Terekhin
St. Petersburg Mining University
Email: terekhinvada@mail.ru
Master Student
Ресей, 2, V.O. 21st line, St. Petersburg, 125993Әдебиет тізімі
- Chudyk I.I., Femiak Y.M., Orynchak M.I., Sudakov A.K., Riznychuk A.I. New methods for preventing crumbling and collapse of the borehole walls. Scientific Bulletin of National Mining University, 2021, no. 4, pp. 17–22. doi: 10.33271/nvngu/2021-4/017.
- Bakirov D.L., Fattakhov M.M., Babushkin E.V., Kovalev V.N., Shurupov A.M., Fatikhov V.V., Teregulov O.F. Improvement of construction technology horizontal wells. Oilfield business, 2020, no. 1, pp. 55–59. (In Russ.)
- Bakirova D.A., Chaliapin D.V., Babushkin E.V., Bakirov D.L., Kuznetsov V.G. Problems and solutions arising when drilling wells in unstable clay-mudstone rocks. Oil and gas, 2020, no. 2, pp. 18–25. (In Russ.)
- Leusheva E.L., Alikhanov N.T., Brovkina N.N. Rheological research properties of high-density barite-free drilling fluid. Journal of Mining Institute, 2022, vol. 258, pp. 976–985. (In Russ.) DOI: https://doi.org/10.31897/PMI.2022.38
- Kuzmin V.N., Trefilova T.V. Inhibition of drilling fluids for the purpose accident-free drilling of intervals of unstable clay rocks. Oil provinces, 2020, no. 1, pp. 73–82. (In Russ.)
- Ulyasheva N.M., Leusheva E.L., Galishin R.N. Drilling composition development solution for drilling a directional wellbore, taking into account the rheological fluid parameters. Journal of Mining Institute, 2020, vol. 244. pp. 454–461. (In Russ.) DOI: https://doi.org/10.31897/pmi.2020.4.8
- Shmelev V.A. Automated control systems for the drilling process oil and gas wells, the state of development. Automation, telemechanization and communications in the oil industry, 2021, no. 9, pp. 49–59. (In Russ.)
- Nikolaev N.I., Leusheva E.L. Development of compositions of flushing liquids to improve the efficiency of drilling in hard rocks. Journal of Mining Institute, 2016, vol. 219, pp. 412–420. (In Russ.) DOI: https://doi.org/10.18454/pmi.2016.3.412
- Litvinenko V.S., Dvoynikov M.V. Rationale for the choice of mode parameters well drilling by rotary controlled systems. Journal of Mining Institute, 2019, vol. 235, pp. 24–29. (In Russ.) DOI: https://doi.org/10.31897/pmi.2019.1.24
- Kadochnikov V.G., Dvoynikov M.V. Development of technology for hydro-mechanical breakdown of mud plugs and improvement of well cleaning by controlled buckling of the drill string. Applied Sciences, 2022, vol. 12, no. 13, 6460. doi: 10.3390/app12136460
- Gizatullin R., Dvoynikov M., Romanova N., Nikitin V. Drilling in gas hydrates: managing gas appearance risks. Energies, 2023, vol. 16, no. 5, 2387. doi: 10.3390/en16052387
- Dvoynikov M.V. Research on technical and technological parameters of enclosed drilling. Notes of the Mining Institute, 2017, vol. 223, pp. 86–92. (In Russ.) doi: 10.18454/pmi.2017.1.86
- Dvoynikov M.V., Kunshin A.A. Improving the efficiency of drilling inclined and horizontal wells. Business Magazine Neftegaz.RU, 2020, no. 4 (100), pp. 98–101. (In Russ.)
- Nikishin V.V., Blinov P.A., Gorelikov V.G., Terekhin V.A. Russian and foreign rotary-controlled systems. Business magazine NEFTEGAZ.RU, 2023, no. 1, pp. 52–58. (In Russ.) Available at: https://vk.cc/cmy0Bd (accessed 22 March 2023).
- Chudinova I. V., Nikolaev N. I. Development of composition and investigation of properties of drilling mud for drilling wells in unstable clay rocks. The successes of modern natural science, 2019, no. 8, pp. 85–89. (In Russ.)
- Gorelikov V.G. Investigation of thermal operational regimes for diamond bit drilling operations. International Journal of Engineering, 2019, vol. 32, no. 5, pp. 790–793. doi: 10.5829/ije.2019.32.05b.21
- Turkeev A.V., Vasilev N.I., Lipenkov V.Y., Bolshunov A.V., Ekaykin A.A., Dmitriev A.N., Vasilev D.A. Drilling the new 5G-5 branch hole at Vostok Station for collecting a replicate core of old meteoric ice. Annals of Glaciology, 2021, vol. 62, no. 85–86, pp. 305–310. doi: 10.1017/aog.2021.4
- Dvoynikov M.V., Kuchin V.N., Mintsaev M.Sh. Development of viscoelastic systems and technology of isolation of aquifers with abnormal reservoir pressures during drilling of oil and gas wells. Notes of the Mining Institute, 2021, vol. 247, pp. 57–65. (In Russ.) doi: 10.31897/PMI.2021.1.7
- Kochnev A.A., Zotikov V.I., Galkin S.V. Analysis of the influence of geological technological parameters on the effectiveness of radial drilling technology on the example of operational objects in perm region. Bulletin of the Tomsk Polytechnic University. Geo Assets Engineering, 2018, vol. 329, no. 12, pp. 20–29. (In Russ.) DOI: https://doi.org/10.18799/24131830/2018/12/16
- Abdollahpour P., Tabatabaee Moradi S.S., Leusheva E., Morenov V. A numerical study on the application of stress cage technology. Energies, 2022, vol. 15, no. 15, 5439. doi: 10.3390/en15155439
- Leusheva E., Morenov V., Liu T. Dependence of the equivalent circulation density of formate drilling fluids on the molecular mass of the polymer reagent. Energies, 2021, vol. 14, no. 22, 7639. doi: 10.3390/en14227639
- Kravchuk M.V., Ulyasheva N.M. The choice of drilling mud during the opening of terrigenous deposits in the deposits of the Timan-Pechora province. Construction of oil and gas wells on land and at sea, 2015, no. 2, pp. 42–44. (In Russ.)
- Grishkovets V.Yu., Davydov Yu.S., Redkin T.A., Nikolaeva L.V., Karpikov A.V. Advantages of using hydrocarbon-based drilling fluids when drilling oil and gas wells. Earth Sciences and subsoil use, 2013, no. 2 (43), pp. 95–102. (In Russ.)
- Petrakov D., Kupavykh K., Kupavykh A. The effect of fluid saturation on the elastic-plastic properties of oil reservoir rocks. Curved and Layered Structures, 2020, vol. 7, no. 1, pp. 29–34. doi: 10.1515/cls-2020-0003
- Mukhametshin V.V. Elimination of uncertainties in solving the problems of impact on the bottomhole well zone. Bulletin of the Tomsk Polytechnic University. Geo Assets Engineering, 2017, vol. 328, no. 7, pp. 40–50. (In Russ.)
- Tretyakov I.A. Advantages of using hydrocarbon-based drilling fluids when drilling oil and gas wells. Tribune of the Scientist, 2020, no. 11, p. 122–128. (In Russ.)
- Tumaev M.O., Khanzhigitov T.E., Kozhina T.V. Inhibited drilling fluids for opening large-thickness terrigenous deposits using silicate sodium. Technological innovations in the modern world, 2019, vol. 1 pp. 11–15. (In Russ.)
- Ovchinnikov V.P., Aksenova N.A., Kamensky L.A., Fedorovskaya V.A. Polymer drilling fluids. Evolution "from mud to princes". Drilling and oil, 2014, no. 12, pp. 24–29. (In Russ.)
- Sidorkin D.I., Kupavykh K.S. Rationale for the choice of screw pumps installations as an energy-efficient technology for artificial lift. Energy. News of higher educational institutions and energy associations of the CIS, 2021, vol. 64, no. 2, pp. 143–151. (In Russ.) doi: 10.21122/1029-7448-2021-64-2-143-151
- Khvoshchin P.A., Nekrasova I.L., Garshina O.V., Konesev G.V. Weighted invert emulsion solution with adjustable rheological profile for the construction of horizontal wells. Oil and gas business, 2015, vol. 13, no. 1, pp. 35–44. (In Russ.)
- Dvoynikov M.V., Sidorkin D.I., Kunshin A.A., Kovalev D.A. Development of hydraulic turbodrills for deep well drilling. Applied Sciences, 2021, vol. 11, no. 16, 7517. doi: 10.3390/app11167517.
- Nekrasova I.L., Kazymov K.P., Predein A.A., Khvoshchin P.A., Klykov P.A., Garshina O.V., Osovetsky B.M., Moloshtanova N.E., Zhdanov V.M. Changes in the composition and structure of terrigenous rocks under the influence of drilling fluids. Geology, Geophysics and development of oil and gas fields, 2017, no. 6, pp. 37–43. (In Russ.)
- Leusheva E.L., Alikhanov N.T. Investigation of barrier-free drilling fluids. Bulletin of Perm National Research Polytechnic University. Geology, oil and gas and mining, 2021, vol. 21, no. 3, pp. 123–130. (In Russ.)
- Nikolaev N. I., Leusheva E. L. Theoretical and experimental studies of the efficiency of drilling of solid rocks. Bulletin of Perm National Research Polytechnic University. Geology, oil and gas and mining, 2015, no. 15, pp. 38–47. (In Russ.)
- Nutskova M.V., Kuchin V.N., Kovalchuk V.S. Prevention and elimination of complications arising during the completion of wells. Bulletin of the Perm National Research Polytechnic University. Geology, oil and gas and mining, 2020, vol. 20, no. 1, pp. 14–26. (In Russ.)
- Jia J., Jia Y., Li X. Analysis, design, and experimental verification of a parallel wireless power and data transmission method for rotary steering systems. Energies, 2022, vol. 15, 6349. DOI: https://doi.org/10.3390/en15176349
- Dvoynikov M.V., Kuznetsova N.Yu., Minaev Ya.D., Kryukov E.V. Development of technology for the development of gas and gas condensate wells at controlled pressure. Bulletin of the Association of Drilling Contractors, 2022, no. 1, pp. 23–29. (In Russ.)
- Moazzeni A.R., Khamehchi E. Rain optimization algorithm (ROA): a new metaheuristic method for drilling optimization solutions. Journal of Petroleum Science and Engineering, 2020, vol. 195, 107512. DOI: https://doi.org/10.1016/j.petrol.2020.107512
- Anya A., Emadi H., Watson M. A novel apparatus and method for lab-scale study of wellbore integrity using CT imaging and analysis. Journal of Petroleum Science and Engineering, 2023, vol. 220, 111209. DOI: https://doi.org/10.1016/j.petrol.2022.111209
- Ben J., Qiao W., Che X., Ju X., Lu J., Men B. Experimental simulation of obtaining the reflector azimuth using azimuthal acoustic reflection tool in the underwater environment. Journal of Petroleum Science and Engineering, 2020, vol. 195, 107649. DOI: https://doi.org/10.1016/j.petrol.2020.107649
- Agwu O.E., Akpabio J.U., Alabi S.B., Dosunmu A. Artificial intelligence techniques and their applications in drilling fluid engineering: a review. Journal of Petroleum Science and Engineering, 2018, vol. 167, pp. 300–315. DOI: https://doi.org/10.1016/j.petrol.2018.04.019
- Shi P., Yu A., Zhang H., Duan M., Pu W., Liu R. A study on the contribution of the intermolecular forces to the stabilization of the high internal phase emulsion: a combined experimental and molecular dynamics study. Journal of Petroleum Science and Engineering, 2023, vol. 220, 111188. DOI: https://doi.org/10.1016/j.petrol.2022.111188
- Sulaimon A.A., Habineswaran A., Rajan L., Qasim A., Christiana N.P., Murungi P.I. Developing new correlations for asphaltene deposition involving SARA fractions and colloidal instability index. Journal of Petroleum Science and Engineering, 2023, vol. 220, 111143. DOI: https://doi.org/10.1016/j.petrol.2022.111143
- Anbari H., Robinson J.P., Greaves M., Rigby S.P. Field performance and numerical simulation study on the toe to heel air injection (THAI) process in a heavy oil reservoir with bottom water. Journal of Petroleum Science and Engineering, 2023, vol. 220, 111202. DOI: https://doi.org/10.1016/j.petrol.2022.111202
- Ni X., Shi H., Zhang J., Liu R., Wang J., Cheng R. Modified Laponite synthesized with special wettability as a multifunctional additive in oil-based drilling fluids. Journal of Petroleum Science and Engineering, 2023, vol. 220, 111211. DOI: https://doi.org/10.1016/j.petrol.2022.111211
- Li L., Khait M., Voskov D., Terekhov K.M., Abushaikha A. Applying Massively Parallel Interface for MPFA scheme with advanced linearization for fluid flow in porous media. Journal of Petroleum Science and Engineering, 2023, vol. 220, 111190. DOI: https://doi.org/10.1016/j.petrol.2022.111190
- Oshaish A., Hassan A., Mahmoud M., El-Husseiny A., Al-Ofi S., Al-Yaseri A. Evaluating the rock wettability using multi-frequency dielectric measurements: A review on the fundamental concept and experimental approach. Journal of Petroleum Science and Engineering, 2022, 111177. DOI: https://doi.org/10.1016/j.petrol.2022.111177
- Gong F., Song Y., Zeng L., Zou G. The heterogeneity of petrophysical and elastic properties in carbonate rocks controlled by strike-slip fault: a case study from Yangjikan outcrop in the Tarim basin. Journal of Petroleum Science and Engineering, 2023, vol. 220, 111170. DOI: https://doi.org/10.1016/j.petrol.2022.111170
- Gbadamosi A.O., Junin R., Abdalla Y., Agi A., Oseh, J.O. Experimental investigation of the effects of silica nanoparticle on hole cleaning efficiency of water-based drilling mud. Journal of Petroleum Science and Engineering, 2019, vol. 172, pp. 1226–1234. DOI: https://doi.org/10.1016/j.petrol.2018.09.097
- Zhao X., Qiu Z., Wang M., Xu J., Huang W. Experimental investigation of the effect of drilling fluid on wellbore stability in shallow unconsolidated formations in deep water. Journal of Petroleum Science and Engineering, 2019, vol. 175, pp. 595–603. DOI: https://doi.org/10.1016/j.petrol.2018.12.067
- Zhao Y., Noorbakhsh A., Koopialipoor M., Azizi A., Tahir M.M. A new methodology for optimization and prediction of rate of penetration during drilling operations. Engineering with Computers, 2020, vol. 36, pp. 587–595. DOI: https://doi.org/10.1007/s00366-019-00715-2
- Matinkia M., Amraeiniya A., Behboud M.M., Mehrad M., Bajolvand M., Gandomgoun M.H., Gandomgoun M. A novel approach to pore pressure modeling based on conventional well logs using convolutional neural network. Journal of Petroleum Science and Engineering, 2022, vol. 211, 110156. DOI: https://doi.org/10.1016/j.petrol.2022.110156
- Abdullah A.H., Ridha S., Mohshim D.F., Yusuf M., Kamyab H., Krishna S., Maoinser M.A. A comprehensive review of nanoparticles in water-based drilling fluids on wellbore stability. Chemosphere, 2022, 136274. DOI: https://doi.org/10.1016/j.chemosphere.2022.136274
- Alhemdi A., Gu M. Method to account for natural fracture induced elastic anisotropy in geomechanical characterization of shale gas reservoirs. Journal of Natural Gas Science and Engineering, 2022, vol. 101, 104478. DOI: https://doi.org/10.1016/j.jngse.2022.104478
- Abdelgawad K.Z., Elzenary M., Elkatatny S., Mahmoud M., Abdulraheem A., Patil S. New approach to evaluate the equivalent circulating density (ECD) using artificial intelligence techniques. Journal of Petroleum Exploration and Production Technology, 2019, vol. 9, pp. 1569–1578. DOI: https://doi.org/10.1007/s13202-018-0572-y
- Ibrahim A. A review of mathematical modelling approaches to tackling wellbore instability in shale formations. Journal of Natural Gas Science and Engineering, 2021, vol. 89, 103870. DOI: https://doi.org/10.1016/j.jngse.2021.103870
- Khurshid I., Al-Shalabi E.W., Afgan I., Al-Attar H. A numerical approach to investigate the impact of acid-asphaltene sludge formation on wormholing during carbonate acidizing. Journal of Energy Resources Technology, 2022, vol. 144, no. 6. DOI: https://doi.org/10.1115/1.4051738
- Hassan A., Elkatatny S., Al-Majed A. Coupling rate of penetration and mechanical specific energy to improve the efficiency of drilling gas wells. Journal of Natural Gas Science and Engineering, 2020, vol. 83, 103558. DOI: https://doi.org/10.1016/j.jngse.2020.103558
- Khan A.N., Kim B.W., Rizwan A., Ahmad R., Iqbal N., Kim K., Kim D.H. A new method for determination of optimal borehole drilling location considering drilling cost minimization and sustainable groundwater management. ACS Omega, 2023. DOI: https://doi.org/10.1021/acsomega.2c06854
- Ramba V., Selvaraju S., Subbiah S., Palanisamy M., Srivastava A. Optimization of drilling parameters using improved play-back methodology. Journal of Petroleum Science and Engineering, 2021, vol. 206, 108991. DOI: https://doi.org/10.1016/j.petrol.2021.108991
- Rajabi M., Ghorbani H., Aghdam K.Y. Sensitivity analysis of effective factors for estimating formation pore pressure using a new method: the LSSVM-PSO algorithm. Journal of Petroleum Geomechanics, 2022, vol. 4, no. 3, pp. 96–113. DOI: https://doi.org/10.22107/JPG.2022.298551.1152
- Manzali Y., Akhiat Y., Chahhou M., Elmohajir M., Zinedine A. Reducing the number of trees in a forest using noisy features. Evolving Systems, 2022, pp. 1–18. doi: 10.1007/s12530-022-09441-5.
- Zhong R., Salehi C., Johnson Jr R. Machine learning for drilling applications: a review. Journal of Natural Gas Science and Engineering, 2022, vol. 108, 104807. doi: 10.1016/j.jngse.2022.104807.
- Olukoga T.A., Feng Y. Practical machine-learning applications in well-drilling operations. SPE Drilling & Completion, 2021, vol. 36, no. 04, pp. 849–867. doi: 10.2118/205480-PA.
Қосымша файлдар








