Technology for purification of acid mine water using the complexation-ultrafiltration method
- Авторлар: Naschetnikova O.B.1, Sokolkina A.S.1, Shabunin A.F.1, Nikiforov A.F.1
-
Мекемелер:
- Ural Federal University named after the First President of Russia B.N. Yeltsin
- Шығарылым: Том 14, № 2 (2024)
- Беттер: 9-14
- Бөлім: WATER SUPPLY, SEWERAGE, CONSTRUCTION SYSTEMS FOR PROTECTION OF WATER RESOURCES
- URL: https://journal-vniispk.ru/2542-0151/article/view/266474
- DOI: https://doi.org/10.17673/Vestnik.2024.02.02
- ID: 266474
Дәйексөз келтіру
Толық мәтін
Аннотация
The problem of purification of metal-containing acidic mine waters is extremely relevant for the Ural region. It noted 5 mines that have a significant impact on the ecological state of the water basin of the Sverdlovsk Region. Among them is the Levikhinsky copper mine near Kirovgrad, the conditionally purified mine waters of which flow into the Tagil River. Results of monitoring the state of the river. Tagil showed the ineffectiveness of the current treatment system. As a result of our research, a fundamental integrated technological scheme for the purification of mine waters was developed using the complexation-ultrafiltration method and the use of an accessible, cost-effective reagent produced in the Russian Federation ▪ potassium humate. The effectiveness of the technological scheme has been confirmed by laboratory tests.
Толық мәтін
Проблема очистки металлосодержащих кислых шахтных вод для Уральского региона крайне актуальна. В постановлении Правительства Свердловской области № 353 отмечено 5 рудников, оказывающих существенное воздействие на экологическое состояние водного бассейна.
Среди них Лёвихинский медный рудник под г. Кировградом. Он был заброшен в 2003 г., а затем затоплен. В настоящее время имеет место значительный водоотлив условно очищенных кислых шахтных вод, что крайне негативно влияет на состояние акватории. Результаты мониторинга состояния Тагила показали неэффективность действующей системы очистки. Превышение предельно допустимой концентрации меди в реке достигало 80 раз, железа – 8 [1].
Данная проблема широко освещалась СМИ в 2012‒2014 гг. [2]. Совместно с Уральским федеральным университетом (УрФУ) был разработан проект, содержащий технологию по извлечению цинка и меди из шламов и с полной очисткой шахтных вод до требований ПДК, но он не был реализован. В 2020 г. Свердловским Департаментом госзакупок был проведен тендер, по которому Институт горного дела УрО РАН должен был провести оценку состояния окружающей среды и дать рекомендации по минимизации загрязнения [3]. Исследование должно было завершиться к декабрю 2021 г., однако информация о его результатах так и не была представлена.
Таким образом, проблема очистки шахтных вод Лёвихинского медного рудника и вод других схожих объектов актуальна и на сегодняшний день.
Целью исследования является разработка и обоснование технологии, позволяющей очистить шахтные воды от ионов Fe(III) и Cu(II) с применением метода комплексообразования и последующей ультрафильтрации (КОУФ). В качестве комплексообразователя в работе использовали гумат калия (ГК) [4]. Предмет исследования – реальные шахтные воды Лёвихинского рудника, загрязненные тяжёлыми металлами и их солями.
Гумат калия ‒ это природное вещество, в больших количествах присутствующее в плодородных почвах, торфе и природных водах. В ряде научных статей [5, 6] приводятся сведения об эффективном связывании тяжелых цветных металлов гуминовыми соединениями с образованием прочных нерастворимых комплексов.
Используя гуматы калия для извлечения тяжелых металлов из водных растворов, мы практически моделируем природоподобную технологию, которая имеет место в любой природной водной экосистеме: болотах, реках, прудах при образовании илистых донных отложений. За счет этого частично обеспечивается своеобразное самоочищение водных объектов от ионов металлов.
Данные исследования представляют большой научный интерес в свете развития инновационных природоподобных технологий, а также имеют высокую практическую значимость при разработке технологий очистки металлсодержащих сточных вод, особенно кислых шахтных и подотвальных вод.
Анализ работ [7, 8] позволяет нам выделить основные рабочие параметры комплексообразования, позволяющие спланировать эксперимент по очистке шахтных вод. Такими параметрами являются: рН среды, концентрация тяжелого металла в исходном растворе, массовое соотношение комплексообразователя с металлом (далее К:Ме) и время их смешивания.
Проверка работоспособности технологии очистки реальных шахтных вод Лёвихинского медного рудника от ионов Fe(III) и Cu(II) производилась в три этапа. На первом этапе было определено: доза извести, необходимая для повышения рН до 5,5; тип и доза флокулянта, требующегося для интенсификации процесса отстаивания (первая ступень очистки).
На втором этапе было проведено тестирование метода КОУФ для доочистки осветленной воды (вторая ступень очистки).
Третьим этапом стал заключительный эксперимент по обработке реальных шахтных вод Лёвихинского медного рудника, моделирующий основные ступени очистки, в соответствии с ранее определенными оптимальными технологическими параметрами.
Обработка шахтных вод проходила в соответствии со следующим регламентом: обработка стока известковым молоком до рН 5,5; интенсивное перемешивание обработанного стока в течение 10 мин с градиентом скорости G = 200 c⁻¹; обработка стока раствором флокулянта серии «Праестол»; интенсивное перемешивание в течение 30 с с G = 200 c⁻¹; флокуляционное перемешивание обработанного стока в течение 5 мин с G = 40 c⁻¹; отстаивание до гидравлической крупности 0,3 мм/с; обработка осветленного стока раствором гумата калия (ГК); интенсивное перемешивание в течение 30 с обработанного стока с G = 200 c⁻¹; флокуляционное перемешивание обработанного стока в течение 20 мин с G = 40 c⁻¹; ультрафильтрация на лабораторной установке с половолоконной мембраной.
Схема лабораторной ультрафильтрационной установки представлена на рис. 1.
Рис. 1. Схема лабораторной ультрафильтрационной установки: а – емкость, для исходного разделяемого раствора; б – центробежный насос; в – корпус мембранного аппарата с ультрафильтрационным модулем из половолоконных мембран; г – приемная емкость пермеата
Fig. 1. Diagram of laboratory ultrafiltration unit: a ‒ capacity for initial separated solution; b ‒ centrifugal pump; c ‒ membrane apparatus housing with ultrafiltration module made of hollow fiber membranes; d ‒ permeate receiving capacity
Рабочая поверхность мембраны в модуле составляет 0,75 м2. Рабочее давление 0,1 МПа. В ходе мембранного разделения обрабатываемый раствор концентрировали в корпусе мембранного аппарата, а очищенный раствор накапливали в приемной емкости пермеата. Контроль показателей Fe(III) и Cu(II) в пермеате проводили методом хроматографии.
Основную характеристику процессса комплексообразования с последующей ультрафильтрацией – селективность мембран или степень извлечения ионов металлов (φ) определяли по формуле
где С1, С2 – концентрация ионов металлов в исходном растворе и в пермеате, мг/дм3.
В ходе экспериментов по выбору флокулянта было исследовано три флокулянта: Праестол 2540, 2500, 655. В ходе экспериментов дозы флокулянтов приняты равными 0,1 мг/дм3. Результаты экспериментов представлены на рис. 2.
Рис. 2. Зависимость мутности осветленных шахтных вод Лёвихинского рудника от типа флокулянта
Fig. 2. Dependence of turbidity of clarified mine waters of Levikhinsky mine on flocculant type
По результатам опыта был выбран флокулянт Праестол 2500, не диссоциирующий в водных растворах на ионы (неионогенный).
Результаты опытов по оценке влияния дозы флокулянта Праестол 2500 на остаточную мутность обработанных шахтных вод Лёвихинского рудника приведены на рис. 3.
Рис. 3. Зависимость мутности осветленных шахтных вод Лёвихинского рудника от дозы флокулянта Праестол 2500
Fig. 3. Dependence of turbidity of clarified mine waters of Levikhinsky mine from the dose of Praestol 2500 flocculant
Как следует из рисунка, мутность обработанного стока снижается в зависимости от дозы введенного флокулянта. Установлено, что оптимальной дозой является концентрация флокулянта 1 мг/дм3. Дальнейшее ее увеличение не оказывает существенного влияния на снижение мутности.
Кроме того, в ходе экспериментов определено, что степень извлечения Fe(III) и Cu(II) составляет 90 % при соотношении К:Ме 7:1, которое является оптимальным.
Результаты эксперимента по каждой ступени очитки шахтных вод приведены в таблице.
В результате лабораторных испытаний удалось получить высокие проценты извлечения ионов меди ‒ до 98‒97 % и железа ‒ до 99,9 %, что доказывает работоспособность предложенных методов очистки.
Таким образом, на основе полученных экспериментальных данных разработана принципиальная комплексная технологическая схема очистки шахтных вод с применением метода комплексообразования-ультрафильтрации с использованием доступного, экономически выгодного реагента, производимого в России – гумата калия.
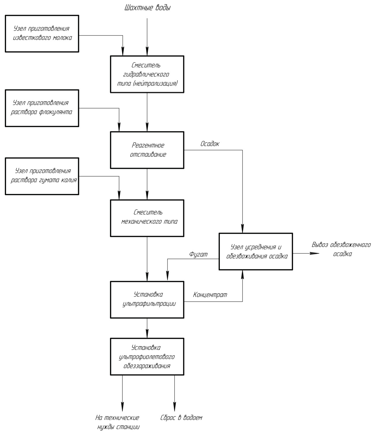
Принципиальная технологическая схема представлена на рис. 4.
Согласно схеме, очистка шахтных вод включает в себя две ступени и последующее обеззараживание.
Результаты очистки шахтных вод Лёвихинского рудника
Results of mine water treatment at Levikhinsky mine
Показатель | Исходные шахтные воды | Первая ступень очистки | Вторая ступень очистки | Требования ПДК для сброса в водоем рыбохозяйственного назначения |
рН | 2,1 | 5,5 | 6,5 | 6,5‒8,5 |
Fe (III), мг/дм3 | 988,70 | 17,78 (98,20 %) | 0,1 (99,44 %) | 0,1 |
Cu(II), мг/дм3 | 16,75 | 0,29 (98,27 %) | 0,002 (99,31 %) | 0,001 |
Примечание – в скобках приведено значение степени извлечения компонента по сравнению с предыдущей ступенью.
Первая ступень – реагентное отстаивание, при котором происходит частичная нейтрализация (до рН 5–5, 5) и осветление шахтных вод за счет введения известкового молока и флокулянта: шахтные воды подаются в смеситель, где равномерно смешиваются с известковым молоком. На выходе из смесителя в трубопровод непосредственно перед отстойником осуществляется ввод флокулянта. В отстойнике происходят процессы осаждения взвешенных веществ и частичная нейтрализация кислых шахтных вод с образованием гидроксидов металлов.
Вторая ступень – применение метода КОУФ, что обеспечивает доочистку шахтных вод от ионов тяжелых металлов: обработанные шахтные воды поступают в смеситель, где происходит их смешивание с раствором ГК. После они поступают в резервуар , откуда под давлением подаются на ультрафильтрационную установку (УФ), состоящую из капиллярно-пористых элементов. После доочистки шахтных вод на УФ установке они поступают на установку ультрафиолетового обеззараживания (УфО) для обеспечения бактериологической безопасности. После УфО часть очищенных шахтных вод забирают на собственные нужды станции (узел приготовления реагентов), а часть сбрасывают в водоем.
Осадок из отстойника флокулятора и концентрат с установки ультрафильтрации подаются в сгуститель, откуда поступают на фильтр-пресс для обезвоживания.
Обезвоженный осадок вывозится на площадки складирования с целью последующей термической обработки и обогащения руды.
Рис. 4. Принципиальная технологическая схема обработки шахтных вод Лёвихинского рудника
Fig. 4. Process Flow Diagram of Levikhinsky Mine Water Treatment
Вывод.
Предложенная схема позволяет значительно сократить потребление извести ‒ с 9 до 2 г/дм3. Получающийся в результате технологии осадок обладает меньшей токсичностью по сравнению со шламами традиционных станций нейтрализации шахтных вод, так как не содержит гидрооксиды тяжелых цветных металлов, которые в процессе очистки образуют труднорастворимые устойчивые хелатные (внутрикомплексные) соединения с гуматами. Опробованная на начальной стадии лабораторных испытаний технология показала хорошие результаты, что говорит о необходимости продолжения исследований в данной области.
Авторлар туралы
Olga Naschetnikova
Ural Federal University named after the First President of Russia B.N. Yeltsin
Хат алмасуға жауапты Автор.
Email: o.b.naschetnikova@urfu.ru
PhD in Chemical Sciences, Associate Professor of the Water Management and Water Technology Chair
Ресей, 620002, Yekaterinburg, Mira str., 17Alexandra Sokolkina
Ural Federal University named after the First President of Russia B.N. Yeltsin
Email: sokolkina-sasha@yandex.ru
Engineer of the Water Management and Water Technology Chair
Ресей, 620002, Yekaterinburg, Mira str., 17Artem Shabunin
Ural Federal University named after the First President of Russia B.N. Yeltsin
Email: 6565792@gmail.com
Postgraduate student of the Water Management and Water Technology Chair
Ресей, 620002, Yekaterinburg, Mira str., 17Alexander Nikiforov
Ural Federal University named after the First President of Russia B.N. Yeltsin
Email: alex.f.nikiforov@mail.ru
Doctor of Technical Sciences, Professor, Professor of the Water Management and Water Technology Chair
Ресей, 620002, Yekaterinburg, Mira str., 17Әдебиет тізімі
- Trouble of a local scale. How they are trying to solve the problem of the Ural Levikha. Available at: https://fedpress.ru/article/2551376 (accessed 28 April 2024).
- Why Levikha has become a symbol of environmental problems of the Middle Urals. Available at: https://fedpress.ru/article/2538144 (accessed 28 April 2024).
- Ural inventor on a way to clean the Levikhinsky mine. Available at: https://fedpress.ru/expert-opinion/2536548 (accessed 28 April 2024).
- Orlov D.S. Gumusovye kisloty pochv i obshchaya teoriya gumifikatsii [Humic acids of soils and the general theory of humification]. Moscow, MGU, 1990. 325 p.
- Perelekov L.V., Pinsky D.L., Perelekova I.V., Atroshchenko Yu.M. Adsorption capacity of natural and oxidized humic acids of lowland peat with respect to heavy metals. Agrokhimiya [Agrochemistry], 2019, no. 12, pp. 66‒74. (in Russian)
- Budaeva A.D., Zoltoev E.V., Zhambalova B.S. Isolation of humic acids from oxidized brown coals and their sorption properties. Gornyy informatsionno-analiticheskiy byulleten’ [Mining Information and Analytical Bulletin]. Available at: https://cyberleninka.ru/article/n/vydelenie-guminovyh-kislot-iz-okislennyh-buryh-ugley-i-ih-sorbtsionnye-svoystva (accessed 28 April 2024).
- Xiaodong Li, Bin Wu, Qian Zhang [et all]. Complexation of humic acid with Fe ions upon persulfate/ferrous oxidation: Further insight from spectral analysis. Journal of Hazardous Materials. Available at: https://www.sciencedirect.com/science/article/abs/pii/S0304389420310608 (accessed 15 November 2020).
- Dmitrieva E.D., Goryacheva A.A., Leontyeva M.M. [et al.]. Sorption capacity of humic substances of peats of various origin of the Tula region in relation to Pb (II) ions. Izvestiya TulGU. Estestvennye nauki [Izvestia TulSU. Natural sciences], 2015, no. 4, pp. 205‒219. (in Russian)
Қосымша файлдар






