Опыт адаптации штата Калифорния (США) к изменениям климата
- Авторы: Торгашина М.Р.1, Медведков А.А.1,2
-
Учреждения:
- Московский государственный университет имени М.В. Ломоносова
- Институт географии Российской академии наук
- Выпуск: Том 88, № 3 (2024)
- Страницы: 428-448
- Раздел: АДАПТАЦИЯ К ИЗМЕНЕНИЯМ КЛИМАТА: ОПЫТ СТРАН И РЕГИОНОВ
- URL: https://journal-vniispk.ru/2587-5566/article/view/279702
- DOI: https://doi.org/10.31857/S2587556624030136
- EDN: https://elibrary.ru/SNMGKK
- ID: 279702
Цитировать
Полный текст
Аннотация
В рамках обсуждения региональной стратегии климатической адаптации рассмотрены прогнозируемые климатические изменения и их последствия для природных ресурсов, социальной сферы и климатически зависимых отраслей хозяйства штата Калифорния (США). В данном контексте проанализированы отраслевые адаптационные стратегии (повышение эффективности в лесном и сельском хозяйстве, управление водными ресурсами, сохранение биоразнообразия, развитие системы здравоохранения, повышение устойчивости энергетических и транспортных систем, управление чрезвычайными ситуациями и рисками в прибрежной зоне). Для каждой из указанных сфер рассмотрены важнейшие вызовы, обусловленные потеплением климата, а также обозначены основные цели, достижение которых способно смягчить последствия глобальных изменений климата. В качестве приоритетных видов адаптационных мероприятий определены: укрепление береговой линии и защита береговой инфраструктуры в прибрежной зоне; осуществление рубок ухода, удаление сухостоя и контролируемые пожары в горных районах северной и центральной частей штата; введение ограничений на водопользование и внедрение водосберегающих технологий в сельскохозяйственных и городских районах центральной и южной частей штата; совершенствование инфраструктуры, защищающей от наводнений вблизи крупных рек; развитие зеленых насаждений и совершенствование водной и энергетической инфраструктуры на урбанизированных землях; внедрение свето- и теплоотражающих строительных материалов в городах. По итогам проведенного анализа выявлены преимущества и недостатки климатической политики Калифорнии. К преимуществам отнесены: развитая институциональная система управления рисками, отлаженный характер взаимодействия между ведомствами при разработке адаптационных программ, качественная система сбора климатической информации, организации и проведения мониторинговых исследований, эффективно выстроенное сотрудничество между наукой и практикой. К недостаткам причислены: декларативный характер отраслевых стратегий с ведомственными рекомендациями, существующими в отрыве от местной специфики, недостаточный учет территориальных особенностей (пространственных неоднородностей географической среды) и фактический отказ от использования ландшафтного подхода в форме физико-географического/экосистемного районирования при разработке адаптационных мероприятий.
Полный текст
ВВЕДЕНИЕ
Глобальные изменения климата и их последствия – одна из важнейших проблем, с которыми сталкивается наша цивилизация в настоящий момент. Климатически обусловленные вызовы требуют разработки соответствующей системы адаптационных мероприятий, направленных на предотвращение, преодоление или выгодное использование текущих и прогнозируемых изменений и их последствий (МГЭИК …, 2007). В начале ХХI в. эта тема превратилась в одну из важнейших проблем не только глобальной экологии, но мировой экономики и политики (Медведков, 2020). Это обусловлено тем, что принимаемые решения в сфере климатической проблематики имеют ощутимые следствия стратегического характера (изменение энергетического баланса стран и мировых рынков, влияние на глобальные модели торговли, создание новой экономики климатического действия и др.) (Леонард и др., 2021).
Адаптация представляет собой направление в климатической политике, ориентированное на разработку и принятие мероприятий – ответных действий на последствия происходящих изменений. Эффекты этих изменений уже сейчас приводят не только к значительным финансовым убыткам, но и человеческим жертвам (Никуличев, 2016; Climate Vulnerability …, 2012), осложнению общественно-политической ситуации в мире, в частности и в США (Лыжин, 2021), поэтому вопрос адаптации является чрезвычайно актуальным. Адаптация к изменениям климата представляет собой набор самых разных программ: от улучшения инфраструктуры водоснабжения и защиты от наводнений до новых форм страхования от катастрофических бедствий (Farber, 2011). Адаптационные мероприятия направлены на приспособление природно-хозяйственных систем к вызовам с целью управления угрозами и их смягчения. В этой связи представляется, что способность к адаптации определяется прежде всего не степенью уязвимости территорий к климатическим изменениям, а уровнем социально-экономического развития стран и регионов. Лидерами в этой сфере являются экономически развитые государства, прежде всего – США и страны ЕС.
В США существует Закон об изучении глобальных изменений от 1990 г.,1 способствующий проведению исследований по проблеме глобального потепления и его последствий. В рамках действия Закона предусмотрено предоставление Конгрессу и Президенту не реже одного раза в четыре года специального доклада о природно-ресурсных, медико-экологических, социальных и эколого-экономических последствиях глобальных изменений.
В сфере климатической политики не только на страновом, но и на мировом уровне выделяется Калифорния – самый населенный и экономически развитый штат страны, к тому же характеризующийся высокой уязвимостью к природно-климатическим изменениям, учитывая его природные особенности (засушливый климат, благоприятствующий появлению тепловых стрессов, возникновению и распространению лесных пожаров, возрастающему дефициту водных ресурсов и др. неблагоприятных явлений). Повышенная уязвимость территории и населения к изменениям климата в условиях высокой эффективности планирования, обусловленной соответствующим уровнем экономического развития, стимулирует качественную проработку мер адаптации (Порфирьев и др., 2023). Имеется еще одно важное обстоятельство, делающее Калифорнию интересным примером для анализа. Оно заключается в особенностях электорального поведения населения и ведущей роли Демократической партии США в управлении штатом, представители, которой уделяют особое внимание проблеме климатических изменений, активно финансируя реализацию адаптационных мероприятий. В этой связи стоит отметить, что в Калифорнии принят Закон о решениях в области глобального потепления от 2006 г.,2 действуют и соответствующие указы, требующие разработки специализированных планов и конкретных программ, направленных на развитие зеленых технологий и политики адаптации к изменениям климата, представляющие интерес для анализа и оценки передового опыта. Этому и посвящена данная статья.
ПРОГНОЗИРУЕМЫЕ ИЗМЕНЕНИЯ КЛИМАТА КАК ФАКТОР АДАПТАЦИИ
Моделирование климатических изменений
Проблеме изменения климата в Калифорнии уделяется много внимания со стороны как ученых, так и лиц, принимающих решения. Так, по инициативе Правительства Калифорнии с 2006 г. регулярно проводится оценка изменений климата и их последствий, в рамках которой анализируются актуальные климатические тренды, исследуется уязвимость территории штата к изменениям климата на локальном и региональном уровнях. Полученные результаты позволяют принимать конкретные научно обоснованные меры по адаптации к климатическим вызовам. Одна из последних на данный момент – Четвертая оценка изменений климата (California’s Fourth Climate Change Assessment) была опубликована в августе 2018 г. При прогнозировании климатических изменений авторы этого документа опирались на 10 моделей GCM (Global Climate Model), отобранные как наиболее репрезентативные для территории Калифорнии, а также на сценарии RCP4.5 и RCP8.5 (Representative Concentration Pathways), представленные в Пятом докладе Межправительственной группы экспертов по изменению климата (IPCC)3. Сценарий RCP4.5 является одним из “умеренных”, за основу которого был принят вариант, при котором выбросы парниковых газов будут расти до середины ХХI в., а затем – снижаться, в результате чего концентрация CO2 к 2100 г. составит около 550 ppm. Сценарий RCP8.5 представляет “экстремальный” вариант, при котором выбросы парниковых газов продолжат расти в течение всего ХХI столетия и к 2100 г. атмосферная концентрация СО2 превысит 900 ppm (это в три раза больше уровня доиндустриальной эпохи).
Изменения температуры воздуха и режима выпадения атмосферных осадков
Согласно данным, приведенным в Четвертой оценке изменения климата (California’s Fourth Climate Change Assessment), среднегодовая температура на большей части территории штата в период с 1986 по 2016 г. (по сравнению с периодом с 1901 по 1960 г.) выросла более чем на 0.5°C, а местами, преимущественно в Южной Калифорнии, она увеличилась более чем на 1°C. Все климатические модели прогнозируют дальнейшее увеличение температуры воздуха в течение текущего столетия. В табл. 1 приводится прогноз по увеличению среднегодовой суточной температуры до максимальных значений на основании “умеренного” и “экстремального” сценариев.
Таблица 1. Прогнозируемые изменения максимальной среднегодовой температуры воздуха в Калифорнии
Сценарий | 2006–2039 гг. | 2040–2069 гг. | 2070–2100 гг. |
RCP4.5 | +1.4°C (2.5°F) | +2.4°C (4.4°F) | +3.1°C (5.6°F) |
RCP8.5 | +1.5°C (2.7°F) | +3.2°C (5.8°F) | +4.8°C (8.8°F) |
Источник: Statewide Summary Report. California’s Fourth Climate Change Assessment, 2018.
Для Калифорнии ввиду естественных причин характерна высокая изменчивость годовой суммы атмосферных осадков, основная часть которых приходится на зимний период. Многолетняя изменчивость годовой суммы осадков может способствовать появлению экстремальных засух (как это было в период с 2012 по 2016 г.), а также очень влажных лет, которые могут сопровождаться наводнениями (как это было в 2017 г.). Указанные особенности климатических условий усложняют прогнозирование режима выпадения атмосферных осадков и характера его динамики. Большинство климатических моделей не предсказывают устойчиво-выраженных трендов уменьшения или увеличения годовой суммы осадков на всей территории штата Калифорнии, однако прогнозируется нарастание пространственных различий. Так, ожидается, что в XXI в. климат в северной части штата станет более влажным (причем, изменения более выражены в моделях, созданных на основе сценария RCP8.5 по сравнению с RCP4.5), в то время как на юге Калифорнии режим погоды станет более нестабильным, что будет проявляться как в увеличении, так и в сокращении сумм годовых осадков (Pierce et al., 2018). Прогнозируется (Berg and Hall, 2015; Pierce et al., 2018; Swain et al., 2018), что выпадение осадков будет иметь более редкий, но в то же время – экстремальный характер. Данное обстоятельство увеличивает вероятность разрушительных наводнений. Еще одним важным аспектом изменения режима атмосферных осадков является уменьшение их количества в твердом виде (Knowles et al., 2006) и, как следствие, снижение мощности накапливающегося к весне в горах Калифорнии снежного покрова (Barnett et al., 2008; Mote et al., 2018; Pierce et al., 2008; Pierce and Cayan, 2013), играющего важную роль в питании калифорнийских рек. Весеннее таяние снежного покрова в горах Сьерра-Невада составляет около 70% используемых водных ресурсов в бассейне р. Колорадо, которая, в свою очередь, обеспечивает 55% водоснабжения Южной Калифорнии (California’s …, 2018). Климатические модели показывают, что количество накопленного к весне снега в горных районах центральной и северной частях Калифорнии значительно сократится (Pierce et al., 2018). При этом в условиях прогнозируемого в зимнее время увеличения осадков в жидком виде ожидается рост числа наводнений (Swain et al., 2018).
Прогноз ресурсно-экологических и социально-экономических изменений
В условиях прогнозируемого роста температуры воздуха увеличивается дефицит насыщения воздуха влагой, вследствие чего растет испарение с поверхности почвы. Эти тенденции будут способствовать аридизации почвенноэкологических условий (в том числе и при увеличении количества осадков). Климатические прогнозы показывают (Pierce et al., 2014; Swain et al., 2018), что летняя засуха в Калифорнии может затянуться из-за более раннего высыхания почвы в весеннее время. Усиление влияния этого фактора приведет к угнетению древесной растительности и увеличению потенциала пожароопасности в связи с ослаблением гомеостатической функции древостоя (Медведков, Котова, 2020).
Выполнено сравнение фактических данных, свидетельствующих о росте дефицита насыщения воздуха влагой, с информацией, полученной на основе анализа климатических моделей по сценарию RCP8.5 (Williams et al., 2019). Результаты выполненного анализа позволяют утверждать, что увеличение в последние десятилетия площади летних лесных пожаров в Северной Калифорнии и в горах Сьерра-Невада напрямую связано с изменениями климата (Williams et al., 2019). По прогнозам ожидается, что эта тенденция сохранится.
Прогнозируется, что многие виды растений и животных в результате изменения температурно-влажностного режима столкнутся с физиологическим стрессом. Это может привести как к сокращению популяций этих видов, так и к изменению ареалов растительных сообществ и отдельных видов растений (Statewide …, 2018). Так, было проведено исследование (Torne et al., 2017), показавшее, что в рамках сценария RCP4.5 – от 21 до 28%, а в рамках RCP8.5 – от 45 до 56% естественной растительности Калифорнии окажется в климатически переходных условиях (т. е. в обстановках, являющихся граничными для распространения конкретных типов растительности). При этом ожидается, что наиболее уязвимыми окажутся хвойные редколесья в предгорьях Сьерра-Невады, южное побережье штата с характерным чапаралем, пустынные области, а также горные районы, расположенные к северу от залива Сан-Франциско. Наиболее чувствительные к изменениям виды растений и животных могут быть вытеснены более устойчивыми (в том числе чужеродными для местных экосистем). Изменения климата также способствуют распространению патогенов и вредителей (Anderegg et al., 2015), например жука-короеда. Сельскохозяйственной отрасли штата придется столкнуться с убытками, так как многие культивируемые растения, в особенности многолетние (фруктовые деревья и кустарники, миндаль), весьма уязвимы к росту температуры и дефициту влажности воздуха.
Для Калифорнии – штата с крупными прибрежными агломерациями, значительные риски связываются с поднятием уровня моря. Так, уровень моря вдоль побережья центральной и южной Калифорнии за вторую половину ХХ в. поднялся более чем на 15 см (Statewide …, 2018). Следует отметить, что в основном это произошло за счет проседания дневной поверхности в результате интенсивного отбора подземных вод. Тем не менее, на этот процесс, имеющий инженерно-геологическое происхождение, накладывается и климатически обусловленное изменение уровня моря. И в этой связи важно, что в XXI в. ожидается дальнейшее повышение уровня Мирового океана (Griggset al., 2017), однако сохраняется неопределенность в предсказании его темпов из-за существующих сложностей в оценке состояния покровных ледников. Прогнозируется, что подъем уровня моря нанесет ущерб прибрежной инфраструктуре городов, усилит береговую эрозию и приведет к интрузии соленых вод в прибрежные водоемы и водоносные горизонты гипсометрически низко расположенных территорий (в том числе и сельскохозяйственных). Данные процессы будут способствовать увеличению минерализации поверхностных и грунтовых вод, а также засолению почв (California …, 2009).
Рост температуры воздуха приведет к увеличению нагрузки на энергетическую инфраструктуру штата, в основном, из-за более частого использования кондиционеров (Statewide …, 2018). Транспортная инфраструктура будет все больше страдать из-за пожаров и наводнений, а высокие температуры воздуха уже сегодня ухудшают качество дорог. Очевидно, что рост температуры воздуха также приведет к сильной нагрузке на систему здравоохранения, особенно это проявится в периоды с чрезвычайно жаркой погодой, которые могут способствовать появлению инфекционных заболеваний тропического типа (California …, 2009).
Указанные выше изменения являются ключевыми из прогнозируемых, они не могут не повлиять на жизнь и деятельность населения штата Калифорния, в связи с чем подробно и рассматриваются в стратегиях по климатической адаптации.
Оценка изменений и сбор климатической информации
Информация о текущих климатических изменениях нуждается в постоянном обновлении, поэтому штат разрабатывает планы, в которых представлены приоритеты исследований на ближайшие годы. Примером такого руководящего документа является План исследований в области изменения климата, опубликованный в феврале 2015 г.4
Штат также проводит периодические оценки воздействия изменений климата на его территорию и население. На момент публикации данной статьи завершена Четвертая оценка изменения климата (California’s Fourth Climate Change Assessment), включающая более 60 докладов (44 доклада о прогнозируемом воздействии на конкретные сектора и потенциальных ответных мерах, 9 региональных докладов и 3 тематических доклада по ситуации на территории штата). В рамках данной оценки анализируется уязвимость природно-хозяйственных систем к изменениям климата на локальном и региональном уровнях (в том числе и на уровне всего штата) и обсуждаются возможности для принятия конкретных мер по уменьшению влияния меняющихся условий географической среды. Экспертами проводятся научные исследования по потенциальному воздействию изменений климата на целый ряд секторов: энергетику, водоснабжение, сельское хозяйство, здравоохранение, побережье, транспорт и ресурсы экосистем.
Климатическая информация и данные доступны через веб-сайт Cal-Adapt5. Его создание было одной из задач, сформулированных в Калифорнийской стратегии климатической адаптации. На федеральном уровне также ведется каталог исследований в области изменений климата, который ежегодно обновляется. Калифорнийское агентство защиты окружающей среды разработало и отслеживает 36 показателей для оценки тенденций климатических изменений и их воздействия на экосистемы и население штата. В мае 2018 г. был опубликован обновленный отчет по индикаторам изменения климата, в котором сообщается о его последствиях для штата, опираясь на динамику почти четырех десятков анализируемых показателей (Indicators …, 2018).
СТРАТЕГИЧЕСКОЕ ПЛАНИРОВАНИЕ КЛИМАТИЧЕСКОЙ АДАПТАЦИИ
На пути к созданию стратегии климатической адаптации
Первым шагом в сфере адаптации к климатическим изменениям стал указ, подписанный губернатором Калифорнии в 2008 г., поручавший правительству штата “разработать стратегию по климатической адаптации”. Роль стратегии заключалась в обобщении наиболее известных научных данных о влиянии изменений климата на территорию и население штата, анализе уязвимости Калифорнии к выявленным воздействиям и выработке решений, которые могут быть реализованы для повышения устойчивости природно-хозяйственных систем к климатическим изменениям. Уже через год, в 2009 г. Калифорнийское агентство природных ресурсов опубликовало Калифорнийскую стратегию климатической адаптации (California Climate Adaptation Strategy), разработанную в сотрудничестве с группой по климатическим действиям (Climate Action Team), в состав которой также входят представители Департамента продовольствия и сельского хозяйства, Комиссии по энергетике и др. ведомств. Этот документ (California …, 2009) представляет собой обзор текущей климатической ситуации в штате, анализ прогнозируемых климатических изменений и их воздействий на систему здравоохранения, биоразнообразие и среду обитания, океан и прибрежные ресурсы, водные ресурсы, сельское хозяйство, лесное хозяйство, транспортную и энергетическую инфраструктуру. Для каждой из этих областей стратегия рассматривает угрозы, связанные с ростом температуры воздуха, изменением режима и количества осадков, а также повышением уровня моря. В стратегии обозначен список целей, достижение которых поможет штату адаптироваться к меняющимся климатическим условиям. Калифорнийская стратегия климатической адаптации является базовым документом для дальнейшей работы отраслевых ведомств штата, которые на его основе разрабатывают подробные и узконаправленные планы действий, учитывающие адаптационные цели и задачи конкретных секторов. На данный момент этот документ уже получил два обновления в 2014 и 2018 гг., в каждом из которых отражен прогресс, достигнутый штатом в реализации целей и планов из предыдущей версии, и предложены обновленные цели и задачи в области адаптации. В последней на данный момент версии этого документа от 2018 г. адаптационные меры рассматриваются по 11 направлениям, представляющим отрасли хозяйства, проблемы ресурсопользования и социальную политику (Safeguarding …, 2018).
Калифорнийское агентство природных ресурсов стремится достичь наибольшей интеграции между работой отраслевых ведомств, поэтому всячески поощряет многонаправленность стратегий и их взаимодополняемость. Отдельная глава в последней версии стратегии посвящена “климатической справедливости”, отражающей современные тенденции в американской социальной политике. Достижение климатической справедливости предполагает поиск наиболее уязвимых сообществ с целью справедливого распределения возможностей и трудностей, связанных с изменениями климата между группами с разной социальной защищенностью.
Планирование адаптации к изменениям климата
Планы по адаптации, разрабатываемые на уровне штата, подчеркивают необходимость планирования на региональном и локальном уровнях с учетом местных природно-хозяйственных особенностей. Калифорнийским агентством по чрезвычайным ситуациям и Калифорнийским агентством природных ресурсов для местных сообществ в 2012 г. было разработано руководство по планированию адаптации, состоящее из четырех частей (рис. 1). Руководство 2012 г. ориентировано на разработку планирования для адаптирующихся сообществ, определение ожидаемых последствий климатических изменений для отдельных отраслей и территорий (на уровне выделенных районов) и подготовку потенциальных адаптационных стратегий, которые местные сообщества могут использовать в соответствии со своими потребностями (California …, 2012). Таким образом, разработанное руководство представляет собой основу для адаптационного планирования к климатическим изменениям на локальном и региональном уровнях.
Рис. 1. Концептуальная основа планирования адаптации (2012 г.)
Источник: California Adaptation Planning Guide, 2012.
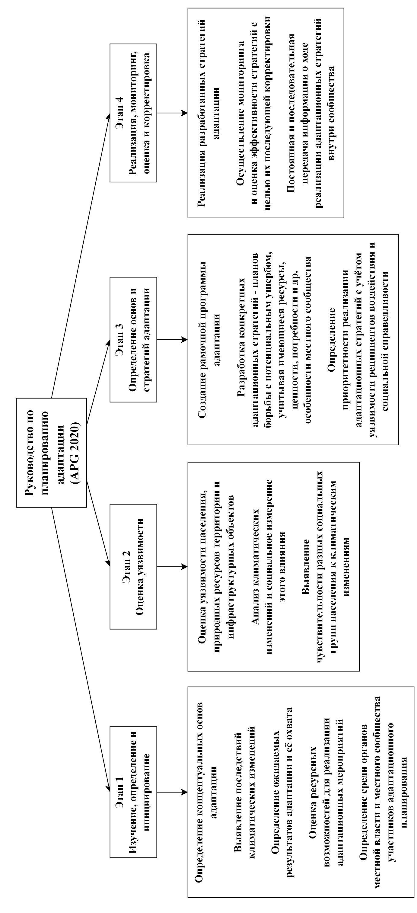
В 2020 г. была опубликована обновленная версия руководства по адаптационному планированию (рис. 2), учитывающая произошедшие изменения в калифорнийском законодательстве, а также накопленные к этому времени новые научные сведения. Обновленное руководство (California …, 2020) также состоит из четырех частей, которые соответствуют разным этапам адаптации. В соответствии с обновленной в 2018 г. версией стратегии климатической адаптации (Safeguarding …, 2018), принятой на уровне штата, руководство 2020 г. рассматривает адаптацию, применительно к 11 ключевым секторам, включающим: управление чрезвычайными ситуациями, энергетику, землепользование и развитие сообществ, общественное здравоохранение, транспорт, сельское хозяйство, биоразнообразие и среду обитания, лесные земли, океан и побережье, водные объекты и ресурсы, парково-рекреационные зоны и культурные объекты. Также в документе представлен алгоритм адаптации сообществ к климатическим изменениям (рис. 3), необходимость которой законодательно закреплена правительством штата6. Разработан пошаговый план адаптации, включающий: информирование населения и определение основных участников процесса, оценку уязвимости7 и адаптационного потенциала местных сообществ, подготовку адаптационных стратегий и их приоритезацию, а также дальнейшую реализацию выбранных мероприятий и последующий мониторинг их эффективности с целью их дальнейшей корректировки.
Рис. 2. Концептуальная основа планирования адаптации (2020 г.)
Источник: California Adaptation Planning Guide, 2020.
Рис. 3. Поэтапный план адаптации в обновленном руководстве по планированию адаптационных мероприятий, 2020 г.
Источник: California Adaptation Planning Guide, 2020.
Территориально обусловленные типы адаптационных мероприятий
Штат Калифорния – чрезвычайно дифференцированный регион в природно-хозяйственном отношении (рис. 4), что обусловлено геоморфологической, климатической и ландшафтно-экологической неоднородностью его территории (см. табл. 1). Поэтому вполне логичным представляется выбор природного районирования в качестве основы для систематизации адаптационных мероприятий на территории штата Калифорния.
Рис. 4. Природное районирование территории штата Калифорния [по (Bailey and Hogg, 1986)]
Из проблем, которые обусловлены изменениями климата, для территории штата наиболее существенны участившиеся засухи, приводящие к сильным лесным пожарам, а также проблемы водоснабжения, особенно проявляющиеся в южных районах штата. Разнообразие природных условий обусловливает и разные типы климатических рисков, что находит отражение в многообразии адаптационных мероприятий (табл. 2). Так, горные районы с лесной и кустарниковой растительностью (хвойно-широколиственными лесами и горным чапарралем) на севере штата оказываются наиболее уязвимыми к природным пожарам, а южные районы с прибрежными долинами и невысокими горами в условиях высокой урбанизации оказываются наиболее чувствительными к изменению береговой линии, режима и стока рек, а также городского климата. Уязвимость сельскохозяйственных территорий, представленных плоскими низменными равнинами, занятыми агроландшафтами, в основном обусловлена изменениями водного режима рек, а также возрастающей частотой экстремально высоких температур воздуха. Не менее восприимчивы плотно населенные урбанизированные районы прибрежных агломераций Сан-Франциско, Лос-Анджелеса и южного побережья штата Калифорния (Сан-Диего), которым угрожает повышение уровня моря, водный стресс и волны жары. В ответ на важнейшие климатические риски преобладающими адаптационными тенденциями являются (см. рис. 4, табл. 2): укрепление береговой линии и защита инфраструктуры в прибрежных районах; рубки ухода и удаление сухостоя на севере штата и в пределах горного хребта Серра-Невада; контролируемые пожары в горных областях северной и центральной частей штата; введение ограничений на водопользование и внедрение водосберегающих технологий в центральной и южной частях штата; усовершенствование инфраструктуры вблизи крупных рек, защищающей от наводнений; развитие в городах зеленой инфраструктуры, а также совершенствование водной и энергетической инфраструктуры на техногенно-преобразованных территориях, внедрение свето- и теплоотражающих материалов при строительстве зданий и дорог.
Таблица 2. Приоритетные адаптационные мероприятия в природных районах Калифорнии
Название района | Краткая характеристика природно-экологических условий района | Адаптационные мероприятия в рассматриваемых районах |
Северное побережье | Прибрежные равнины с кустарниковыми сообществами и параллельные горные хребты (до 900–1000 м) с хвойными и смешанными хвойно-широколиственными лесами | Побережье и акватория: укрепление береговой линии; адаптация прибрежной инфраструктуры и перенос уязвимой инфраструктуры дальше от берега; контроль за качеством прибрежных вод и состоянием прибрежных экосистем; Лесное хозяйство: рубки ухода; сбор сухой и легко загорающейся биомассы; контролируемые пожары; борьба с инвазивными видами и вредителями; лесовосстановительные мероприятия с высаживанием огнеустойчивых видов; внедрение принципов устойчивого лесопользования в практику лесозаготовки; Водные ресурсы: учет изменения гидрологического режима рек и подготовка водной инфраструктуры к этим изменениям |
Горные территории Северной Калифорнии | Расчлененные низко- и среднегорья (до 2300–2500 м) и плато высотой (от 1000 до 2000 м) со смешанными хвойно-широколиственными лесами, горным чапаралем и полынными кустарниковыми сообществами | Лесное хозяйство: рубки ухода; сбор сухой и легко загорающейся биомассы; контролируемые пожары; борьба с инвазивными видами и вредителями; лесовосстановительные мероприятия с высаживанием огнеустойчивых видов; внедрение принципов устойчивого лесного хозяйства в лесозаготовительную практику; мониторинг состояния растительности; Водные ресурсы: учет изменения гидрологического режима рек и подготовка водной инфраструктуры к этим изменениям; укрепление речных долин – высаживание лесополос вдоль берегов |
Сьерра-Невада | Горный хребет (в среднем – около 2500 м) и отдельными высокими вершинами (более 4000 м) с хвойными лесами, субальпийским хвойным редколесьем и альпийскими лугами | Лесное хозяйство: рубки ухода; сбор сухой и легко загорающейся биомассы; контролируемые пожары; борьба с инвазивными видами и вредителями; лесовосстановительные мероприятия с высаживанием огнеустойчивых видов; внедрение принципов устойчивого лесного хозяйства в лесозаготовительную практику; Водные ресурсы: учет изменения гидрологического режима рек и подготовка водной инфраструктуры к этим изменениям; укрепление речных долин – высаживание лесополос вдоль берегов; Охрана биоразнообразия: мониторинг уязвимых видов, создание охраняемых природных территорий |
Центральная долина Калифорнии | Плоская низменная равнина с полевыми агроландшафтами | Сельское хозяйство: совершенствование ирригационных систем и техник полива с целью уменьшения потерь воды при поливе; внедрение сортов и культур, устойчивых к более высоким температурам и более засушливым условиям; расширение мелиоративных мероприятий; Водные ресурсы: укрепление дамб в районе дельты для защиты от вторжений морской воды; контроль за состоянием водоотводящих каналов; развитие инфраструктуры, защищающей от наводнений; Охрана биоразнообразия: сохранение видов и местообитаний района в районе Калифорнийской дельты (Сакраменто–Сан-Хоакин) |
Район залива Сан-Франциско | Высокоурбанизированное побережье залива Сан-Франциско | Побережье и акватория: укрепление береговой линии и защита прибрежной инфраструктуры; учет подъема уровня моря при градостроительстве; Городская инфраструктура: использование светоотражающих материалов на крышах зданий и дорожных покрытиях; повышение эффективности систем водоснабжения и электроснабжения; развитие зеленой инфраструктуры для уменьшения эффекта городского “острова тепла”; Здравоохранение: подготовка системы здравоохранения к волнам жары; информирование рядовых работников и управленцев о рисках, связанных с работой на улице и в не кондиционируемых помещениях и т. д. |
Побережье и горы Центральной Калифорнии | Прибрежные равнины и невысокие (до 1000 м) параллельные горные хребты с широколиственными лесами и горным чапаралем | Побережье и акватория: защита от морской трансгрессии прибрежной инфраструктуры местных городов и важнейших транспортных магистралей, идущих вдоль побережья; Сельское хозяйство: совершенствование ирригационных систем и техник полива с целью снижения потерь воды при поливе; внедрение сортов и культур, устойчивых к более высоким температурам и более засушливым условиям; расширение мелиоративных мероприятий; Охрана биоразнообразия: мониторинг уязвимых видов; создание охраняемых природных территорий |
Южное побережье | Прибрежные долины и невысокие (не более 500 м) горы с высокоурбанизированными территориями, чапаралем и полынными кустарниковыми сообществами | Побережье и акватория: укрепление береговой линии и защита прибрежной инфраструктуры; учет подъема уровня моря при градостроительстве; Водные ресурсы: контроль и поддержка состояния водной инфраструктуры акведуков; введение ограничений на водопользование; ужесточение критериев качества воды; управление водоносными горизонтами – контроль их состояния, защита и восстановление; Городская инфраструктура: развитие зеленой инфраструктуры для уменьшения эффекта городского “острова тепла”; Здравоохранение: подготовка системы здравоохранения к волнам жары; информирование рядовых работников и управленцев о рисках, связанных с работой на улице и в не кондиционируемых помещениях и т. д. |
Горы Южной Калифорнии | Горные хребты (до 2500 м) с горным чапаралем | Лесное хозяйство: сбор сухой и легко загорающейся биомассы; контролируемые пожары; мониторинг состояния растительности; Охрана биоразнообразия: мониторинг уязвимых видов; создание охраняемых природных территорий |
Территории Большого Бассейна и пустыни Мохаве | Равнины, перемежающиеся с котловинами высохших озер, короткими горными хребтами и дюнами с пустынными кустарниковыми сообществами | Водные ресурсы: ограничение водозабора из р. Колорадо; Охрана биоразнообразия: мониторинг уязвимых видов; создание охраняемых природных территорий |
Долина Империал | Низменная равнина с орошаемыми агроландшафтами и пустынными кустарниковыми сообществами | Сельское хозяйство: совершенствование ирригационных систем и техник полива с целью снижения потерь воды при поливе; внедрение сортов и культур, устойчивых к более высоким температурам и более засушливым условиям; расширение мелиоративных мероприятий |
Реализация адаптационных мероприятий далее рассматривается по отдельным секторам, учитывая, что в стратегии климатической адаптации, принятой на уровне штата, она обсуждается в ведомственном контексте.
Отраслевые адаптационные стратегии
Калифорнийская стратегия климатической адаптации является основой для проведения политики штата в этой сфере, разработки ведомственными органами отраслевых планов по адаптации и устойчивому развитию, внедрения адаптационного планирования в стратегические инициативы, подготовки законодательной базы и финансовых инструментов для их осуществления. Обобщение такой информации позволяет судить о доминирующих установках в адаптационной политике штата.
Адаптационные стратегии в лесном хозяйстве включают для правительства штата следующие рекомендации (California …, 2009; Safeguarding …, 2014; Safeguarding …, 2018):
– внедрить адаптивное управление и инвестировать в мероприятия по управлению древесными насаждениями для повышения их устойчивости;
– разработать передовые методы по использованию биомассы и производству из нее энергии, поощрять инвестиции в эту сферу деятельности;
– усовершенствовать планирование землепользования и строительные кодексы для снижения опасности лесных пожаров;
– увеличить масштабы выявления вредителей и болезней леса;
– поощрять разработку планов по борьбе с разными видами пожаров;
– поддерживать увеличение запасов семян в семенных банках и питомниках для обеспечения сохранности генетических материалов древесных растений;
– поддерживать городское лесное хозяйство;
– ликвидировать пробелы в исследованиях, касающихся здоровья древостоя и их климаторегулирующей роли, а также развития лесной биоэнергетики.
Штат координирует деятельность по адаптации через различные рабочие и целевые группы. Так, межведомственная рабочая группа по лесам руководит работой по адаптации лесных территорий к изменениям климата, рабочая группа по лесной биомассе изучает возможности ее использования, а деятельность целевой группы по вопросам здоровья древостоя направлена на повышение устойчивости леса в условиях засух.
Ведомства штата включили мероприятия по адаптации во многие принятые стратегии и разработали планы по повышению устойчивости государственных и частных лесов штата. Представляется важным и то обстоятельство, что штат управляет грантовыми программами, направленными на поддержку инициатив с целью повышения устойчивости лесов (восстановление, сохранение и исследования лесных насаждений; снижение количества горючей биомассы; борьба с вредителями; инвестиции в городское лесное хозяйство; улучшение семенных банков для сохранения генетического материала аборигенных видов растений). Департамент лесного хозяйства и противопожарной защиты Калифорнии разработал Калифорнийскую программу оценки пожароопасности8, которая анализирует условия, при которых возникают лесные и луговые пожары, определяет зоны риска и предоставляет рекомендации по альтернативным путям управления этими землями. Штат также вводит нормативные постановления, направленные на снижение риска лесных пожаров. Например, в мае 2015 г. Совет по лесному хозяйству и противопожарной защите выпустил чрезвычайный регламент, разрешающий вырубку деревьев в пределах 300 футов (91.4 м) от жилых зданий. В 2018 г. губернатор подписал указ9, направленный на устранение растущей угрозы лесных пожаров в форме проведения соответствующих мероприятий (увеличение рубок ухода за лесом, проведение предписанных пожогов и др.). В 2018 г. властями штата также был опубликован Калифорнийский лесной углеродный план, в котором были определены меры по повышению устойчивости лесных земель штата, а также меры, направленные на обеспечение их функционирования в качестве долгосрочных поглотителей углерода (California …, 2018).
Адаптационные стратегии для сохранения биоразнообразия включают для правительства штата следующие рекомендации (California …, 2009; Safeguarding …, 2014; Safeguarding …, 2018):
– разработать передовые методы управления экосистемами для смягчения климатических рисков;
– расширить мониторинговые исследования за состоянием экосистем для выявления воздействия климатических изменений на биоразнообразие;
– расширить возможности для просвещения населения в вопросах охраны биоразнообразия и сохранения важнейших местообитаний.
Для поощрения межведомственного сотрудничества, направленного на решение проблем, связанных с воздействием изменений климата на биоту, штат создал рабочую группу по вопросам охраны биоразнообразия в рамках инициативной группы по климату. Также была создана группа заинтересованных участников из числа неправительственных организаций, научно-исследовательских институтов, партнеров из федеральных и частных учреждений для обсуждения вопросов влияния изменений климата на биологическое разнообразие. В обновленный в 2015 г. План действий по охране дикой природы включен фактор изменения климата, что проявилось в определении видов и местообитаний, подверженных риску, предложены пути решения проблем, связанных с последствиями природно-климатических изменений (California …, 2015). Департаментом дикой природы созданы интерактивные онлайн-карты территорий, нуждающихся в охране, полученные на основе оценки относительной ценности биологических ресурсов штата. Эти карты предоставляют информацию о видовом разнообразии и уязвимости местообитаний. Управляемые правительством штата программы грантового финансирования обеспечивают поддержку адаптационных инициатив для сохранения биоразнообразия и местообитаний.
Департамент дикой природы совершенствует методы управления местообитаниями и землями с целью их адаптации к изменениям климата. Например, в этой связи изменены методы управления рыбоводческими фермами, включающие изменения температуры воды, параметров ее качества, гидрологического режима и др. характеристик. Департамент также подготовил тематические исследования, направленные на оценку успешности внедрения адаптационных мероприятий. Кроме того, администрацией штата внесены изменения в регламент по приобретению новых земель за счет включения в него мероприятий по борьбе с фрагментацией экосистем. В этой сфере имеются примеры успешного сотрудничества между разными ведомствами. Так, Департамент дикой природы и Департамент транспорта взаимодействовали по вопросам реализации проекта, ориентированного на приобретение земель у частных землевладельцев для создания экологических коридоров.
Адаптационные стратегии для управления рисками в прибрежной зоне включают следующие рекомендации (California …, 2009; Safeguarding …, 2014; Safeguarding …, 2018):
– определить приоритетные участки для сохранения и восстановления прибрежных водно-болотных угодий;
– разработать критерии по финансированию проектов в прибрежной зоне с целью закрепления на этих территориях мероприятий, направленных на снижение уязвимости населения и экосистем к последствиям климатических изменений;
– разработать руководство по принятию решений на уровне штата, чтобы помочь региональным ведомствам и местным органам власти в разработке планов по адаптации к климатическим вызовам;
– оказать поддержку инновационным пилотным проектам, направленным на смягчение рисков, связанных с повышением уровня моря;
– разработать и внедрить подходы по управлению строительством в районах, подверженных риску подтопления и абразии в прибрежной зоне;
– продолжать научные исследования и совершенствовать процесс сбора данных для разработки сценариев повышения уровня моря и оценки связанных с этим рисков.
Для координации деятельности по адаптации к изменениям рабочая группа по ресурсам прибрежной зоны и океана объединяет различные ведомства штата, участвующие в управлении или надзоре за океаническими и прибрежными ресурсами, включая, в частности, Калифорнийскую комиссию по прибрежным районам, Комиссию штата по охране прибрежных районов, Земельную комиссию штата, Совет по охране океана и Комиссию по сохранению и освоению заливов. Ведомства штата занимаются разработкой различных руководств, направленных на обеспечение того, чтобы принятые решения в области планирования и инвестирования учитывали в будущем повышение уровня моря.
В 2018 г. Калифорнийский совет по защите океана опубликовал документ, содержащий обновленные данные в области исследования проблемы повышения уровня Мирового океана (Griggs et al., 2017), который используется региональными ведомствами и органами местного самоуправления при оценке уязвимости инфраструктуры и планировании мероприятий по повышению ее устойчивости. Этот документ включает пошаговые инструкции по оценке рисков на основе прогнозных данных о повышении уровня моря и учету этой информации при планировании проектов и принятии решений, а также рекомендации по адаптационному планированию. Для защиты береговой линии от усиливающейся абразии штат разработал специализированный мастер-план10, призванный обеспечить устойчивое функционирование государственных пляжей. В 2013 г. законодательный орган штата принял постановление11, требующее рассмотрения последствий повышения уровня моря для земель (пляжей), находящихся в общественной собственности.
Ведомства, распоряжающиеся грантами, также обновили свои руководства по финансированию, чтобы включить требования к проектам по разработке сценарного отклика на изменения климата. Так, в 2015 г. Ведомство по охране природы побережья подготовило серию докладов (Judge et al., 2017) и исследований по финансируемым проектам, ориентированных на использование зеленой инфраструктуры для адаптации прибрежных районов к повышению уровня моря. Эти доклады должны помочь управленцам при выборе стратегий планирования зеленой инфраструктуры прибрежных районов, например, таких как “живая береговая линия”. Администрация штата также оказывает поддержку исследованиям, посвященным изучению влияния изменений климата на прибрежные и океанические ресурсы. Так, штат поддержал исследование по закислению и гипоксии океана12, результаты которого призваны дать оценку угрозе закисления океана для американского тихоокеанского побережья и определить управленческие решения, которые могут быть приняты в качестве адаптационных. Правительство штата также инвестировало средства в мониторинг охраняемых районов моря для оценки воздействия изменений климата на ресурсы океана с целью повышения эффективности адаптационных мероприятий.
Адаптационные стратегии по управлению водными ресурсами включают рекомендации, связанные в основном, с сектором водоснабжения (California …, 2009; Safeguarding …, 2014; Safeguarding …, 2018):
– сократить водопотребление;
– увеличить запасы поверхностных и подземных вод;
– приложить усилия по улучшению системы водоснабжения, качества вод и состоянию экосистем;
– обеспечить устойчивые источники финансирования для комплексного регионального управления водными ресурсами;
– усовершенствовать практику управления пойменными землями;
– внедрить требования к планированию управления подземными водами;
– оптимизировать процессы по разрешению строительства инфраструктуры опреснения и повторного использования воды;
– способствовать сохранению и улучшению состояния пресноводных экосистем.
В дополнение к рекомендациям, содержащимся в адаптационных планах штата, губернатор Калифорнии также подписал исполнительные указы, направленные на охрану водных ресурсов. Так, с целью сокращения водопотребление, были введены постоянные ограничения на водопользование (до этого они вводились на время засух), устанавливающие верхний предел для домашнего водопользования, а также прямые указания по установлению в отдельных местах постоянных лимитов на использование воды вне зданий (имеется в виду использование воды на частных земельных участках для полива, бассейнов и т. п.). Также был принят закон13, регулирующий водозабор из дельтовых областей рр. Сакраменто и Сан-Хоакин, так как этот регион является одним из крупнейших источников водоснабжения всего штата и нуждается в защите местных экосистем. В 2017 г. Калифорнийский совет по контролю за качеством воды принял положение по чрезвычайным ситуациям14, связанным с засухой, куда были включены требования по водосбережению в городах по всему штату. Политика по рециркуляции воды, принятая в 2009 г. и обновленная в 2013 г., поощряет повторное использование воды. В 2013 г. Совет Калифорнии по контролю за качеством воды одобрил и выдал разрешение на разработку проектов, направленных на восстановление водоносных горизонтов. Совет также принял рекомендации по финансированию проектов, направленных на управление ливневыми стоками и сбор дождевой воды, ее повторное использование и пополнение ею запасов грунтовых вод. В 2013 г. Департамент водных ресурсов выпустил очередное обновление пятилетнего Водного плана, в котором особое внимание уделено анализу влияния климатических изменений на водоснабжение штата при самых разных сценариях потепления. В этом документе подробно описываются различные стратегии по адаптации к происходящим климатическим изменениям, включая снижение потребления воды, увеличение объемов водообеспечения, улучшение качества воды и повышение эффективности управления окружающей средой (California …, 2013). В обновленной версии Водного плана, вышедшего в 2018 г., основной акцент делается на достижении климатической устойчивости в водоснабжении и водопользовании (California …, 2018), а в его актуализированной версии 2023 г., кроме продолжения тренда на климатическую устойчивость, большое внимание уделяется также и проблеме “водного равенства” – справедливого распределения водных ресурсов между разными социальными группами (California …, 2023). В 2016 г. был обнародован план действий в чрезвычайных ситуациях, порожденных засухами, в котором определены мероприятия, направленные на подготовку к будущим засухам и другим неблагоприятным явлениям, связанным с дефицитом воды. Еще одна проблема связана с увеличением риска наводнений в районах, которые защищаются устаревающими дамбами, требующими модернизации. В 2014 г. с целью совершенствования управления ресурсами подземных вод был принят соответствующий закон15, ориентированный на реализацию мероприятий по планированию и мониторингу забора подземных вод. В 2018 г. Департамент водных ресурсов принял чрезвычайные положения, устанавливающие требования по планированию, мониторингу и отчетности в области управления подземными водами. Местным органам власти рекомендовано ориентироваться на прогнозы о климатических изменениях и повышении уровня моря, принимая их во внимание при анализе ресурсов подземных вод и оценке их состояния.
Адаптационные мероприятия в сельском хозяйстве предусматривают (California …, 2009; Safeguarding …, 2014; Safeguarding …, 2018):
– сохранение и защиту сельскохозяйственных угодий;
– приобретение у частных землевладельцев участков пойменных земель и водно-болотных угодий и переход их в собственность штата для обеспечения функционирования систем переброски воды при наводнениях;
– разработку и внедрение лучших практик, направленных на смягчение климатических рисков для сельскохозяйственного сектора и сокращение выбросов парниковых газов;
– выявление инвазивных видов и вредителей, и борьбу с ними, поддержку инициатив, направленных на водосбережение в сельском хозяйстве;
– расширение сотрудничества с другими ведомствами, курирующими водоснабжение, энергетику, биоразнообразие и экосистемы, транспорт.
После принятия адаптационной стратегии в 2009 г. для координации усилий по адаптации между ведомствами штата, работающими в сельскохозяйственном секторе, была создана рабочая группа по разработке адаптационных мероприятий в сельском хозяйстве. Штат руководит несколькими программами по поддержке адаптационных проектов на фермах и ранчо. Фермерам и владельцам ранчо предоставляется финансовая помощь для внедрения передовых сельскохозяйственных практик, которые обеспечивают устойчивое развитие отрасли и продовольственную безопасность в условиях меняющегося климата, улучшают плодородие почвы и способствуют связыванию углерода почвой. В рамках реализации государственной программы по повышению эффективности использования водных ресурсов выделяются гранты, направленные на внедрение технологий, снижающих потребление воды и энергии в сельскохозяйственном секторе.
В 2013 г. Департаментом продовольствия и сельского хозяйства был подготовлен доклад, в котором рассматриваются стратегии адаптации к прогнозируемым для сельскохозяйственного сектора Калифорнии последствиям климатических изменений, к числу которых относятся: экстремальная жара, засуха, наводнения, интрузия соленых вод из-за подъема уровня моря, а также распространение инвазивных видов и вредителей (Climate …, 2013). Представленные стратегии адаптации включают переход на сельскохозяйственные культуры, более адаптированные к тепловым стрессам; установку затеняющих конструкций; изменение графиков посадки и сбора урожая; улучшение регионального планирования водопользования; пополнение запасов подземных вод; инвестирование в оборотное использование воды; сохранение мест обитания опылителей. В докладе также кратко излагаются потребности в исследованиях и потенциальных пилотных проектах, направленных на повышение устойчивости сельскохозяйственного сектора. Департамент водных ресурсов отслеживает принятие планов по программе повышения эффективности сельскохозяйственного водопользования.
Для борьбы с инвазивными видами, влияние которых на сельское хозяйство, согласно прогнозам, будет увеличиваться, правительство штата предприняло ряд инициатив по мониторингу распространения инвазивных видов. Был создан Совет по инвазивным видам, подготовивший специальный доклад, в котором рассматриваются рекомендации по борьбе с инвазивными видами. Правительство штата финансирует исследования по разработке методов обнаружения вторжений инвазивных видов, а также разработало CalWeedMapper – онлайн-ресурс, аккумулирующий и предоставляющий пространственные данные о распространении инвазивных видов в штате Калифорния.
Адаптационные мероприятия в инфраструктурном развитии направлены на повышение устойчивости энергетических и транспортных систем и сформулированы в следующих рекомендациях (California …, 2009; Safeguarding …, 2014; Safeguarding …, 2018):
– оценить воздействие изменений климата на инфраструктурные системы;
– защитить объекты и пользователей;
– диверсифицировать поставки энергии и повысить их энергоэффективность;
– разработать карту “горячих точек” энергопотребления и определить сообщества, наиболее уязвимые к перебоям в электроснабжении;
– обеспечить подготовку работников транспорта по вопросам учета климатических изменений при планировании, проектировании, строительстве, эксплуатации и обслуживании транспорта;
– защитить основные маршруты эвакуации населения.
Для согласования решений между заинтересованными ведомствами штата, созданы две экспертные группы, рассматривающие воздействие меняющегося климата на инфраструктуру: рабочая группа по землепользованию и инфраструктуре и рабочая группа по водно-энергетическим ресурсам.
В 2015–2016 гг. правительством штата был принят ряд постановлений16, 17, предписывающих учитывать природно-климатические изменения при планировании, проектировании и инвестировании государственных инфраструктурных проектов. Для выполнения этих предписаний консультативной группой был подготовлен документ “Планирование и инвестирование для устойчивой Калифорнии: руководство для ведомств штата”17, в котором рассмотрен пошаговый алгоритм учета климатических изменений при планировании инфраструктуры, проектировании и технико-экономических обоснованиях. Рабочей группой по климатически безопасной инфраструктуре в этом же контексте был подготовлен доклад “Оплачивая вперед: путь к климатически безопасной инфраструктуре в Калифорнии” с определением рекомендаций по интеграции климатических данных с информацией по проектированию и обслуживанию инфраструктуры.
Транспортная инфраструктура. Департамент транспорта проводит оценку уязвимости транспортных систем штата, анализируя возможное воздействие наиболее вероятных климатических рисков (наводнения, активизация оползневых процессов, повышение уровня моря, экстремальная жара и лесные пожары). В 2013 г. Департамент выпустил отчет (Caltrans …, 2013) о своей деятельности в сфере смягчения последствий климатических изменений.
Оценка устойчивости к изменениям климата включена не только в пятилетние планы по развитию инфраструктуры, но учитывается и в долгосрочном планировании на 2040 г. (California …, 2016). Все эти документы предписывают учитывать климатическую устойчивость инфраструктуры для определения приоритетности финансирования стратегических проектов. Кроме того, Департамент транспорта приступил к разработке стратегий и подготовке руководств для адаптации к конкретным климатическим воздействиям на транспортные системы. Например, созданы рекомендации по учету повышения уровня моря при планировании и разработке проектов в области транспортной инфраструктуры. Еще один пример – разработка стандартных инструкций по использованию “холодного” (более светлого) дорожного покрытия для уменьшения эффекта городского “острова тепла”.
Энергетические системы. В области энергетики Калифорнийская комиссия по коммунальным услугам сотрудничает с коммунальными службами с целью оценки уязвимости и повышения устойчивости электросети к внешним воздействиям. Названная комиссия поручила коммунальным службам принять меры по защите энергосистем от климатических рисков, модернизируя сетевую инфраструктуру с целью обеспечить охлаждение трансформаторов и надежное электроснабжение. Калифорнийские коммунальные службы также начали вкладывать средства в адаптацию энергетической инфраструктуры к климатическим изменениям. Администрация штата также принимает меры по достижению более эффективного использования энергии в жилых, коммерческих и общественных зданиях. Штат финансирует проекты по повышению устойчивости энергетических систем. Так, Калифорнийская энергетическая комиссия профинансировала демонстрационные проекты микросетей, например, по очистке сточных вод. Микросети повышают устойчивость населения к перебоям в подаче электроэнергии, поскольку они питаются от возобновляемых источников и поэтому могут отключаться от более крупной сети во время перебоев в подаче электроэнергии и поддерживать электроснабжение отдельного объекта или группы объектов.
Адаптационные мероприятия в контексте развития общественного здравоохранения включают следующие рекомендации (California …, 2009; Safeguarding …, 2014; Safeguarding …, 2018):
– расширить подготовку кадров и увеличить потенциал местных систем здравоохранения;
– включить информацию об изменениях климата и охране здоровья населения в просветительские и образовательные мероприятия;
– обеспечить доступ к полезным для здоровья продуктам питания и содействовать развитию местных продовольственных систем;
– разработать стратегию финансирования адаптационных мероприятий в системе общественного здравоохранения;
– содействовать расширению доступа к медицинским услугам;
– разработать руководство по оценке влияния климатических изменений на здоровье населения;
– увеличить площадь городских лесов с целью сокращения эффекта городского “острова тепла”;
– расширить возможности мониторинга заболеваний и рисков для здоровья, связанных с изменениями климата;
– проводить информационно-просветительскую работу с уязвимыми группами населения.
Ведомства штата координируют деятельность по адаптации в секторе общественного здравоохранения благодаря активности инициативных групп, обобщающих исследования в сфере влияния изменений климата на здоровье населения и систему здравоохранения штата. На уровне штата расширена программа мониторинга за состоянием здоровья населения, в которую включены и показатели, рекомендованные Национальным советом эпидемиологов. Штат также разработал руководство и рекомендации по подготовке к экстремальной жаре (Preparing …, 2013), а Департамент здравоохранения осуществляет сбор данных о связанных с жарой случаях госпитализации и смертности. Штат финансирует исследования о влиянии изменений климата на общественное здравоохранение. По результатам этих исследований составлены специализированные карты, отображающие районы с наибольшей уязвимостью населения к изменениям климата, включая жару, качество воздуха, инфекционные заболевания, лесные пожары и наводнения. Разработан план, ориентированный на снижение уязвимости населения, учитывающий риск распространения трансмиссивных заболеваний и оценку последствий климатических изменений для здоровья населения.
Адаптационные мероприятия в управлении чрезвычайными ситуациями включают следующие цели и рекомендации (California …, 2009; Safeguarding …, 2014; Safeguarding …, 2018):
– консолидировать потенциал реагирования на климатические вызовы;
– улучшить коммуникацию и качество образования в области климатических рисков;
– оценить уязвимость критически важных для населения объектов.
Федеральное агентство по управлению чрезвычайными ситуациями, которому поручено рассмотрение и утверждение планов по снижению опасности разного рода рисков, предоставляет Калифорнии, как и другим штатам, право на получение дополнительных федеральных средств в случае объявления президентом США чрезвычайной ситуации. Штатом создана целевая группа пожарной службы для повышения готовности территории и населения к возрастающим рискам климатической природы.
ЗАКЛЮЧЕНИЕ
Подводя итоги проведенного обзора калифорнийского опыта в сфере климатической адаптации, можно выделить как его сильные, так и слабые стороны. К первым следует отнести – наличие развитой исследовательской базы, разветвленной системы сбора климатической информации и постоянно обновляющихся баз данных, развитой системы мониторинга окружающей среды и оценки климатических рисков. Представляется, что Правительство Калифорнии проделало значительную работу по созданию институциональной структуры прогнозирования и оценки рисков, своевременного реагирования на них, разработки и финансирования необходимых адаптационных мероприятий. Важно отметить, что между отраслевыми ведомствами отсутствуют существенные противоречия при реализации адаптационных программ и стратегий, всячески поощряется кооперация и сотрудничество между ними. Представляется положительным тренд, проявившийся в новейших документах по адаптации к изменениям климата, направленный на реализацию социальной справедливости при разработке адаптационных мероприятий.
Несмотря на очевидно положительные аспекты, в сфере климатической адаптации имеются и некоторые проблемы. Так, к вызовам можно отнести следующие обстоятельства: присутствие сегрегированности в основе руководящих документов, недостаточный учет территориальной и ландшафтной специфики при разработке адаптационных планов. К числу не менее проблемных аспектов также следует отнести преимущественно руководящий характер адаптационных планов, из-за чего они более похожи на декларации, чем на стратегические документы. Неоднозначным представляется и то обстоятельство, что большинство целей и задач формулируется ведомствами для ведомств, а рекомендации местным органам власти даются в отрыве от территории. В результате разработка конкретных стратегий и мероприятий остается на усмотрение органов местного самоуправления, что, с одной стороны, позволяет им разрабатывать адаптационные стратегии и мероприятия с учетом специфики конкретной территории, а с другой стороны, местные власти не обязаны прибегать к рассмотрению и разработке адаптационных программ. По-видимому, это и является основной причиной того, что адаптационных стратегий и планов местного уровня на настоящий момент разработано крайне мало. Тем не менее, проведенный анализ показывает, что имеющийся у рассматриваемого штата опыт адаптации к изменениям климата в части взаимодействия науки и практики, сбора актуальных данных и их использования представляется успешным и может служить примером для других регионов и стран мира.
ФИНАНСИРОВАНИЕ
Аналитический обзор прогнозируемых изменений климатически обусловленных природных ресурсов на территории штата Калифорния (США) выполнен в рамках темы Государственного задания Института географии РАН № FMWS-2024-0007. Обобщающий анализ региональной стратегии климатической адаптации штата Калифорния (США) выполнен по теме Государственного задания географического факультета МГУ имени М.В. Ломоносова № 121040100322-8.
FUNDING
An analytical review of projected changes in climate-related natural resources in the state of California (USA) was carried out within the framework of the State Assignment of the Institute of Geography of the Russian Academy of Sciences no. FMWS-2024-0007. A general analysis of the regional climate adaptation strategy of the state of California (USA) was carried out on the topic of the State assignment of the Faculty of Geography of Lomonosov Moscow State University no. 121040100322-8.
1 Global Change Research Act of 1990. Pub. L. № 101–606, 104 Stat. 3096–3104, November 16, 1990. http://www.gpo.gov/fdsys/pkg/STATUTE-104/pdf/STATUTE-104-Pg3096.pdf (дата обращения 10.09.2023).
2 California Global Warming Solutions Act of 2006. http://www.leginfo.ca.gov/pub/05–06/bill/asm/ab_0001–0050/ab_32_bill_20060927_chaptered.pdf (дата обращения 10.09.2023).
3 IPCC, 2014: Climate Change 2014: Synthesis Report. Contribution of Working Groups I, II and III to the Fifth Assessment Report of the Intergovernmental Panel on Climate Change. IPCC, Geneva, Switzerland. 151 p. https://www.ipcc.ch/site/assets/uploads/2018/02/SYR_AR5_FINAL_full.pdf (дата обращения 10.09.2023).
4 California Environmental Protection Agency, Climate Change Research Plan for California, 2015. 62 p. https://research.fit.edu/media/site-specific/researchfitedu/coast-climate-adaptation-library/united-states/west-coast-amp-hawaix27i/california—statewide/Brown – Rodriquez. – 2015. – CAT-Research-Plan.pdf (дата обращения 10.09.2023).
5 Сайт с необходимыми данными для планирования адаптации к изменениям климата. https://cal-adapt.org (дата обращения 10.09.2023).
6 California Government Code § 65302(g)(4). https://leginfo.legislature. ca.gov/faces/codes_displaySection.xhtml?sectionNum= 65302&lawCode=GOV (дата обращения 11.09.2023).
7 Уязвимость в рассматриваемом контексте – степень восприимчивости систем к ущербу, вызванному климатическими изменениями.
8 Fire and Resource Assessment Program (сайт программы об оценке пожароопасности в штате Калифорния). https://www.fire.ca.gov/what-we-do/fire-resource-assessment-program (дата обращения 11.09.2023).
9 CA Executive Order № B-52–18 (May 10, 2018). https://www.ca.gov/archive/gov39/wp-content/uploads/2018/05/5.10.18-Forest-EO.pdf (дата обращения 11.09.2023).
10 California Coastal Sediment Master Plan (сайт, посвященный мастер-планированию по проблеме устойчивого функционирования пляжных комплексов). https://dbw.parks.ca.gov/?page_id=29330#californiaCSMP (дата обращения 11.09.2023).
11 California Assembly Bill № 691 (October 05, 2013). https://leginfo.legislature.ca.gov/faces/billNavClient.xhtml?bill_id=201320140AB691 (дата обращения 11.09.2023).
12 West Coast Ocean Acidification and Hypoxia Science Panel (сайт, посвященный исследованию угрозы закисления океана). http://westcoastoah.org/westcoastpanel (дата обращения 11.09.2023).
13 CA Senate Bill X7–7 (October 29, 2009). http://www.leginfo.ca.gov/pub/09–10/bill/sen/sb_0001–0050/sbx7_7_bill_20091029_amended_sen_v98.html (дата обращения 11.09.2023).
14 State Water Resources Control Board Resolution № 2017. https://www.waterboards.ca.gov/board_info/agendas/2017/mar/030717_7.pdf (дата обращения 11.09.2023).
15 CA Senate Bill 1168 (September 16, 2014). https://legiscan.com/CA/text/SB1168/id/1014302 (дата обращения 11.09.2023).
16 CA Executive Order № B-30–15 (April 29, 2015). https://www.library.ca.gov/wp-content/uploads/GovernmentPublications/executive-order-proclamation/39-B-30–15.pdf (дата обращения 15.09.2023).
17 CA Assembly Bill № 2800 (September 24, 2016). https://leginfo.legislature.ca.gov/faces/billNavClient.xhtml?bill_id=201520160AB2800 (дата обращения 15.09.2023).
Об авторах
М. Р. Торгашина
Московский государственный университет имени М.В. Ломоносова
Автор, ответственный за переписку.
Email: masha@torgashin.ru
Россия, Москва
А. А. Медведков
Московский государственный университет имени М.В. Ломоносова; Институт географии Российской академии наук
Email: a-medvedkov@bk.ru
Россия, Москва; Москва
Список литературы
- Леонард М., Пизани-Ферри Ж., Шапиро Д., Тальяпиетра С., Вульф Г. Геополитика “Зеленой сделки” Европейского союза // Вестн. международных организаций. 2021. Т. 16. № 2. С. 204–235. https://doi.org/10.17323/1996-7845-2021-02-10
- Лыжин Д.Н. Климатическая политика США: проблемы и перспективы глобального лидерства // Проблемы национальной стратегии. 2021. № 3 (66). С. 221–245.
- МГЭИК, Изменение климата, 2014 г.: Обобщающий доклад. Вклад Рабочих групп I, II и III в Пятый оценочный докл. Межправительственной группы экспертов по изменению климата / под ред. Р.К. Пачаури и Л.А. Мейер. Женева: МГЭИК, 2014. 163 с.
- МГЭИК, Изменение климата, 2007 г.: Обобщающий доклад. Вклад Рабочих групп I, II и III в Четвертый оценочный докл. Межправительственной группы экспертов по изменению климата / под ред. Р.К. Пачаури, А. Райзенберг и осн. группы авторов. Женева: МГЭИК, 2007. 104 с.
- Медведков А.А. Адаптация к климатическим изменениям: глобальный эколого-экономический тренд и его значение для России // Вестн. Моск. гос. обл. ун-та. Серия: Естественные науки. 2018. № 4. С. 11–19. https://doi.org/10.18384/2310-7189-2018-4-11-19
- Медведков А.А., Котова М.В. Противопожарный потенциал лесов водоохранной зоны озера Байкал (на примере территории Байкало-Ленского заповедника) // Изв. РАН. Сер. геогр. 2020. Т. 84. № 5. С. 764–775. https://doi.org/10.31857/S2587556620050118
- Никуличев Ю.В. Глобальные климатические изменения. Новые вызовы и география изменений: специализированная информация. М.: ИНИОН РАН, 2016. 45 с.
- Порфирьев Б.Н., Терентьев Н.Е., Зинченко Ю.В. Планирование адаптации к изменениям климата: мировой опыт и возможности для устойчивого социально-экономического развития России // Проблемы прогнозирования. 2023. № 2. С. 154–168. https://doi.org/10.47711/0868-6351-197-154-168
- Anderegg W.R.L., Hicke J.A., Fisher R.A., et al. Tree mortality from drought, insects, and their interactions in a changing climate // New Phytologist. 2015. Vol. 208. № 3. P. 674–683. https://doi.org/10.1111/nph.13477
- Bailey R.G., Hogg Н.С. A world ecoregions map for resource reporting // Environmental Conservation. 1986. Vol. 13. № 3. P. 195–202.
- Barnett T.P., Pierce D.W., Hidalgo H.G., Bonfils C., Santer B.D., Das T., Dettinger M.D. Human-induced changes in the hydrology of the western United States // Science. 2008. Vol. 319. № 5866. P. 1080–1083. https://doi.org/10.1126/science.1152538
- Bedsworth L., Cayan D., Fisher L., Ziaja S., et al. Statewide Summary Report. California’s Fourth Climate Change Assessment. 2018. SUMCCCA4-2018-013. 116 p.
- Berg N., Hall A. Increased interannual precipitation extremes over California under climate change // J. of Climate. 2015. Vol. 28. № 16. P. 6324–6334. https://doi.org/10.1175/JCLI-D-14-00624.1
- California Adaptation Planning Guide 2020 Update. The California Governor’s Office of Emergency Services, 2020. 280 p.
- California Adaptation Planning Guide. California Emergency Management Agency, California Natural Resources Agency, 2012. 192 p.
- California Climate Adaptation Strategy. California Natural Resources Agency, 2009. 92 p.
- California Forest Carbon Plan, California Department of Forestry and Fire Protection, California Environmental Protection Agency, California Natural Resources Agency, 2018. 178 p.
- California State Wildlife Action Plan. California Department of Fish and Wildlife, 2015. 803 p.
- California Transportation Plan 2040. California Department of Transportation, 2016. 131 p.
- California Water Plan 2013 Update. California Department of Water Resources, 2013. Vol. 1. 407 p.
- California Water Plan 2018 Update. California Department of Water Resources, California Natural Resources Agency, 2018. 98 p.
- California Water Plan 2023 Update. California Department of Water Resources, California Natural Resources Agency, 2023. 330 p.
- Caltrans Activities to Address Climate Change: Reducing Greenhouse Gas Emissions and Adapting to Impacts. California Department of Transportation, 2013. 102 p.
- Climate Change Consortium for Specialty Crops: Impacts and Strategies for Resilience. California Department of Food and Agriculture, 2013. 76 p.
- Climate Vulnerability Monitor: A Guide to the Cold Calculus of A Hot Planet / DARA and the Climate Vulnerable Forum Climate Vulnerability Monitor. Madrid–Geneva, 2012. P. 17–19.
- Farber D.A. The Challenge of Climate Change Adaptation: Learning from National Planning Efforts in Britain, China, and the USA // J. of Environmental Law. 2011. Vol. 23. № 3. P. 359–382.
- Griggs G., Árvai J., Cayan D., et al. Rising Seas in California: An Update on Sea-Level Rise Science. California Ocean Science Trust, 2017. 102 p.
- Indicators of Climate Change in California. Office of Environmental Health Hazard Assessment, California Environmental Protection Agency, 2018. 104 p.
- Judge J., Newkirk S., Leo K., et al. Case Studies of Natural Shoreline Infrastructure in Coastal California: A Component of Identification of Natural Infrastructure Options for Adapting to Sea Level Rise (California’s Fourth Climate Change Assessment). The Nature Conservancy, Arlington, VA, 2017. 38 p.
- Knowles N., Dettinger M.D., Cayan D.R. Trends in snowfall versus rainfall in the western United States // J. of Climate. 2018. Vol. 19. № 18. P. 4545–4559. https://doi.org/10.1175/JCLI3850.1
- Mote P.W., Li S., Lettenmaier D.P., Xiao M., Engel R. Dramatic declines in snowpack in the western US // Climate and Atmospheric Science. 2018. Vol. 1. № 2. https://doi.org/10.1038/s41612-018-0012-1
- Pierce D.W., Cayan D.R., Kalansky J.F. Climate, Drought, and Sea Level Rise Scenarios for the Fourth California Climate Assessment. California’s Fourth Climate Change Assessment, California Energy Commission, 2018. 86 p.
- Pierce D.W., Barnett T.P., Hidalgo H.G., Da T., Bonfils C., Santer B.D., Nozawa T. Attribution of declining western U.S. snowpack to human effects // J. of Climate. 2018. Vol. 21. № 23. P. 6425–6444. https://doi.org/10.1175/2008JCLI2405.1
- Pierce D.W., Cayan D.R. The uneven response of different snow measures to human-induced climate warming // J. of Climate. 2013. Vol. 26. № 12. P. 4148–4167. https://doi.org/10.1175/JCLI-D-12-00534.1
- Pierce D.W., Cayan D.R., Thrasher B.L. Statistical downscaling using localized constructed analogs (LOCA) // J. of Hydrometeorology. 2014. Vol. 15. № 6. P. 2558–2585. https://doi.org/10.1175/JHM-D-14-0082.1
- Preparing California for Extreme Heat: Guidance and Recommendations. California’s Climate Action Team, 2013. 24 p.
- Safeguarding California Plan: 2018 Update. California Natural Resources Agency, 2018. 98 p.
- Safeguarding California: Reducing Climate Risk An update to the 2009 California Climate Adaptation Strategy. California Natural Resources Agency, 2014. 112 p.
- Statewide Summary Report. California’s Fourth Climate Change Assessment, 2018. 132 p.
- Swain D.L., Langenbrunner B., Neelin J.D., Hall A. Increasing precipitation volatility in twenty-first-century California // Nature Climate Change. 2018. Vol. 8. № 5. P. 427–433. https://doi.org/10.1038/s41558-018-0140-y
- California Adaptation Planning Guide 2020 Update: The California Governor’s Office of Emergency Services, 2020. 110 p.
- Thorne J., Choe H., Boynton R., Bjorkman J., Albright W., Nydick K., Flint A., Flint L., Schwartz M. The impact of climate change uncertainty on California’s vegetation and adaptation management // Ecosphere. 2017. Vol. 8. № 12. Art. e02021. https://doi.org/10.1002/ecs2.2021
- Williams A., Abatzoglou J., Gershunov A., Guzman‐Morales J., Bishop D., Balch J., Lettenmaier D. Observed Impacts of Anthropogenic Climate Change on Wildfire in California // Earth’s Future. 2019. Vol. 7. https://doi.org/10.1029/2019EF001210
Дополнительные файлы







