Влияние стимуляции и подавления биосинтеза NAD+ на поддержание плюрипотентности эмбриональных стволовых клеток мыши
- Авторы: Антипова М.В.1, Куликова В.А.1,2, Соловьева Л.В.1, Кропотов А.В.1, Светлова М.П.1, Якимов А.П.1,3, Нериновский К.Б.4, Бахмет Е.И.1, Никифоров А.А.1
-
Учреждения:
- Институт цитологии РАН
- Институт эволюционной физиологии и биохимии им. И.М. Сеченова РАН
- Санкт-Петербургский политехнический университет Петра Великого
- Санкт-Петербургский государственный университет
- Выпуск: Том 65, № 3 (2023)
- Страницы: 273-282
- Раздел: Статьи
- URL: https://journal-vniispk.ru/0041-3771/article/view/140086
- DOI: https://doi.org/10.31857/S0041377123030033
- EDN: https://elibrary.ru/VBPSEK
- ID: 140086
Цитировать
Полный текст
Аннотация
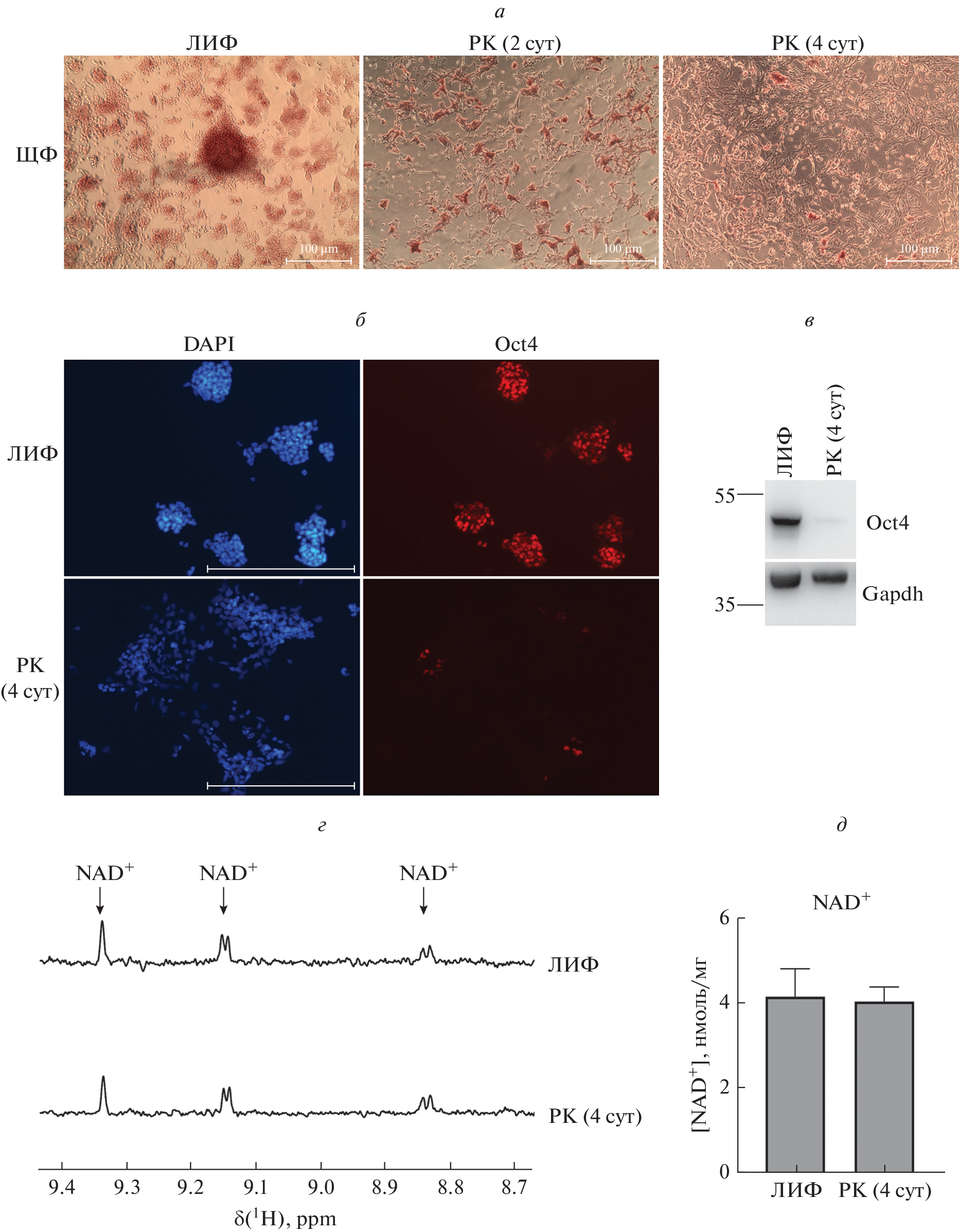
Никотинамидадениндинуклеотид (NAD+) играет ключевую роль в клеточном метаболизме и сигналинге. В последние годы появилось множество свидетельств того, что NAD+-зависимые процессы принимают участие в регуляции плюрипотентности и дифференцировки эмбриональных стволовых клеток млекопитающих. Основным способом поддержания уровня NAD+ в клетках млекопитающих является его биосинтез из различных форм витамина В3. В настоящей работе мы выяснили, как стимуляция и подавление биосинтеза NAD+ влияют на поддержание плюрипотентности эмбриональных стволовых клеток мыши линии Е14 Tg2a (клетки Е14). Статус плюрипотентности клеток Е14 оценивали при помощи иммуноцитохимического анализа и иммуноблоттинга с использованием антител к фактору плюрипотентности Oct4, а также окраски на щелочную фосфатазу. С помощью метода ЯМР-спектроскопии мы установили, что концентрация NAD+ в плюрипотентных клетках Е14, культивируемых в присутствии фактора ЛИФ, составляет около 4 нмоль/мг и остается неизменной после индукции дифференцировки ретиноевой кислотой. Также мы показали, что фармакологическая стимуляция биосинтеза NAD+ никотинамидрибозидом повышает уровень внутриклеточного NAD+ на 20%, и это не влияет на поддержание плюрипотентности клеток Е14. Более того, в условиях критического истощения внутриклеточного пула NAD+ при подавлении его синтеза из никотинамида ингибитором Nampt (FK866) клетки Е14 сохраняли плюрипотентность, в то время как уровень белка Oct4 был понижен.
Об авторах
М. В. Антипова
Институт цитологии РАН
Email: andrey.nikiforov@gmail.com
Россия, 194064, Санкт-Петербург
В. А. Куликова
Институт цитологии РАН; Институт эволюционной физиологии и биохимии им. И.М. Сеченова РАН
Email: andrey.nikiforov@gmail.com
Россия, 194064, Санкт-Петербург; Россия, 194223, Санкт-Петербург
Л. В. Соловьева
Институт цитологии РАН
Email: andrey.nikiforov@gmail.com
Россия, 194064, Санкт-Петербург
А. В. Кропотов
Институт цитологии РАН
Email: andrey.nikiforov@gmail.com
Россия, 194064, Санкт-Петербург
М. П. Светлова
Институт цитологии РАН
Email: andrey.nikiforov@gmail.com
Россия, 194064, Санкт-Петербург
А. П. Якимов
Институт цитологии РАН; Санкт-Петербургский политехнический университет Петра Великого
Email: andrey.nikiforov@gmail.com
Россия, 194064, Санкт-Петербург; Россия, 195251, Санкт-Петербург
К. Б. Нериновский
Санкт-Петербургский государственный университет
Email: andrey.nikiforov@gmail.com
Россия, 199034, Санкт-Петербург
Е. И. Бахмет
Институт цитологии РАН
Email: andrey.nikiforov@gmail.com
Россия, 194064, Санкт-Петербург
А. А. Никифоров
Институт цитологии РАН
Автор, ответственный за переписку.
Email: andrey.nikiforov@gmail.com
Россия, 194064, Санкт-Петербург
Список литературы
- Bieganowski P., Brenner C. 2004. Discoveries of nicotinamide riboside as a nutrient and conserved NRK genes establish a Preiss-Handler independent route to NAD+ in fungi and humans. Cell. V. 117. P. 495. https://doi.org/10.1016/s0092-8674(04)00416-7
- Cercillieux A., Ciarlo E., Canto C. 2022. Balancing NAD(+) deficits with nicotinamide riboside: therapeutic possibilities and limitations. Cell. Mol. Life Sci. V. 79 P. 463. https://doi.org/10.1007/s00018-022-04499-5
- Fang Y., Tang S., Li X. 2019. Sirtuins in metabolic and epigenetic regulation of stem cells. Trends Endocrino. Metabolism. V. 30 P. 177. https://doi.org/10.1016/j.tem.2018.12.002
- Ginsburg M., Snow M.H., McLaren A. 1990. Primordial germ cells in the mouse embryo during gastrulation. Development (Cambridge, England), V. 110. P. 521. https://doi.org/10.1242/dev.110.2.521
- Gu W., Gaeta X., Sahakyan A., Chan A.B., Hong C.S., Kim R., Braas D., Plath K., Lowry W.E., Christofk H.R. 2016. Glycolytic metabolism plays a functional role in regulating human pluripotent stem cell state. Cell Stem Cell. V. 19. P. 476. https://doi.org/10.1016/j.stem.2016.08.008
- Hasmann M., Schemainda I. 2003. FK866, a highly specific noncompetitive inhibitor of nicotinamide phosphoribosyltransferase, represents a novel mechanism for induction of tumor cell apoptosis. Cancer Res. V. 63 P. 7436.
- Hwang B., Madabushi A., Adhikary G., Kerr C., Lu A. 2017. Histone deacetylase SIRT1 facilitates Oct4 gene expression and generation of induced pluripotent stem cells. Stem Cell Adv. Res. Ther. V. P. J108. https://doi.org/. 000008https://doi.org/10.29011/SCRT-108
- Kellner S., Kikyo N. 2010. Transcriptional regulation of the Oct4 gene, a master gene for pluripotency. Histol. Histopathol. V. 25 P. 405. https://doi.org/10.14670/hh-25.405
- Kropotov A., Kulikova V., Nerinovski K., Yakimov A., Svetlova M., Solovjeva L., Sudnitsyna J., Migaud M.E., Khodorkovskiy M., Ziegler M., Nikiforov A. 2021. Equilibrative nucleoside transporters mediate the import of nicotinamide riboside and nicotinic acid riboside into human cells. Int. J. Mol. Sci. V. 22 P. 1391. https://doi.org/10.3390/ijms22031391
- Kropotov A., Kulikova V., Solovjeva L., Yakimov A., Nerinovski K., Svetlova M., Sudnitsyna J., Plusnina A., Antipova M., Khodorkovskiy M., Migaud M.E., Gambaryan S., Ziegler M., Nikiforov A. 2022. Purine nucleoside phosphorylase controls nicotinamide riboside metabolism in mammalian cells. J. Biol. Chem. V. 298 P. 102615. https://doi.org/10.1016/j.jbc.2022.102615
- Kulikova V.A., Gromyko D.V., Nikiforov A.A. 2018. The regulatory role of NAD in human and animal cells. Biochemistry. Biokhimiia. V. 83 P. 800. https://doi.org/10.1134/s0006297918070040
- Laemmli U.K. 1970. Cleavage of structural proteins during the assembly of the head of bacteriophage T4. Nature. V. 227 P. 680. https://doi.org/10.1038/227680a0
- Nikiforov A., Dölle C., Niere M., Ziegler M. 2011. Pathways and subcellular compartmentation of NAD biosynthesis in human cells: from entry of extracellular precursors to mitochondrial NAD generation. J. Biol. Chem. V. 286 P. 21767. https://doi.org/10.1074/jbc.M110.213298
- Nikiforov A., Kulikova V., Ziegler M. 2015. The human NAD metabolome: functions, metabolism and compartmentalization. Crit. Rev. Biochem. Mol. Biol. V. 50 P. 284. https://doi.org/10.3109/10409238.2015.1028612
- Roper S.J., Chrysanthou S., Senner C.E., Sienerth A., Gnan S., Murray A., Masutani M., Latos P.,Hemberger M. 2014. ADP-ribosyltransferases Parp1 and Parp7 safeguard pluripotency of ES cells. Nucleic Acids Res. V. 42. P. 8914. https://doi.org/10.1093/nar/gku591
- Semrau S., Goldmann J.E., Soumillon M., Mikkelsen T.S., Jaenisch R.,van Oudenaarden A. 2017. Dynamics of lineage commitment revealed by single-cell transcriptomics of differentiating embryonic stem cells. Nature Commun. V. 8. P. 1096. https://doi.org/10.1038/s41467-017-01076-4
- Shabalin K., Nerinovski K., Yakimov A., Kulikova V., Svetlova M., Solovjeva L., Khodorkovskiy M., Gambaryan S., Cunningham R., Migaud M.E., Ziegler M., Nikiforov A. 2018. NAD Metabolome analysis in human cells using 1H NMR spectroscopy. Int. J. Mol. Sci. V. 19. P. 3906. https://doi.org/10.3390/ijms19123906
- Wulansari N., Sulistio Y.A., Darsono W.H.W., Kim C.H., Lee S.H. 2021. LIF maintains mouse embryonic stem cells pluripotency by modulating TET1 and JMJD2 activity in a JAK2-dependent manner. Stem Cells. V. 39 P. 750. https://doi.org/10.1002/stem.3345
- Yang T., Chan N.Y.,Sauve A.A. 2007. Syntheses of nicotinamide riboside and derivatives: effective agents for increasing nicotinamide adenine dinucleotide concentrations in mammalian cells. J. Med. Chem. V. 50 P. 6458. https://doi.org/10.1021/jm701001c
- Yang Y., Sauve A.A. 2016. NAD+ metabolism: bioenergetics, signaling and manipulation for therapy. Biochim. Biophys. Acta. – Proteins and Proteomics. V. 1864. P. 1787. https://doi.org/10.1016/j.bbapap.2016.06.014
- Ying W. 2008. NAD+/NADH and NADP+/NADPH in cellular functions and cell death: regulation and biological consequences. Antioxidants Redox Signal. V. 10 P. 179. https://doi.org/10.1089/ars.2007.1672
Дополнительные файлы







