МОДЕЛИРОВАНИЕ ПОЛИМЕРИЗАЦИИ БУТАДИЕНА ПОД ДЕЙСТВИЕМ ПОЛИЦЕНТРОВОГО ТИТАНОВОГО КАТАЛИЗАТОРА НА ОСНОВЕ ИНВЕРСНОГО АЛГОРИТМА МЕТОДА МОНТЕ-КАРЛО
- Авторы: Янборисов В.М.1, Стяжкин Д.В.2, Мингалеев В.З.2, Захаров В.П.1
-
Учреждения:
- Уфимский университет науки и технологий
- Уфимский институт химии Уфимского федерального исследовательского центра Российской академии наук
- Выпуск: Том 65, № 2 (2023)
- Страницы: 151-160
- Раздел: ТЕОРИЯ И МОДЕЛИРОВАНИЕ
- URL: https://journal-vniispk.ru/2308-1139/article/view/135628
- DOI: https://doi.org/10.31857/S2308113923700456
- EDN: https://elibrary.ru/WZLPFC
- ID: 135628
Цитировать
Полный текст
Аннотация
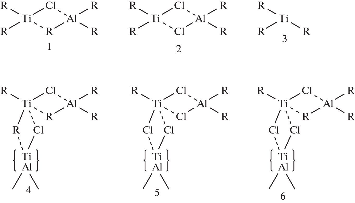
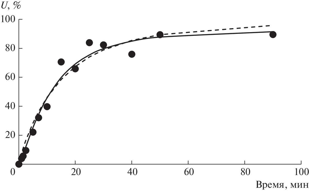
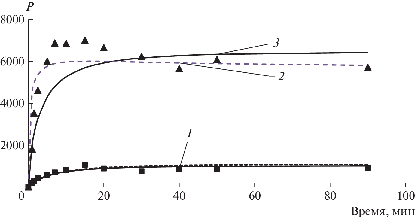
Для полимеризации бутадиена в присутствии полицентрового катализатора TiCl4–Al(i-C4H9)3 решена обратная кинетическая задача с идентификацией кинетической схемы и определением кинетических параметров. Предварительно экспериментальное молекулярно-массовое распределение макромолекул полибутадиена аппроксимировано суперпозицией распределений Флори. Моделирование полимеризации проведено методом Монте-Карло с использованием нового быстродействующего “инверсного” алгоритма, позволившего на два порядка сократить время вычислений по сравнению с классической схемой метода. Показано, что для идентификации кинетической схемы полимеризации диенов в присутствии полицентровых катализаторов недостаточно совпадения экспериментальных и расчетных зависимостей конверсии мономера от времени и зависимостей средних масс (или средних степеней полимеризации) от времени полимеризации. Требуется также совпадение молекулярно-массовых распределений при всех временах полимеризации.
Об авторах
В. М. Янборисов
Уфимский университет науки и технологий
Email: yanborisovvm@mail.ru
Россия, 450076, Уфа, ул. Заки Валиди, 32
Д. В. Стяжкин
Уфимский институт химии Уфимского федерального исследовательского центра Российской академии наук
Email: yanborisovvm@mail.ru
Россия, 450054, Уфа, проспект Октября, 71
В. З. Мингалеев
Уфимский институт химии Уфимского федерального исследовательского центра Российской академии наук
Email: yanborisovvm@mail.ru
Россия, 450054, Уфа, проспект Октября, 71
В. П. Захаров
Уфимский университет науки и технологий
Автор, ответственный за переписку.
Email: yanborisovvm@mail.ru
Россия, 450076, Уфа, ул. Заки Валиди, 32
Список литературы
- Tailor-Made Polymers / Ed. by J.R. Severn, J.C. Chadwick. Wiley-VCH, 2008.
- Multimodal Polymers with Supported Catalysts / Ed. by A. Romina, A. Floran Prades, D. Jeremic. Cham: Springer Nature Switzerland, 2019.
- Guan Zh. // Chem. Asian. J. 2010. V. 5. № 5. P. 1058.
- Walsh D.J., Hyatt M.G., Miller S.A., Guironnet D. // ACS Catal. 2019. V. 9. №. 12. P. 11153.
- Handbook of Transition Metal Polymerization Catalysts / Ed. by R. Hoff. New York: Wiley, 2018.
- Visseaux M. // Catalysts. 2018. V. 8. № 10. P. 442.
- Ricci G., Pampaloni G., Sommazzi A., Masi F. // Macromolecules. 2021. V. 54. № 13. P. 5879.
- Vivaldo-Lima E., Mohammadi Y., Penlidis A. // Processes. 2021. V. 9. № 5. P. 1.
- Sharma N., Liu Y.A. // Ind. Eng. Chem. Res. 2019. V. 58. № 31. P. 14209.
- Pladis P., Baltsas A., Kanellopoulos V., Kiparissides C. // Macromol. React. Eng. 2014. V. 8. № 4. P. 392.
- Soares J.B.P., Touloupidis V. // Multimodal Polymers with Supported Catalysts / Ed. by A. Albunia. F. Prades, D. Jeremic. Cham: Springer Nature Switzerland, 2019.
- Ahmad Sh., Hussaina M.A. // Chem. Ind. Chem. Eng. Quart. 2013. V.19. № 1. P. 13.
- Dompazis G., Kanellopoulos V., Kiparissides C. // Macromol. Mat. Eng. 2005. V. 290. № 6. P. 525.
- Dompazis G., Kanellopoulos K., Touloupides V., Kiparissides C. // Chem. Eng. Sci. 2008. V. 63. № 19. P. 4735.
- Kulajanpeng K., Sheibatothman N., Tanthapanichakoon W., McKenna T. // Canad. J. Chem. Eng. 2022. V. 100. № 9. P. 2505.
- Touloupidis V. // Macromol. React. Eng. 2014. V. 8. № 7. P. 508.
- Soares J.P.B., McKenna T.F.L. // Canad. J. Chem. Eng. 2022. V. 100. № 9. P. 2432.
- Yan W-Ch., Luo Zh-H., Lu Yi-H., Chen Xi-D. // AlChE J. 2012. V. 58. № 6. P. 1717.
- Soares J.P.B. // Chem. React. Eng. 2001. V. 51. P. 3931.
- Anantawaraskul S., Soares J.P.B., Wood-Adams P.M. // Macromol. Symp. 2004. V. 206. № 1. P. 69.
- Huang K., Xie R. // J. Ind. Eng. Chem. 2014. V. 20. № 1. P. 338.
- Zheng-Hong Luo, Shao-Hua Wen, De-Pan Shi, Zu-Wei Zheng // Macromol. React. Eng. 2010. V. 4. P. 123.
- Dompazis G., Kanellopoulos V., Kiparissides C. // Macromol. React. Eng. 2005. V. 290. № 6. P. 525.
- Krallis A., Ali M. Al., Kanellopoulos V. // Macromol. React. Eng. 2022. P. 2200009.
- Liu B., Liu B., Soares J.P.B. // Macromol. React. Eng. 2018. V. 12. № 6. P. 1800054.
- Zhou Y., Alizadeh A., Boping L., Soares J.P.B. // Macromol. React. Eng. 2021. V. 15. № 1. P. 2000043.
- Anantawaraskul S., Bongsontia W., Soares J.P.B. // Macromol. React. Eng. 2011. V. 5. № 11–12. P. 549.
- Hornchaiya Ch., Anantawaraskul S., Soares J.P.B., Mehdiabadi S. // Macromol. Chem. Phys. 2019. V. 220. № 6. P. 1800522.
- Alghyamah A.A., Soares J.P.B. // Macromol. Rapid. Commun. 2009. V. 30. № 4‒5. P. 384.
- Chen K., Mehdiabadi S., Boping L., Soares J.P.B. // Macromol. React. Eng. 2016. V. 10. № 3. P. 206.
- Chen K., Mehdiabadi S., Boping L., Soares J.P.B. // Macromol. React. Eng. 2016. V. 10. № 6. P. 551.
- Touloupidis V., Albrecht A., Soares J.P.B. // Macromol. React. Eng. 2018. V. 12. № 2. P. 1700056.
- Мануйко Г.В., Бронская В.В., Аминова Г.А., Малышева К.Ш. // Вестн. Казанского технол. ун-та. 2022. Т. 23. № 9. С. 28.
- Active Sites of Polymerization: Multiplicity: Stereospecific and Kinetic Heterogeneity / Ed. by G. Zaikov, Yu. Monakov, N. Sigaeva, V. Urazbaev. Leiden: Brill, 2005.
- Neodymium Based Ziegler Catalysts. Fundamental Chemistry / Ed. by O. Nuyken. Heidelberg: Spinger, 2006.
- Saldívar-Guerra E. // Macromol. React. Eng. 2020. V. 14. № 4. P. 2000010.
- Янборисов В.М., Янборисов Э.В., Спивак С.И. Формирование молекулярно-массового распределения при полимеризации диенов в присутствии полицентровых каталитических систем. Уфа: Изд-во Уфимской гос. академии экономики и сервиса, 2012.
- Рафиков С.Р., Павлова С.А., Твердохлебова И.И. Методы определения молекулярных весов и полидисперности высокомолекулярных соединений. М.: АН СССР, 1963.
- Янборисов В.М., Янборисов Э.В., Спивак С.И. // Матем. моделирование. 2010. Т. 22. № 3. С. 15.
- Янборисов В.М., Султанова А.А., Колесов С.В. // Матем. моделирование. 2016. Т. 28. № 4. С. 3.
- Мингалеев В.З. // Кинетика и катализ. 2016. Т. 57. № 1. С. 54.
Дополнительные файлы











